若您为此资料的原创作者,认为该资料内容侵犯了您的知识产权,请扫码添加我们的相关工作人员,我们尽可能的保护您的合法权益。

1/7

2/7

3/7
还剩4页未读, 继续阅读
所属成套资源:人教版2024年七年级上册数学教学设计和导学案
成套系列资料,整套一键下载
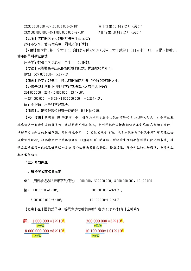
七年级上册科学记数法教案
展开 这是一份七年级上册科学记数法教案,共7页。教案主要包含了内容和内容解析,目标和目标解析,教学问题诊断分析,教学过程设计,比较用科学记数法表示的数的大小等内容,欢迎下载使用。
1.内容
本节课是2024年新人教版七年级上册数学第二章《有理数的运算》中的2.3.2科学记数法. 具体包含以下内容:1.科学记数法的概念与现实意义;2.用科学记数法表示较大的数并能还原用科学记数法表示的数;3.用科学记数法表示含有计数单位的数;4.比较用科学记数法表示的数的大小.
2.内容解析
科学记数法的本质是利用 10 的正整数次幂的运算特性,将过大的数转化为简洁的形式,体现了数学对现实问题的抽象与简化.其核心在于通过规范a的取值范围(1≤|a|
相关教案 更多
资料下载及使用帮助
版权申诉
- 1.电子资料成功下载后不支持退换,如发现资料有内容错误问题请联系客服,如若属实,我们会补偿您的损失
- 2.压缩包下载后请先用软件解压,再使用对应软件打开;软件版本较低时请及时更新
- 3.资料下载成功后可在60天以内免费重复下载
版权申诉
免费领取教师福利 


.png)




