所属成套资源:2025-2026年 新人教版 七年级数学上册 教案及检测卷
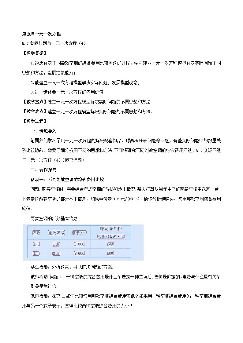
人教版(2024)七年级上册(2024)实际问题与一元一次方程教学设计
展开
这是一份人教版(2024)七年级上册(2024)实际问题与一元一次方程教学设计,共6页。教案主要包含了教学目标,教学重点,教学难点,教学过程等内容,欢迎下载使用。
【教学目标】
1.经历解决不同能效空调的综合费用比较问题的过程,学习建立一元一次方程模型解决实际问题不同思想和方法,发展抽象能力;
2.能建立一元一次方程模型解决实际问题,发展模型观念;
3.进一步体会一元一次方程的应用价值.
【教学重点】建立一元一次方程模型解决实际问题的不同思想和方法.
【教学难点】建立一元一次方程模型解决实际问题的不同思想和方法.
【教学过程】
一、情境导入
前面我们学习了用一元一次方程的解决配套物品、球赛积分表问题等问题,有些实际问题中的数量关系比较隐蔽,需要仔细分析用不同的思想和方法.下面将研究不同能效空调的综合费用问题,5.3实际问题与一元一次方程(4)(板书课题)
二、合作探究
活动一:不同能效空调的综合费用比较
问题: 购买空调时,需要综合考虑空调的价格和耗电情况.某人打算从当年生产的两款空调中选购一台,下表是这两款空调的部分基本信息。如果电价是0.5元/(kW.h),请你分析他购买、使用哪款空调综合费用较低.
两款空调的部分基本信息
学生活动:分析题意,寻找解决问题的方案.
教师活动:问题1. 一种空调的综合费用是什么?选定一种空调后,售价是确定的,电费与什么量有关?
引导学生讨论.
教师活动:探究1.如何比较使用哪款空调综合费用较低?如果用一种空调综合费用另一种空调综合费用与另一个式子表示,怎样比较两种空调综合费用的大小?
引导学生讨论.
师生共同完成:分析讨论,在这个问题中,综合费用=空调的售价+电费.选定一-种空调后,售价是确定的,电费则与使用的时间有关.
解:设空调的使用年数是,则1级能效空调的综合费用(单位:元)是
即
1级能效空调的综合费用(单位:元)是
即
先来看取什么值时,两款空调的综合费用相等.
列方程 ,
解得 .
为了比较两款空调的综合费用,我们把表示3级能效空调的综合费用的式子变形为1级能效空调的综合费用与另外一个式子的和, 即,也就是
这样,当时,是负数,这表明3级能效空调的综合费用较低;
当时,是正数这表明1级能效空调的综合费用较低.
由此可见,同样是1.5匹的空调,1 级能效空调虽然售价高,但由于比较省电,使用年份长(超过5年)时综合费用反而低.根据相关行业标准,1级能效空调的安全使用年限是10年(从生产日期计起),因此购买、使用1级能效空调更划算.
活动二:不同能效空调的综合费用比较再探究
教师活动:问题2.你能总结归纳上述解决问题的方法和步骤吗?
学生活动:讨论总结
师生归纳:审题,列出两个代数式A、B,比较两代数式A、B的大小.比较两代数式A、B的大小的方法是先考虑相等时的情形,再将表示一个量的代数式A用另一个量的代数式B与另一个代数式C和表示,根据代数式C值的正负来比较。
教师活动:问题2.比较两个代数式A、B的大小除了可以用上面的方法,你还能用其它方法吗?
学生活动:小组讨论.教师总结归纳:可以直接求A-B,根据差的正负比较,用这种方法比较上面的两种空调的综合费用。
即
当时,,两种综合费用相同;
当时,,1级效能空调综合费用小;
当时,,1级效能空调综合费用大.
总结:比较两个代数式A、B的大小,先求A-B,当时,;当时,;当时,。
活动三:探究利用方程比较大小问题
问题3.下表是中国电信两种“套餐”计费方式.(月基本费固定收,主叫不超过主叫时间,流量不超上网流量不再收费,主叫超时和上网超流量部分加收超时费和超流量费)
(1)若某月小萱主叫通话时间为分钟,上网流量为,则她按方式一计费需________元,按方式二计费需________元;若她按方式二计费需元,主叫通话时间为分钟,则上网流量为________.
(2)若上网流量为,是否存在某主叫通话时间(分钟),按方式一和方式二的计费相等?若存在,请求出的值;若不存在,请说明理由.
(3)若上网流量为,直接写出当月主叫通话时间(分钟)满足什么条件时,选择方式一省钱;当每月主叫通话时间(分钟)满足什么条件时,选择方式二省钱.
师生共同分析解答:
【分析】(1)根据方式一、二月基本费加超时费直接计算即可得答案,设上网流量为x,根据费用列方程求解即可得到答案;
(2)假设存在根据费用相等列方程求解即可得到答案;
(3)由(2)及单价对比可直接得到答案.
【解析】(1)解:由题意可得,
∵小萱主叫通话时间为分钟,上网流量为,
∴方式一收费为:(元);
方式二收费为:(元);
设上网流量为x,由题意可得,,
解得,
故答案为:,,;
(2)解:假设存在,
∵,∴,
∴
解得:,
∴假设成立,上网流量为当时,方式一和方式二的计费相等;
(3)解:∵上网流量为当时,方式一和方式二的计费相等为元,
①当时,方式一费用为:,
方式二费用为:,,
∴当方式二比较划算.
②当时,
方式一费用为:,
方式二费用为:,
当时,,
∴当时方式一比较划算,当方式二比较划算.
三、强化巩固
1.练习1、2.
部分学生板演,其余学生独立完成,教师评价订正.
2.拓展训练: 学校为了让学生积极参加体育锻炼强健体魄,做好大课间活动,计划购买体育用品,价格如下表:
(1)若用元全部用来购买篮球、排球和羽毛球拍,篮球和排球的数量比,排球与羽毛球拍数量的比为,求篮球、排球和羽毛球拍的购买数量各为多少?
(2)初一学年计划购买篮球,初二学年计划购买排球,某商场的优惠促销活动如下:
按上述优惠条件,若初一年级一次性付款元,初二年级一次性付款元,那么这两个年级购买两种体育用品的数量一共是多少?
【解析】(1)解:篮球和排球的数量比,排球与羽毛球拍数量的比为,设篮球有个,则排球有个,羽毛球有支,由题意可得,
解得:
因此,篮球个数为:(个),
排球个数为:(个),
羽毛球支数为:(支),
答:篮球有个,排球有个,羽毛球有支.
(2)解:初一年级购买篮球一次性付款元,
当按原价付款时,购买个数为:(个),
当八折付款时,购买个数为:(个),不符合实际情况,
当按九折付款时,购买个数为:(个),不符合实际情况,
因此,初一年级购买篮球7个;
初二年级购买排球一次性付款元,
当按原价付款时,购买个数为:(个),不符合实际情况,
当按八折付款时,购买个数为:(个),
当按九折付款时,购买个数为:(个),
因此,初二年级购买排球个或者是个;
(个),(个),
答:这两个年级购买两种体育用品的数量一共为个或者是个.
四、总结拓展
学生小组合作对知识总结:学习了不同能效空调的综合费用比较问题的策略,进一步掌握用方程解决实际问题的方法,学习了比较两代数式值的大小的方法.
学生小组合作对思想方法总结:能建立一元一次方程模型解决实际问题,发展模型观念;进一步体会数学的转化思想和一元一次方程的应用价值.
五、作业布置
必做作业: 课本习题5.3第13、14题 课本复习题5第14题
选做作业:课本复习题5第11、13题
附:板书设计问题1.
问题2.
学生练习板演(拓展训练)
课题:5.3实际问题与一元一次方程(4)
活动一:不同能效空调的综合费用比较
活动二:不同能效空调的综合费用比较再探究
总结归纳:
活动三:探究利用方程比较大小问题
人教版七年级上册数学教案735
第五章一元一次方程
5.1方程
5.1.1从算式到方程(2)——方程解与一元一次方程
月基本费/元
主叫通话/分钟
上网流量
接听
主叫超时部分(元/分/钟)
超出流量部分/(元/)
方式一
免费
方式二
免费
备选体育用品
篮球
排球
羽毛球拍
价格
元/个
元/个
元/支
打折前一次性购物总金额
优惠措施
不超过元
不优惠
超过元且不超过元
售价打九折
超过元
售价打八折
相关教案
这是一份人教版(2024)七年级上册(2024)方程教案,共5页。教案主要包含了教学目标,教学重点,教学难点,教学过程等内容,欢迎下载使用。
这是一份初中人教版(2024)有理数教案设计,共3页。教案主要包含了教学目标,教学重点,教学难点,教学过程等内容,欢迎下载使用。
这是一份初中数学人教版(2024)七年级上册(2024)有理数教案,共4页。教案主要包含了教学目标,教学重点,教学难点,教学过程等内容,欢迎下载使用。
相关教案 更多
- 1.电子资料成功下载后不支持退换,如发现资料有内容错误问题请联系客服,如若属实,我们会补偿您的损失
- 2.压缩包下载后请先用软件解压,再使用对应软件打开;软件版本较低时请及时更新
- 3.资料下载成功后可在60天以内免费重复下载
免费领取教师福利

