


2025届广西壮族自治区部分学校高三下5月模拟预测地理试题(含答案解析)
展开 这是一份2025届广西壮族自治区部分学校高三下5月模拟预测地理试题(含答案解析),共13页。试卷主要包含了单选题,综合题等内容,欢迎下载使用。
一、单选题
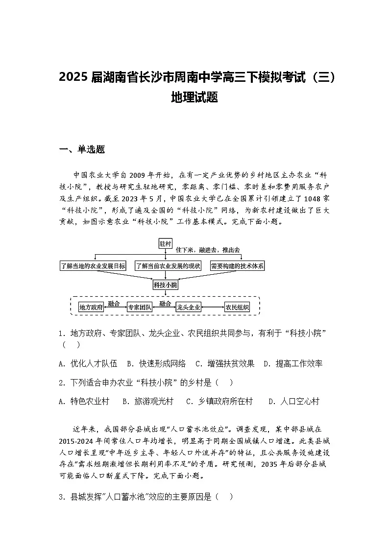
中国农业大学自2009年开始,在有一定产业优势的乡村地区主办农业“科技小院”,教授与研究生驻地研究,零距离、零门槛、零时差和零费用服务农户及生产组织。截至2023年5月,中国农业大学已在全国累计引领建立了1048家“科技小院”,形成了遍及全国的“科技小院”网络,为新农村建设做出了巨大贡献,如图示意农业“科技小院”工作基本模式。完成下面小题。
1.地方政府、专家团队、龙头企业、农民组织共同参与,有利于“科技小院”( )
2.下列适合申办农业“科技小院”的乡村是( )
近年来,我国部分县城出现“人口蓄水池效应”。调查发现,某中部县城在2015-2024年间常住人口年均增长,明显高于同期全国城镇人口增速。此类县城人口增长呈现“中年返乡主导、年轻人口外流并存”的特征,且公共服务设施建设存在“需求短期激增但长期利用率不足”的矛盾。研究预测,2035年后部分县城可能面临人口断崖式下降。完成下面小题。
3.县城发挥"人口蓄水池"效应的主要原因是( )
4.短期内,县城“蓄水池效应”最可能引发的显著变化是( )
5.2035年后部分县城人口断崖式下降的根本原因是( )
地质科考队对某熔岩地貌进行地质地貌考察,发现该地先后经历多次地质事件。下图为该地地质平面图,据此完成下面小题。
6.图中甲岩层可能是( )
7.该区域的构造地貌类型是( )
8.该地区经历的最晚的内力作用是( )
全球大部分地区存在昼夜不对称变暖的现象,云量、土壤湿度和大气环流等是影响昼夜不对称变暖的因素,下图为1975—2005全球平均日最高气温(Tₘaₓ)、日最低气温(Tₘiₙ)每十年增长率的变化趋势图。完成下面小题。
9.1975—2005年全球平均昼夜温差变化特征是( )
10.据图示曲线判断1985—2005年时间段下列要素变化趋势正确的是( )
11.若1985—2005年温度变化在植物适温范围内,不对称变暖将可能使植物( )
东海是世界上最典型、面积最大的大陆架之一,其碳平衡对全球碳通量有重要意义。东海以30°N纬线为界划分为北东海和南东海两部分。东海常年受到黑潮、长江河水、大陆沿岸流和台湾暖流等水团影响,具有多变的季节和空间碳源(或碳汇)格局。下图示意我国北东海四季各层平均叶绿素a丰度(叶绿素a丰度直接反映浮游植物的生物量和光合作用活性)。据此完成下面小题。
12.图中甲、乙、丙、丁可代表北东海冬季的是( )
13.与乙、丙、丁季节相比,甲季节北东海海域各层平均叶绿素a丰度都较高,原因是该季节( )
大理苍山位于云南西部大理白族自治州境内,地处横断山区,属于亚热带高原季风气候。山顶终年积雪,云雾缭绕,全年干湿季明显,年平均温度15.5℃,降水量在1000~2000毫米。如图是我国云南苍山植被垂直带谱分布示意图。完成下面小题。
14.推测大理苍山东西两侧自然带中景观、物种内部差异组成最小的自然带是( )
15.西坡2500米以下没有出现大规模天然阔叶林的原因是( )
①西坡为背风坡,降水较少 ②西坡为阴坡,热量条件差
③西坡坡度陡,土壤较贫瘠 ④人为活动对天然林种的破坏严重
16.从景观多样性及天气的角度推测拍摄苍山最适宜的季节是( )
二、综合题
17. 阅读图文材料,完成下列要求。
2024年8月,中国一款具里程碑意义的游戏问世。2025年1月,中国公司发布的开源推理大模型DeepSeek性能出色,以低成本实现与ChatGPT等相近性能,同月机器人H1登上春晚舞台。
近年来,新一代信息技术蓬勃发展,推动传统产业转型,催生新兴科技企业。我国“数字经济+硬科技”企业如深度求索、宇树科技、游戏科学诞生于浙江杭州,而非同样以创新为特色的深圳。杭州地处长三角,近上海、南京,是文化名城和风景名胜地,作为全国数字经济第一城,有良好数字经济生态圈,阿里巴巴等总部在此。下图为三家公司标识。
(1)分析杭州市吸引“数字经济+硬科技”企业集聚的优势区位条件。
(2)从产业转型的角度,阐述杭州市吸引科技企业集聚的积极意义。
(3)请为深圳市进一步优化科技企业发展环境提出合理化建议。
18. 阅读材料,完成下列要求。
海水盐度是研究海水物理、化学性质及其有关过程的一个重要指标。渤海是我国内海,其海水盐度季节变化较大。下图为渤海局部海域1月盐度分布图。
(1)描述渤海海域1月盐度分布特征。
(2)推测图示海域7月28.5‰等盐度线的移动方向,并说明原因。
(3)渤海与黄海之间存在海水交换,说出图示季节渤海海峡北部海流运动方向并简述原因。
19. 阅读图文材料,完成下列要求。
赛里木湖(左图)海拔约2073米,全年盛行偏西风或西北风,流域年降水量约257.4毫米,湖面年蒸发量约550.0毫米,结冰期长达6个月;湖岸岩性较为单一,多为粘性差、易透水的粉砂层。近60年来,赛里木湖流域气候呈暖湿化趋势;溯岸多处坍塌,东岸尤为严重。
秋冬之际,赛里木湖天气多变,湖面开始缓慢冻结,湖滨出现许多“冰蛋”聚集在一起(右图),美轮美奂。冰蛋是小冰体在湖中磨圆形成的冰球,其形成和发展受气象、水动力和水滨地形条件等多因素共同控制,必须在短时间内有多因素协同才能形成冰蛋聚集。
(1)中国西北地区水面年蒸发量大多在1200毫米以上。分析赛里木湖湖面年蒸发量较低的原因。
(2)说明近60年来赛里木湖东岸坍塌严重的原因。
(3)根据材料,推测赛里木湖最有可能出现“冰蛋”的位置,并说出形成冰蛋的具体条件。
2025届湖南省长沙市周南中学高三模拟考试(三)地理试题
整体难度:适中
考试范围:人文地理、自然地理
试卷题型
试卷难度
细目表分析
知识点分析
试题答案解析
第1题:
第2题:
第3题:
第4题:
第5题:
第6题:
第7题:
第8题:
第9题:
第10题:
第11题:
第12题:
第13题:
第14题:
第15题:
第16题:
第17题:
第18题:
第19题:
A.优化人才队伍
B.快速形成网络
C.增强扶贫效果
D.提高工作效率
A.特色农业村
B.旅游观光村
C.乡镇政府所在村
D.人口空心村
A.县域产业升级速度快于中心城市
B.作为城乡过渡带具有居间优势
C.基础设施水平高于周边农村地区
D.户籍政策较中心城市更为宽松
A.县城商品房用地面积快速扩张
B.县域内建制镇数量大规模增加
C.县域内耕地撂荒现象彻底消失
D.大城市逐渐出现“空心化”趋势
A.生产力发展导致年轻人生育意愿下降
B.公共服务设施老化,环境质量下降
C.回流人口老龄化与年轻劳动力持续外流叠加
D.县城产业升级导致劳动力需求锐减
A.砾岩
B.大理岩
C.花岗岩
D.玄武岩
A.背斜山
B.向斜山
C.背斜谷
D.向斜谷
A.重熔再生
B.断层错位
C.岩浆活动
D.褶皱抬升
A.持续增大
B.持续减小
C.先减小后增大
D.先增大后减小
A.总云量呈现出增加趋势
B.土壤湿度呈现减少趋势
C.气溶胶浓度呈升高趋势
D.大气稳定度呈减弱趋势
A.光合作用增强
B.生长周期变长
C.养分消耗不变
D.呼吸作用减弱
A.甲
B.乙
C.丙
D.丁
A.入海径流量大
B.太阳高度角较大
C.海水温度最低
D.海平面上升较快
A.亚高山草甸带
B.阔叶混交林带
C.常绿阔叶林带
D.杜鹃灌丛带
A.①③
B.②③
C.①④
D.②④
A.春季
B.夏季
C.秋季
D.冬季
题型
数量
单选题
6
综合题
3
难度
题数
较易
1
适中
7
较难
1
题号
难度系数
详细知识点
一、单选题
1-2
0.65
农业区位因素的概念及其分类
3-5
0.4
人口迁移的影响;影响人口迁移的因素
6-8
0.85
背斜、向斜的成因与形态;矿物与三大类岩石;地壳运动;岩浆活动
9-11
0.65
大气受热过程原理的应用;要素之间的影响
12-13
0.65
海水的温度;海水的盐度
14-16
0.65
山地垂直地域分异规律;影响山地垂直带谱的因素;影响植被的因素
二、综合题
17
0.65
工业的主要区位因素;工业发展方向及措施;工业(区)发展对区域的影响
18
0.65
海陆分布对气压带和风带的影响;陆地水体之间的水源补给关系;海水的盐度
19
0.65
自然环境的整体性
序号
知识点
对应题号
1
人文地理
1-2,3-5,17
2
自然地理
6-8,9-11,12-13,14-16,18,19
相关试卷
这是一份2025届广西壮族自治区部分学校高三下5月模拟预测地理试题(含答案解析),共13页。试卷主要包含了单选题,综合题等内容,欢迎下载使用。
这是一份2025届广西壮族自治区部分学校高三下5月模拟预测地理试题(含答案解析),共15页。试卷主要包含了单选题,综合题等内容,欢迎下载使用。
这是一份广西壮族自治区部分学校2025届高三5月模拟预测地理试题(图片版,含答案),共8页。
相关试卷 更多
- 1.电子资料成功下载后不支持退换,如发现资料有内容错误问题请联系客服,如若属实,我们会补偿您的损失
- 2.压缩包下载后请先用软件解压,再使用对应软件打开;软件版本较低时请及时更新
- 3.资料下载成功后可在60天以内免费重复下载
免费领取教师福利 









