所属成套资源:2025年高三下学期高考模拟地理试卷(全国各地区)
2025届广西壮族自治区部分学校高三下学期二月模拟考模拟预测地理试题(含答案解析)
展开
这是一份2025届广西壮族自治区部分学校高三下学期二月模拟考模拟预测地理试题(含答案解析),共14页。试卷主要包含了单选题,综合题等内容,欢迎下载使用。
一、单选题
“走地、喝露、吃虫”的广东清远鸡肉质鲜美,有着上千年的养殖历史。该市X集团投资成立了集繁育、养殖、屠宰、加工、销售一体的清远鸡现代农业产业园,成为活禽养殖龙头企业之一。近年来集团通过各种举措,使省外销售增长率连续三年超过15%,完成下面小题。
1.为保障本市清远鸡养殖产业的绝对竞争力,该地政府首先应该( )
2.与传统的养殖场相比,X集团的突出优势是( )
3.近3年来,促使清远鸡省外销售增长率高速增长的举措最有可能是( )
查干淖尔湖分为东、西两湖,两湖中有人工土坝相隔,水流连通,西湖在2008年左右干涸,流域多年平均降雨量280mm。有学者在2011~2021年对东湖进行了富营养化监测。图为查干淖尔湖位置示意图,完成下面小题。
4.东湖冬季的富营养化程度明显高于另外三个季节,主要影响因素是( )
①水量②农业生产③风力④冻结作用
5.在东湖水体中测出叶绿素含量最高的季节是( )
6.查干淖尔湖西湖逐渐干涸后,湖盆首先会演化为大片的( )
2022年9月5日12时52分,四川甘孜州泸定县发生地震。其中一名在S3国道检查点(位于107°E,29°N)工作的职工手机预警截图显示:“64秒后地震横波到达你所在位置,震中四川泸定,预警震级6.9级,震感较强。”,完成下面小题。
7.地震发生时,太阳位于国道检查站的( )
8.地震发生后几日,S3国道检查点附近出现零星小雨,路巡员应该重点监测的次生灾害是( )
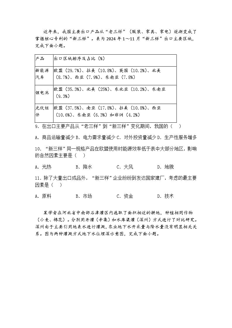
近年来,我国主要出口产品从“老三样”(服装、家具、家电)逐渐变成了掌握核心专利的“新三样”。表为2024年1~11月“新三样”出口主要区域,完成下面小题。
9.在出口主要产品从“老三样”到“新三样”变化期间,我国的( )
10.“新三样”同一规格产品在欧盟使用时能源效率低于表中大部分地区,影响的自然因素主要是( )
11.除了大量出口成品外,“新三样”企业纷纷到发达国家建厂,考虑的最主要因素是( )
某学者在河北省中南部石津灌区内选取了面积相近的耕地,种植相同作物(小麦、棉花)。分别用井灌(辛集)和水库渠灌(深州)方式进行了对比研究。深州由于主要引用地表水进行灌溉,农业地下水开采量与降水量没有明显相关关系。图为两种灌溉方式地下水位埋深示意图,完成下面小题。
12.5月份,两种灌溉方式中( )
13.深州渠灌区水位9月以后急剧上升,主要原因是( )
2018年在新疆尼勒克吉仁台沟口发现了距今约3.5千年(ka)前后青铜时代聚落遗址。图为该地T1~T4四级阶地形成时间(单位:千年)及相对高度(单位:米)示意图,完成下面小题。
14.青铜时代聚落形成发展时,正好位于当时的( )
15.图示时期整体上( )
16.T4西北坡积物层有一处棱角分明、大小杂乱的砾石堆,推测其形成时间及来源最有可能是( )
二、综合题
17. 阅读图文材料,完成下列要求。
材料一城市岛国新加坡位于马六甲海峡东南侧,地狭人稠,政府对土地利用进行了精密规划。特别是公共住房经过多年建设,形成了自己独特布局风格(图)。
材料二容积率是建筑面积与占地面积的比,新加坡是工业项目的容积率最高的国家之一。以裕廊工业集团为例,二战结束后,新加坡为了发展以石化、造船、机械为主的重工业,不断填海造地,但随着经济发展及环保要求的提高,为解决工业用地问题,一方面不断加高工业厂房楼层,开发地下空间;另一方面,优化产业布局,将市政公用设施、运输、仓储以及工业设施布局在地下,将部分新兴产业布局在楼上。
(1)描述新加坡公共住房空间分布特点及原因
(2)推测新加坡的最主要港口的位置,并说明理由
(3)说明新加坡提高工业用地容积率的原因
(4)与其他城市国家缺少大型石化产业不同,推测新加坡政府当时力推建设大型化工项目的目的
18. 阅读图文材料,完成下列要求。
材料一伊犁河谷位于北疆最西部。河谷三面山体高大。谷地年均降水量235~526mm,主要的水汽源自西风带。
材料一如图所示,2016年6月中旬伊犁河谷气温骤升,一股偏西急流a进入伊犁河山区,在爬升过程中与南侧暖湿气流b相遇,急剧爬升后再次与中高空偏西暖湿气流C相遇,形成有记录以来罕见的特大暴雨。
(1)指出伊犁河谷降水空间分布特点,并推测降水最多的季节。
(2)伊犁河谷湿度远高于新疆均值,试说明地形因素所起的作用。
(3)分析2016年6月中旬降雨量创纪录的原因。
19. 阅读材料,完成下列要求。
材料一为保证我国粮食安全,我国划分了18亿亩耕地红线,同时进行了耕地后备资源普查。耕地后备资源一般是指通过一定的技术经济条件,可能转化为耕地的非耕地资源。我国的后备耕地资源以盐碱地、低覆盖度草地和滩地为主。
材料二我国耕地后备资源区域分布极不平衡。耕地后备资源调查是指全面查清耕地后备资源的面积、类型、权属和分布情况。在形成调查成果以后可通过分析耕地后备资源开发的经济、生态、社会效益,进而提出合理开发利用的政策建议。表为2000~2020年我国调查的各地区主要耕地后备资源空间分布与演变规律表(面积单位:×10⁴hm²)
(1)概括我国2000~2020年耕地后备资源区域分布及变化特征
(2)论述耕地后备资源普查对我国粮食安全的意义
2025届广西壮族自治区部分学校高三下学期二月模拟考模拟预测地理试题
整体难度:适中
考试范围:人文地理、自然地理、区域发展、资源、环境与国家安全
试卷题型
试卷难度
细目表分析
知识点分析
试题答案解析
第1题:
第2题:
第3题:
第4题:
第5题:
第6题:
第7题:
第8题:
第9题:
第10题:
第11题:
第12题:
第13题:
第14题:
第15题:
第16题:
第17题:
第18题:
第19题:
A.加大资金投入力度
B.申请国家地理标志保护
C.加大农民养鸡补贴
D.杜绝私自养殖、屠宰加工
A.场地更大,品牌更多
B.饲料环保,生产成本更低
C.产业链长,效益更高
D.市场更广,产品价格更低
A.缩短清远鸡养殖时间
B.建立省外的养殖基地
C.采用农产绿色通道运输
D.建立多样的营销渠道
A.①②
B.①④
C.②③
D.③④
A.春季
B.夏季
C.秋季
D.冬季
A.草地
B.落叶林
C.荒地
D.水生植物区
A.西北
B.西南
C.正北
D.正南
A.滑坡
B.泥石流
C.海啸
D.洪涝
产品
出口区域排序及占比(%)
新能源汽车
欧盟(29.7%)、拉美(10.8%)、英国(10.2%)、北美(8.7%)、西亚(7.9%)、东南亚(7.8%)
锂电池
欧盟(35.3%)、北美(25%)、东北亚(10.2%)、东南亚(9.3%)
光伏组件
欧盟(37.5%)、南亚(17.8%)、拉美(10.8%)、西亚(10.6%)、东南亚(6.3%)和非洲(4.2%)
A.商品运输量减少
B.电力需求量减少
C.对外投资量减少
D.生产性服务增多
A.光热
B.降水
C.大风
D.地貌
A.原料
B.市场
C.资金
D.技术
A.渠灌区地下水埋深超过井灌区
B.渠灌区出现小尺度短时间暴雨
C.井灌区盐碱化风险小于渠灌区
D.井灌区盐碱化风险较前两月低
A.地下水保护性开采
B.耕地不再生长作物
C.雨季过后渗入补给
D.水体蒸发骤然减少
A.第1级阶地
B.第2级阶地
C.第3级阶地
D.第4级阶地
A.河流下切速度越来越快
B.地壳抬升先快后慢
C.河流下切速度越来越慢
D.地壳下降先快后慢
A.早于T3黄土层年龄流水沉积
B.晚于T2砾石层年龄流水沉积
C.早于T4砾石层年龄冰川堆积
D.晚于T3上遗址年龄重力坠落
耕地后备资源类型
2000年
2010年
2020年
东北
281.57
282.96
202.43
华北
395.74
388.79
324.27
长江中下游
136.04
151.97
175.02
西北
8041.75
8002.83
7954.10
西南
2701.94
2706.68
4027.85
东南
217.53
270.27
248.55
题型
数量
单选题
6
综合题
3
难度
题数
适中
8
较难
1
题号
难度系数
详细知识点
一、单选题
1-3
0.65
农业区位因素的概念及其分类;农业发展方向与措施
4-6
0.65
要素之间的影响
7-8
0.65
地方时的定义、计算;太阳视运动;地震;泥石流、滑坡
9-11
0.65
工业的主要区位因素;太阳辐射的应用
12-13
0.65
土壤盐渍化的主要原因;要素之间的影响
14-16
0.4
外力作用的能量来源、表现形式及影响;河流侵蚀地貌;河流堆积地貌
二、综合题
17
0.65
城市规划的一般原则;城市中各功能区的分布和特征;交通运输点的区位因素;工业(区)发展对区域的影响
18
0.65
降水的分布;降水的影响因素
19
0.65
实现粮食安全的途径
序号
知识点
对应题号
1
人文地理
1-3,9-11,17
2
自然地理
4-6,7-8,9-11,12-13,14-16,18
3
区域发展
12-13
4
资源、环境与国家安全
19
相关试卷
这是一份2025届重庆市部分学校高三下学期模拟预测地理试题(含答案解析),共12页。试卷主要包含了单选题,综合题等内容,欢迎下载使用。
这是一份河北省部分学校2024-2025学年高三下学期模拟预测地理试题(含答案解析),共14页。试卷主要包含了单选题,综合题等内容,欢迎下载使用。
这是一份2025届河北省部分学校高考模拟预测高三下地理试题(含答案解析),共13页。试卷主要包含了单选题,综合题等内容,欢迎下载使用。
相关试卷 更多
- 1.电子资料成功下载后不支持退换,如发现资料有内容错误问题请联系客服,如若属实,我们会补偿您的损失
- 2.压缩包下载后请先用软件解压,再使用对应软件打开;软件版本较低时请及时更新
- 3.资料下载成功后可在60天以内免费重复下载
免费领取教师福利

