所属成套资源:2025年高三下学期高考模拟地理试卷(全国各地区)
广西邕衡教育名校联盟2025届高三下学期5月全真模拟联合测试地理试题(含答案解析)
展开
这是一份广西邕衡教育名校联盟2025届高三下学期5月全真模拟联合测试地理试题(含答案解析),共14页。试卷主要包含了单选题,综合题等内容,欢迎下载使用。
一、单选题
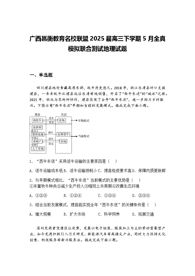
四川理县地处青藏高原东部,牧牛历史悠久。2018年,浙江乐清县对口支援理县,一车车牦牛从理县运往乐清等地销售,开启了“西牛东送”的“破冰”之旅。2021年,依托与农科所协作,理县实现了全年“西牛东送”,进一步助力乡村振兴。下图示意“西牛东送”早期和当前的发展模式。据此完成下面小题。
1.“西牛东送”采用活牛运输的主要原因是( )
2.与早期模式相比,“西牛东送”当前模式的主要优势是( )
①丰富牧牛种类②减少生产投入③缩短上市周期④改善生态环境
3.结合当前发展模式,理县能实现全年“西牛东送”的关键条件是( )
深圳龙岗曾凭借区位优势,发展以电子组装、服装加工为主的劳动密集型产业,如今龙岗积极引入芯片研发、新能源汽车等高精尖产业,同时大力扶持文化创意、科技服务等新兴服务业。据此完成下面小题。
4.引入新能源汽车产业,龙岗面临的最大挑战是( )
5.扶持新兴服务业对高精尖产业的影响主要是( )
沙特阿拉伯海水淡化技术世界领先,传统海水淡化产业主要通过燃烧石油、天然气等能源方式来获取蒸馏的能量。2023年该国首个光伏综合海水淡化项目开始运营,提供的淡水价格亦为全球最低。图1示意波斯湾海域表层海水盐度分布,图2示意海水淡化流程。据此完成下面小题。
6.影响图2波斯湾西北部表层海水盐度差异的主导因素是( )
7.沙特阿拉伯发展传统海水淡化产业的优势为( )
8.光伏综合海水淡化项目的运营对沙特阿拉伯资源安全的影响表现在( )
①优化能源结构 ②提升产业经济效益
③增强供水保障 ④减少大气碳排放量
赤道式日晷是古代的一种计时仪器,图1为其放置示意图。某大学内摆放着赤道式日晷,晷针与地面的夹角为22°,图2示意某日北京时间11:48时该日晷晷针的投影。观察该日晷发现,其晷针的正午投影在一年中不同时期会出现在晷盘的正面或背面(其中正面朝上)。据此完成下面小题。
9.该大学所在省(区)的简称最可能是( )
10.该日晷晷针的正午投影在年内不同时期投影面不同的主要原因是( )
美国巨杉是世界上现存最大的树种之一。早在一亿多年前,巨杉曾广布于北美和欧亚大陆,直抵格陵兰岛。经过多次剧烈的造山运动和气候变迁,巨杉覆盖范围迅速收缩到36°N~39°N内华达山脉西坡海拔1500~2100米的狭窄地带。巨杉体量庞大但根系浅,主要在地表延伸扩展。其球果外壳坚实,需外力作用才能释放种子,研究发现人工林火可促进幼苗繁衍更新。据此完成下面小题。
11.从一亿多年前至现今,巨杉纬度范围发生显著缩减的主要原因是( )
12.巨杉生长所需的大量水分主要来源于( )
13.林火对幼苗繁衍的促进作用主要体现在( )
①燃烧促使球果开裂释放种子 ②减少林下植被,增强光照
③灰烬利于增加土壤矿物养分 ④诱发雷暴天气,增加降水
每年自6月开始,舟山近海海域的水温以舟山群岛为中心形成弱低温中心,并在7月增强,对当地的地理环境产生影响。研究表明,拉尼娜现象出现会使该区域夏季风势力增强,进而影响低温中心。下图为舟山近海海域7月的多年平均海表温度及风向分布图。据此完成下面小题。
14.7月舟山群岛低温中心增强的主要原因是( )
15.拉尼娜现象对低温中心的影响表现为( )
16.关于舟山群岛低温中心对该区域地理环境的影响,正确的是( )
二、综合题
17. 阅读图文材料,完成下列要求。
云南是中国西南边陲的旅游大省,自2016年昆明开通高铁起,全省高铁版图急速扩张,为当地旅游业带来崭新机遇。由于旅途时间缩短,不同旅途等时圈客源市场占比随之重构,下图示意该省不同时期客源市场规模占比的变化。旅途时间由城际交通和市内交通共同构成,高铁虽优化了城际互通,但滞后的市内交通体系仍可能导致旅途“最后一公里”阻滞不畅。对于旅游基础条件不同的州市,高铁开通的促进作用也不同。相较于昆明、丽江等旅游名城,红河哈尼族彝族自治州(简称“红河”)旅游资源禀赋一般,以省内和临近省域的近程客源市场为主,其旅游业受高铁开通的促进作用有限。
(1)描述高铁修建后云南不同旅途等时圈客源市场规模占比的变化。
(2)分析高铁开通对红河旅游业发展促进作用有限的原因。
(3)从交通运输的角度,为提高红河旅游竞争力提出合理化建议。
18. 阅读图文材料,完成下列要求。
波堆藏布谷地雅鲁藏布江大拐弯的北侧,特殊的气候和地貌条件使谷地发育了大量现代冰川和古冰川遗迹,图1示意波堆藏布谷古冰川遗迹剖面。死冰是冰川快速退缩时前端脱离主体、停滞不动的残余冰体,其表面的不均匀消融促使冰碛物滑落分异,当冰体完全消融后形成冰碛丘陵,图2示意冰碛丘陵的形成过程。波堆藏布谷地从大拿到林穷约23km,河谷仅下降100多米,河谷平均宽约2km,为大面积的冰碛丘陵的形成及其后期的保留创造了有利地形条件。
(1)分析波堆藏布谷地现代冰川发育显著的原因。
(2)结合图,说明死冰演化为冰碛丘陵的过程。
(3)从地形的角度,分析从大拿到林穷段形成并保留了大面积冰碛丘陵的原因。
19. 阅读图文材料,完成下列要求。
广西桂林会仙湿地属典型岩溶湿地生态系统,具有水源供给、食物生产、生物多样性保护等多种生态服务功能。近年来,受人类活动影响,湿地河流重金属污染加剧。重金属主要通过地表径流进入湿地中,进入湿地后的重金属一部分存在于水体中,另一部分沉降于沉积物中,还有少量会被水生植物富集。某研究团队为探究重金属的空间分异,沿13km主干河道布设采样点,覆盖了上游、中游、下游及核心区睦洞湖,下图示意采样点分布。研究发现,湿地地表水体中重金属浓度在夏、秋两季差异显著,这与降水特征密切相关。
(1)指出研究团队需采集的样品种类。
(2)说明图示采样点布局的合理性。
(3)对比会仙湿地夏秋两季地表水体重金属浓度的大小,并阐述其污染加剧对区域安全的潜在影响。
广西邕衡教育名校联盟2025届高三下学期5月全真模拟联合测试地理试题
整体难度:适中
考试范围:人文地理、自然地理、资源、环境与国家安全、区域发展
试卷题型
试卷难度
细目表分析
知识点分析
试题答案解析
第1题:
第2题:
第3题:
第4题:
第5题:
第6题:
第7题:
第8题:
第9题:
第10题:
第11题:
第12题:
第13题:
第14题:
第15题:
第16题:
第17题:
第18题:
第19题:
A.活牛运输成本低
B.活牛运输损耗小
C.理县检疫要求高
D.保障肉质更新鲜
A.①②③
B.①②④
C.①③④
D.②③④
A.增大规模
B.扩大市场
C.科学饲养
D.拓展交通
A.产业链构建
B.本地市场小
C.运输成本高
D.产业同质化
A.降低物流成本
B.增强协同创新
C.培养科技人才
D.降低环境压力
A.海域封闭程度
B.太阳辐射
C.降水量
D.径流量
A.清洁能源充足
B.市场需求量大
C.海水盐度偏低
D.保护海洋生态
A.①③
B.①②
C.②④
D.③④
A.闽
B.桂
C.陕
D.琼
A.太阳方位的变化
B.昼夜长短的变化
C.正午太阳高度的变化
D.黄赤交角的变化
A.联合古陆形成,自然带变迁
B.人口数量增长,用地规模扩大
C.气候持续变暖,海平面上升
D.经历冰期影响,生存空间缩减
A.夏季降水丰沛,树皮可吸收大气雾滴
B.根系发达,可汲取深层地下水
C.冬季降雪量大,春季消融补给地表水
D.植被丰富,地表径流常年稳定
A.①②③
B.②③④
C.①③④
D.①②④
A.受副高控制
B.降水量增多
C.径流量增加
D.上升流加强
A.范围增大
B.温度升高
C.海水密度变小
D.海冰范围扩大
A.渔业资源大规模减少
B.海洋向大气输热增加
C.形成海雾的概率增加
D.减少农作物种植熟制
题型
数量
单选题
6
综合题
3
难度
题数
较易
1
适中
8
题号
难度系数
详细知识点
一、单选题
1-3
0.85
农业区位因素的概念及其分类;农业发展方向与措施
4-5
0.65
工业的主要区位因素;工业区位因素的变化现状;工业(区)发展对区域的影响
6-8
0.65
工业的主要区位因素;海水的盐度;海洋资源及利用;海洋空间资源开发对国家资源安全的影响
9-10
0.65
昼夜长短的季节变化;正午太阳高度的季节变化;太阳视运动;日影方向与长度变化
11-13
0.65
地球环境演化与矿产形成;影响植被的因素;要素之间的影响
14-16
0.65
洋流对地理环境的影响;海水的温度;厄尔尼诺、拉尼娜及其影响
二、综合题
17
0.65
交通运输点的区位因素;交通运输线(网)布局的区位因素及其变化;交通运输布局对区域经济发展的影响;交通运输布局一般原则及发展方向
18
0.65
冰川地貌;地形地貌的演变;要素之间的影响
19
0.65
湿地及其功能;湿地保护和开发的措施;要素之间的影响
序号
知识点
对应题号
1
人文地理
1-3,4-5,6-8,17
2
自然地理
6-8,9-10,11-13,14-16,18,19
3
资源、环境与国家安全
6-8
4
区域发展
19
相关试卷
这是一份2026届广西邕衡教育名校联盟高三年级上学期9月联合调研测试地理含答案解析,文件包含邕衡教育·名校联盟2026届高三年级秋季学期9月份联合调研测试地理pdf、邕衡教育·名校联盟2026届高三年级秋季学期9月份联合调研测试地理答案pdf等2份试卷配套教学资源,其中试卷共10页, 欢迎下载使用。
这是一份地理-广西邕衡教育名校联盟2026届高三秋季上学期9月份联合调研测试试题及答案,共11页。
这是一份广西邕衡教育名校联盟2026届高三上学期9月联合调研测试 地理 PDF版含答案,文件包含邕衡教育·名校联盟2026届高三年级秋季学期9月份联合调研测试地理pdf、邕衡教育·名校联盟2026届高三年级秋季学期9月份联合调研测试地理答案pdf等2份试卷配套教学资源,其中试卷共10页, 欢迎下载使用。
相关试卷 更多
- 1.电子资料成功下载后不支持退换,如发现资料有内容错误问题请联系客服,如若属实,我们会补偿您的损失
- 2.压缩包下载后请先用软件解压,再使用对应软件打开;软件版本较低时请及时更新
- 3.资料下载成功后可在60天以内免费重复下载
免费领取教师福利

