搜索
      上传资料 赚现金

      第02讲 排列、组合(复习讲义)(全国通用)(含答案)2026年高考数学一轮复习讲练测(全国通用)

      • 1.32 MB
      • 2025-09-08 16:24:09
      • 61
      • 0
      • 日拱一卒
      加入资料篮
      立即下载
      查看完整配套(共2份)
      包含资料(2份) 收起列表
      原卷
      第02讲 排列、组合(复习讲义)(全国通用)(原卷版)【上好课】2026年高考数学一轮复习讲练测(全国通用).docx
      预览
      解析
      第02讲 排列、组合(复习讲义)(全国通用)(解析版)【上好课】2026年高考数学一轮复习讲练测(全国通用).docx
      预览
      正在预览:第02讲 排列、组合(复习讲义)(全国通用)(原卷版)【上好课】2026年高考数学一轮复习讲练测(全国通用).docx
      第02讲 排列、组合(复习讲义)(全国通用)(原卷版)【上好课】2026年高考数学一轮复习讲练测(全国通用)第1页
      高清全屏预览
      1/10
      第02讲 排列、组合(复习讲义)(全国通用)(原卷版)【上好课】2026年高考数学一轮复习讲练测(全国通用)第2页
      高清全屏预览
      2/10
      第02讲 排列、组合(复习讲义)(全国通用)(原卷版)【上好课】2026年高考数学一轮复习讲练测(全国通用)第3页
      高清全屏预览
      3/10
      第02讲 排列、组合(复习讲义)(全国通用)(解析版)【上好课】2026年高考数学一轮复习讲练测(全国通用)第1页
      高清全屏预览
      1/19
      第02讲 排列、组合(复习讲义)(全国通用)(解析版)【上好课】2026年高考数学一轮复习讲练测(全国通用)第2页
      高清全屏预览
      2/19
      第02讲 排列、组合(复习讲义)(全国通用)(解析版)【上好课】2026年高考数学一轮复习讲练测(全国通用)第3页
      高清全屏预览
      3/19
      还剩7页未读, 继续阅读

      第02讲 排列、组合(复习讲义)(全国通用)(含答案)2026年高考数学一轮复习讲练测(全国通用)

      展开

      这是一份第02讲 排列、组合(复习讲义)(全国通用)(含答案)2026年高考数学一轮复习讲练测(全国通用),文件包含第02讲排列组合复习讲义全国通用原卷版上好课2026年高考数学一轮复习讲练测全国通用docx、第02讲排列组合复习讲义全国通用解析版上好课2026年高考数学一轮复习讲练测全国通用docx等2份试卷配套教学资源,其中试卷共29页, 欢迎下载使用。

      01 \l "_Tc25084" 2
      \l "_Tc26862" 02体系构建·思维可视 PAGEREF _Tc26862 \h 3
      \l "_Tc122" 03核心突破·靶向攻坚 PAGEREF _Tc122 \h 4
      \l "_Tc31584" 知能解码 PAGEREF _Tc31584 \h 4
      \l "_Tc12799" 知识点1 排列与组合的概念 PAGEREF _Tc12799 \h 4
      \l "_Tc5215" 知识点2 排列数与组合数 PAGEREF _Tc5215 \h 4
      \l "_Tc9723" 知识点3 排列数、组合数的公式及性质 PAGEREF _Tc9723 \h 4
      \l "_Tc9379" 题型破译 PAGEREF _Tc9379 \h 5
      \l "_Tc13604" 题型1 排列数与组合数的计数 PAGEREF _Tc13604 \h 5
      \l "_Tc10596" 题型2 直接法 PAGEREF _Tc10596 \h 5
      \l "_Tc14789" 题型3 间接法 PAGEREF _Tc14789 \h 5
      \l "_Tc26094" 题型4 捆绑法与插空法 PAGEREF _Tc26094 \h 6
      \l "_Tc7041" 题型5 分组与分配问题 PAGEREF _Tc7041 \h 6
      \l "_Tc5842" 题型6 定序问题 PAGEREF _Tc5842 \h 7
      \l "_Tc12850" 题型7 相同元素分配问题 PAGEREF _Tc12850 \h 7
      \l "_Tc21448" 04真题溯源·考向感知 PAGEREF _Tc21448 \h 8
      \l "_Tc211" 05课本典例·高考素材 PAGEREF _Tc211 \h 8
      \l "_Tc25045" 知识点1 排列与组合的概念
      自主检测从6个不同的甜筒中选出4个送给4位同学,每人1个,不同的送法种数是( ).
      A.360B.C.24D.
      \l "_Tc25045" 知识点2 排列数与组合数
      (1)排列数:
      从个不同元素中取出取出()个元素的所有不同排列的个数,叫做从个元素中取出个元素的一个排列数,用符号表示
      (2)组合数:
      从个不同元素中取出()个元素的所有不同组合的个数,叫做从个元素中取出个元素的一个组合数,用符号表示
      自主检测下列选项正确的是( )
      A.B.
      C.D.
      \l "_Tc25045" 知识点3 排列数、组合数的公式及性质
      (1)
      (2)
      (3)
      (4);
      自主检测若,则( )
      A.5B.6或5C.7D.7或8
      题型1 排列数与组合数的计数
      例1-1( )
      A.0B.56C.1D.42
      例1-2(多选)已知,且,则( )
      A.B.
      C.D.
      【变式训练1-1】若,则的值为 .
      【变式训练1-2】若,则正整数的值为 .
      【变式训练1-3】若,则 .
      题型2 直接法
      例2-1甲乙丙等人站在一排,且甲不在两端,乙和丙中间恰好有两人,则不同排法共有( )
      A.24种B.16种C.12种D.8种
      例2-2用0,1,2,3,4这5个数字组成没有重复数字的三位数,其中偶数共有 个.
      【变式训练2-1】在全国人口普查过程中,甲、乙、丙、丁四位普查员要去A、B、C三个小区进行数据采集,若甲普查员不能去A小区,且每个小区至少去一名普查员,每人只能去一个小区.则不同的安排方法共有( )
      A.24种B.36种C.6种D.12种
      【变式训练2-2】五种不同商品在货架上排成一排,而C,D两种不能连排,则不同的排法共有( )种.
      A.24B.72C.36D.42
      【变式训练2-3】从名同学中选择人分别去三地调研,每个地方安排一人,其中要求地不安排甲同学,则安排方案共有 种.(用数字作答)
      题型3 间接法
      例3-1某中学为了弘扬我国二十四节气文化,特制作出二十四节气宣传橱窗,其中“雨水”,“惊蛰”,“谷雨”,“芒种”,“白露”,“寒露”6块知识展板放置在排成一排的六个文化橱窗里,要求“雨水”和“谷雨”两块展板不相邻,且“白露”与“寒露”两块展板不相邻,则不同放置方式的种数为( )
      A.144B.240C.336D.456
      例3-2从八个连续整数中任取三个数,若取出的三个数中任意两个数之差不为1,则这样的取法总数为 .
      【变式训练3-1】有甲、乙、丙、丁、戊5名同学站成一排参加文艺汇演,若甲不站在两端,乙和丙不相邻.则不同排列方式共有( )
      A.12种B.24种C.48种D.72种
      【变式训练3-2】某公司从10名大学生中招聘4名工作人员,甲、乙两人至少有一人入选的不同选法种数为( )
      A.90种B.140种C.196种D.256种
      【变式训练3-3】某班级一天排六节课,上午四节,下午两节.有3节不同的文化课、2节不同的艺术课和1节体育课,要求排出一个课表.上午第一节课和下午最后一节课都是艺术课,有 种排法;上午有艺术课,且体育课不排在上午第一节,有 种排法.
      题型4 捆绑法与插空法
      例4-1将4辆车停放到5个并排车位上,由于甲车的车体较宽,停放时需要占两个车位,并且乙车与甲车相邻停放,则不同的停放方法种数为( )
      A.6B.12C.18D.24
      例4-2两名老师和甲、乙等五名学生站成一排,要求甲不站最左边,两名老师相邻,且乙和老师不相邻,则不同的排法共有( )
      A.774种B.796种C.816种D.834种
      【变式训练4-1】6名同学排成一排照相,则其中甲、乙不相邻的不同排法种数为( )
      A.240B.480C.960D.1920
      【变式训练4-2】据典籍《周礼·春官》记载, “宫、商、角、徵、羽”这五音是中国古乐的基本音阶,成语“五音不全”就是指此五音.若把这五个音阶全部用上,排成一个五音阶音序,则“徵”和“羽”之间恰好有一个音阶的排法种数为 种.(用数字作答)
      【变式训练4-3】某校的5名团员利用周日到市养老院参加义务劳动.已知5名团员中有3位女生,2位男生,活动结束后5名团员站成一排拍照留念,若两名男生之间有女生,则排法总数有 种.(用数字作答)
      题型5 分组与分配问题
      例5-1为了提升数学素养,甲、乙、丙等五名同学打算选修学校开设的数学拓展课程,现有几何画板、数学与生活、趣味数学、数独四门课程可供选修,每名同学均需选修且只能选修其中一门课程,每门课程至少有一名同学选修,则甲不选修几何画板,且数独只能由乙和丙中一人或两人选修的情况的种数为( )
      A.48B.50C.52D.54
      例5-2六本不相同的书发给4个人,每人至少一本,且书全部分完,则所有不同的分配方法种数为 .
      【变式训练5-1】某市派4名专家到西部某市2家医院坐诊,每家医院至少派1名专家,且每名专家只去1家医院,则不同的分配方案种数为( )
      A.20B.18C.16D.14
      【变式训练5-2】将6名志愿者安排到4个不同的社区进行创文共建活动,要求每个社区至少安排1名志愿者,每名志愿者只能到一个社区,则不同排法共有( )
      A.480种B.1560种C.2640种D.640种
      【变式训练5-3】近期,哈尔滨这座“冰城”火了,2024年元旦假期三天接待游客300多万人次,神秘的鄂伦春族再次走进世人的眼帘,这些英雄的后代讲述着英雄的故事,让哈尔滨大放异彩.现安排6名鄂伦春小伙去三个不同的景点宣传鄂伦春族的民俗文化,每个景点至少安排1人,则不同的安排方法种数是 .
      【变式训练5-4】《数术记遗》记述了我国古代十余种算法.甲、乙、丙三人拟收集该书中运筹算、九宫算、了知算、成数算和把头算等5种算法的相关资料,要求每人至少收集其中一种,且每种算法只由一个人收集,则不同的分工收集方案有 种.
      题型6 定序问题
      例6-1现有12件商品摆放在货架上,摆成上层4件下层8件,现要从下层8件中取3件调整到上层,若其他商品的相对顺序不变,则不同调整方法的种数是( )
      A.8400B.11760C.13440D.20160
      例6-2重庆外国语学校第34届外语节于2025年5月22日举行,高二某班6名同学参加节目表演,表演完后老师为这6名同学合影留念.合影时4人先到2人后到,为节约时间,先到的4人排好队,后来的2人加入并保持排好队同学的相对顺序不变,这两名同学共有多少种加入方法( )
      A.10B.20C.60D.30
      【变式训练6-1】2025年4月23日是第三十个世界读书日.将2,0,2,5,4,2,3这些数字排成一排组成一个七位数,则不同的七位数有( )个.
      A.480B.600C.720D.840
      【变式训练6-2】高二(1)班5位同学排成一排准备照相时,又来了2位同学要加入,若保持原来5位同学的相对顺序不变,则不同的加入方法种数为( )
      A.42B.30C.21D.15
      【变式训练6-3】某班10名同学一起参加数学竞赛,赛后老师为这10名同学拍合影留念,前排站4人后排站6人,后来老师决定从后排6人中抽出两名同学站到前排,其他同学的相对顺序不变,则共有多少种调整方法( )
      A.150B.300C.900D.450
      题型7 相同元素分配问题
      例7-120个不加区别的小球放入编号为1、2、3的三个盒子中,要求每个盒内的球数不小于它的编号数,则不同的放法种数共有( )
      A.120B.240C.300D.360
      例7-2方程的正整数解的不同组数为 .(用数字作答)
      【变式训练7-1】现有9个三好学生的名额分给甲、乙、丙、丁4个班级,若每个班级至少1个名额,则不同的分配方法有( )
      A.504种B.126种C.84种D.56种
      【变式训练7-2】已知方程,若x,y,z均为正整数,则称为该方程的正整数解.则方程共有( )个正整数解.
      A.171B.190C.342D.380
      【变式训练7-3】某校庆典活动开场舞安排高中三个年级的16名学生共同完成,要求每个年级至少安排1名学生,则名额的分配方案共有( )
      A.105种B.455种C.120种D.560种
      1.(2023·全国甲卷·高考真题)现有5名志愿者报名参加公益活动,在某一星期的星期六、星期日两天,每天从这5人中安排2人参加公益活动,则恰有1人在这两天都参加的不同安排方式共有( )
      A.120B.60C.30D.20
      2.(2023·全国乙卷·高考真题)甲乙两位同学从6种课外读物中各自选读2种,则这两人选读的课外读物中恰有1种相同的选法共有( )
      A.30种B.60种C.120种D.240种
      3.(2024·上海·高考真题)设集合中的元素皆为无重复数字的三位正整数,且元素中任意两个不同元素之积皆为偶数,求集合中元素个数的最大值 .
      4.(2023·新课标Ⅰ卷·高考真题)某学校开设了4门体育类选修课和4门艺术类选修课,学生需从这8门课中选修2门或3门课,并且每类选修课至少选修1门,则不同的选课方案共有 种(用数字作答).
      1.如图,现要用5种不同的颜色对某市的4个区县地图进行着色,要求有公共边的两个地区不能用同一种颜色,共有几种不同的着色方法?( )

      A.120B.180C.221D.300
      2.填空题.
      (1)有3张参观券,要在5人中确定3人去参观,不同方法的种数是 ;
      (2)要从5件不同的礼物中选出3件分别送3位同学,不同方法的种数是 ;
      (3)5名工人各自在3天中选择1天休息,不同方法的种数是 ;
      (4)集合A有m个元素,集合B有n个元素,从两个集合中各取1个元素,不同方法的种数是 .
      3.一名同学有4本不同的数学书,5本不同的物理书,3本不同的化学书,现要将这些书放在一个单层的书架上.
      (1)如果要选其中的6本书放在书架上,那么有多少种不同的放法?
      (2)如果要将全部的书放在书架上,且不使同类的书分开,那么有多少种不同的放法?
      4.(1)空间中有8个点,其中任何4个点不共面,过每3个点作一个平面,可以作多少个平面?
      (2)空间中有10个点,其中任何4个点不共面,过每4个点为顶点作一个四面体,可以作多少个四面体?
      5.在一次考试的选做题部分,要求在第1题的4个小题中选做3个小题,在第2题的3个小题中选做2个小题,在第3题的2个小题中选做1个小题,有多少种不同的选法.
      6.从5名男生和4名女生中选出4人去参加一项创新大赛.
      (1)如果4人中男生女生各选2人,那么有多少种选法?
      (2)如果男生中的甲和女生中的乙必须在内,那么有多少种选法?
      (3)如果男生中的甲和女生中的乙至少要有1人在内,那么有多少种选法?
      (4)如果4人中必须既有男生又有女生,那么有多少种选法?
      7.从含有3件次品的100件产品中,任意抽取5件进行检验.
      (1)抽出的产品都是合格品的抽法有多少种?
      (2)抽出的产品中恰好有2件是次品的抽法有多少种?
      (3)抽出的产品中至少有2件是次品的抽法有多少种?
      (4)抽出的产品中至多有2件是次品的抽法有多少种?
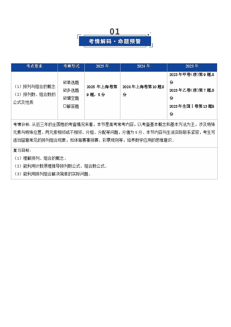
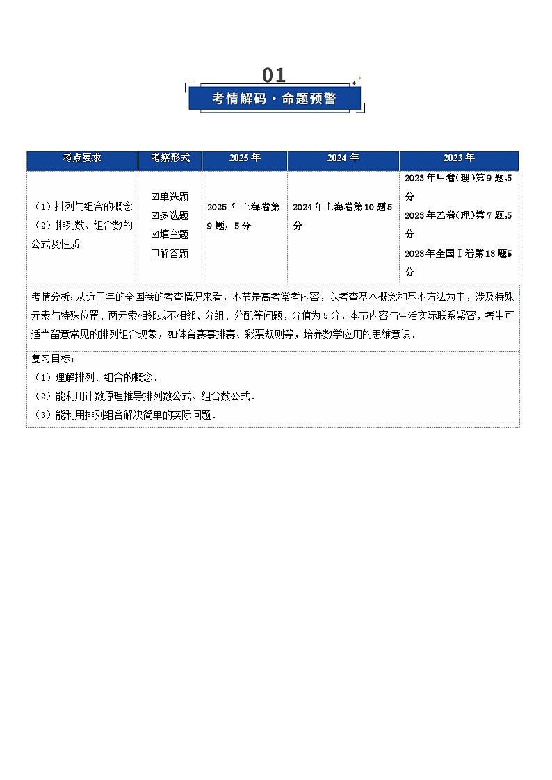
      考点要求
      考察形式
      2025年
      2024年
      2023年
      (1)排列与组合的概念
      (2)排列数、组合数的公式及性质
      单选题
      多选题
      填空题
      解答题
      2025年上海卷第9题,5分
      2024年上海卷第10题,5分
      2023年甲卷(理)第9题,5分
      2023年乙卷(理)第7题,5分
      2023年全国Ⅰ卷第13题,5分
      考情分析:从近三年的全国卷的考查情况来看,本节是高考常考内容,以考查基本概念和基本方法为主,涉及特殊元素与特殊位置、两元索相邻或不相邻、分组、分配等问题,分值为5分.本节内容与生活实际联系紧密,考生可适当留意常见的排列组合现象,如体育赛事排赛、彩票规则等,培养数学应用的思维意识.
      复习目标:
      (1)理解排列、组合的概念.
      (2)能利用计数原理推导排列数公式、组合数公式.
      (3)能利用排列组合解决简单的实际问题.
      名称
      定义
      排列
      从个不同元素中取出()个元素
      按照一定的顺序排成一列,叫做从个元素中取出个元素的一个排列
      组合
      作为一组,叫做从个元素中取出个元素的一个组合

      相关试卷

      第02讲 排列、组合(复习讲义)(全国通用)(含答案)2026年高考数学一轮复习讲练测(全国通用):

      这是一份第02讲 排列、组合(复习讲义)(全国通用)(含答案)2026年高考数学一轮复习讲练测(全国通用),文件包含第02讲排列组合复习讲义全国通用原卷版上好课2026年高考数学一轮复习讲练测全国通用docx、第02讲排列组合复习讲义全国通用解析版上好课2026年高考数学一轮复习讲练测全国通用docx等2份试卷配套教学资源,其中试卷共29页, 欢迎下载使用。

      第02讲 排列、组合(专项训练)(全国通用) (含答案)2026年高考数学一轮复习讲练测(全国通用):

      这是一份第02讲 排列、组合(专项训练)(全国通用) (含答案)2026年高考数学一轮复习讲练测(全国通用),文件包含第02讲排列组合专项训练全国通用原卷版上好课2026年高考数学一轮复习讲练测全国通用docx、第02讲排列组合专项训练全国通用解析版上好课2026年高考数学一轮复习讲练测全国通用docx等2份试卷配套教学资源,其中试卷共29页, 欢迎下载使用。

      第02讲 排列与组合 (精讲)-高考数学一轮复习讲练测(新教材新高考):

      这是一份第02讲 排列与组合 (精讲)-高考数学一轮复习讲练测(新教材新高考),文件包含第02讲排列与组合精讲解析版docx、第02讲排列与组合精讲原卷版docx等2份试卷配套教学资源,其中试卷共29页, 欢迎下载使用。

      资料下载及使用帮助
      版权申诉
      • 1.电子资料成功下载后不支持退换,如发现资料有内容错误问题请联系客服,如若属实,我们会补偿您的损失
      • 2.压缩包下载后请先用软件解压,再使用对应软件打开;软件版本较低时请及时更新
      • 3.资料下载成功后可在60天以内免费重复下载
      版权申诉
      若您为此资料的原创作者,认为该资料内容侵犯了您的知识产权,请扫码添加我们的相关工作人员,我们尽可能的保护您的合法权益。
      入驻教习网,可获得资源免费推广曝光,还可获得多重现金奖励,申请 精品资源制作, 工作室入驻。
      版权申诉二维码
      欢迎来到教习网
      • 900万优选资源,让备课更轻松
      • 600万优选试题,支持自由组卷
      • 高质量可编辑,日均更新2000+
      • 百万教师选择,专业更值得信赖
      微信扫码注册
      手机号注册
      手机号码

      手机号格式错误

      手机验证码 获取验证码 获取验证码

      手机验证码已经成功发送,5分钟内有效

      设置密码

      6-20个字符,数字、字母或符号

      注册即视为同意教习网「注册协议」「隐私条款」
      QQ注册
      手机号注册
      微信注册

      注册成功

      返回
      顶部
      学业水平 高考一轮 高考二轮 高考真题 精选专题 初中月考 教师福利
      添加客服微信 获取1对1服务
      微信扫描添加客服
      Baidu
      map