搜索
      上传资料 赚现金

      山东省菏泽市2024-2025学年高一上学期期中考试化学化学试卷

      • 622.09 KB
      • 2025-09-02 09:58:54
      • 96
      • 0
      •  
      加入资料篮
      立即下载
      山东省菏泽市2024-2025学年高一上学期期中考试化学化学试卷第1页
      高清全屏预览
      1/15
      山东省菏泽市2024-2025学年高一上学期期中考试化学化学试卷第2页
      高清全屏预览
      2/15
      山东省菏泽市2024-2025学年高一上学期期中考试化学化学试卷第3页
      高清全屏预览
      3/15
      还剩12页未读, 继续阅读

      山东省菏泽市2024-2025学年高一上学期期中考试化学化学试卷

      展开

      这是一份山东省菏泽市2024-2025学年高一上学期期中考试化学化学试卷,共15页。试卷主要包含了选择题,非选择题等内容,欢迎下载使用。
      1.下列说法不正确的是
      A.为防止中秋月饼等富脂食品因被氧化而变质,常在包装袋中放入生石灰
      B.可用焰色试验鉴别KCl和NaCl,该过程属于物理变化
      C.两个氢原子核聚变成一个氦核,释放出巨大能量可用于发电,该过程不属于化学变化
      D.维生素C可将Fe3+转变为Fe2+,所以维生素C具有还原性
      2.下列有关说法正确的有
      ①需要通电才可进行的有:电离、电解、电泳、电镀、电化学腐蚀
      ②酸性氧化物都是非金属氧化物
      ③盐在水溶液中一定电离出金属阳离子和酸根阴离子
      ④碱性氧化物都是金属氧化物
      ⑤纯净物只由一种元素组成,而混合物由两种或两种以上元素组成
      ⑥只由一种元素的阳离子和另一种元素的阴离子组成的物质一定是纯净物
      ⑦电离产生H+的化合物不一定是酸
      ⑧碘晶体分散到酒精中、淀粉溶于水中所形成的分散系分别为:溶液、胶体
      ⑨两种盐反应一定生成两种新盐
      ⑩沸水中滴加少量饱和FeCl3溶液形成带电的胶体,导电能力增强
      A.1个B.2个
      C.3个D.4个
      3.氨水吸收燃煤烟气中SO2发生反应之一:2NH3⋅H2O+SO2=NH42SO3+H2O。下列选项错误的是
      A.NH3分子的结构式:
      B.NH3⋅H2O的电离方程式为:NH3⋅H2O=NH4++OH-
      C.SO2属于酸性氧化物
      D.NH42SO3中硫元素化合价为+4价
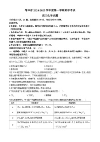
      4.在溶液中能大量共存的离子组是
      A.Ti4+、HCOO-、Cl-、K+
      B.CrO42-、Ag+、NO3-、Zn2+
      C.Ba2+、OH-、Na+、SO32-
      D.I-、SCN-、K+、NH4+
      5.设NA表示阿伏加德罗常数的值,下列叙述错误的是
      A.在1 L浓度为2 ml/L的Al2SO43溶液中,SO42-的数目为6NA
      B.78 g Na2O2固体中含阴离子数目为2NA
      C.标准状况下,22.4 L CH4中含有的电子数为10NA
      D.常温常压下,32 g O2和O3的混合气体中含有的原子数为2NA
      6.下列离子方程式书写正确的是
      A.过氧化钠溶于水:2O22-+2H2O=4OH-+O2↑
      B.用小苏打可以缓解胃酸过多引起的不适:CO32-+2H+=H2O+CO2↑
      C.石灰石溶于盐酸:CaCO3+2H+=Ca2++H2O+CO2↑
      D.将Na加入到CuSO4溶液中:2Na+Cu2+=Cu+2Na+
      7.下列有关物质性质实验的叙述,正确的是
      A.钠在空气中燃烧,生成淡黄色的氧化钠
      B.钠是一种强还原剂,可以把钛从其盐溶液中置换出来
      C.将灼热的铜丝放入盛有氯气的集气瓶中,生成棕黄色的雾
      D.Fe(OH)3胶体具有吸附性,能吸附水中的悬浮颗粒并沉降,因而可用于净水
      8.某密闭容器中间有一可自由滑动的隔板(厚度不计),当左侧充入1 ml O2,右侧充入一定量的CO2时,隔板处于如图位置(保持温度不变),下列说法正确的是
      A.左侧与右侧原子数之比为8:3
      B.右侧CO2的质量为22 g
      C.右侧气体密度是相同条件下氢气密度的44倍
      D.保持温度不变,若改变右侧CO2的充入量而使隔板处于容器正中间,则应再充入0.5 ml CO2
      9.下列反应电子转移表示正确的是
      A.
      B.
      C.
      D.
      10.设NA为阿伏加德罗常数的值。下列说法正确的是
      A.含4 ml Si-O键的SiO2晶体中氧原子数目为NA
      B.常温下,pH=12的Na2S溶液中OH-数目为0.01NA
      C.10 g立方氮化硼晶体所含原子数目为0.8NA
      D.标准状况下,22.4 L NO2的分子数目为NA
      11.化学是一门以实验为基础的科学,下列有关操作正确的是
      A.用玻璃棒蘸取溶液进行焰色试验
      B.用带磨口玻璃塞的试剂瓶保存NaOH溶液
      C.用带橡胶塞的无色试剂瓶保存浓硝酸
      D.用pH试纸测定新制SO2水溶液的酸碱性
      12.下列方案设计、现象和结论正确的是( )
      13.向两支试管中分别加入少量NaOH溶液和盐酸,然后放入铝片(未除去表面的氧化膜)。开始时两支试管均没有明显现象,一段时间后均产生气泡。下列说法不正确的是
      A.实验表明,铝片表面的Al2O3是两性氧化物
      B.氧化铝与盐酸的反应:Al2O3+6H+=2Al3++3H2O
      C.铝片与NaOH溶液的反应:2Al+2OH-+6H2O=2[Al(OH)4]-+3H2↑
      D.若两支试管中与Al反应的nNaOH=nHCl时,Al失电子的物质的量相等
      14.根据表中信息,判断下列叙述中正确的是
      A.第①组的反应,当Cl2与FeBr2物质的量之比≤1:2时,只有一种元素被氧化
      B.第②组事实可以推测:ClO﹣、Cl﹣不能在溶液中大量共存
      C.氧化性强弱的比较:KClO<Cl2
      D.第③组反应的离子方程式为:2MnO4-+3H2O2+6H+=2Mn2++4O2↑+6H2O
      15.在给定条件下,下列加下划线的物质在化学反应中能被完全消耗的是:
      ①用浓盐酸与过量二氧化锰共热制取氯气
      ②标准状况下,将铝片投入到过量浓硫酸中
      ③向100 mL 3 ml·L-1的硝酸中加入5.6 g铁
      ④向100 mL 3 ml·L-1的稀盐酸溶液中,逐滴加入100 mL 3 ml·L-1的碳酸钠
      ⑤将足量锌粉投入到50 mL 18 ml·L-1的硫酸中
      ⑥将足量Ca(ClO)2投入到20 mL 10 ml·L-1盐酸中
      ⑦将足量铜投入到50 mL 12 ml·L-1的硝酸中
      A.②④⑥⑦B.③⑤⑥⑦
      C.④⑤⑥D.①②③
      16.在酸性环境中,纳米FeNi复合材料去除污染水体中NO3-的反应过程(Ni不参与反应)如下图所示:
      下列说法错误的是
      A.纳米FeNi复合材料具有表面积大、吸附性强的特点
      B.去除NO3-的总反应为:NO3-+4Fe+10H+=4Fe2++NH4++3H2O
      C.反应一段时间后,水体中可能有沉淀生成
      D.同理,该反应过程也可以除去水中的SO42-
      17.如图所示实验装置能达到实验目的的是
      A.利用装置①可实现制备Cl2
      B.利用装置②可实现用大理石与稀盐酸制备CO2
      C.利用装置③模拟侯氏制碱法制备NaHCO3
      D.利用装置④制备Na2CO3
      18.无色气体甲可能含NO、CO2、NO2、NH3、N2中的几种,将100 mL气体甲经过如图所示实验的处理,结果得到酸性溶液,而几乎无气体剩余,下列说法正确的是
      A.气体甲中一定含有NO2
      B.经过Na2O2处理后剩余气体体积大于80 mL
      C.气体甲的组成可能为NH3、NO、NO2
      D.经过浓硫酸处理后余气中NO、CO2体积比为2:3
      19.化学是一门以实验为基础的科学,下列有关实验设计不能达到目的的是
      A.制备FeOH3胶体
      B.配制溶液时移液
      C.验证Na2CO3和NaHCO3两种固体的热稳定性
      D.进行喷泉实验
      20.向AgNO3溶液中通入过量SO2,过程和现象如图。
      经检验,白色沉淀为Ag2SO3;灰色固体中含有Ag。
      下列说法不正确的是
      A.①中生成白色沉淀的离子方程式为2Ag++SO2+H2O=Ag2SO3↓+2H+
      B.①中未生成Ag2SO4,证明溶度积:Ksp(Ag2SO3)

      相关试卷

      山东省菏泽市2024-2025学年高一上学期期中考试化学化学试卷:

      这是一份山东省菏泽市2024-2025学年高一上学期期中考试化学化学试卷,共15页。试卷主要包含了选择题,非选择题等内容,欢迎下载使用。

      山东省菏泽市2024-2025学年高一上学期期中考试 化学试题:

      这是一份山东省菏泽市2024-2025学年高一上学期期中考试 化学试题,文件包含山东省菏泽市2024-2025年第一学期期中考试高一化学pdf、202411高一化学B期中答案pdf等2份试卷配套教学资源,其中试卷共5页, 欢迎下载使用。

      山东省菏泽市2023-2024学年高一上学期期末考试化学试卷:

      这是一份山东省菏泽市2023-2024学年高一上学期期末考试化学试卷,共9页。试卷主要包含了本试卷分选择题和非选择题两部分,下列除去杂质的方法中,正确的是,下列事实中,与胶体无关的是,下列离子方程式书写正确的是,下列实验装置或操作正确的是等内容,欢迎下载使用。

      资料下载及使用帮助
      版权申诉
      • 1.电子资料成功下载后不支持退换,如发现资料有内容错误问题请联系客服,如若属实,我们会补偿您的损失
      • 2.压缩包下载后请先用软件解压,再使用对应软件打开;软件版本较低时请及时更新
      • 3.资料下载成功后可在60天以内免费重复下载
      版权申诉
      若您为此资料的原创作者,认为该资料内容侵犯了您的知识产权,请扫码添加我们的相关工作人员,我们尽可能的保护您的合法权益。
      入驻教习网,可获得资源免费推广曝光,还可获得多重现金奖励,申请 精品资源制作, 工作室入驻。
      版权申诉二维码
      欢迎来到教习网
      • 900万优选资源,让备课更轻松
      • 600万优选试题,支持自由组卷
      • 高质量可编辑,日均更新2000+
      • 百万教师选择,专业更值得信赖
      微信扫码注册
      手机号注册
      手机号码

      手机号格式错误

      手机验证码 获取验证码 获取验证码

      手机验证码已经成功发送,5分钟内有效

      设置密码

      6-20个字符,数字、字母或符号

      注册即视为同意教习网「注册协议」「隐私条款」
      QQ注册
      手机号注册
      微信注册

      注册成功

      返回
      顶部
      学业水平 高考一轮 高考二轮 高考真题 精选专题 初中月考 教师福利
      添加客服微信 获取1对1服务
      微信扫描添加客服
      Baidu
      map