搜索
      上传资料 赚现金

      2.6 受迫振动 共振 教学设计-高中物理 人教版(2019)选择性必修第一册

      • 258.25 KB
      • 2025-08-31 17:16:03
      • 93
      • 0
      • 如果我是DJ
      加入资料篮
      立即下载
      2.6 受迫振动 共振 教学设计-高中物理 人教版(2019)选择性必修第一册第1页
      高清全屏预览
      1/8
      2.6 受迫振动 共振 教学设计-高中物理 人教版(2019)选择性必修第一册第2页
      高清全屏预览
      2/8
      2.6 受迫振动 共振 教学设计-高中物理 人教版(2019)选择性必修第一册第3页
      高清全屏预览
      3/8
      还剩5页未读, 继续阅读

      高中物理人教版 (2019)选择性必修 第一册受迫振动共振教学设计及反思

      展开

      这是一份高中物理人教版 (2019)选择性必修 第一册受迫振动共振教学设计及反思,共8页。教案主要包含了教材解读,学情分析,教学目标和学考素养,教学重难点,教学过程,板书设计等内容,欢迎下载使用。
      本节课的内容选自人民教育出版社(2019)的普通高中课程教科书·物理(选择性必修一)第二章第6节的内容。介绍了外力作用下的三种振动形式“阻尼振动”“受迫振动”“共振”。这样做不仅可以使学生认识到阻尼振动、受迫振动和共振都属于外力作用下的振动,而且有利于学生对振动分类的理解。本节内容既是将前几种振动与力和能量知识点的一个综合运用,也为后面学习机械波奠定了基础,起到了承上启下的作用,而且生活中的阻尼振动和受迫振动以及共振现象也十分常见,其难度不大,且兴趣性、科普性较强,为了加强学生学习的积极性,通过学生的生活经验和实验相互结合以引起学生的共鸣,从而激发学生的学习兴趣。所以本节可以挖掘出较多的理论价值、应用价值和能力培养价值。
      二、学情分析
      对高二的学生来说,大部分学生具有一定的初步的抽象思维,可以通过模型的方式加强抽象思维。而且学生注意的深度,广度和持久性不是很强,可以利用调动学生兴趣和联系实际,来提高学生注意度。从学习基础的角度,学生已经全面学习了简谐振动,有了前面简谐振动、单摆为基础,学生已经了解了振动的周期(频率)、振幅的特点,但是对于阻尼振动和受迫振动还是很陌生的,并不知道发生阻尼振动和受迫振动时振动周期(频率)、振幅有什么变化。本节课是从理想情况到现实情况,固有振动到有外力作用下的振动的渐渐拓展。从学习能力的角度,这节课针对的是学习能力一般但有一定基本的操作技能的学生,所以要求定在理解和应用新知识,并适当的掌握简单的探究活动。
      三、教学目标和学考素养
      1、知道阻尼振动和阻尼振动能量的转化情况。【物理观念】
      2、知道什么是受迫振动及其产生条件,掌握物体做受迫振动的特点。
      3、知道共振现象和共振曲线,掌握产生共振的条件,知道常见的共振的应用和危害。
      4、结合教学视频,用科学的思维梳理受迫振动的规律及能量转化情况。【科学思维】
      5、通过观察视频中的演示实验,观察受迫振动的规律,探究影响受迫振动振幅的因素。【科学探究】
      6、善于观察、总结,从实验中寻找到事物的变化规律,及各物理量之间的联系。【科学态度与责任】
      四、教学重难点
      1、受迫振动概念的建立,掌握物体做受迫振动的特点。(重点)
      2、知道共振现象,掌握产生共振的条件,共振曲线,共振的应用于防止。(重点)
      3、受迫振动的产生条件,受迫振动的频率和驱动力的频率的关系。(难点)
      4、共振产生的条件。(难点)
      五、教学过程
      进行新课
      演示实验:展示单摆,让其自由摆动,让学生观察思考,如果不考虑空气阻力,小球讲如何运动?
      学生:小球将持续的摆动下去。
      教师:同样弹簧振子也是如此(展示弹簧振子,学生观察),像这样的振动称之为固有振动(自由振动),他是指振动系统在在没有外力干预的情况下,仅在自身结构影响下的振动。其对应的周期称之为固有周期,对应的频率为固有频率;是由振动系统本身的固有性质决定的,每一个振动系统都有他特定的固有频率和周期,例如:单摆周期公式,从公式中周期与L、g有关,与他的速度,振幅其他量有没有关系?(没有),只要长度确定了,周期就确定了,只与自身的性质决定,同样弹簧振子也是如此。
      PPt展示弹簧振子动图,他们都是理想化的振动,而实际生活中会如何了?并提问在实际生活中空气阻力等因素的影响,他们在振动的过程中,振幅是否不变?展示生活中的情景,引导学生观察振幅有什么变化,有什么共同点。
      学生观察(约30s)并回答。
      学生:振幅在减小。
      归纳在生活中,不只是单摆和弹簧振子,还有像音叉,跳板等(ppt展示图片),水面上振动的物体,他们在振动的过程中都有一个共同点,就是振幅都在减小,我们把这类振动称之为阻尼振动,那么什么是阻尼振动了?
      (让学生根据现象特点,概括如何表述阻尼振动的定义)
      1、阻尼振动
      (1)定义:振幅逐渐减小的振动,叫做阻尼振动。
      引导学生分析原因,振幅为什么会减小了?
      学生:因为受到空气阻力(如果只说阻力可以引导让他说出具体什么阻力)
      教师: 如果长时间的话,最终摆球将会这么?(会停止),从力学角度看导致系统振幅减小的原因是外力空气等阻力的作用,最终停止振动,在这个过程中阻力做什么功?存在着什么能量转换?(引导学生从能量的角度看分析归纳)
      (2)原因:受力:受到阻力(外力);能量:机械能转化为内能
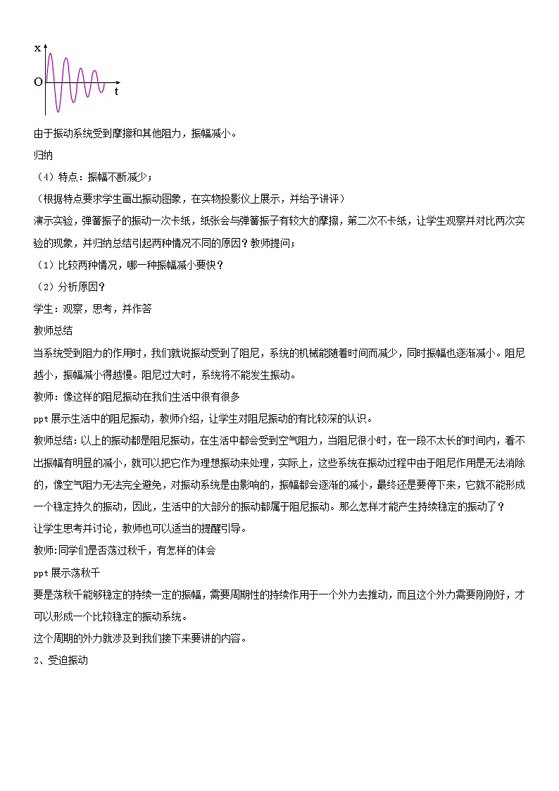
      教师:提问:既然阻尼振动振幅逐渐在减小,请同学们根据定义,画出阻尼振动的x-t图像,结合以前学过的简谐运动的x-t图,请同学们动手。
      学生:作x-t图
      教师:巡察学生的作图情况并通过手机同屏到电脑上让全班的学生一起分享分析。
      接着播放ppt视频阻尼振动的x-t图像,对比学生的作图做出评价。
      (3)阻尼振动的图像:
      由于振动系统受到摩擦和其他阻力,振幅减小。
      归纳
      (4)特点:振幅不断减少;
      (根据特点要求学生画出振动图象,在实物投影仪上展示,并给予讲评)
      演示实验,弹簧振子的振动一次卡纸,纸张会与弹簧振子有较大的摩擦,第二次不卡纸,让学生观察并对比两次实验的现象,并归纳总结引起两种情况不同的原因?教师提问;
      (1)比较两种情况,哪一种振幅减小要快?
      (2)分析原因?
      学生:观察,思考,并作答
      教师总结
      当系统受到阻力的作用时,我们就说振动受到了阻尼,系统的机械能随着时间而减少,同时振幅也逐渐减小。阻尼越小,振幅减小得越慢。阻尼过大时,系统将不能发生振动。
      教师:像这样的阻尼振动在我们生活中很有很多
      ppt展示生活中的阻尼振动,教师介绍,让学生对阻尼振动的有比较深的认识。
      教师总结:以上的振动都是阻尼振动,在生活中都会受到空气阻力,当阻尼很小时,在一段不太长的时间内,看不出振幅有明显的减小,就可以把它作为理想振动来处理,实际上,这些系统在振动过程中由于阻尼作用是无法消除的,像空气阻力无法完全避免,对振动系统是由影响的,振幅都会逐渐的减小,最终还是要停下来,它就不能形成一个稳定持久的振动,因此,生活中的大部分的振动都属于阻尼振动。那么怎样才能产生持续稳定的振动了?
      让学生思考并讨论,教师也可以适当的提醒引导。
      教师:同学们是否荡过秋千,有怎样的体会
      ppt展示荡秋千
      要是荡秋千能够稳定的持续一定的振幅,需要周期性的持续作用于一个外力去推动,而且这个外力需要刚刚好,才可以形成一个比较稳定的振动系统。
      这个周期的外力就涉及到我们接下来要讲的内容。
      2、受迫振动
      (学生思考和讨论)
      演示:用如图所示的实验装置,向下拉一下振子,观察它的振动情况。
      现象:振子做的是阻尼振动,振动一段时间后停止振动。
      演示:让电动机匀速转动,观察振动物体的振动情况。
      现象:现在振子能够持续地振动下去。
      分析:使振子能够持续振动下去的原因,是电动机给了振动系统一个周期性的外力的作用,外力对系统做功,补偿系统的能量损耗。
      (1)驱动力:使系统持续地振动下去的外力,叫驱动力或者策动力。
      (2)受迫振动:物体在外界驱动力作用下所做的振动叫受迫振动。
      要想使物体能持续地振动下去,必须给振动系统施加一个周期性的驱动力作用。
      生活还有哪些这样的实例?
      (学生思考回答,多媒体展示几个受迫振动的实例)
      受迫振动实例:摆钟要定期上弦;荡秋千要周期性的施加一个推力;发动机正在运转时汽车本身的振动;正在发声的扬声器纸盒的振动;飞机从房屋上飞过时窗玻璃的振动;我们听到声音时耳膜的振动;电磁打点计时器的振针;工作时缝纫机的振针;扬声器的纸盒;跳水比赛时,人在跳板上走过时,跳板的振动;机器底座在机器运转时发生的振动等。
      教师:了解了这些受迫振动,那么这些振动的频率与什么有关了?是否与驱动力的频率有关了?
      学生思考引导学生思考。
      (3)受迫振动的特点
      弹簧振子和单摆在振动时,按振动系统的固有周期和固有频率振动。通过刚才的学习,我们知道物体在周期性的驱动力作用下所做的振动叫受迫振动;那么周期性作用的驱动力的频率、受迫振动的频率、系统的固有频率之间有什么关系呢?
      演示:用前面的装置实验。电动机驱动弹簧振子,观察振子的振动快慢情况。
      教师:实验装置的介绍,实验时要求学生思考以下2个问题:
      思考:
      (1)f迫 与f驱 的关系?
      (2)振幅A随f驱 的变化关系?
      学生观察,教师加以引导,借助手机实时摄像传屏到屏幕上去。
      教师:让学生回答看到的实验现象
      现象:当转速小时,振子振动较慢;当把速大时,振子振动较快。物体做受迫振动时,振动物体振动的快慢随驱动力的快慢周期性变化。
      总结:
      ①物体做受迫振动时,振动稳定后的频率等于驱动力的频率;
      ②受迫振动的频率跟物体的固有频率没有关系。
      振幅A随f驱 的变化关系?
      (4)共振曲线
      通过上述实验我们知道,受迫振动的振幅A与驱动力的频率f之间的关系用图像来表示是这样的?
      (要求学生画出振动图象,在实物投影仪上展示,并说明特点)
      纵轴:表示受迫振动的振幅。
      横轴:表示驱动力的频率。
      提问振幅随f驱的变化关系:当f驱增大时,振幅A随之增大,当f驱等于f’时,振幅A有最大值,f驱继续增加时,振幅A将减小,这是A随f驱的变化关系。提问f’是什么频率?会不会是固有频率了?同学们可以大胆的猜想。
      总结归纳
      特点:当驱动力频率等于物体固有频率时,物体振动的振幅最大;驱动力频率与固有频率相差越大,物体的振幅越小。
      当振幅最大时,对应的是什么频率?受迫振动的振幅与什么有关?
      演示实验
      装置介绍见下图,驱动小球和受迫小球的原理说明。
      3、共振
      (1)共振摆实验
      演示:(共振演示仪)在一根张紧的绳上挂了几个摆,其中A、B、C的摆长相等。把B、C、D、E挂起,先单独让A摆摆动,观察A与横杆的摆动情况。(引导学生观察现象并分析)
      现象:横杆与A一起摆动,频率相同
      演示:A摆动,取下E,观察A与E的摆动情况。
      现象:E与A一起摆动,频率相同,振幅很小
      分析:E做的是受迫振动,频率和周期与A相同,与固有频率无关
      依次释放B、C、D观察现象并分析
      现象:A摆动起来后,B、C、D、E也随之摆动,但是它们摆动的振幅不同,A、B、C摆动的振幅差不多,而D摆动的振幅最小。
      分析:A、B、C摆长相同,据和f=1/T得到,A、B、C三摆的固有频率相同。D摆的摆长与A摆相差最多,两者的固有频率相差最大。A摆振动后通过张紧的绳子给其它各摆施加驱动力,使B、C、D、E各摆做受迫振动,它们振动的频率都等于A摆的固有频率。
      结论:驱动力的频率f等于振动物体的固有频率f′时,振幅最大;驱动力的频率f跟固有频率f′相差越大,振幅越小。
      (2)共振
      回到刚才的问题:当振幅最大时,对应的是什么频率?驱动力频率接近或者等于物体的固有频率时,受迫振动的振幅最大,这种现象叫做共振。
      (3)发生共振的条件
      驱动力频率与物体的固有频率相等或接近。
      (4)共振的实例:声音能否震碎玻璃杯
      视频演示
      现象:声音震碎玻璃杯。
      分析:声波的形式在空气中传播,当产生高音的声带频率与玻璃的固有振动频率接近或相等时,玻璃就会发生共振,歌声的能量越大,玻璃发生的共振幅度就越大,当玻璃的共振幅度超过了玻璃本身能承受的极限时,玻璃就被震破了。
      (学生分析教师总结)
      (5)共振的应用和防止
      ①利用共振时,应使驱动力的频率接近或等于物体的固有频率
      实例:共振筛、音箱、小提琴与二胡等乐器设置共鸣箱、建筑工地上浇铸混凝土时使用的振捣器、跳水运动员做起跳动作的“颠板”过程等。
      微波炉加热:原理是食物中水分子的振动频率约为2500MHz,具有大致相同频率的电磁波称为“微波”。微波炉加热食品时,炉内产生很强的振荡电磁场,使食物中的水分子作受迫振动,发生共振,将电磁辐射能转化为内能,从而使食物的温度迅速升高。微波加热是对物体内部的整体加热,极大地提高了加热效率。
      ②防止共振时,应使驱动力的频率与振动物体的固有频率不同,而且相差越大越好
      实例:火车过桥时要放慢速度、军队过桥时用便步行走、轮船航行时要看波浪的打击方向而改变轮船的航向和速度、机器运转时为了防止共振要调节转速等。
      利用共振:应使驱动力的频率接近或等于振动物体的固有频率;
      防止共振:应使驱动力的频率与物体的固有频率不同,而且相差越大越好。
      (1).共振的应用
      ①共振筛
      ②共鸣箱
      教师说明并介绍
      (2).共振的防止
      (1)军队、火车过桥时要放慢速度.
      (2)机器运转时为了防止共振要调节转速或者在振动物体底座加防振垫.
      (3)装修剧场、房屋时使用吸声材料等。
      教师说明并介绍
      课堂小结
      ​1、实际的振动系统由于受到外界阻尼作用,振动系统的机械能逐渐减小,振幅逐渐减小,这种振动叫阻尼振动,实际的振动系统如果没有能量补充都是阻尼振动,简谐运动只是一种理想的模型。
      2、物体在外界驱动力作用下所做的振动叫受迫振动,受迫振动的频率取决于驱动力的频率。
      3、共振是受迫振动的特殊情况,当驱动力的频率接近或等于物体固有频率时,受迫振动振幅最大的现象,叫做共振。
      4、利用共振时,应使驱动力的频率接近或等于振动系统的固有频率;防止共振时,应使驱动力的频率与系统的固有频率不同,而且相差越大越好.
      (三)作业布置​课本第58页 练习3 、 4、5
      六、板书设计
      ​§2.6 受迫振动 共振
      一、固有振动
      1.定义:
      2.固有频率(周期):
      二、阻尼振动
      1.定义:振幅逐渐减小的振动叫阻尼振动。
      2.原因:
      3.图像:
      4.特点:
      三、受迫振动
      1. 驱动力:作用在系统上的周期性外力叫驱动力。
      2. 受迫振动:系统在驱动力作用下的振动
      3. 在稳定时受迫振动的频率总等于驱动力的频率,与系统的固有频率无关
      4.振动曲线
      四、共振
      1.共振:驱动力频率等于系统的固有频率时,受迫振动的系统振幅最大的现象叫共振。
      2.条件:f=f固
      五、应用与防止
      利用共振:应使驱动力的频率接近或等于振动物体的固有频率;
      防止共振:应使驱动力的频率与物体的固有频率不同,而且相差越大越好。

      相关教案

      高中物理人教版 (2019)选择性必修 第一册受迫振动共振教学设计及反思:

      这是一份高中物理人教版 (2019)选择性必修 第一册受迫振动共振教学设计及反思,共8页。教案主要包含了教材解读,学情分析,教学目标和学考素养,教学重难点,教学过程,板书设计等内容,欢迎下载使用。

      人教版 (2019)受迫振动共振教案设计:

      这是一份人教版 (2019)受迫振动共振教案设计,共4页。教案主要包含了受迫振动,受迫振动的频率,受迫振动的振幅,观察实验,共振及其应用,共振现象,共振的防止,共振的应用等内容,欢迎下载使用。

      高中物理人教版 (2019)选择性必修 第一册6 受迫振动 共振教学设计:

      这是一份高中物理人教版 (2019)选择性必修 第一册6 受迫振动 共振教学设计,共7页。教案主要包含了教学目标,教学重难点等内容,欢迎下载使用。

      资料下载及使用帮助
      版权申诉
      • 1.电子资料成功下载后不支持退换,如发现资料有内容错误问题请联系客服,如若属实,我们会补偿您的损失
      • 2.压缩包下载后请先用软件解压,再使用对应软件打开;软件版本较低时请及时更新
      • 3.资料下载成功后可在60天以内免费重复下载
      版权申诉
      若您为此资料的原创作者,认为该资料内容侵犯了您的知识产权,请扫码添加我们的相关工作人员,我们尽可能的保护您的合法权益。
      入驻教习网,可获得资源免费推广曝光,还可获得多重现金奖励,申请 精品资源制作, 工作室入驻。
      版权申诉二维码
      高中物理人教版 (2019)选择性必修 第一册电子课本

      6 受迫振动 共振

      版本: 人教版 (2019)

      年级: 选择性必修 第一册

      切换课文
      • 课件
      • 教案
      • 试卷
      • 学案
      • 更多
      欢迎来到教习网
      • 900万优选资源,让备课更轻松
      • 600万优选试题,支持自由组卷
      • 高质量可编辑,日均更新2000+
      • 百万教师选择,专业更值得信赖
      微信扫码注册
      手机号注册
      手机号码

      手机号格式错误

      手机验证码 获取验证码 获取验证码

      手机验证码已经成功发送,5分钟内有效

      设置密码

      6-20个字符,数字、字母或符号

      注册即视为同意教习网「注册协议」「隐私条款」
      QQ注册
      手机号注册
      微信注册

      注册成功

      返回
      顶部
      学业水平 高考一轮 高考二轮 高考真题 精选专题 初中月考 教师福利
      添加客服微信 获取1对1服务
      微信扫描添加客服
      Baidu
      map