


所属成套资源:2026届高三数学一轮复习练习试题(基础版)
2026届高三数学一轮复习练习试题(基础版)第十章10.5事件的相互独立性与条件概率、全概率公式(Word版附答案)
展开 这是一份2026届高三数学一轮复习练习试题(基础版)第十章10.5事件的相互独立性与条件概率、全概率公式(Word版附答案),共9页。试卷主要包含了单项选择题,多项选择题,填空题,解答题等内容,欢迎下载使用。
一、单项选择题(每小题5分,共20分)
1.(2024·齐齐哈尔模拟)某同学参加社团面试,已知其第一次面试通过的概率为0.7,第二次面试通过的概率为0.5.若第一次未通过,仍可进行第二次面试,若两次均未通过,则面试失败,否则视为面试通过,若两次面试互不影响,则该同学面试通过的概率为( )
B.0.7C.0.5D.0.4
2.以A,B分别表示某城市的甲、乙两个区在某一年内出现停水的事件,据记载知P(A)=0.35,P(B)=0.30,P(A|B)=0.15,则两个区同时发生停水事件的概率为( )
A.0.6
3.(2025·沈阳模拟)某公司的两名同事计划今年国庆节期间从大理、丽江、洱海、玉龙雪山、蓝月谷这5个著名旅游景点中随机选择一个游玩.则在两人中至少有一人选择大理的条件下,两人选择的景点不同的概率为( )
A.58B.89C.78D.67
4.设某公路上经过的货车与客车的数量之比为2∶1,货车中途停车修理的概率为0.02,客车中途停车修理的概率为0.01,今有一辆汽车中途停车修理,则该汽车是货车的概率为( )
A.0.8B.0.6C.0.5D.0.3
二、多项选择题(每小题6分,共12分)
5.(2025·南京模拟)分别抛掷两枚质地均匀的硬币,记“第一枚硬币正面朝上”为事件A,“第二枚硬币反面朝上”为事件B,则( )
A.P(A)=12
B.P(AB)=13
C.A和B是互斥事件
D.A和B是相互独立事件
6.一工厂将两盒产品送检,甲盒中有4个一等品,3个二等品和3个三等品,乙盒中有5个一等品,2个二等品和3个三等品.先从甲盒中随机取出一个产品放入乙盒,分别以A1,A2和A3表示由甲盒取出的产品是一等品、二等品和三等品的事件;再从乙盒中随机取出一产品,以B表示由乙盒取出的产品是一等品的事件.则下列结论中正确的是( )
A.P(B|A1)=611
B.P(B)=2755
C.事件B与事件A1相互独立
D.P(A1|B)=49
三、填空题(每小题5分,共10分)
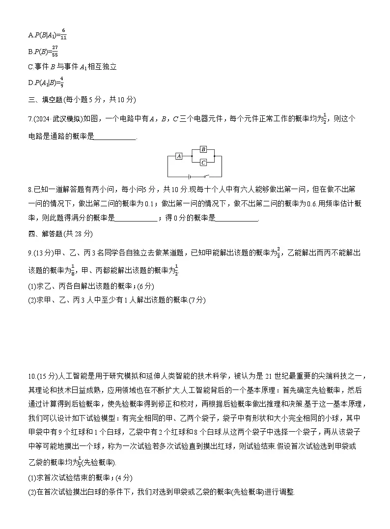
7.(2024·武汉模拟)如图,一个电路中有A,B,C三个电器元件,每个元件正常工作的概率均为12,则这个电路是通路的概率是 .
8.已知一道解答题有两小问,每小问5分,共10分.现每十个人中有六人能够做出第一问,但在做不出第一问的情况下,做出第二问的概率为0.1;做出第一问的情况下,做不出第二问的概率为0.6.用频率估计概率,则此题得满分的概率是 ;得0分的概率是 .
四、解答题(共28分)
9.(13分)甲、乙、丙3名同学各自独立去做某道题,已知甲能解出该题的概率为23,乙能解出而丙不能解出该题的概率为18,甲、丙都能解出该题的概率为12.
(1)求乙、丙各自解出该题的概率;(6分)
(2)求甲、乙、丙3人中至少有1人解出该题的概率.(7分)
10.(15分)人工智能是用于研究模拟和延伸人类智能的技术科学,被认为是21世纪最重要的尖端科技之一,其理论和技术日益成熟,应用领域也在不断扩大.人工智能背后的一个基本原理:首先确定先验概率,然后通过计算得到后验概率,使先验概率得到修正和校对,再根据后验概率做出推理和决策.基于这一基本原理,我们可以设计如下试验模型:有完全相同的甲、乙两个袋子,袋子中有形状和大小完全相同的小球,其中甲袋中有9个红球和1个白球,乙袋中有2个红球和8个白球.从这两个袋子中选择一个袋子,再从该袋子中等可能地摸出一个球,称为一次试验.若多次试验直到摸出红球,则试验结束.假设首次试验选到甲袋或乙袋的概率均为12(先验概率).
(1)求首次试验结束的概率;(4分)
(2)在首次试验摸出白球的条件下,我们对选到甲袋或乙袋的概率(先验概率)进行调整.
①求选到的袋子为甲袋的概率;(4分)
②将首次试验摸出的白球放回原来的袋子,继续进行第二次试验时有如下两种方案:方案一,从原来的袋子中摸球;方案二,从另外一个袋子中摸球.请通过计算,说明选择哪个方案第二次试验结束的概率更大.(7分)
每小题5分,共10分
11.(2025·南昌模拟)A,B是一个随机试验中的两个事件,且P(A)=35,P(A|B)=25,P(A+B)=710,则下列错误的是( )
A.P(B)=12B.P(AB)=25
C.P(AB)=35D.P(B|A)=13
12.如果10个篮球中有7个已打足气,3个没有打足气.已知小明任拿一个篮球投篮,命中的概率为0.72,若小明用打足气的篮球投篮,命中率为0.9,现小明用没有打足气的篮球投篮,则不能命中的概率为 .
答案精析
1.A [依题意,第一次面试不通过的概率为0.3,第二面试不通过的概率为0.5,
因此面试失败的概率为
0.3×0.5=0.15,
所以该同学面试通过的概率为
1-0.15=0.85.]
2.D [由题意可得P(AB)
=P(B)P(A|B)
=0.30×0.15=0.045.]
3.B [设“两人中至少有一人选择大理”为事件A,“两人选择的景点不同“为事件B,则P(A)=2×4+125=925,P(AB)=2×425=825,
所以P(B|A)=P(AB)P(A)=89.]
4.A [设A1表示“该汽车是货车”,A2表示“该汽车是客车”,
则P(A1)=23,P(A2)=13,
设B表示“一辆汽车中途停车修理”,则P(B|A1)=0.02,
P(B|A2)=0.01,
则P(B)=P(A1B)+P(A2B)
=P(A1)P(B|A1)
+P(A2)P(B|A2),
今有一辆汽车中途停车修理,
该汽车是货车的概率为
P(A1|B)=P(A1B)P(B)
=P(A1)P(BA1)P(A1)P(BA1)+P(A2)P(BA2)
=23×0.0223×0.02+13×0.01=0.8.]
5.AD [由题意得,样本空间为
Ω={(正,正),(正,反),(反,正),(反,反)},
A={(正,正),(正,反)},
B={(正,反),(反,反)},
所以P(A)=24=12,A正确;
AB=A∩B={(正,反)},
所以P(AB)=14,B错误;
因为P(AB)=14,所以A和B不是互斥事件,C错误;
因为P(AB)=14,P(A)·P(B)=12×12=14,
所以P(AB)=P(A)·P(B),所以A和B是相互独立事件,D正确.]
6.ABD [因为甲盒中有4个一等品,3个二等品和3个三等品,
则P(A1)=410=25,
P(A2)=310,P(A3)=310,
乙盒中有5个一等品,
2个二等品和3个三等品,
则P(B|A1)=5+110+1=611,
P(B|A2)=P(B|A3)
=510+1=511,
则P(B)=P(A1)P(B|A1)+P(A2)P(B|A2)+
P(A3)P(B|A3)
=25×611+310×511×2=2755,
故A,B正确;
因为P(A1B)=P(A1)P(B|A1)
=25×611=1255,又P(A1)=25,
P(B)=2755,
则P(A1B)≠P(A1)P(B),
则两事件不相互独立,
故C错误;
P(A1|B)=P(A1B)P(B)=1255×5527
=49,故D正确.]
7.38
解析 元件B,C都不正常的概率为P1=1-12×1-12=14,
则元件B,C中至少有一个正常工作的概率为1-P1=34,
而电路是通路,即元件A正常工作与元件B,C中至少有一个正常工作同时发生,
所以这个电路是通路的概率是
P=12×34=38.
0.36
解析 设“做出第一问”为事件A,“做出第二问”为事件B,
由题意可得P(A)=610=0.6,
P(B|A)=0.1,P(B|A)=0.6,
则P(A)=0.4,P(B|A)=0.9,
P(B|A)=0.4,
所以P(AB)=P(A)P(B|A)=0.24,即此题得满分的概率是0.24,
所以P(A B)=P(A)P(B|A)=0.36,
即此题得0分的概率是0.36.
9.解 (1)设“甲解出该题”为事件A,“乙解出该题”为事件B,“丙解出该题”为事件C,
则A,B,C相互独立,
由题意得P(A)=23,
P(AC)=P(A)P(C)
=23·P(C)=12,
所以P(C)=34,
P(BC)=P(B)P(C)
=P(B)(1-P(C))
=P(B)·1-34=18,
所以P(B)=12,
所以乙、丙各自解出该题的概率为12,34.
(2)设“甲、乙、丙3人中至少有1人解出该题”为事件D,
则D=A B C,
因为P(A)=23,
P(B)=12,P(C)=34,
所以P(A)=13,
P(B)=12,P(C)=14,
因为A,B,C相互独立,
所以P(D)=1-P(D)
=1-P(A B C)
=1-P(A)P(B)P(C)
=1-13×12×14=2324.
所以甲、乙、丙3人中至少有1人解出该题的概率为2324.
10.解 设试验一次,“选到甲袋”为事件A1,“选到乙袋”为事件A2,“试验结果为红球”为事件B1,“试验结果为白球”为事件B2.
(1)P(B1)=P(A1)P(B1|A1)+P(A2)P(B1|A2)=12×910+12×210=1120.
所以试验一次结果为红球的概率为1120,即首次试验结束的概率为1120.
(2)①因为B1,B2是对立事件,
P(B2)=1-P(B1)=920,
所以P(A1|B2)=P(A1B2)P(B2)
=P(B2|A1)P(A1)P(B2)
=110×12920=19,
所以选到的袋子为甲袋的概率为19.②由①得P(A2|B2)
=1-P(A1|B2)=1-19=89,
所以方案一中取到红球的概率为
P1=P(A1|B2)P(B1|A1)+P(A2|B2)P(B1|A2)=19×910+89×210=518,
方案二中取到红球的概率为
P2=P(A2|B2)P(B1|A1)+P(A1|B2)P(B1|A2)=89×910+19×210=3745,
因为3745>518,所以方案二中取到红球的概率更大,
即选择方案二第二次试验结束的概率更大.
11.C [∵P(A|B)=P(AB)P(B)=25,∴P(AB)=25P(B),
又∵P(A+B)=1-P(AB)=710,∴P(AB)=310,故C错误;
∵P(AB)=P(B)-P(AB)=310,∴P(B)-25P(B)=310,
∴P(B)=12,故A正确;
∵P(AB)=25P(B)=15,
∴P(AB)=P(A)-P(AB)
=35-15=25,故B正确;
P(B|A)=P(AB)P(A)=1535=13,
故D正确.]
12.0.7
解析 设事件A1,A2分别表示小明拿的一个球为已打足气的,没有打足气的,事件B表示投篮命中,
则由题意可得P(A1)=710=0.7,
P(A2)=310=0.3,
又小明用打足气的篮球投篮,
命中率为0.9,所以P(B|A1)=0.9,
则P(A1)P(B|A1)
=0.7×0.9=0.63,
又小明任拿一个篮球投篮,命中的概率为0.72,
所以P(B)=P(A1)P(B|A1)+P(A2)P(B|A2)=0.72,
则P(A2)P(B|A2)=0.09,
所以P(B|A2)=0.090.3=0.3,故小明用没有打足气的篮球投篮,能命中的概率为0.3,
所以小明用没有打足气的篮球投篮,不能命中的概率为1-0.3=0.7.
相关试卷 更多
- 1.电子资料成功下载后不支持退换,如发现资料有内容错误问题请联系客服,如若属实,我们会补偿您的损失
- 2.压缩包下载后请先用软件解压,再使用对应软件打开;软件版本较低时请及时更新
- 3.资料下载成功后可在60天以内免费重复下载
免费领取教师福利 

.png)




