所属成套资源:人美版美术二年级上册(2024)PPT课件+教学设计全套
- 人美版美术二上第三单元第一课《作品中的动物》教案 教案 10 次下载
- 人美版美术二上第三单元第二课《我喜欢的动物》课件+素材 课件 17 次下载
- 人美版美术二上第三单元第三课《小动物大聚会》课件+素材 课件 17 次下载
- 人美版美术二上第三单元第三课《小动物大聚会》教案 教案 10 次下载
- 人美版美术二上第四单元第一课《课表我美化》课件+素材 课件 16 次下载
小学人美版(2024)2. 我喜欢的动物优秀教案设计
展开
这是一份小学人美版(2024)2. 我喜欢的动物优秀教案设计,共3页。
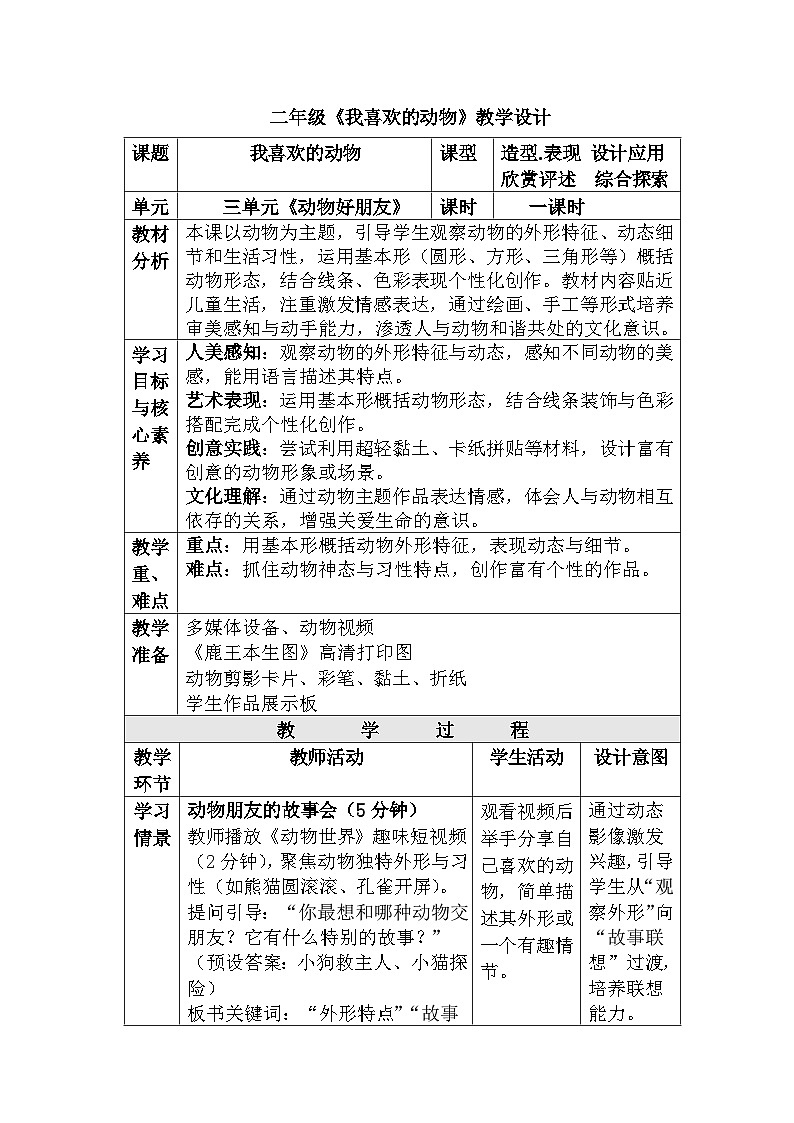
课题
我喜欢的动物
课型
造型.表现 设计应用
欣赏评述 综合探索
单元
三单元《动物好朋友》
课时
一课时
教材分析
本课以动物为主题,引导学生观察动物的外形特征、动态细节和生活习性,运用基本形(圆形、方形、三角形等)概括动物形态,结合线条、色彩表现个性化创作。教材内容贴近儿童生活,注重激发情感表达,通过绘画、手工等形式培养审美感知与动手能力,渗透人与动物和谐共处的文化意识。
学习目标与核心素养
人美感知:观察动物的外形特征与动态,感知不同动物的美感,能用语言描述其特点。
艺术表现:运用基本形概括动物形态,结合线条装饰与色彩搭配完成个性化创作。
创意实践:尝试利用超轻黏土、卡纸拼贴等材料,设计富有创意的动物形象或场景。
文化理解:通过动物主题作品表达情感,体会人与动物相互依存的关系,增强关爱生命的意识。
教学重、
难点
重点:用基本形概括动物外形特征,表现动态与细节。
难点:抓住动物神态与习性特点,创作富有个性的作品。
教学准备
多媒体设备、动物视频
《鹿王本生图》高清打印图
动物剪影卡片、彩笔、黏土、折纸
学生作品展示板
教 学 过 程
教学环节
教师活动
学生活动
设计意图
学习情景
动物朋友的故事会(5分钟)
教师播放《动物世界》趣味短视频(2分钟),聚焦动物独特外形与习性(如熊猫圆滚滚、孔雀开屏)。
提问引导:“你最想和哪种动物交朋友?它有什么特别的故事?”(预设答案:小狗救主人、小猫探险)
板书关键词:“外形特点”“故事线索”。
观看视频后举手分享自己喜欢的动物,简单描述其外形或一个有趣情节。
通过动态影像激发兴趣,引导学生从“观察外形”向“故事联想”过渡,培养联想能力。
艺术欣赏
《鹿王本生图》的秘密(10分钟)
教师展示敦煌壁画《鹿王本生图》局部高清图,讲解:
“长卷构图像连环画,能讲完整故事”(手指画面中不同场景)。
示范描摹鹿的动态线条:“看!鹿的脖子和尾巴线条像波浪,让它显得优雅。”
提问:“鹿王在帮助谁?你能找到画面中的其他动物吗?”
观察壁画细节,模仿教师描摹鹿的轮廓线条,小组讨论壁画中的隐藏动物(如鸟、鱼)。
引入传统文化元素,强化“线条表现动态”的意识,通过寻找隐藏元素培养图像解读能力。
感知体验
动物变变变(15分钟)
任务1:影子侦探(5分钟)
教师投影多张动物剪影重叠图(如狮子+斑马+狐狸),提问:“猜猜这张图里藏了几种动物?”
分小组发放剪影卡片,指导对比头部、四肢特征(如“圆耳朵是兔子,长鼻子是象”)。
任务2:变形魔法师(10分钟)
教师在黑板上画一个基础圆形,逐步添画(如尖耳朵→猫,长脖子→天鹅),演示“同一形状变不同动物”。
提供黏土、彩纸等材料,鼓励学生创作变形作品。
小组合作拼贴剪影,用彩笔圈出特征差异,汇报发现(如“斑马和狮子都有长尾巴,但花纹不同”)。
模仿教师步骤,自主选择材料添画特征,创作至少2个变形动物。
通过剪影对比强化形状观察力,添画活动突破“固定思维”,激发创意变形能力。
创想实践
我的动物故事画(10分钟)
教师分步演示绘画流程:
用粗线条勾勒动物主体(参考学生选择的动物)。
添加场景元素(如小狗救小猫,画树、房子背景)。
用点线装饰(如鱼用鳞片花纹,鸟用羽毛曲线)。
展示往届学生作品(如“会飞的兔子”故事画),提示“故事藏在细节里”。
学生跟随教师步骤绘画,大胆添加个性化元素(如给熊猫画太空服)。
通过分步骤示范降低绘画难度,个性化创作鼓励表达独特想象。
活动拓展
立体动物园(5分钟)
教师快速示范“动物折立法”:将画好的动物剪下,折出四肢或头部支点。
提问:“如何让小狗站起来?试试折耳朵或尾巴!”
学生尝试折叠自己的画作,调整支点位置,展示“站立动物”并简单讲述其故事(如“站着的狮子在守护家园”)。
将平面创作延伸至立体空间,培养动手实践能力与故事连贯性。
课后小结
本节课利用视频、壁画等素材,引导学生观察动物特征,激发创意。学生通过观察、讨论、创作,掌握了动物描绘方法,并学会个性化装饰。在创想实践环节,学生创作出富有故事性的画作。
作业要求
选择自己喜欢的动物,用基本形概括外形,添加线条装饰(如花纹、毛发)。
运用对比色或同类色涂色,突出动物特征。
可选材料:水彩笔、油画棒、黏土,尝试制作立体动物或场景组合。
板书设计
我喜欢的动物》
1. 特征:外形(基本形)、动态、花纹
2. 步骤:观察→概括→装饰→涂色
3. 创意:立体造型、材料组合
4. 展示区(学生作品贴图)
教学反馈
亮点:设计“多感官观察动物”环节(视频+仿动态表演),激发学生兴趣;通过黏土与绘画结合,突破平面表现限制,作业成果丰富。
不足:个别学生动物动态单一,细节刻画不足;分层指导不够,部分学生材料使用不熟练。
改进:增加动物动态分解示范视频;设置“技法加油站”,分组指导不同能力学生尝试剪贴、拓印等简化技法。
相关教案
这是一份小学美术人美版(2024)二年级上册(2024)第三单元 动物好朋友3. 小动物大聚会优秀教案设计,共4页。
这是一份小学美术1. 作品中的动物精品教案,共4页。教案主要包含了观察,技法,创作,展示等内容,欢迎下载使用。
这是一份小学美术冀美版(2024)一年级下册(2024)第1课 我喜欢的动物教案设计,共5页。教案主要包含了引导学生观察动物的特征,教师示范绘画一种动物,学生实践,作品展示与评价等内容,欢迎下载使用。
相关教案 更多
- 1.电子资料成功下载后不支持退换,如发现资料有内容错误问题请联系客服,如若属实,我们会补偿您的损失
- 2.压缩包下载后请先用软件解压,再使用对应软件打开;软件版本较低时请及时更新
- 3.资料下载成功后可在60天以内免费重复下载
免费领取教师福利

