


湖北省武汉市2025年中考模拟化学试题(解析版)
展开 这是一份湖北省武汉市2025年中考模拟化学试题(解析版),共14页。试卷主要包含了5 Ca-40 Cu-64, 下列实验操作正确的是, 富氢水是指含有氢气的水等内容,欢迎下载使用。
一、选择题(每小题只有1个选项符合题意。每小题3分)
1. 下列物质的用途,主要利用物质的化学性质的是( )
A. 用氧气抢救生命垂危的病人B. 用铜做导线
C. 干冰用于人工降雨D. 用铁铸成锅
【答案】A
【解析】A、用氧气抢救生命垂危的病人,需要通过化学变化才表现出来,是利用了其化学性质,故A正确;
B、用铜做导线,是利用了铜的导电性,不需要发生化学变化就能表现出来,是利用了其物理性质,故B错误;
C、干冰用于人工降雨,是利用了干冰升华吸热,使周围温度降低,水蒸气冷凝成水滴的性质,不需要发生化学变化就能表现出来,是利用了其物理性质,故C错误;
D、用铁铸成锅,不需要发生化学变化就能表现出来,是利用了其物理性质,故D错误。故选A。
2. 下列实验操作正确的是( )
A. AB. BC. CD. D
【答案】D
【解析】A、氢气的密度比空气小,应采用向下排空气法进行收集,导管应靠近试管底部,选项错误;
B、过滤要注意一贴即滤纸紧贴在漏斗内壁,二低即液面低于滤纸边缘,滤纸低于漏斗边缘、三靠即烧杯口紧贴玻璃棒,玻璃棒抵在三层滤纸一侧,漏斗下端管口紧贴烧杯内壁,未使用玻璃棒引流,选项错误;
C、滴管吸取试剂时先捏紧橡胶帽,伸入瓶内,瓶塞倒放在桌面,向试管内滴加液体时胶头滴管要在试管口正上方正立,不要伸到试管内,更不能触壁,选项错误;
D、酒精灯引燃用火柴,选项正确;
故选:D。
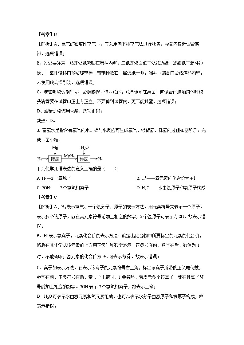
3. 富氢水是指含有氢气的水。镁与水反应可生成氢气,镁储氢、释氢的过程如图所示。完成下面小题。
下列化学用语表达的意义正确的是( )
A. H2—2个氢原子B. H+——氢元素的化合价为
C. 2OH-——2个氢氧根离子D. H2O——水由氢原子和氧原子构成
【答案】C
【解析】A、H2表示氢气、一个氢分子,原子的表示方法,用元素符号来表示一个原子,表示多个该原子,就在其元素符号前加上相应的数字,2个氢原子可表示为2H,故表示错误;
B、H+表示氢离子,元素化合价的表示方法:确定出化合物中所要标出的元素的化合价,然后在其化学式该元素的上方用正负号和数字表示,正负号在前,数字在后,数值为1时,不能省略;氢元素的化合价为 +1可表示为,故表示错误;
C、离子的表示方法,在表示该离子的元素符号右上角,标出该离子所带的正负电荷数,数字在前,正负符号在后,带1个电荷时,1要省略,若表示多个该离子,就在其离子符号前加上相应的数字。2OH-表示2个氢氧根离子,故表示正确;
D、H2O可表示水由氢元素和氧元素组成,也可以表示水分子由氢原子和氧原子构成,故表示错误。
故选C。
4. 空气是一种重要的资源,保护空气质量是全人类的共同使命。下列说法错误的是( )
A. “保卫蓝天”的措施有加强空气质量监测,开发新能源,积极植树造林等
B. 空气中的稀有气体可制成多种用途的电光源,如航标灯、霓虹灯等
C. 目前计入空气污染指数的污染物有、、、等
D. 酸性气体未经处理排放到空气中,可能导致雨水的,形成酸雨
【答案】C
【解析】A、加强空气质量监测能及时了解空气质量状况,为环保措施提供依据;开发新能源可减少对传统化石能源的依赖,降低污染物排放;积极植树造林,树木能吸收空气中的有害气体和颗粒物等,这些措施都有助于“保卫蓝天”,故A正确;
B、稀有气体在通电时能发出不同颜色的光,利用这一性质可制成多种用途的电光源,像航标灯、霓虹灯等,故B正确;
C、目前计入空气污染指数的污染物有SO2、NO2、O3、可吸入颗粒物等,而CO2虽然会导致温室效应,但它不属于空气污染物,不计入空气污染指数,故C错误;
D、空气中的二氧化碳和水反应生成碳酸,正常雨水的约为5.6,酸性气体如SO2、NO2等未经处理排放到空气中,与水反应生成酸,会使雨水酸性增强,可能导致雨水的pH<5.6,从而形成酸雨,故D正确;
故选C。
5. 和在一定条件下转化为(反应过程如图所示,虚线处部分中间产物略去),可实现的再利用。下列说法错误的是( )
A. 是一种清洁能源
B. MgO起催化作用
C. 参加反应的和质量比是
D. 该反应中,除外另一种生成物为
【答案】C
【解析】A、甲烷(CH4)只含有碳、氢两种元素,燃烧产物通常为二氧化碳和水,相对其他一些能源较为清洁,是一种清洁能源,故选项说法正确;
B、从反应过程图示可以看出,氧化镁(MgO)在反应前后本身的质量和化学性质没有发生改变,符合催化剂的特征,所以在反应中作催化剂,起催化作用,故选项说法正确;
C、根据题目信息可知,该反应的化学方程式为CO2+4H2CH4+2H2O,在化学反应中参加反应的CO2与H2质量比为44:(1×2×4)=11:2,故选项说法不正确;
D、由反应的化学方程式CO2+4H2CH4+2H2O可知,该反应的生成物为甲烷和水,故选项说法正确。
故选C。
6. 通过下列实验得出的结论,其中正确的是( )
①既可说明甲烷具有可燃性,又说明了甲烷是由氢元素和碳元素组成
②既可说明二氧化碳的密度比空气大,又说明了二氧化碳不能燃烧也不支持燃烧
③既可说明水是由氢元素、氧元素组成,又说明了水分子中氢、氧原子个数比为2﹕1
④既可探究可燃物的燃烧条件,又说明了白磷的着火点比红磷低
⑤既可说明二氧化碳能溶于水,又说明了二氧化碳与水反应生成酸
A. ①②③④B. ②④⑤
C. ②③④D. ①③④⑤
【答案】C
【解析】①甲烷的燃烧,冷而干燥的烧杯壁出现的水滴可以反映出甲烷气体中含H元素,但本实验因观察不到二氧化碳气体的生成,因此要想得出含有C元素的结论还需要进一步实验验证。故①错误;
②蜡烛的熄灭说明了气体二氧化碳即不能燃烧也不能支持燃烧,而下层的蜡烛先熄灭上层的后熄灭,说明二氧化碳气体从下到上慢慢充满烧杯,说明气体密度比空气大。故②正确;
③电解水得到氢气和氧气,说明了水由H、O所组成,氢气与氧气体积比2:1,可以推算出水分子中H、O原子个数比为2:1.故③正确;
④铜片上白磷燃烧红磷不燃烧,说明了白磷着火点较低,同时也说明燃烧需要温度达到可燃物的着火点;铜片上白磷与水中白磷相比,可得知燃烧需要与氧气接触。故④正确;
⑤向盛满二氧化碳的塑料瓶中倒入水塞紧瓶盖,振荡,塑料瓶变形,可以说明二氧化碳溶于水或是与水发生了反应。故⑤错误。
故选C。
7. 甲、乙、丙为初中化学常见的三种物质,其转化关系如图所示,其中“→”表示某种物质经一步反应转化为另一种物质(部分反应物、生成物及反应条件已略去)。下列说法错误的是( )
A. 若甲、乙、丙均为气体,则乙生成丙的反应一定是吸热反应
B. 若三种物质均含同一种金属元素,则甲→乙,乙→丙的反应都可以是置换反应
C. 若乙为烧碱,且甲、丙的物质类别相同,则图中涉及的所有的反应一定都是复分解反应
D. 若固体乙可用于人工降雨,则甲→丙的反应中可观察到有白色沉淀生成
【答案】C
【解析】A、若甲、乙、丙均为气体,由图示中甲乙丙的相互转化可知,甲可生成乙,甲也可生成丙,则甲为O2,乙为CO2,丙为CO,乙生成丙为二氧化碳与碳在高温下反应生成一氧化碳,该反应为吸热反应,故选项说法正确;
B、若三种物质均含同一种金属元素,且甲、乙能相互转换,乙与丙也能相互转化,甲能转化为丙,甲→乙,乙→丙的反应都可以是置换反应,所以乙为金属,可以为Cu,甲可以为CuO,丙为Cu(NO3)2;CuO与C反应可以生成Cu与CO2,该反应为置换反应,Cu能与AgNO3反应生成Cu(NO3)2与Ag,该反应为置换反应,故选项说法正确;
C、若乙为烧碱,即为NaOH,且甲、丙的物质类别相同,甲丙都是盐,甲能转化为丙,则甲为Na2CO3,丙为Na2SO4,乙生成丙可以为NaOH与CO2反应生成碳酸钠和水,不属于复分解反应,故选项说法错误;
D、若固体乙可用于人工降雨,则乙为CO2;且甲、乙能相互转换,乙与丙也能相互转化,甲能转化为丙,则甲为Na2CO3,丙为CaCO3,则甲→丙为碳酸钠与氢氧化钙反应生成碳酸钙沉淀和氢氧化钠的反应,该反应中可观察到有白色沉淀生成,故选项说法正确。
故选C。
8. 向一定质量的Na2CO3、Na2SO4混合溶液中先后滴加BaCl2、HCl溶液,反应过程中产生沉淀或气体的质量与加入溶液的质量关系如图所示。已知实验过程中产生的气体全部逸出,下列说法不正确的是( )
A. b、c点对应的溶液溶质相同B. a段生成的沉淀有2种
C. 图中m的值是2.33D. d点对应的溶质有4种
【答案】D
【解析】向一定质量的Na2CO3、Na2SO4混合溶液中先后滴加BaCl2、HCl溶液,氯化钡与碳酸钠反应生成碳酸钡和氯化钠,氯化钡与硫酸钠反应生成硫酸钡和氯化钠,a点时,恰好完全反应,从b点开始滴加稀盐酸,碳酸钡和稀盐酸反应生成氯化钡、二氧化碳和水,硫酸钡和盐酸不反应。
A、b点时溶质为碳酸钠、硫酸钠与氯化钡反应生成的氯化钠,过量的氯化钡,c点溶质为碳酸钡和盐酸反应生成的氯化钡、过量的氯化钡,碳酸钠、硫酸钠和氯化钡反应生成的氯化钠,故溶质相同,不符合题意;
B、由分析可知,a段生成的沉淀为硫酸钡和碳酸钡两种,不符合题意;
C、图中m值为硫酸钡沉淀的质量,解:设反应生成碳酸钡沉淀的质量为x
x=3.94 g,则生成硫酸钡的质量为:6.27 g-3.94 g=2.33 g,不符合题意;
D、d点盐酸过量,对应的溶质有氯化钡、氯化钠、氯化氢,符合题意。
故选D。
二、非选择题
9. 学校化学兴趣小组设计如图所示实验探究燃烧的条件(生石灰是氧化钙的俗称)
(1)实验用品中使用到的金属材料有_____(填一种即可)
(2)取一小块白磷放在一铝制的小盒中,然后放入装有生石灰的集气瓶内,点燃蜡烛,塞紧胶塞,燃烧的蜡烛一会儿就熄灭了。蜡烛燃烧需满足的条件:①蜡烛是可燃物;②温度达到着火点;③_____。
(3)待冷却后,打开分液漏斗活塞,向集气瓶中注入少量的水,立即关闭活塞,铝盒中的白磷燃烧。在该实验中,生石灰发生反应的化学方程式是_____。
【答案】(1)铁、黄铜、铝
(2)与氧气接触 (3)
【解析】(1)金属材料包括合金和纯金属,则实验用品中使用到的金属材料有铁、黄铜、铝;
(2)蜡烛燃烧消耗氧气,观察到燃烧的蜡烛一会儿就熄灭了,说明集气瓶中氧气耗尽,由此可得蜡烛燃烧需满足的条件:①蜡烛是可燃物;②温度达到着火点;③与氧气接触;
(3)生石灰是氧化钙的俗称,氧化钙与水反应生成氢氧化钙,化学方程式为。
10. 食盐加碘可以补充人体碘元素,所加物质一般为碘酸钾。氯化钠和碘酸钾在水中的溶解度如下表所示。
回答下列问题:
(1)40℃时,碘酸钾的溶解度是_________。
(2)将60℃上述两种物质的饱和溶液各m g分别降温40℃,析出固体质量更大的是_________。
(3)20℃时,取饱和氯化钠溶液稀释成100 g质量分数为9%的氯化钠溶液,需加水的质量是_________。
(4)20℃时,将碘酸钾和氯化钠各n g分别放入装有50 g水的烧杯中,充分搅拌。下列说法正确的是_________
A. 若两只烧杯中均无固体剩余,则所得碘酸钾溶液可能是饱和溶液
B. 若,则所得溶液溶质质量分数:氯化钠=碘酸钾
C. 若,将上述两个烧杯中的物质重新混合充分搅拌后,可能没有固体剩余
D. 若所得溶液中只有一种是饱和溶液,则
【答案】(1)126 g
(2)碘酸钾##KIO3
(3)66 g (4)AD
【解析】(1)根据溶解度表格可知,40℃时,碘酸钾的溶解度是12.6g。故填:12.6g。
(2)根据溶解度表格可知,氯化钠溶解度受温度变化影响不大,碘酸钾溶解度受温度变化影响较大。所以将60℃上述两种物质的饱和溶液各m g分别降温40℃,析出固体质量更大的是碘酸钾。故填:碘酸钾。
(3)设:20℃时,取饱和氯化钠溶液稀释成100g质量分数为9%的氯化钠溶液,原饱和氯化钠溶液质量是。
则:×100g×9%,解得:=34g,所以需加水的质量=100g-34g=66g。故填:66g。
(4)A、根据溶解度表格可知,20℃时,将碘酸钾和氯化钠的溶解度分别是8.1g和36.0g。所以50g水最多溶解碘酸钾质量=8.1g÷2=4.05g,50g水最多溶解氯化钠质量=36.0g÷2=18.0g。所以若两只烧杯中均无固体剩余,则所得碘酸钾溶液可能是饱和溶液。A正确;
B、根据溶解度表格可知,20℃时,将碘酸钾和氯化钠的溶解度分别是8.1g和36.0g。所以50g水最多溶解碘酸钾质量=8.1g÷2=4.05g,50g水最多溶解氯化钠质量=36.0g÷2=18.0g。若n=8.1,则所得氯化钠溶液溶质质量分数=;所得碘酸钾溶液溶质质量分数=。B不正确;
C、根据溶解度表格可知,20℃时,将碘酸钾和氯化钠的溶解度分别是8.1g和36.0g。所以50g水最多溶解碘酸钾质量=8.1g÷2=4.05g,50g水最多溶解氯化钠质量=36.0g÷2=18.0g。若n=18,将上述两个烧杯中的物质重新混合充分搅拌,即相当于100g水可以溶解18g氯化钠,但100g水只能溶解碘酸钾8.1g。所以若n=18,将上述两个烧杯中的物质重新混合充分搅拌后,仍有固体剩余。C不正确;
D、根据溶解度表格可知,20℃时,将碘酸钾和氯化钠的溶解度分别是8.1g和36.0g。所以50g水最多溶解碘酸钾质量=8.1g÷2=4.05g,50g水最多溶解氯化钠质量=36.0g÷2=18.0g。若所得溶液中只有一种是饱和溶液,只能碘酸钾溶液是饱和溶液,则4.05≤n
相关试卷
这是一份湖北省武汉市2025年中考模拟化学试题(解析版),共14页。试卷主要包含了5 Ca-40 Cu-64, 下列实验操作正确的是, 富氢水是指含有氢气的水等内容,欢迎下载使用。
这是一份湖北省武汉市武昌区2025年中考模拟化学试卷(解析版),共14页。试卷主要包含了5 Zn-65, 下列变化中,属于化学变化的是, 下列实验操作中,正确的是, 下列说法错误的是,4g等内容,欢迎下载使用。
这是一份湖北省2025年中考模拟 化学试卷(解析版),共15页。试卷主要包含了选择题,非选择题等内容,欢迎下载使用。
- 1.电子资料成功下载后不支持退换,如发现资料有内容错误问题请联系客服,如若属实,我们会补偿您的损失
- 2.压缩包下载后请先用软件解压,再使用对应软件打开;软件版本较低时请及时更新
- 3.资料下载成功后可在60天以内免费重复下载
免费领取教师福利 





.png)




