搜索
      上传资料 赚现金
      点击图片退出全屏预览

      统编版(部编版)(2024)七年级语文上册18.《我的白鸽》《大雁归来》联读 教案

      加入资料篮
      立即下载
      统编版(部编版)(2024)七年级语文上册18.《我的白鸽》《大雁归来》联读 教案第1页
      点击全屏预览
      1/11
      统编版(部编版)(2024)七年级语文上册18.《我的白鸽》《大雁归来》联读 教案第2页
      点击全屏预览
      2/11
      统编版(部编版)(2024)七年级语文上册18.《我的白鸽》《大雁归来》联读 教案第3页
      点击全屏预览
      3/11
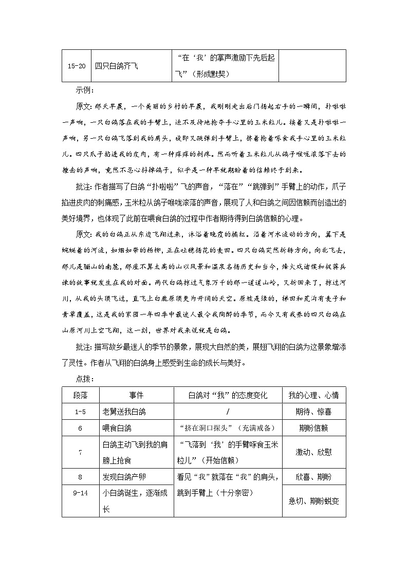
      还剩8页未读, 继续阅读

      语文我的白鸽/陈忠实教案设计

      展开

      这是一份语文我的白鸽/陈忠实教案设计,共11页。教案主要包含了情境导入,课堂活动,梳理总结,布置作业等内容,欢迎下载使用。
      教学目标
      1.交流批注,深入理解作者情怀,理解文章内涵。
      2.培养观察自然生命,尊重生命的意识。
      教学重点
      1.交流批注,深入理解作者情怀,理解文章内涵。
      2.培养观察自然生命,尊重生命的意识。
      教学难点
      1.交流批注,深入理解作者情怀,理解文章内涵。
      2.培养观察自然生命,尊重生命的意识。
      教学过程
      一、情境导入
      上节课我们学习了批注法赏读文章,这节课在对两位作家的文章进行自由品赏的基础上,我们一起进一步探究文章,来体会作者对动物深层次的理解和赞赏。
      二、课堂活动
      任务一:交流白鸽之灵
      上节课你已经将对旁批的理解写了出来,结合背景资料继续深入分析,说说你的理解。并思考:在不同的阶段,我的心理、心情发生了怎样的变化?白鸽在“我”心中分别扮演着怎样的角色?白鸽的出现给作者带来了什么?小组内交流讨论,并派代表分享。
      活动1:交流问题式批注,理解作者情绪情感
      针对编者提出的问题式批注交流你的理解,并分享你增加的问题式批注。
      示例:
      “寂寞”一词在这一段两次出现,你能体会这种“寂寞”吗?
      写“我”当时的心情,“寂寞”在文中两次出现,“我”日复一日地重复着单调、枯燥的写作,无人述说,无从排解,也看不到希望的曙光,因而感到寂寞。这段补叙说明“我”想要一对白色鸽子的原因,也体现了我对此事的期待。
      那丑陋的形态反而使我更急切地期盼它们的蜕变和成长。
      批注:为什么要先写其丑?
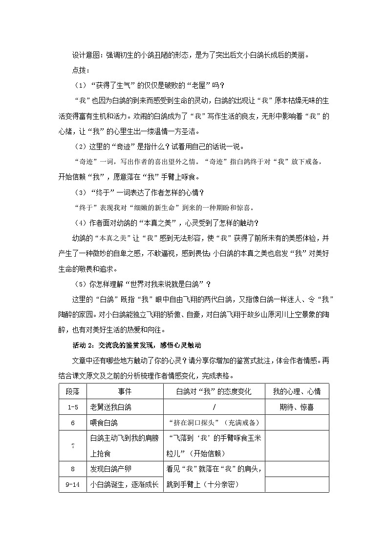
      设计意图:强调初生的小鸽丑陋的形态,是为了突出后文小白鸽长成后的美丽。
      点拨:
      (1)“获得了生气”的仅仅是破败的“老屋”吗?
      “我”也因为白鸽的到来而感受到生命的灵动,白鸽的出现让“我”原本枯燥无味的生活变得富有生机和活力。欢闹的白鸽成为了“我”写作生活的良友,无形中影响着“我”的心绪,让“我”的心里生出一缕温情一方圣洁。
      (2)这里的“奇迹”是指什么?试着用自己的话说一说。
      “奇迹”一词,写出作者的喜出望外之情。“奇迹”指白鸽终于对“我”放下戒备,开始信赖“我”,愿意落在“我”手臂上啄食。
      (3)“终于”一词表达了作者怎样的心情?
      “终于”表现我对“细嫩的新生命”到来的一种期盼和惊喜。
      (4)作者面对幼鸽的“本真之美”,心灵受到了怎样的触动?
      幼鸽的“本真之美”让“我”感到无法形容,使“我”获得了前所未有的美感体验,并产生了一种微妙的自卑之感,不敢逼视,感到畏怯;小白鸽的本真之美也启发“我”对美好生命的敬畏和追求。
      (5)你怎样理解“世界对我来说就是白鸽”?
      这里的“白鸽”既指“我”眼中自由飞翔的两代白鸽,又指像白鸽一样迷人、令“我”陶醉的家园。对小白鸽能独立飞翔的骄傲、自豪,对白鸽飞翔于故乡山原河川上空景象的陶醉,也有对美好生活的热爱和向往。
      活动2:交流我的鉴赏发现,感悟心灵触动
      文章中还有哪些地方触动了你的心灵?请分享你增加的鉴赏式批注,体会作者情感。再结合课文原文及之前的分析梳理作者情感变化,完成表格。
      示例:
      原文:那天早晨,一个美丽的乡村的早晨,我刚刚走出后门扬起右手的一瞬间,扑啦啦一声响,一只白鸽落在我的手臂上,迫不及待地抢夺手心里的玉米粒儿。接着又是扑啦啦一声响,另一只白鸽飞落到我的肩头,旋即又跳弹到手臂上,挤着抢着啄食我手心里的玉米粒儿。四只爪子掐进我的皮肉,有一种痒痒的刺疼。然而听着玉米粒儿从鸽子喉咙滚落下去的撞击的声响,竟然不忍心抖掉鸽子,似乎是一种早就期盼着的信赖终于到来。
      批注:作者描写了白鸽“扑啦啦”飞的声音,“落在”“跳弹到”手臂上的动作,爪子掐进皮肉的刺痛感,玉米粒从鸽子喉咙滚落的声音,展现了人和白鸽之间因信赖而创造出的美好境界,也体现了此前在喂食白鸽的过程中作者期待得到白鸽信赖的心理。
      原文:我的白鸽正从东边飞翔过来,沐浴着晚霞的橘红。沿着河水流动的方向,翼下是蜿蜒着的河流,如烟如带的杨柳,正在吐穗扬花的麦田。四只白鸽突然折转方向,向北飞去,那儿是骊山的南麓,那座不算太高的山以风景和温泉名扬历史和当今,烽火戏诸侯和捉蒋兵谏的故事就发生在我的对面。两代白鸽掠过气象万千的那一道道山岭,又折回来了,掠过河川,从我的头顶飞过,直飞上白鹿原顶更为开阔的天空。原坡是绿的,梯田和荒沟有麦子和青草覆盖,这是我的家园一年四季中最迷人最令我陶醉的季节,而今又有我养的四只白鸽在山原河川上空飞翔,这一刻,世界对我来说就是白鸽。
      批注:描写故乡最迷人的季节的景象,展现大自然的美,展翅飞翔的白鸽为这景象增添了灵性。作者从飞翔的白鸽身上感受到生命的成长与美好。
      点拨:
      活动3:探究白鸽带给“我”的影响
      白鸽在“我”心中的角色有哪些变化,白鸽对“我”的情感带来了怎样的影响?
      提示表格:
      点拨:
      任务二:交流大雁之趣
      本文是一篇生物学“观察手记”,从内容上看,是记录大雁在每年三四月间北归的过程。作者观察得细致入微,记录得细腻生动,让人读来仿佛正在作者身边,与他一同凝神注视着归来的雁群。之所以能有如此的感染力,关键在于作者对他观察和记录的对象——包括大雁在内的各种生命,怀有深挚的热爱,他是一位“爱鸟者”。在他笔下,大雁像人类一样具有灵性。
      针对《大雁归来》这一课,小组内交流对课文旁批的理解以及自己补充的批注,派小组代表分享。
      示例:
      (1)我想说说,我对“冬天如何能‘抖掉’?”这个批注的理解。
      运用拟人的修辞手法。归来的大雁让香蒲乃至万物摆脱了冬日的严寒,万物从此蓬勃生长,生动形象地写出了大雁是春天的使者,为人们带来了春的暖意,表达了作者对大雁的喜爱之情以及人们对大雁的期待。
      (2)我想分享我的批注:
      第 4 段:它们顺着弯曲的河流拐来拐去……向每个刚刚融化的水洼和池塘问好。
      批注:作者使用拟人手法,写出大雁归来时亲近沙滩、水洼和池塘的神态,表现了大雁归来的喜悦。
      点拨:
      (1)“赌注”一词有什么特殊意味?
      “赌注”的原意是赌博时所押的财物,文中指大雁飞行迁徙的成本很高,而且不能随意撤回,表明了大雁具有坚定的信念和一往无前的决心,表达了作者对大雁的赞美之情。
      (2)读了这一段,你能猜到“法规”的内容吗?
      大雁知道11月份每个沼泽和池塘都布满了猎枪,而春天是休战时刻,那些狩猎点和小洲并无猎枪,由此可见,威斯康星的法规规定可能是春季禁止猎杀大雁,冬季则允许猎杀。
      (3)“辩论”“争论”“低语”……在作者笔下,大雁一如人类,充满灵性,演绎着生命的欢乐。
      作者用拟人的修辞手法描绘了一个神奇的动物世界,把大雁的鸣叫说成是“辩论”“发言”“谈论”,声音由激烈趋于平静,有层次感和画面感,将雁声写得细致入微,情趣盎然。这些描写使文章更加生动形象,富有趣味,表达了作者对大雁的喜爱之情。
      (4)从作者诙谐的语言中,你读出了怎样的深意?
      将人类的行为与大雁对比,表明大雁是联合的“先驱”。
      (5)怎样理解最后一句话的含义?
      在作者的眼中,大雁是如此的可爱,富有魅力。大雁像人一样具有高贵的灵魂,充满灵性,演绎着生命的欢乐。大雁的迁徙活泼又浪漫,从容且优雅,就如一首诗歌,有节奏地从天空洒下,给大地上的一切增添了一份野性的美。这里作者实际上是把人的思想感情投射到了大雁身上,让大雁成为一种带有象征意蕴的形象,成为某种理想的化身。
      小结:这篇观察笔记不仅有一般说明文的准确严密,还蕴含了散文浓浓的深情。利奥波德称自己是爱鸟者,爱到深处时,对大雁的称呼就成了我们的大雁、我们刚到的客人、我们的春雁,可见其浓厚的真情。
      任务三:对比阅读,人与动物
      活动1:比较语言风格
      两文同样提到人与动物的关系,写作手法有何不同?请结合作品语言简要分析。
      点拨:
      1.修辞手法
      (1)《我的白鸽》善用比喻,例如:
      那声音细弱而又嫩气,如同初生婴儿无意识的本能的啼叫,又是那样令人动心动情。
      从脑袋到尾巴,一色纯白,没有一根杂毛,牛乳似的柔嫩的白色,像是天宫降临的仙女。
      (2)《大雁归来》多用拟人,例如:
      向每个沙洲低语着,如同向久别的朋友低语一样。
      每次出发之前,都有一场高声而有趣的辩论,而每次返回之前的争论则更为响亮。
      2.表达方式
      (1)《我的白鸽》除叙述、抒情外,还运用了大量的细节描写,使文章的情感表达更加丰富和立体。
      文章以记叙为主体,穿插着一些细腻、生动的描写。这些描写,有的是写人的,有的是写物的,有的是写白鸽的,有的是写景的。细腻、生动的描写,给文章增色良多,也使文章情蕴丰富。
      ①细腻的人物描写。如文章开篇写老舅说自己退休还能干重活时的“自豪的神情”,写给我送白鸽时的语言描写“我回去后想了,干脆让白鸽把蛋下到你这里,在你这里孵出小鸽,它就认你这儿为家咧。再说嘛,你一年到头闷在屋里看书呀写字呀,容易烦。我想到这一层就赶紧给你捉来了”……这些描写丰富了老舅的人物形象,他热爱生活,勤劳能干,关爱“我”这个晚辈……塑造出了一个朴实善良、体贴晚辈的美好形象。
      ②细腻的事物描写。如:我在祖居的已经完全破败的老屋的后墙上的土坯缝隙里,砸进了两根木棍子,架上一只硬质包装纸箱,纸箱的右下角剪开一个四方小洞,就把这对白鸽放进去了。
      ③细腻的动物描写。如写白鸽看我喂食的反应“挤在纸箱四方洞口探头探脑,像是在辨别我投撒食物的举动是真诚的爱意抑或是诱饵”,再如14段中写老白鸽“两只白鸽先后飞下来,它们显然都瘦了,毛色也有点儿灰脏有点儿邋遢”。
      ④细腻的景物描写。如:我的白鸽正从东边飞翔过来,沐浴着晚霞的橘红。沿着河水流动的方向,翼下是蜿蜒着的河流,如烟如带的杨柳,正在吐穗扬花的麦田。
      精到的细节描写不仅能让文章更生动、更细腻,也能让文章的意蕴更丰富、更具体。抓住有意味的细节深入品析,能够更好地体会文章中个性化的思考和情感表达。
      (2)《大雁归来》则是说明、记叙、描写、议论、抒情相结合。
      例如:“一只燕子的来临说明不了春天,但当一群大雁冲破了3月暖流的雾霭时,春天就来到了”,意思是说,大雁给人们带来了春天的生机、春天的希望、春天的喜悦,大雁是春天真正的使者。这句话既说明大雁对季节的敏感、表达作者对大雁的热爱,又引起下文,与下文讲大雁迁徙的特点——成群结队、克服艰险、飞越遥远的距离相呼应。
      3.风格
      (1)《我的白鸽》语言风格朴实、平易、真挚、洗练、自然,口语韵味,富于生活气息。
      例如:
      我就等待着,并不焦急,从产卵到孵化再到幼鸽独立生存,差不多得两个月,急是没有用的。
      我把那对白鸽接到手里时,发现老舅早已扎住了白鸽的几根羽毛,这样被细线捆扎的鸽子只能在房屋附近飞上飞下,而不会飞高飞远。老舅特别叮嘱说,一旦发现雌鸽产下蛋来,就立即解开它翅膀上被捆扎的羽毛,此时无须担心鸽子飞回老窝去,它离不开它的蛋。
      那是一个下午,我准备到河边上去散步,临走之前给白鸽撒一把玉米粒儿,算是晚餐。
      ……
      (2)《大雁归来》
      ①既具有散文的抒情特点,又包含了说明文的元素。
      作者利奥波德在说明“大雁之声”时,描写极为细腻,从刚刚抵达目的地的“低语”,直到最后饱餐一顿回来后的“低语”。这些描写均采用了拟人化的手法,表现了大雁具有人一般的灵性,文字优美,富有诗意,情感真挚。这种抒情性质使得《大雁归来》在很大程度上符合散文的文风。
      文章中,利奥波德还对大雁的生活习性、迁徙规律等方面进行了详细阐述,传递了丰富的自然科学知识。这一部分内容体现了说明文的特性,侧重于知识的传递和论述。
      ②诙谐幽默,例如:
      历史不曾预料到,大国将会在1943年的开罗会议上发现一个各国的联合体。然而,大雁的这种联合观念已经有很长时间了。
      小结:
      活动2:比较人与动物的关系
      大千世界,有了动物的陪伴,人类才不孤单。结合资料链接总结两文中人与动物的关系,完成表格。
      资料链接1:
      1988年开始,陈忠实把妻儿和长辈安置在城里,只身来到乡下的祖屋,潜心写作《白鹿原》,四年的艰苦写作,陈忠实每天都要经受着各种人物在脑海中的较量,纠结的心情让他额头上的皱纹如同黄土高原上的沟壑一般深刻。每天的感受就是——寂寞。寂寞的原因是作者日复一日地重复着单调、枯燥的写作,无人诉说,无从排解,也看不到希望的曙光。这时,老舅送来的两只白鸽,给老屋及“我”带来了无限生机。在饲养两只老白鸽与两只小白鸽的过程中,也表现了作者对动物的欣赏与尊重。
      资料链接2:
      利奥波德《沙乡年鉴》中的“我们”
      土地应被看成一个由相互依赖的各个部分组成的共同体,人只是共同体中的一个普通成员和公民……
      人和山川、河流、森林、草地等万物和谐共处的时候,我们的大地才是完整的,这样的完整的大地才是产生梦想的大地。
      人不仅要处理好跟人的关系跟社会的关系,还要用道德的观念,对待山、水、草和一切生物这就是大地伦理学。
      明确:
      任务四:拓展延伸,文化意蕴
      各小组展示搜集到的资料,探究中国文化中的鸽与大雁的意蕴。
      资料链接1:
      在中国古代文化中,鸽子也被视为吉祥之物。早在商代,中国人就开始人工饲养鸽子,在器具中也体现了鸽子的艺术形象。在河南殷墟妇好墓出土的玉器中,就有一件用绿玉雕成的玉鸽。唐代开始出现画鸽子名家,明代出现了我国最早的鸽文化专著——《鸽经》,书中提及“凡家有不肥之叹者,当养斯禽”。
      点拨:此处“肥”是和睦之意。可以见得,鸽子的吉祥寓意里,蕴含了和平、和睦。
      资料链接2:
      何处秋风至?萧萧送雁群。——唐·刘禹锡
      乡书何处达,归雁洛阳边。——唐·王湾
      征蓬出汉塞,归雁入胡天。——唐·王维
      攀树立啼何苦,雁点湖飞渡亦难。——唐·白居易
      雁声远过潇湘去,十二楼中月自明。——唐·温庭筠
      长风万里送秋雁,对此可以酣高楼。——唐·李白
      塞下秋来风景异,衡阳雁去无留意。——宋·范仲淹
      点拨:一是借鸿雁传递书信;二是指夫妻和顺;三是指边塞、大漠的景象,古人常借鸿雁来寄托思乡之情。
      三、梳理总结
      通过《我与白鸽》这篇文章,我们不仅了解了作者与白鸽之间的温馨时刻,还深刻感受到了人与动物之间深厚的情感纽带,学会了尊重生命、珍视与动物之间的每一份情感联系。在《大雁归来》中,作者主要说明大雁是人类的朋友,表达了作者对大雁的喜爱之情,呼吁人们与野生动物和谐共处。希望这份美好的情感能够伴随我们每一个人,让我们共同创造一个更加和谐美好的世界。
      四、布置作业
      1.再读《珍珠鸟》、丰子恺的《白鹅》。
      2.拓展阅读《瓦尔登湖》之《禽兽为邻》篇中选段,比较作者对动物情感的异同。
      3.拓展梳理两种鸟的文化含义。段落
      事件
      白鸽对“我”的态度变化
      我的心理、心情
      1-5
      老舅送我白鸽
      /
      期待、惊喜
      6
      喂食白鸽
      “挤在洞口探头”(充满戒备)
      7
      白鸽主动飞到我的肩膀上抢食
      “飞落到‘我’的手臂啄食玉米粒儿”(开始信赖)
      8
      发现白鸽产卵
      看见“我”就落在“我”的肩头,跳到手臂上(十分亲密)
      9-14
      小白鸽诞生,逐渐成长
      15-20
      四只白鸽齐飞
      “在‘我’的掌声激励下先后起飞”(形成默契)
      段落
      事件
      白鸽对“我”的态度变化
      我的心理、心情
      1-5
      老舅送我白鸽
      /
      期待、惊喜
      6
      喂食白鸽
      “挤在洞口探头”(充满戒备)
      期盼信赖
      7
      白鸽主动飞到我的肩膀上抢食
      “飞落到‘我’的手臂啄食玉米粒儿”(开始信赖)
      激动、欣慰
      8
      发现白鸽产卵
      看见“我”就落在“我”的肩头,跳到手臂上(十分亲密)
      欣喜、期盼
      9-14
      小白鸽诞生,逐渐成长
      急切、期盼蜕变
      15-20
      四只白鸽齐飞
      “在‘我’的掌声激励下先后起飞”(形成默契)
      陶醉、满足
      批注
      在“我”心中的角色
      带给“我”的影响
      “寂寞”一词在这一段两次出现,你能体会这种“寂寞”吗?
      “获得了生气”的仅仅是破败的“老屋”吗?
      欢闹的白鸽,成了作者写作生活的良友,无形中影响着作者的心绪。
      作者面对幼鸽的“本真之美”,心灵受到了怎样的触动?
      飞翔的白鸽掠过家乡的山水田园,承载着“我”的思绪,带给“我”宝贵的生命体验。
      批注
      在“我”心中的角色
      带给“我”的影响
      “寂寞”一词在这一段两次出现,你能体会这种“寂寞”吗?
      宠物
      心里便生出一缕温情一方圣洁。
      “获得了生气”的仅仅是破败的“老屋”吗?
      宠物
      获得了生气。
      欢闹的白鸽,成了作者写作生活的良友,无形中影响着作者的心绪。
      良友
      情绪由亢奋渐渐归于冷静和清醒,自觉调整到最佳写作心态。
      获得了沉静的力量和创作的灵感。
      作者面对幼鸽的“本真之美”,心灵受到了怎样的触动?
      良友
      被本真之美打动,感受到自然之美的力量。
      飞翔的白鸽掠过家乡的山水田园,承载着“我”的思绪,带给“我”宝贵的生命体验。
      理想的化身
      带给“我”宝贵的生命体验。
      修辞手法
      表达方式
      风格
      《我的白鸽》
      《大雁归来》
      修辞手法
      表达方式
      风格
      《我的白鸽》
      善用比喻
      叙述、描写、抒情
      朴实、平易、真挚、洗练、自然,口语韵味,富于生活气息
      《大雁归来》
      多用拟人
      描写、说明、议论、抒情
      诙谐、浓郁的抒情色彩,富有诗意;知识性、科学性、抒情性的结合
      课文
      动物
      人与动物的关系
      不同
      相同
      《我的白鸽》
      《大雁归来》
      课文
      动物
      人与动物的关系
      不同
      相同
      《我的白鸽》
      白鸽
      表面上看是“我”饲养白鸽,看着白鸽成长,但实际上也是白鸽引领着“我”找到心灵的出口。
      和谐、融洽、美好
      《大雁归来》
      大雁
      在作者眼中,土地是一个共同体,人只是这个共同体中普通的一员,我们应该和土地上的其他万物和谐共处,强调人与动物,位置平等,和谐共处。

      相关教案

      语文我的白鸽/陈忠实教案设计:

      这是一份语文我的白鸽/陈忠实教案设计,共11页。教案主要包含了情境导入,课堂活动,梳理总结,布置作业等内容,欢迎下载使用。

      初中语文18 我的白鸽/陈忠实教案及反思:

      这是一份初中语文18 我的白鸽/陈忠实教案及反思,共6页。教案主要包含了教学目标,教学课时,教学过程等内容,欢迎下载使用。

      人教部编版(2024)七年级上册(2024)18 我的白鸽/陈忠实教案:

      这是一份人教部编版(2024)七年级上册(2024)18 我的白鸽/陈忠实教案,共3页。教案主要包含了新课导入,自主学习,新知授课,课堂小结,布置作业,板书设计等内容,欢迎下载使用。

      资料下载及使用帮助
      版权申诉
      • 1.电子资料成功下载后不支持退换,如发现资料有内容错误问题请联系客服,如若属实,我们会补偿您的损失
      • 2.压缩包下载后请先用软件解压,再使用对应软件打开;软件版本较低时请及时更新
      • 3.资料下载成功后可在60天以内免费重复下载
      版权申诉
      若您为此资料的原创作者,认为该资料内容侵犯了您的知识产权,请扫码添加我们的相关工作人员,我们尽可能的保护您的合法权益。
      入驻教习网,可获得资源免费推广曝光,还可获得多重现金奖励,申请 精品资源制作, 工作室入驻。
      版权申诉二维码
      初中语文人教部编版(2024)七年级上册(2024)电子课本 新教材

      18 我的白鸽/陈忠实

      版本: 人教部编版(2024)

      年级: 七年级上册(2024)

      切换课文
      • 课件
      • 教案
      • 试卷
      • 学案
      • 更多
      欢迎来到教习网
      • 900万优选资源,让备课更轻松
      • 600万优选试题,支持自由组卷
      • 高质量可编辑,日均更新2000+
      • 百万教师选择,专业更值得信赖
      微信扫码注册
      手机号注册
      手机号码

      手机号格式错误

      手机验证码 获取验证码 获取验证码

      手机验证码已经成功发送,5分钟内有效

      设置密码

      6-20个字符,数字、字母或符号

      注册即视为同意教习网「注册协议」「隐私条款」
      QQ注册
      手机号注册
      微信注册

      注册成功

      返回
      顶部
      添加客服微信 获取1对1服务
      微信扫描添加客服
      Baidu
      map