所属成套资源:人教版(2024)一年级上册音乐 课件+教案+素材 同步备课
小学音乐人教版(2024)一年级上册(2024)节奏密码·均拍精品教学课件ppt
展开
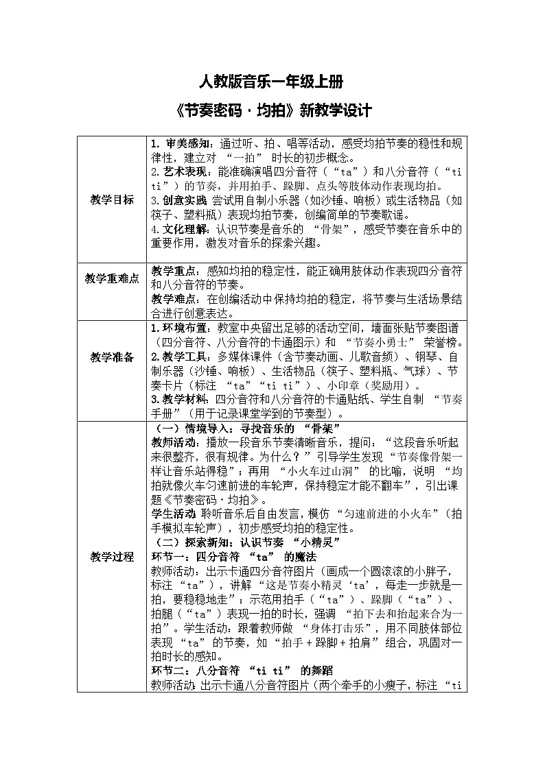
这是一份小学音乐人教版(2024)一年级上册(2024)节奏密码·均拍精品教学课件ppt,文件包含人教版一年级上册音乐第一节趣味乐理《节奏密码均拍》课件pptx、人教版一年级上册音乐第一节趣味乐理《节奏密码-均拍》教学设计表格式docx、节奏密码视频mp4、趣味乐理-两只老虎mp4、趣味乐理-小皮球mp4等5份课件配套教学资源,其中PPT共19页, 欢迎下载使用。
新课导入
这段音乐听起来很整齐,很有规律。为什么?
新知讲解
四分音符 “ta”
这是节奏小精灵‘ta’,每走一步就是一拍,要稳稳地走”。
四分音符:如“1”音名:“1”唱名“dl”演唱的时候要注意演唱的时值是一拍,我们可以用“V”来表示
新知讲解
八分音符 “ti ti”
这是‘ti ti’两兄弟,他们步子小,合起来才是一拍”
玩 “节奏配对” 游戏 —— 每人拿到一张节奏卡片,听老师口令(“请‘ta’站起来”“请‘ti ti’跳一跳”),做出对应动作。
课堂实践——关卡一:歌谣里的节奏
边拍手边读歌谣,每句结尾落在均拍上;分组比赛 “读歌谣 + 拍节奏”,最快最整齐的小组获 “节奏小勇士” 印章。
分发自制乐器(沙锤、响板)和生活物品(筷子敲塑料瓶),用乐器演奏 “ta”(沙锤摇一下)和 “ti ti”(沙锤快速摇两下);播放儿歌《两只老虎》片段,选择自己喜欢的 “乐器”,分组为儿歌伴奏。
课堂实践——关卡二:乐器奏响均拍
创意表达:我的节奏我做主
用 “ta” 和 “ti ti” 编一句关于 “校园生活” 的节奏歌谣(如 “上课啦,坐端正”),可加入肢体动作(如 “上课啦” 拍腿,“坐端正” 点头)。小组讨论创编歌谣,上台展示
讨论一下
刚刚大家尿液的怎么样呀?你最喜欢谁的表演?
今天我们认识了哪两个节奏小精灵?怎样才能让节奏更稳定?
回家和爸爸妈妈玩‘节奏接龙’游戏,用筷子敲出‘ta’和‘ti ti’”
制作 “家庭节奏图谱”,将家人的日常活动(如 “妈妈做饭”“爸爸看报”)用 “ta” 和 “ti ti” 标注节奏,第二天带到课堂分享。
班级活动:开展 “节奏小剧场” 比赛,学生用节奏歌谣和乐器表演小故事(如《小兔采蘑菇》),评选 “最佳节奏团队”。
相关课件
这是一份人教版(2024)一年级上册(2024)节奏密码·休止符获奖教学ppt课件,文件包含人教版一年级上册音乐第四节趣味乐理《节奏密码-休止符》课件pptx、人教版一年级上册音乐第四节趣味乐理《节奏密码-休止符》教学设计表格式docx、休止符视频mp4等3份课件配套教学资源,其中PPT共19页, 欢迎下载使用。
这是一份小学音乐人教版(2024)一年级上册(2024)节奏密码·音符精品教学ppt课件,文件包含人教版一年级上册音乐第三节趣味乐理《节奏密码-音符》课件pptx、人教版一年级上册音乐第三节趣味乐理《节奏密码-音符》教学设计表格式docx、两只老虎儿歌mp4等3份课件配套教学资源,其中PPT共16页, 欢迎下载使用。
这是一份小学音乐人教版(2024)一年级上册(2024)节奏密码·均拍优质课件ppt,共16页。PPT课件主要包含了课前导入,音乐律动,音符的认识,全音符,音符的介绍等内容,欢迎下载使用。
相关课件 更多
- 1.电子资料成功下载后不支持退换,如发现资料有内容错误问题请联系客服,如若属实,我们会补偿您的损失
- 2.压缩包下载后请先用软件解压,再使用对应软件打开;软件版本较低时请及时更新
- 3.资料下载成功后可在60天以内免费重复下载
免费领取教师福利

