搜索
      上传资料 赚现金

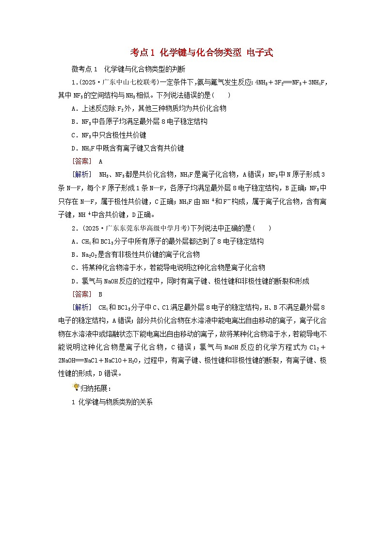
      2026版高考化学一轮总复习考点突破练习第五章第二十四讲化学键考点一化学键与化合物类型电子式

      • 510.27 KB
      • 2025-08-01 19:23:21
      • 51
      • 0
      加入资料篮
      立即下载
      2026版高考化学一轮总复习考点突破练习第五章第二十四讲化学键考点一化学键与化合物类型电子式第1页
      高清全屏预览
      1/7
      2026版高考化学一轮总复习考点突破练习第五章第二十四讲化学键考点一化学键与化合物类型电子式第2页
      高清全屏预览
      2/7
      2026版高考化学一轮总复习考点突破练习第五章第二十四讲化学键考点一化学键与化合物类型电子式第3页
      高清全屏预览
      3/7
      还剩4页未读, 继续阅读

      2026版高考化学一轮总复习考点突破练习第五章第二十四讲化学键考点一化学键与化合物类型电子式

      展开

      这是一份2026版高考化学一轮总复习考点突破练习第五章第二十四讲化学键考点一化学键与化合物类型电子式,共7页。试卷主要包含了一定条件下,氨与氟气发生反应,下列说法中正确的是,下列化学用语正确的是等内容,欢迎下载使用。
      1.(2025·广东中山七校联考)一定条件下,氨与氟气发生反应:4NH3+3F2===NF3+3NH4F,其中NF3的空间结构与NH3相似。下列说法错误的是( )
      A.上述反应除F2外,其他三种物质均为共价化合物
      B.NF3中各原子均满足最外层8电子稳定结构
      C.NF3中只含极性共价键
      D.NH4F中既含有离子键又含有共价键
      [答案] A
      [解析] NH3、NF3都是共价化合物,NH4F是离子化合物,A错误;NF3中N原子形成3条N—F,每个F原子形成1条N—F,各原子均满足最外层8电子稳定结构,B正确;NF3中只存在N—F,属于极性共价键,C正确;NH4F由NHeq \\al(+,4)和F-构成,属于离子化合物,含有离子键,NHeq \\al(+,4)中含共价键,D正确。
      2.(2025·广东东莞东华高级中学月考)下列说法中正确的是( )
      A.CH4和BCl3分子中所有原子的最外层都达到了8电子稳定结构
      B.Na2O2是含有非极性共价键的离子化合物
      C.将某种化合物溶于水,若能导电说明这种化合物是离子化合物
      D.氯气与NaOH反应的过程中,同时有离子键、极性键和非极性键的断裂和形成
      [答案] B
      [解析] CH4和BCl3分子中C、Cl满足最外层8电子的稳定结构,H、B不满足最外层8电子的稳定结构,A错误;部分共价化合物在水溶液中能电离出自由移动的离子,离子化合物在水溶液中或熔融状态下能电离出自由移动的离子,故将某种化合物溶于水,若能导电不能说明这种化合物是离子化合物,C错误;氯气与NaOH反应的化学方程式为Cl2+2NaOH===NaCl+NaClO+H2O,过程中,有离子键、极性键和非极性键的断裂,有离子键、极性键的形成,D错误。
      归纳拓展:
      1 化学键与物质类别的关系
      2 判断离子化合物和共价化合物的方法
      微考点2 电子式及其规范书写
      3.(2025·山东滨州检测)下列表示物质结构的化学用语不正确的是( )
      A.Na2O的电子式:
      B.MgCl2的形成过程:
      C.MgO的形成过程:
      D.NH4Cl的电子式:
      [答案] A
      [解析] Na2O是离子化合物,由Na+和O2-构成,2个钠离子不能合并,应在O2-的两侧,其电子式为,A错误;MgCl2由Mg失去最外层的2个电子并转移至Cl中形成8电子稳定结构,形成过程为∶,B正确;MgO由Mg失去最外层的2个电子并转移至O中形成8电子稳定结构,形成过程为―→,C正确;NH4Cl中铵根离子和氯离子间含有离子键,铵根离子内N和H间含有共价键,电子式为,D正确。
      4.(2025·经典习题汇编)下列有关化合物形成过程的表示不正确的是( )
      A.NaCl的形成过程:
      B.C和O形成CO2的过程:
      C.Mg和Cl形成离子键的过程:
      D.K2S的形成过程:
      [答案] B
      [解析] Na失1个电子形成钠离子,Cl得1个电子形成氯离子,二者构成氯化钠,形成过程为,故A项正确,不符合题意;氧原子和碳原子通过共用电子对形成二氧化碳,所以其形成过程为,故B项错误,符合题意;氯化镁为离子化合物,其形成过程为∶,故C项正确,不符合题意;K2S为离子化合物,用电子式表示形成过程为,故D项正确,不符合题意。
      5.(2025·经典习题汇编)下列化学用语正确的是( )
      ①过氧化氢的电子式:
      ②三氯化硼的电子式:
      ③H3O+的电子式:
      ④NaHS的阴离子的电子式:
      ⑤硫化钾的电子式:
      ⑥N2H4的结构式:
      ⑦PCl5的结构式:
      ⑧BFeq \\al(-,4)的电子式:
      A.①②③④⑦ B.①③④⑦⑧
      C.②③④⑤⑥ D.①③⑤⑥⑧
      [答案] B
      [解析] 硼原子最外层只有3个电子,BCl3的电子式为,故②错误;在离子化合物中阴、阳离子应相间排布,则硫化钾的电子式应为,故⑤错误;在N2H4中,N与N之间是单键,故⑥错误。
      归纳拓展:
      陌生电子式书写方法
      1 确定该物质是属于共价化合物还是离子化合物。
      2 确定该物质中各原子的成键方式。
      3 根据各原子最外层电子数和成键后各原子达到最外层8(或2)电子稳定结构的要求,分析各原子共用电子对的情况。
      4 根据化合物类型、成键方式和原子稳定结构的分析,书写电子式。
      微考点3 等电子粒子的判断与应用
      6.(2025·天津十二重点中学高三联考)短周期主族元素R、X、Y、Z的原子序数依次增大,由这些元素组成的物质之间的转化关系如图所示,其中c、d为单质,a、b、g为二元化合物。b是10电子分子,g是18电子分子。下列说法正确的是( )
      A.同温同浓度的e和f溶液,后者pH较大
      B.含X、R、Z三种元素的化合物只有一种
      C.0.1 ml的d与足量的e溶液反应转移电子数约为1.204×1023
      D.e和f所含化学键类型相同
      [答案] D
      [解析] 由题中转化关系和条件可知,a应为氯化钠,b是10电子分子,则b为H2O;题中通电过程实际是电解饱和氯化钠溶液生成H2、Cl2和NaOH,c、d为单质,且两者能反应生成18电子的物质g,g应为HCl;d还可以与e反应,由此推出d应是Cl2,c是H2;Cl2可与NaOH反应生成NaCl、NaClO和H2O,所以f为NaClO;则短周期主族元素R、X、Y、Z分别是H、O、Na、Cl。e为NaOH,其水溶液呈强碱性,而f为NaClO,水解使溶液显碱性,则同温同浓度的两种溶液中,前者pH大,A项错误;含O、H、Cl三种元素的化合物有很多,如HClO、HClO3、HClO4等,B项错误;Cl2与NaOH反应生成NaCl、NaClO和H2O,则0.1 ml的Cl2参加反应时,转移电子数为0.1NA,即6.02×1022个电子,C项错误;e为NaOH,f为NaClO,两者所含化学键均为离子键与极性共价键,D项正确。
      7. (2025·湖北黄冈检测)已知A、B、C、D是中学化学中常见的四种不同粒子,它们之间存在如图所示的转化关系(反应条件已略去):
      (1)如果A、B、C、D均是10电子的粒子,且C的水溶液呈碱性,请写出A、D的电子式:________________、________________。
      (2)如果A和C是18电子的粒子,B和D是10电子的粒子。
      ①A与B在溶液中反应的离子方程式为_______________________________
      ____________________________________________________________________。
      ②根据上述离子方程式,可以判断C与B结合质子的能力大小是_____________________________________________________________________
      ____________________________________________________________________(用化学式或离子符号表示)。
      [答案] (1)
      (2)①HS-+OH-===S2-+H2O(或H2S+OH-===HS-+H2O)
      ②OH->HS-(或OH->S2-)
      [解析] (1)由C的水溶液呈碱性可知C为NH3,A为NHeq \\al(+,4),与NHeq \\al(+,4)反应生成NH3的应为OH-,所以B、D分别为OH-、H2O。
      (2)在常见的18电子微粒中,由中和反应易想到H2S+OH-===HS-+H2O(或HS-+OH-===S2-+H2O)的反应,故B为OH-,C为HS-(或S2-),根据离子方程式,结合质子的能力:OH->HS-(或OH->S2-)。
      8.(2024·福建漳州高三起点检测)如图所示,a、b、c均为非金属单质,d、e均为含有10个电子的共价化合物,且分子中所含原子个数:d>e,f为离子化合物。则下列说法错误的是( )
      A.常温下,单质a呈气态
      B.单质c具有强氧化性
      C.稳定性:d>e
      D.f受热易分解为d和e
      [答案] C
      [解析] 非金属单质形成的含有10个电子的共价化合物有CH4、NH3、H2O、HF。由于f为离子化合物且分子中所含原子个数d>e,则d是NH3,e是HF,f是NH4F。因此a、b、c分别是N2、H2、F2。根据非金属性F>N可知,HF的稳定性强于NH3,故C错误。
      归纳拓展:
      等电子微粒
      1 常见10电子微粒
      10电子微粒间的转化:
      若A、B、C、D均为10电子微粒,且它们之间存在如图转化:
      图中的常见转化是NHeq \\al(+,4)+OH-eq \(――→,\s\up9(△))NH3↑+H2O,即A为NHeq \\al(+,4)、B为OH-、C为NH3、D为H2O。
      2 常见18电子微粒
      3 质子数和核外电子数分别相等的两种微粒关系
      (1)可以是两种原子,如同位素原子。
      (2)可以是两种分子,如CH4、NH3等。
      (3)可以是两种带电荷数相同的阳离子,如NHeq \\al(+,4)、H3O+。
      (4)可以是两种带电荷数相同的阴离子,如OH-、F-。

      相关试卷

      2026版高考化学一轮总复习考点突破练习第五章第二十四讲化学键考点一化学键与化合物类型电子式:

      这是一份2026版高考化学一轮总复习考点突破练习第五章第二十四讲化学键考点一化学键与化合物类型电子式,共7页。试卷主要包含了一定条件下,氨与氟气发生反应,下列说法中正确的是,下列化学用语正确的是等内容,欢迎下载使用。

      2026版高考化学一轮总复习考点突破练习第五章物质结构与性质元素周期律第二十四讲化学键考点二共价键的键参数及应用:

      这是一份2026版高考化学一轮总复习考点突破练习第五章物质结构与性质元素周期律第二十四讲化学键考点二共价键的键参数及应用,共4页。试卷主要包含了设NA表示阿伏加德罗常数的值等内容,欢迎下载使用。

      2025版高考化学一轮总复习提升训练第五章物质结构与性质元素周期律第十八讲化学键分子结构与性质考点一化学键电子式微考点二电子式及其书写:

      这是一份2025版高考化学一轮总复习提升训练第五章物质结构与性质元素周期律第十八讲化学键分子结构与性质考点一化学键电子式微考点二电子式及其书写,共4页。试卷主要包含了下列表达正确的是,已知,下列化学用语正确的是等内容,欢迎下载使用。

      资料下载及使用帮助
      版权申诉
      • 1.电子资料成功下载后不支持退换,如发现资料有内容错误问题请联系客服,如若属实,我们会补偿您的损失
      • 2.压缩包下载后请先用软件解压,再使用对应软件打开;软件版本较低时请及时更新
      • 3.资料下载成功后可在60天以内免费重复下载
      版权申诉
      若您为此资料的原创作者,认为该资料内容侵犯了您的知识产权,请扫码添加我们的相关工作人员,我们尽可能的保护您的合法权益。
      入驻教习网,可获得资源免费推广曝光,还可获得多重现金奖励,申请 精品资源制作, 工作室入驻。
      版权申诉二维码
      高考专区
      • 精品推荐
      • 所属专辑107份
      欢迎来到教习网
      • 900万优选资源,让备课更轻松
      • 600万优选试题,支持自由组卷
      • 高质量可编辑,日均更新2000+
      • 百万教师选择,专业更值得信赖
      微信扫码注册
      手机号注册
      手机号码

      手机号格式错误

      手机验证码 获取验证码 获取验证码

      手机验证码已经成功发送,5分钟内有效

      设置密码

      6-20个字符,数字、字母或符号

      注册即视为同意教习网「注册协议」「隐私条款」
      QQ注册
      手机号注册
      微信注册

      注册成功

      返回
      顶部
      学业水平 高考一轮 高考二轮 高考真题 精选专题 初中月考 教师福利
      添加客服微信 获取1对1服务
      微信扫描添加客服
      Baidu
      map