搜索
      上传资料 赚现金

      2026版高考化学一轮总复习知识梳理第九章有机化学基础第43讲试卷

      • 325.38 KB
      • 2025-08-01 16:46:01
      • 40
      • 1
      • 教习网2972821
      加入资料篮
      立即下载
      2026版高考化学一轮总复习知识梳理第九章有机化学基础第43讲试卷第1页
      高清全屏预览
      1/4
      2026版高考化学一轮总复习知识梳理第九章有机化学基础第43讲试卷第2页
      高清全屏预览
      2/4
      还剩2页未读, 继续阅读

      2026版高考化学一轮总复习知识梳理第九章有机化学基础第43讲试卷

      展开

      这是一份2026版高考化学一轮总复习知识梳理第九章有机化学基础第43讲试卷,共4页。试卷主要包含了同系物,同分异构现象与同分异构体,同分异构现象的类型,常见的官能团异构等内容,欢迎下载使用。
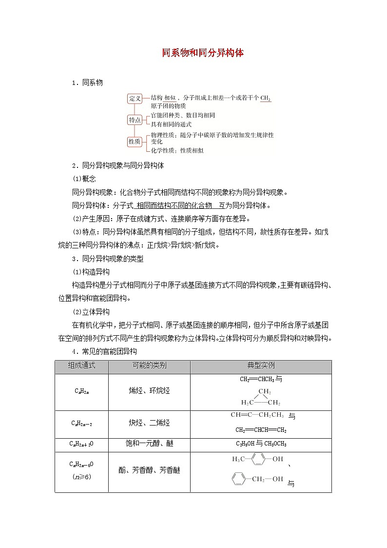
      1.同系物
      2.同分异构现象与同分异构体
      (1)概念
      同分异构现象:化合物分子式相同而结构不同的现象称为同分异构现象。
      同分异构体:分子式 相同而结构不同的化合物 互为同分异构体。
      (2)产生原因:原子在成键方式、连接顺序等方面存在差异。
      (3)特点:同分异构体虽然具有相同的分子组成,但结构不同,故性质存在差异。如戊烷的三种同分异构体的沸点:正戊烷>异戊烷>新戊烷。
      3.同分异构现象的类型
      (1)构造异构
      构造异构是分子式相同而分子中原子或基团连接方式不同的异构现象,主要有碳链异构、位置异构和官能团异构。
      (2)立体异构
      在有机化学中,把分子式相同、原子或基团连接的顺序相同,但分子中所含原子或基团在空间的排列方式不同产生的异构现象称为立体异构。立体异构可分为顺反异构和对映异构。
      4.常见的官能团异构
      5.同分异构体的书写规律
      (1)烷烃:烷烃只存在碳架异构,书写时要注意全面而不重复,具体规则如下:
      甲烷、乙烷、丙烷无同分异构体,丁烷的同分异构体有2种,戊烷的同分异构体有3种。
      举例:书写C6H14同分异构体
      第一步:将分子中全部碳原子连成直链作为母链
      C—C—C—C—C—C
      第二步:从母链一端取下一个碳原子作为支链(即甲基),依次连在主链中心对称线一侧的各个碳原子上,此时碳骨架结构有两种:
      不能连在①位和⑤位上,否则会使碳链变长,②位和④位等效,只能用一个,否则重复。
      第三步:从母链上取下两个碳原子作为一个支链(即乙基)或两个支链(即2个甲基)依次连在主链中心对称线一侧的各个碳原子上,两甲基的位置依次相邻、相同,此时碳骨架结构有两种:
      ②位或③位上不能连乙基,否则会使主链上有5个碳原子,使主链变长。所以C6H14共有5种同分异构体。
      (2)具有官能团的有机物:一般按碳架异构→位置异构→官能团异构的顺序书写。
      例:(以C4H10O为例且只写出碳骨架与官能团)
      ①碳架异构⇒C—C—C—C、
      ②位置异构⇒、、、
      ③官能团异构⇒C—O—C—C—C、、C—C—O—C—C
      (3)芳香族化合物:两个取代基在苯环上的位置有邻、间、对3种。
      【正误辨析】
      (1)乙烯(C2H4)与环丙烷()互为同系物。( )
      [提示] × 同系物是结构相似,组成上相差一个或若干个CH2原子团的有机物,乙烯与环丙烷结构不相似。
      (2)符合分子式C2H6O的有机物只有乙醇。( )
      [提示] × 满足分子式CnH2n+2O的有机物可以是饱和一元醇或醚,C2H6O可以是乙醇或二甲醚。
      (3)主链含5个碳原子,有甲基、乙基2个支链的烷烃有3种。( )
      [提示] × 主链含5个碳原子,乙基应定在3号碳上,甲基可定在2号或3号碳上。
      (4) 和二者属于同一种物质。( )
      [提示] × 二者属于立体异构中的顺反异构体,不是一种物质。
      (5)组成元素的质量分数相同,且相对分子质量也相同的不同化合物,互为同分异构体。( )
      [提示] √ 不同化合物组成元素的质量分数相同,且相对分子质量也相同时,其分子式一定也相同,则一定互为同分异构体。
      (6)组成元素的质量分数相同,且相对分子质量相差14的整数倍的不同化合物,一定互为同系物。( )
      [提示] × 同系物必须结构相似,如乙烯和环丙烷不是同系物。组成通式
      可能的类别
      典型实例
      CnH2n
      烯烃、环烷烃
      CH2===CHCH3与
      CnH2n-2
      炔烃、二烯烃

      CH2===CHCH===CH2
      CnH2n+2O
      饱和一元醇、醚
      C2H5OH与CH3OCH3
      CnH2n-6O
      (n≥6)
      酚、芳香醇、芳香醚


      CnH2n+1NO2
      硝基烷、氨基酸
      CH3CH2—NO2与
      H2NCH2—COOH
      CnH2nO
      醛、酮、烯醇、环醚、环醇
      CH3CH2CHO、
      CH3COCH3、
      CH2===CHCH2OH、

      Cn(H2O)m
      单糖或二糖
      葡萄糖与果糖
      (C6H12O6)、
      蔗糖与麦芽糖
      (C12H22O11)

      相关试卷 更多

      资料下载及使用帮助
      版权申诉
      • 1.电子资料成功下载后不支持退换,如发现资料有内容错误问题请联系客服,如若属实,我们会补偿您的损失
      • 2.压缩包下载后请先用软件解压,再使用对应软件打开;软件版本较低时请及时更新
      • 3.资料下载成功后可在60天以内免费重复下载
      版权申诉
      若您为此资料的原创作者,认为该资料内容侵犯了您的知识产权,请扫码添加我们的相关工作人员,我们尽可能的保护您的合法权益。
      入驻教习网,可获得资源免费推广曝光,还可获得多重现金奖励,申请 精品资源制作, 工作室入驻。
      版权申诉二维码
      高考专区
      • 精品推荐
      • 所属专辑81份
      欢迎来到教习网
      • 900万优选资源,让备课更轻松
      • 600万优选试题,支持自由组卷
      • 高质量可编辑,日均更新2000+
      • 百万教师选择,专业更值得信赖
      微信扫码注册
      手机号注册
      手机号码

      手机号格式错误

      手机验证码 获取验证码 获取验证码

      手机验证码已经成功发送,5分钟内有效

      设置密码

      6-20个字符,数字、字母或符号

      注册即视为同意教习网「注册协议」「隐私条款」
      QQ注册
      手机号注册
      微信注册

      注册成功

      返回
      顶部
      学业水平 高考一轮 高考二轮 高考真题 精选专题 初中月考 教师福利
      添加客服微信 获取1对1服务
      微信扫描添加客服
      Baidu
      map