所属成套资源:2026高三数学一轮复习讲义
- 第一章 第4节 基本不等式(知识点梳理+限时挑战)-【精准备考】2026年高考数学一轮复习讲义(新高考通用)(原卷版+解析版) 学案 0 次下载
- 第一章 第3节 不等式及其性质(知识点梳理+限时挑战)-【精准备考】2026年高考数学一轮复习讲义(新高考通用)(原卷版+解析版) 学案 0 次下载
- 第二章 第1节 函数的概念及其表示(知识点梳理+限时挑战)-【精准备考】2026年高考数学一轮复习讲义(新高考通用)(原卷版+解析版) 学案 0 次下载
- 第二章 第6节 指数与指数函数(知识点梳理+限时挑战)-【精准备考】2026年高考数学一轮复习讲义(新高考通用)(原卷版+解析版) 学案 0 次下载
- 第三章 第5节 不等式恒(能)成立问题(知识点梳理+限时挑战)-【精准备考】2026年高考数学一轮复习讲义(新高考通用)(原卷版+解析版) 学案 0 次下载
第一章 第2节 常用逻辑用语(知识点梳理+限时挑战)-【精准备考】2026年高考数学一轮复习讲义(新高考通用)(原卷版+解析版)
展开
这是一份第一章 第2节 常用逻辑用语(知识点梳理+限时挑战)-【精准备考】2026年高考数学一轮复习讲义(新高考通用)(原卷版+解析版),文件包含第2节常用逻辑用语原卷版docx、第2节常用逻辑用语解析版docx等2份学案配套教学资源,其中学案共26页, 欢迎下载使用。
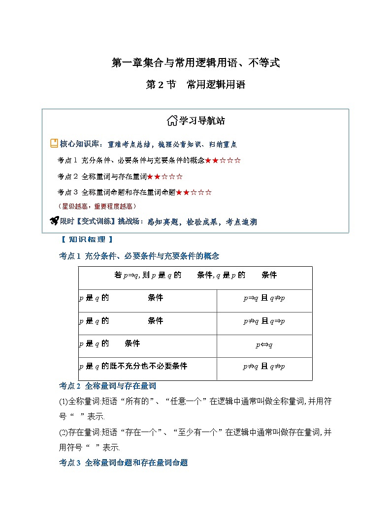
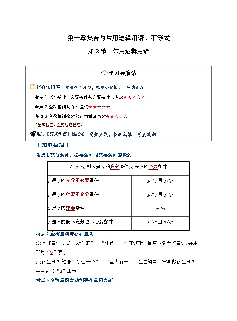
【知识梳理】
考点1 充分条件、必要条件与充要条件的概念
考点2 全称量词与存在量词
(1)全称量词:短语“所有的”、“任意一个”在逻辑中通常叫做全称量词,并用符号“∀”表示.
(2)存在量词:短语“存在一个”、“至少有一个”在逻辑中通常叫做存在量词,并用符号“∃”表示.
考点3 全称量词命题和存在量词命题
【解题技巧】
1.会区别A是B的充分不必要条件(A⇒B且B⇏A),与A的充分不必要条件是B(B⇒A且A⇏B)两者的不同.
2.p是q的充分不必要条件,等价于¬q是¬p的充分不必要条件.
3.含有一个量词的命题的否定规律是“改量词,否结论”.
4.命题p和¬p的真假性相反,若判断一个命题的真假有困难,可判断此命题否定的真假.
【教材回归】概念思考辨析+教材经典改编
1.思考辨析(在括号内打“√”或“×”)
(1)至少有一个三角形的内角和为π是全称量词命题.( )
(2)写全称量词命题的否定时,全称量词变为存在量词.( )
(3)当p是q的充分条件时,q是p的必要条件.( )
(4)若已知p:x>1和q:x≥1,则p是q的充分不必要条件.( )
2.(人教A必修一P22习题1.4T2改编)命题“三角形是等边三角形”是命题“三角形是等腰三角形”的( )
A.充分不必要条件
B.必要不充分条件
C.充要条件
D.既不充分也不必要条件
3.(人教A必修一P30【典例】4(3)改编)命题“有一个偶数是素数”的否定是 .
4.(人教B必修一P28T4改编)“∀x∈[a,+∞),x2≥1”是真命题,则实数a的取值范围是 .
【考向核心题型】
考点1 充分、必要条件的判定
【典例】1.(2024·天津卷)设a,b∈R,则“a3=b3”是“3a=3b”的( )
A.充分不必要条件
B.必要不充分条件
C.充要条件
D.既不充分也不必要条件
【典例】2.(多选)ab+b-a-1=0的一个充分不必要条件可以是( )
A.a=-1B.a=b
C.b=1D.ab=1
【变式训练】1.(2025·东北师大附中质检)已知p:1x0,则p是q的( )
A.充要条件
B.充分不必要条件
C.必要不充分条件
D.既不充分也不必要条件
【变式训练】2.在等比数列{an}中,“a1>0,且公比q>1”是“{an}为递增数列”的( )
A.充分不必要条件
B.必要不充分条件
C.充要条件
D.既不充分也不必要条件
考点2 充分、必要条件的应用
【典例】3.(2025·西安模拟)若“x2-5x+40,sin x-x>0
D.∃x≤0,sin x-x>0
2.已知命题:“∀x∈R,方程x2+4x+a=0有解”是真命题,则实数a的取值范围是( )
A.a4D.a≥4
3.“a>b>0”是“ab>1”的( )
A.充要条件
B.充分不必要条件
C.必要不充分条件
D.既不充分也不必要条件
4.(2023·天津卷)已知a,b∈R,则“a2=b2”是“a2+b2=2ab”的( )
A.充分不必要条件
B.必要不充分条件
C.充分必要条件
D.既不充分也不必要条件
5.当命题“若p,则q”为真命题,则“由p可以推出q”,即一旦p成立,q就成立,p是q成立的充分条件.也可以这样说,若q不成立,那么p一定不成立,q对p成立也是很必要的.王安石在《游褒禅山记》中也说过一段话:“世之奇伟、瑰怪,非常之观,常在于险远,而人之所罕至焉,故非有志者不能至也”.从数学逻辑角度分析,“有志”是“能至”的( )
A.充分条件
B.必要条件
C.充要条件
D.既不充分也不必要条件
6.已知命题p:∃x∈R,ax2+2ax-4≥0为假命题,则实数a的取值范围是( )
A.-4
相关学案
这是一份2026届高三数学一轮复习讲义(标准版)第一章1.2常用逻辑用语(Word版附答案),共7页。
这是一份第一章 第1节 集合(知识点梳理+限时挑战)-【精准备考】2026年高考数学一轮复习讲义(新高考通用)(原卷版+解析版),文件包含第1节集合原卷版docx、第1节集合解析版docx等2份学案配套教学资源,其中学案共24页, 欢迎下载使用。
这是一份1.2 常用的逻辑用语(精讲)-2026年高考数学一轮复习讲义(含答案)(新高考新题型),文件包含12常用逻辑用语精讲原卷版docx、12常用逻辑用语精讲解析版docx等2份学案配套教学资源,其中学案共22页, 欢迎下载使用。
相关学案 更多
- 1.电子资料成功下载后不支持退换,如发现资料有内容错误问题请联系客服,如若属实,我们会补偿您的损失
- 2.压缩包下载后请先用软件解压,再使用对应软件打开;软件版本较低时请及时更新
- 3.资料下载成功后可在60天以内免费重复下载
免费领取教师福利

