搜索
      上传资料 赚现金

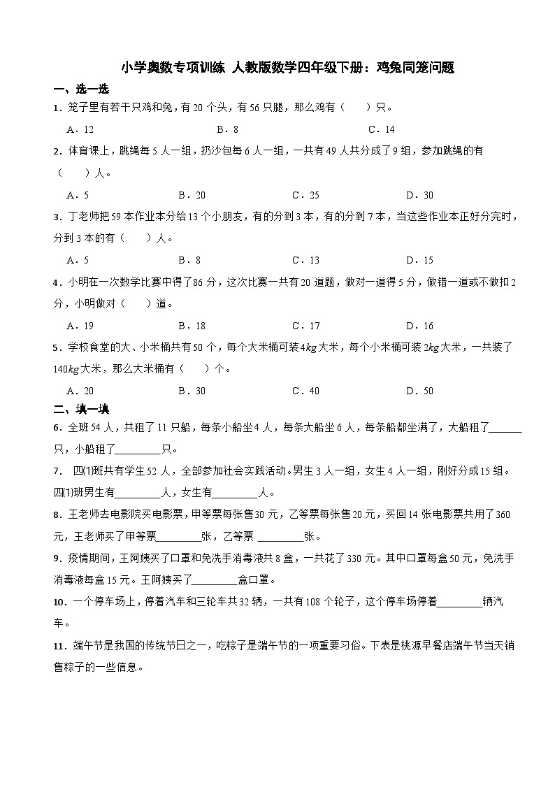
      小学奥数专项训练 人教版数学四年级下册:鸡兔同笼问题

      • 151.89 KB
      • 2025-07-15 22:47:32
      • 132
      • 0
      • 时空&imstrong
      加入资料篮
      立即下载
      小学奥数专项训练 人教版数学四年级下册:鸡兔同笼问题第1页
      高清全屏预览
      1/9
      小学奥数专项训练 人教版数学四年级下册:鸡兔同笼问题第2页
      高清全屏预览
      2/9
      小学奥数专项训练 人教版数学四年级下册:鸡兔同笼问题第3页
      高清全屏预览
      3/9
      还剩6页未读, 继续阅读

      小学奥数专项训练 人教版数学四年级下册:鸡兔同笼问题

      展开

      这是一份小学奥数专项训练 人教版数学四年级下册:鸡兔同笼问题,共9页。试卷主要包含了选一选,填一填,解决问题等内容,欢迎下载使用。
      1.笼子里有若干只鸡和兔,有20个头,有56只腿,那么鸡有( )只。
      A.12B.8C.14
      2.体育课上,跳绳每5人一组,扔沙包每6人一组,一共有49人共分成了9组,参加跳绳的有( )人。
      A.5B.20C.25D.30
      3.丁老师把59本作业本分给13个小朋友,有的分到3本,有的分到7本,当这些作业本正好分完时,分到3本的有( )人。
      A.5B.8C.13D.15
      4.小明在一次数学比赛中得了86分,这次比赛一共有20道题,做对一道得5分,做错一道或不做扣2分,小明做对( )道。
      A.19B.18C.17D.16
      5.学校食堂的大、小米桶共有50个,每个大米桶可装4kg大米,每个小米桶可装2kg大米,一共装了140kg大米,那么大米桶有( )个。
      A.20B.30C.40D.50
      二、填一填
      6.全班54人,共租了11只船,每条小船坐4人,每条大船坐6人,每条船都坐满了,大船租了 只,小船租了 只。
      7. 四⑴班共有学生52人,全部参加社会实践活动。男生3人一组,女生4人一组,刚好分成15组。四⑴班男生有 人,女生有 人。
      8.王老师去电影院买电影票,甲等票每张售30元,乙等票每张售20元,买回14张电影票共用了360元,王老师买了甲等票 张,乙等票 张。
      9.疫情期间,王阿姨买了口罩和免洗手消毒液共8盒,一共花了330元。其中口罩每盒50元,免洗手消毒液每盒15元。王阿姨买了 盒口罩。
      10.一个停车场上,停着汽车和三轮车共32辆,一共有108个轮子,这个停车场停着 辆汽车。
      11.端午节是我国的传统节日之一,吃粽子是端午节的一项重要习俗。下表是桃源早餐店端午节当天销售粽子的一些信息。
      根据上表信息,我们可以知道早餐店在端午节卖出A品牌粽子 个,B品牌粽子 个。
      三、解决问题
      12.大和尚1人吃3个馒头,小和尚3人吃1个馒头,现在100个和尚吃100个馒头,大、小和尚各有多少人?
      13.篮球比赛中,3分线外投中一球得3分,3分线内投中一球得2分。在一场比赛中,小江总共投中8个球,得了21分。他投中几个2分球?
      14.钱塘小学“星之队”16人参与“我为钱塘种棵树”活动,男生每人栽4棵树,女生每人栽2棵树,一共栽了52棵树。男女生各有多少人?
      15.在学雷锋活动中,同学们共做了240件好事,高年级同学每人做了8件好事,低年级同学每人做了3件好事,他们平均每人做了6件好事,参加这次活动的低年级同学有多少人?
      16.四年级学生分组参加学校“三点半”数学兴趣小组,每人只能参加一个小组。数学游戏类每5人一组,数学科普类每3人一组,共有37名学生报名,正好分成9个组。参加数学游戏类和数学科普类的学生各有多少人?
      17.乐乐和奇奇一起玩小棒游戏,他们一共有26根小棒。乐乐的小棒长5厘米,奇奇的小棒长2厘米。乐乐发现把他俩的小棒一根根首尾相连接起来正好长1米。乐乐有多少根小棒?
      18.根据下列信息,求大米和面粉各有多少袋?
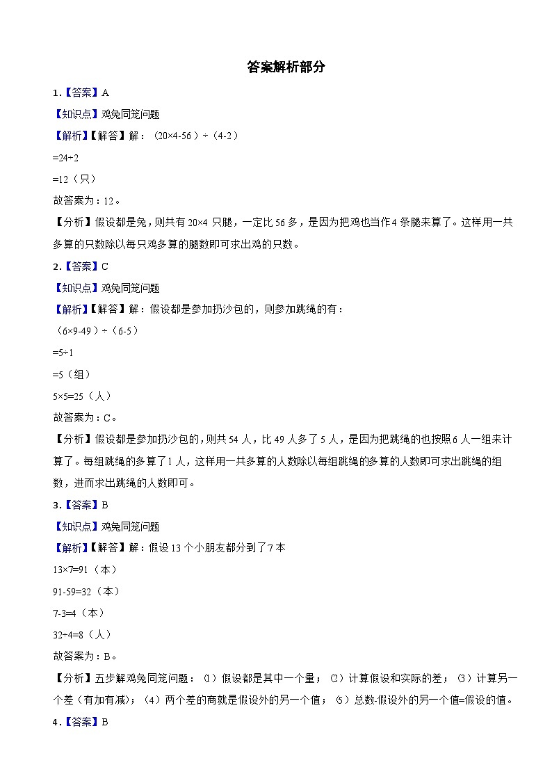
      答案解析部分
      1.【答案】A
      【知识点】鸡兔同笼问题
      【解析】【解答】解:(20×4-56)÷(4-2)
      =24÷2
      =12(只)
      故答案为:12。
      【分析】假设都是兔,则共有20×4只腿,一定比56多,是因为把鸡也当作4条腿来算了。这样用一共多算的只数除以每只鸡多算的腿数即可求出鸡的只数。
      2.【答案】C
      【知识点】鸡兔同笼问题
      【解析】【解答】解:假设都是参加扔沙包的,则参加跳绳的有:
      (6×9-49)÷(6-5)
      =5÷1
      =5(组)
      5×5=25(人)
      故答案为:C。
      【分析】假设都是参加扔沙包的,则共54人,比49人多了5人,是因为把跳绳的也按照6人一组来计算了。每组跳绳的多算了1人,这样用一共多算的人数除以每组跳绳的多算的人数即可求出跳绳的组数,进而求出跳绳的人数即可。
      3.【答案】B
      【知识点】鸡兔同笼问题
      【解析】【解答】解:假设13个小朋友都分到了7本
      13×7=91(本)
      91-59=32(本)
      7-3=4(本)
      32÷4=8(人)
      故答案为:B。
      【分析】五步解鸡兔同笼问题:(1)假设都是其中一个量;(2)计算假设和实际的差;(3)计算另一个差(有加有减);(4)两个差的商就是假设外的另一个值;(5)总数-假设外的另一个值=假设的值。
      4.【答案】B
      【知识点】鸡兔同笼问题
      【解析】【解答】解:解:假设小明全部做对,则做错的道数有:
      (20×5-86)÷(5+2)
      =14÷7
      =2(道)
      20-2=18(道)。
      故答案为:B。
      【分析】假设小明全部做对,则做错的道数=(做对一题的得分×20道-小明的得分)÷(做对一题的得分+做错一题的扣分),做对的道数=20道-做错的道数。
      5.【答案】A
      【知识点】鸡兔同笼问题
      【解析】【解答】解:(140-2×50)÷(4-2)
      =40÷2
      =20(个)
      故答案为:A。
      【分析】假设全是小米桶,那么大米桶的个数=(一共装大米的千克数-一共有米桶的个数×每个小米桶可以装大米的质量)÷每个大米桶比小米桶多的质量,据此作答即可。
      6.【答案】5;6
      【知识点】鸡兔同笼问题
      【解析】【解答】解:假设11只船都是租的小船,
      11×4=44(人)
      54-44=10(人)
      6-4=2(人)
      10÷2=5(只)
      11-5=6(只)
      故答案为:5;6。
      【分析】五步解鸡兔同笼问题:(1)假设都是其中一个量;(2)计算假设和实际的差;(3)计算另一个差(有加有减);(4)两个差的商就是假设外的另一个值;(5)总数-假设外的另一个值=假设的值。
      7.【答案】24;28
      【知识点】鸡兔同笼问题
      【解析】【解答】解:假设15组都是女生,
      15×4=60(人)
      60-52=8(人)
      4-3=1(人)
      8÷1=8(组) →男生组数
      15-8=7(组) →女生组数
      男生人数:3×8=24(人)
      女生人数:4×7=28(人)
      故答案为:24;28。
      【分析】五步解鸡兔同笼问题:(1)假设都是其中一个量;(2)计算假设和实际的差;(3)计算另一个差(有加有减);(4)两个差的商就是假设外的另一个值;(5)总数-假设外的另一个值=假设的值。
      8.【答案】8;6
      【知识点】鸡兔同笼问题
      【解析】【解答】解:假设14张买的都是乙等票,
      20×14=280(元)
      360-280=80(元)
      30-20=10(元)
      80÷10=8(张)
      14-8=6(张)
      王老师买了甲等票8张,乙等票6张。
      故答案为:8;6。
      【分析】五步解鸡兔同笼问题:(1)假设都是其中一个量;(2)计算假设和实际的差;(3)计算另一个差(有加有减);(4)两个差的商就是假设外的另一个值;(5)总数-假设外的另一个值=假设的值。
      9.【答案】6
      【知识点】鸡兔同笼问题
      【解析】【解答】解:假设全部买免洗手消毒液,
      330-15×8
      =330-120
      =210(元)
      210÷(50-15)
      =210÷35
      =6(盒)
      故答案为:6。
      【分析】假设全部买免洗手消毒液,那么口罩的盒数=(一共花的钱数-免洗手消毒液每盒的价钱×一共买的盒数)÷一盒口罩和一盒免洗手消毒液之间差的钱数,据此作答即可。
      10.【答案】12
      【知识点】鸡兔同笼问题
      【解析】【解答】解:设汽车有x辆,则三轮车有(32-x)辆,
      4x+3×(32-x)=108
      4x+3×32-3x=108
      x+96=108
      x+96-96=108-96
      x=12
      故答案为:12。
      【分析】此题主要考查了鸡兔同笼的应用,每辆汽车有4个轮子,每辆三轮车有3个轮子,设汽车有x辆,则三轮车有(32-x)辆,汽车的轮子数量+三轮车的轮子数量=轮子的总个数,据此列方程解答。
      11.【答案】18;12
      【知识点】鸡兔同笼问题
      【解析】【解答】解:假设卖出的30个全部是A品牌
      30×5=150(元)
      160-126=24(元)
      5-3=2(元)
      24÷2=12(个)
      30-12=18(个)
      卖出A品牌粽子18个,B品牌粽子12个。
      故答案为:18;12。
      【分析】五步解鸡兔同笼问题:(1)假设都是其中一个量;(2)计算假设和实际的差;(3)计算另一个差(有加有减);(4)两个差的商就是假设外的另一个值;(5)总数-假设外的另一个值=假设的值。
      12.【答案】解:大和尚25人,小和尚75人。
      【知识点】鸡兔同笼问题
      【解析】【解答】小和尚(100×3-100)÷(3-13)=75(人);大和尚100-75=25(人)。
      故答案为:大和尚25人,小和尚75人。
      【分析】这是鸡兔同笼的问题,先假设100个和尚全是大和尚,他们吃的馒头数比实际馒头数多了200个,这些馒头是误把每个小和尚多加了(3- 13)个馒头,算一下200个馒头里有多少个(3- 13),也就解决了有多少个小和尚,用和尚总数减去小和尚数就是大和尚数了。
      13.【答案】解:假设投中的8个球都是3分球,
      3×8=24(分)
      24-21=3(分)3-2=1(分)
      3÷1=3(个)
      8-3=5(个)
      答:他投中了3个2分球。
      【知识点】鸡兔同笼问题
      【解析】【分析】五步解鸡兔同笼问题:(1)假设都是其中一个量;(2)计算假设和实际的差;(3)计算另一个差(有加有减);(4)两个差的商就是假设外的另一个值;(5)总数-假设外的另一个值=假设的值。
      14.【答案】解:女生:(16×4-52)÷(6-4)
      =(64-52)÷2
      =12÷2
      =6(人)
      男生:16-6=10(人)
      答:男生有10人,女生有6人。
      【知识点】鸡兔同笼问题
      【解析】【分析】假设全部是男生,则一共植树(16×4)棵,假设比实际多植树(16×4-52)棵,而每名男生比每名女生多植树(4-2)棵;因此,用假设比实际多的棵数除以每名男生比每名女生多植树棵数即可求出女生人数;再用总人数减去女生人数就是男生人数。
      15.【答案】解:240÷6=40(人)
      设参加这次活动的低年级同学有x人。
      3x+(40﹣x)×8=240
      3x+320﹣8x=240
      5x=80
      x=16
      答:参加这次活动的低年级同学有16人。
      【知识点】列方程解含有一个未知数的应用题;鸡兔同笼问题
      【解析】【分析】首先用总件数除以平均每人做的件数就可以求出总人数;接着设低年级人数为x人,则高年级人数为(40-x)人。根据题中的等量关系:高年级同学做的件数+低年级同学做的件数=总件数,列方程解答即可。
      16.【答案】解:假设全部参加数学科普类,则参加数学游戏类的组数有:
      (37-3×9)÷(5-3)
      =10÷2
      =5(组)
      5×5=25(人)
      (9-5)×3
      =4×3
      =12(人)
      答:参加数学游戏类25人,数学科普类12人。
      【知识点】鸡兔同笼问题
      【解析】【分析】假设全部参加数学科普类,则参加数学游戏类的人数=(报名的总人数-参加数学游戏类的组数×数学游戏类平均每组的人数)×5;数学科普类的人数=(总组数-参加数学游戏类的组数)×数学游戏类平均每组的人数。
      17.【答案】解:1米=100厘米;假设全部是5厘米的小棒,则2厘米的小棒有:
      (26×5-100)÷(5-2)
      =(130-100)÷3
      =30÷3
      =10(根)
      26-10=16(根)
      答:乐乐有16根小棒。
      【知识点】鸡兔同笼问题
      【解析】【分析】乐乐小棒的根数=总根数-奇奇的根数;其中奇奇的根数=(假设全部乐乐根数的总长-实际长度)÷两种小棒单根的长度差。
      18.【答案】解:假设都是大米,
      25×38=950(千克)
      950-846=104(千克)
      25-12=13(千克)
      104÷13=8(袋)
      38-8=30(袋)
      答:大米30袋,面粉8袋。
      【知识点】鸡兔同笼问题
      【解析】【分析】五步解鸡兔同笼问题:(1)假设都是其中一个量;(2)计算假设和实际的差;(3)计算另一个差(有加有减);(4)两个差的商就是假设外的另一个值;(5)总数-假设外的另一个值=假设的值。

      相关试卷

      小学奥数专项训练 人教版数学四年级下册:鸡兔同笼问题:

      这是一份小学奥数专项训练 人教版数学四年级下册:鸡兔同笼问题,共9页。试卷主要包含了选一选,填一填,解决问题等内容,欢迎下载使用。

      经典奥数专题:鸡兔同笼 训练 (试题)数学四年级上册人教版(含解析):

      这是一份经典奥数专题:鸡兔同笼 训练 (试题)数学四年级上册人教版(含解析),共12页。试卷主要包含了选择题,填空题,解答题等内容,欢迎下载使用。

      鸡兔同笼问题奥数思维拓展-小学数学四年级上册人教版(含答案):

      这是一份鸡兔同笼问题奥数思维拓展-小学数学四年级上册人教版(含答案),共8页。试卷主要包含了笼子里有若干只鸡和兔,习近平总书记提出等内容,欢迎下载使用。

      资料下载及使用帮助
      版权申诉
      • 1.电子资料成功下载后不支持退换,如发现资料有内容错误问题请联系客服,如若属实,我们会补偿您的损失
      • 2.压缩包下载后请先用软件解压,再使用对应软件打开;软件版本较低时请及时更新
      • 3.资料下载成功后可在60天以内免费重复下载
      版权申诉
      若您为此资料的原创作者,认为该资料内容侵犯了您的知识产权,请扫码添加我们的相关工作人员,我们尽可能的保护您的合法权益。
      入驻教习网,可获得资源免费推广曝光,还可获得多重现金奖励,申请 精品资源制作, 工作室入驻。
      版权申诉二维码
      欢迎来到教习网
      • 900万优选资源,让备课更轻松
      • 600万优选试题,支持自由组卷
      • 高质量可编辑,日均更新2000+
      • 百万教师选择,专业更值得信赖
      微信扫码注册
      手机号注册
      手机号码

      手机号格式错误

      手机验证码 获取验证码 获取验证码

      手机验证码已经成功发送,5分钟内有效

      设置密码

      6-20个字符,数字、字母或符号

      注册即视为同意教习网「注册协议」「隐私条款」
      QQ注册
      手机号注册
      微信注册

      注册成功

      返回
      顶部
      精选专题 初中月考 教师福利
      添加客服微信 获取1对1服务
      微信扫描添加客服
      Baidu
      map