搜索
      上传资料 赚现金

      [精] 三年(2023-2025)高考数学真题分类汇编:专题03 三角函数与解三角形(全国通用)(原卷版)

      • 77.3 KB
      • 2025-07-09 17:59:24
      • 100
      • 1
      • 为梦奔跑
      加入资料篮
      立即下载
      三年(2023-2025)高考数学真题分类汇编:专题03  三角函数与解三角形(全国通用)(原卷版)第1页
      高清全屏预览
      1/7
      三年(2023-2025)高考数学真题分类汇编:专题03  三角函数与解三角形(全国通用)(原卷版)第2页
      高清全屏预览
      2/7
      三年(2023-2025)高考数学真题分类汇编:专题03  三角函数与解三角形(全国通用)(原卷版)第3页
      高清全屏预览
      3/7
      还剩4页未读, 继续阅读

      三年(2023-2025)高考数学真题分类汇编:专题03 三角函数与解三角形(全国通用)(原卷版)

      展开

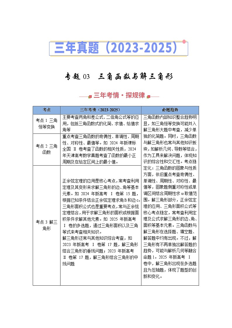
      这是一份三年(2023-2025)高考数学真题分类汇编:专题03 三角函数与解三角形(全国通用)(原卷版),共7页。试卷主要包含了单选题,多选题,填空题,解答题等内容,欢迎下载使用。

      考点01 三角恒等变换
      一、单选题
      1.(2025·全国二卷·高考真题)已知00.已知fx1=−1,fx2=1,且x1−x2的最小值为π2,则ω=( )
      A.1B.2C.3D.4
      4.(2023·全国乙卷·高考真题)在△ABC中,内角A,B,C的对边分别是a,b,c,若acsB−bcsA=c,且C=π5,则∠B=( )
      A.π10B.π5C.3π10D.2π5
      5.(2025·天津·高考真题)f(x)=sin(ωx+φ)(ω>0,−πtanβ.能说明p为假命题的一组α,β的值为α= ,β= .
      9.(2024·北京·高考真题)在平面直角坐标系xOy中,角α与角β均以Ox为始边,它们的终边关于原点对称.若α∈π6,π3,则csβ的最大值为 .
      10.(2025·上海·高考真题)小申同学观察发现,生活中有些时候影子可以完全投射在斜面上.某斜面上有两根长为1米的垂直于水平面放置的杆子,与斜面的接触点分别为A、B,它们在阳光的照射下呈现出影子,阳光可视为平行光:其中一根杆子的影子在水平面上,长度为0.4米;另一根杆子的影子完全在斜面上,长度为0.45米.则斜面的底角θ= .(结果用角度制表示,精确到0.01°)
      11.(2025·北京·高考真题)关于定义域为R的函数f(x),给出下列四个结论:
      ①存在在R上单调递增的函数f(x)使得f(x)+f(2x)=−x恒成立;
      ②存在在R上单调递减的函数f(x)使得f(x)−f(2x)=x恒成立;
      ③使得f(x)+f(−x)=csx恒成立的函数f(x)存在且有无穷多个;
      ④使得f(x)−f(−x)=csx恒成立的函数f(x)存在且有无穷多个.
      其中正确结论的序号是 .
      四、解答题
      12.(2023·北京·高考真题)设函数f(x)=sinωxcsφ+csωxsinφω>0,|φ|

      相关试卷

      三年(2023-2025)高考数学真题分类汇编:专题03 三角函数与解三角形(全国通用)(原卷版):

      这是一份三年(2023-2025)高考数学真题分类汇编:专题03 三角函数与解三角形(全国通用)(原卷版),共7页。试卷主要包含了单选题,多选题,填空题,解答题等内容,欢迎下载使用。

      三年(2023-2025)高考数学真题分类汇编:专题03 三角函数与解三角形(全国通用)(解析版):

      这是一份三年(2023-2025)高考数学真题分类汇编:专题03 三角函数与解三角形(全国通用)(解析版),共28页。试卷主要包含了单选题,多选题,填空题等内容,欢迎下载使用。

      三年(2022-2024)高考数学真题分类汇编(全国通用)专题08 解三角形(六大考点)(原卷版):

      这是一份三年(2022-2024)高考数学真题分类汇编(全国通用)专题08 解三角形(六大考点)(原卷版),共7页。试卷主要包含了在中,角所对的边分别是,在中,角所对的边分别为,已知,已知在中,等内容,欢迎下载使用。

      资料下载及使用帮助
      版权申诉
      • 1.电子资料成功下载后不支持退换,如发现资料有内容错误问题请联系客服,如若属实,我们会补偿您的损失
      • 2.压缩包下载后请先用软件解压,再使用对应软件打开;软件版本较低时请及时更新
      • 3.资料下载成功后可在60天以内免费重复下载
      版权申诉
      若您为此资料的原创作者,认为该资料内容侵犯了您的知识产权,请扫码添加我们的相关工作人员,我们尽可能的保护您的合法权益。
      入驻教习网,可获得资源免费推广曝光,还可获得多重现金奖励,申请 精品资源制作, 工作室入驻。
      版权申诉二维码
      高考专区
      • 精品推荐
      • 所属专辑24份
      欢迎来到教习网
      • 900万优选资源,让备课更轻松
      • 600万优选试题,支持自由组卷
      • 高质量可编辑,日均更新2000+
      • 百万教师选择,专业更值得信赖
      微信扫码注册
      手机号注册
      手机号码

      手机号格式错误

      手机验证码 获取验证码 获取验证码

      手机验证码已经成功发送,5分钟内有效

      设置密码

      6-20个字符,数字、字母或符号

      注册即视为同意教习网「注册协议」「隐私条款」
      QQ注册
      手机号注册
      微信注册

      注册成功

      返回
      顶部
      学业水平 高考一轮 高考二轮 高考真题 精选专题 初中月考 教师福利
      添加客服微信 获取1对1服务
      微信扫描添加客服
      Baidu
      map