搜索
      上传资料 赚现金

      北师大版(2024)数学二年级上册 1.3 借阅图书(教案)

      • 650.37 KB
      • 2025-07-08 17:15:57
      • 280
      • 0
      • 教习网会员1246781
      加入资料篮
      立即下载
      北师大版(2024)数学二年级上册 1.3 借阅图书(教案)第1页
      高清全屏预览
      1/5
      北师大版(2024)数学二年级上册 1.3 借阅图书(教案)第2页
      高清全屏预览
      2/5
      还剩3页未读, 继续阅读

      北师大版(2024)二年级上册(2024)借阅图书教案

      展开

      这是一份北师大版(2024)二年级上册(2024)借阅图书教案,共5页。教案主要包含了情景创设,导入课题,师生合作,探究新知,巩固练习,学有所得,课末小结,融会贯通等内容,欢迎下载使用。
      北师大版二年级上册教材第6~7页内容。
      内容简析
      本节内容主要学习借助小棒计算两位数减一位数、两位数减两位数的退位减法。教材通过阅览室的场景,引导学生在解决问题的过程中体会减法的意义,感受数学与生活的密切联系。教材设计了三个问题探究退位减法的计算方法,前两个问题是探索算法,是教学的重点,最后一个问题是巩固应用。
      教学目标
      1.在解决实际问题的过程中,进一步体会减法的意义。借助小棒探索并掌握两位数减一位数、两位数减两位数退位减法的计算方法。
      2.培养学生知识间的迁移能力,以及实际应用的能力,体会计算方法的多样化。
      3.感受数的计算与生活的密切联系,进一步体会减法的意义。
      教学重难点
      1.探索并掌握两位数减一位数、两位数减两位数退位减法的计算方法。
      2.理解两位数减一位数、两位数减两位数退位减法的计算原理。
      教法与学法
      1.本课时教学时,教师引导学生借助小棒探索并掌握退位减法的计算方法,注意引导学生体会计算方法的多样化。
      2.本节课鼓励学生自主探索,借助小棒模型,留给学生足够的独立思考、探索算法的时间和空间。
      延学:用计数器和竖式计算两位数减一位数、两位数减两位数的退位减法。
      学习:借助小棒探索两位数减一位数、两位数减两位数退位减法的计算方法。
      复习:两位数加一位数、两位数加两位数进位加法的计算方法。
      承前启后链
      教学过程
      一、情景创设,导入课题
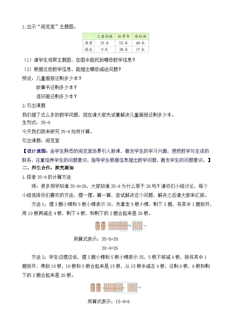
      1.出示“阅览室”主题图。
      (1)请学生观察主题图,在图中能找到哪些数学信息?
      (2)根据这些数学信息,能提出哪些减法问题?
      预设:儿童画报还剩多少本?
      故事书还剩多少本?
      连环画还剩多少本?
      2.引出课题
      我们提了这么多的数学问题,现在请大家先试着解决儿童画报还剩多少本。
      生列式:35-9
      今天我们就来研究35-9如何计算。
      引出课题:阅览室
      【设计意图:由学生熟悉的阅览室场景引入新课,激发学生的学习兴趣,感受数学与生活的联系,注重培养学生的问题意识,指导学生根据信息提出数学问题,激发学生的问题意识。】
      二、师生合作,探究新知
      1.探索35-9的计算方法
      师:很多同学知道35-9=26,大家知道35-9为什么等于26吗?请你们小组讨论,每个小组选择你们喜欢的方法,摆一摆、算一算,尝试解决这个问题,解决之后请大家来汇报。
      方法1:摆3捆小棒和5根小棒表示35,先拿走5根小棒,剩下3捆,将其中1捆拆开,用10根再减去4根,剩下6根,和剩下的2捆合起来是26根。
      用算式表示:35-5=30
      30-4=26
      方法2:学生边摆边说,摆3捆小棒和5根小棒表示35,5根不够减9根,就将其中1捆拆开,得到10根,10根和5根合起来是15根,从15根中减去9根,还剩6根,6根和剩下的2捆合起来是26根。
      用算式表示:15-9=6
      20+6=26
      师小结:在计算两位数减一位数时,当个位不够减时,可以拆开1捆小棒,将1捆变成10根,再去减。
      【设计意图:借助小棒的直观操作,让学生在操作中理解个位不够减,退一当十的道理,理解和掌握两位数减一位数退位减法的计算道理和计算方法。】
      2.探索52-28的计算方法
      师:接下来我们解决故事书还剩多少本?请你借助小棒摆一摆、算一算。
      方法1:先摆出5捆零2根小棒表示52,先拿走2捆小棒,还剩3捆零2根也就是32根小棒,2根减8根不够减,就拿出1捆拆成10根,12根小棒减去8根小棒还剩4根小棒,和剩余的2捆小棒合起来是24根小棒。。

      用算式表示:52-20=32 32-8=24
      方法2:先摆出5捆零2根小棒表示52,2根不够减8根,从5捆中拿出1捆拆成10根,用12根小棒减去8根小棒还剩4根小棒,用剩下的4捆小棒减去2捆小棒还剩2捆小棒,2捆小棒和4根小棒合起来是24根小棒。
      用算式表示:12-8=4 44-20=24
      师总结:看来两位数减两位数退位减法的计算方法有两种,一种是两位数先减去整十数,再减去一位数。另一种是两位数先减去一位数,再减去整十数。
      【设计意图:通过摆小棒,将两位数减一位数退位减法的计算方法迁移到两位数减两位数退位减法中来,借助直观模型,探索出两位数减两位数退位减法的计算方法。】
      3.巩固应用
      师:老师这里还有两道算式40-17和52-35,这两道算式分别表示什么意思呢?
      预设:连环画有40本,借走17本,40-17表示连环画还剩多少本。
      故事书有52本,儿童画报有35本,52-35表示故事书比儿童画报多几本?
      师:看来同学们已经明白了这两个算式的意思,请你独立算一算吧!
      用自己喜欢的方法进行计算。
      三、巩固练习,学有所得
      1.完成书上P7练一练第1题。
      通过摆小棒的过程,使学生进一步理解“退一当十”的道理。
      2.完成书上P7练一练第2题。
      借助数线图,使学生进一步理解两位数减一位数、两位数减两位数的计算道理。
      3.完成书上P7练一练第3题。
      进一步巩固两位数加减一位数、两位数加减两位数的计算方法。
      4.完成书上P7练一练第4题。
      引导学生先说一说图意,再列式计算。
      【设计意图:通过不同形式的练习,帮助学生进一步理解退位减法的算理,进一步理解“退一当十”的道理,巩固退位减法的计算方法。】
      四、课末小结,融会贯通
      师:通过今天的学习,你都有哪些收获?
      引导学生回顾本节课学习的知识和探究过程,帮助学生进一步梳理和总结。
      教海拾遗,反思提升
      本节课教学时,要注意充分放手,在解决问题时,让学生独立列式计算,借助小棒的直观模型,让学生自己去探索更多的计算方法,充分体现计算方法的多样化。在汇报时,提供充分的时间让学生用自己的语言表达“退一当十”的过程,并和操作过程结合在一起,让学生充分理解算理,提升运算能力。
      我的反思:
      板书设计
      借阅图书
      35-9=26(本)

      52-28=24(本)

      相关教案

      小学数学北师大版(2024)二年级上册(2024)借阅图书第三课时教学设计:

      这是一份小学数学北师大版(2024)二年级上册(2024)借阅图书第三课时教学设计,共2页。教案主要包含了教学内容,教学目标,教学重点,教学难点,教学过程等内容,欢迎下载使用。

      数学二年级上册(2024)借阅图书教案及反思:

      这是一份数学二年级上册(2024)借阅图书教案及反思,共4页。教案主要包含了两位数退位减法的口算方法等内容,欢迎下载使用。

      资料下载及使用帮助
      版权申诉
      • 1.电子资料成功下载后不支持退换,如发现资料有内容错误问题请联系客服,如若属实,我们会补偿您的损失
      • 2.压缩包下载后请先用软件解压,再使用对应软件打开;软件版本较低时请及时更新
      • 3.资料下载成功后可在60天以内免费重复下载
      版权申诉
      若您为此资料的原创作者,认为该资料内容侵犯了您的知识产权,请扫码添加我们的相关工作人员,我们尽可能的保护您的合法权益。
      入驻教习网,可获得资源免费推广曝光,还可获得多重现金奖励,申请 精品资源制作, 工作室入驻。
      版权申诉二维码
      小学数学北师大版(2024)二年级上册(2024)电子课本 新教材

      借阅图书

      版本: 北师大版(2024)

      年级: 二年级上册(2024)

      切换课文
      • 同课精品
      • 所属专辑48份
      欢迎来到教习网
      • 900万优选资源,让备课更轻松
      • 600万优选试题,支持自由组卷
      • 高质量可编辑,日均更新2000+
      • 百万教师选择,专业更值得信赖
      微信扫码注册
      手机号注册
      手机号码

      手机号格式错误

      手机验证码 获取验证码 获取验证码

      手机验证码已经成功发送,5分钟内有效

      设置密码

      6-20个字符,数字、字母或符号

      注册即视为同意教习网「注册协议」「隐私条款」
      QQ注册
      手机号注册
      微信注册

      注册成功

      返回
      顶部
      精选专题 初中月考 教师福利
      添加客服微信 获取1对1服务
      微信扫描添加客服
      Baidu
      map