搜索
      上传资料 赚现金

      2026高考物理大一轮复习-第五章 第二十五课时 卫星变轨问题 双星模型-专项训练【含答案】

      • 9.51 MB
      • 2025-07-04 11:55:08
      • 55
      • 2
      • 教习网用户5463947
      加入资料篮
      立即下载
      2026高考物理大一轮复习-第五章 第二十五课时 卫星变轨问题 双星模型-专项训练【含答案】第1页
      高清全屏预览
      1/7
      2026高考物理大一轮复习-第五章 第二十五课时 卫星变轨问题 双星模型-专项训练【含答案】第2页
      高清全屏预览
      2/7
      2026高考物理大一轮复习-第五章 第二十五课时 卫星变轨问题 双星模型-专项训练【含答案】第3页
      高清全屏预览
      3/7
      还剩4页未读, 继续阅读

      2026高考物理大一轮复习-第五章 第二十五课时 卫星变轨问题 双星模型-专项训练【含答案】

      展开

      这是一份2026高考物理大一轮复习-第五章 第二十五课时 卫星变轨问题 双星模型-专项训练【含答案】,共7页。试卷主要包含了会处理人造卫星的变轨和对接问题,变轨过程中几个物理量的大小比较,5小时,19 ms等内容,欢迎下载使用。
      考点一 卫星的变轨和对接问题
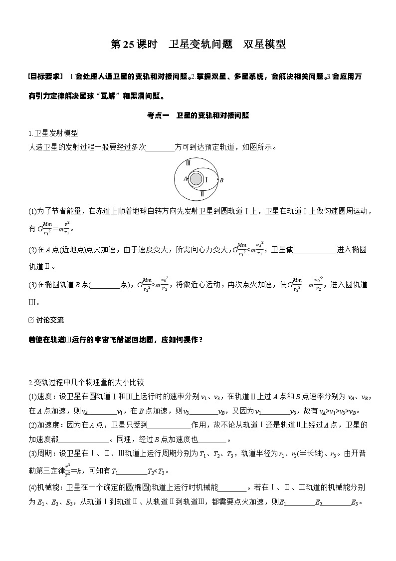
      1.卫星发射模型
      人造卫星的发射过程一般要经过多次 方可到达预定轨道,如图所示。
      (1)为了节省能量,在赤道上顺着地球自转方向先发射卫星到圆轨道Ⅰ上,卫星在轨道Ⅰ上做匀速圆周运动,有GMmr12=mv2r1。
      (2)在A点(近地点)点火加速,由于速度变大,所需向心力变大,GMmr12mvB2r2,将做近心运动,再次点火加速,使GMmr22=mvB'2r2,进入圆轨道Ⅲ。
      若使在轨道Ⅲ运行的宇宙飞船返回地面,应如何操作?
      2.变轨过程中几个物理量的大小比较
      (1)速度:设卫星在圆轨道Ⅰ和Ⅲ上运行时的速率分别v1、v3,在轨道Ⅱ上过A点和B点速率分别为vA、vB,在A点加速,则vA v1,在B点加速,则v3 vB,又因为v1 v3,故有vA>v1>v3>vB。
      (2)加速度:因为在A点,卫星只受到 作用,故不论从轨道Ⅰ还是轨道Ⅱ上经过A点,卫星的加速度都 。同理,经过B点加速度也 。
      (3)周期:设卫星在Ⅰ、Ⅱ、Ⅲ轨道上运行周期分别为T1、T2、T3,轨道半径为r1、r2(半长轴)、r3。由开普勒第三定律r3T2=k,可知有T1 T2GMR3时,星球瓦解,当ω > > (2)万有引力 相同
      相同 (3)< (4)守恒 < < (5)mv2R+h,即v

      相关试卷 更多

      资料下载及使用帮助
      版权申诉
      • 1.电子资料成功下载后不支持退换,如发现资料有内容错误问题请联系客服,如若属实,我们会补偿您的损失
      • 2.压缩包下载后请先用软件解压,再使用对应软件打开;软件版本较低时请及时更新
      • 3.资料下载成功后可在60天以内免费重复下载
      版权申诉
      若您为此资料的原创作者,认为该资料内容侵犯了您的知识产权,请扫码添加我们的相关工作人员,我们尽可能的保护您的合法权益。
      入驻教习网,可获得资源免费推广曝光,还可获得多重现金奖励,申请 精品资源制作, 工作室入驻。
      版权申诉二维码
      高考专区
      • 精品推荐
      • 所属专辑97份
      欢迎来到教习网
      • 900万优选资源,让备课更轻松
      • 600万优选试题,支持自由组卷
      • 高质量可编辑,日均更新2000+
      • 百万教师选择,专业更值得信赖
      微信扫码注册
      手机号注册
      手机号码

      手机号格式错误

      手机验证码 获取验证码 获取验证码

      手机验证码已经成功发送,5分钟内有效

      设置密码

      6-20个字符,数字、字母或符号

      注册即视为同意教习网「注册协议」「隐私条款」
      QQ注册
      手机号注册
      微信注册

      注册成功

      返回
      顶部
      学业水平 高考一轮 高考二轮 高考真题 精选专题 初中月考 教师福利
      添加客服微信 获取1对1服务
      微信扫描添加客服
      Baidu
      map