搜索
      上传资料 赚现金
      点击图片退出全屏预览

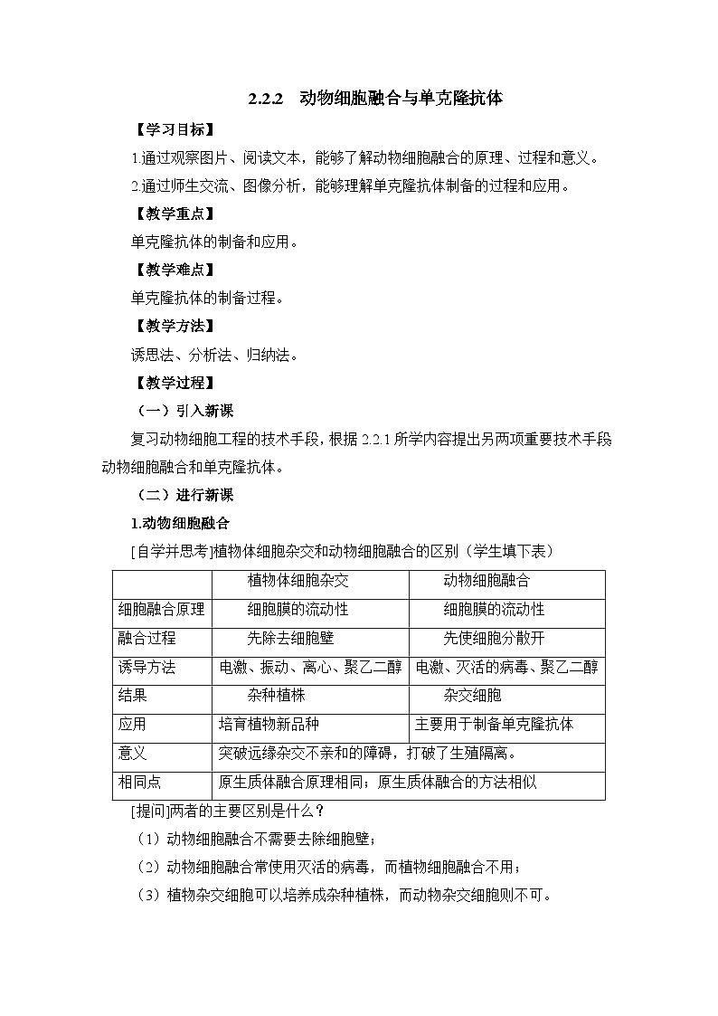
      人教版 (新课标)高中生物选修3 2-2.2.2《动物细胞融合与单克隆抗体》教案

      • 47.5 KB
      • 2025-07-02 07:02:48
      • 107
      • 0
      • 天 涯 孤 旅
      加入资料篮
      立即下载
      人教版 (新课标)高中生物选修3 2-2.2.2《动物细胞融合与单克隆抗体》教案第1页
      点击全屏预览
      1/4
      人教版 (新课标)高中生物选修3 2-2.2.2《动物细胞融合与单克隆抗体》教案第2页
      点击全屏预览
      2/4
      还剩2页未读, 继续阅读

      高中生物人教版 (新课标)选修3《现代生物科技专题》动物细胞融合与单克隆抗体教学设计及反思

      展开

      这是一份高中生物人教版 (新课标)选修3《现代生物科技专题》动物细胞融合与单克隆抗体教学设计及反思,共4页。教案主要包含了学习目标,教学重点,教学难点,教学方法,教学过程等内容,欢迎下载使用。
      1.通过观察图片、阅读文本,能够了解动物细胞融合的原理、过程和意义。
      2.通过师生交流、图像分析,能够理解单克隆抗体制备的过程和应用。
      【教学重点】
      单克隆抗体的制备和应用。
      【教学难点】
      单克隆抗体的制备过程。
      【教学方法】
      诱思法、分析法、归纳法。
      【教学过程】
      (一)引入新课
      复习动物细胞工程的技术手段,根据2.2.1所学内容提出另两项重要技术手段:动物细胞融合和单克隆抗体。
      (二)进行新课
      1.动物细胞融合
      [自学并思考]植物体细胞杂交和动物细胞融合的区别(学生填下表)
      [提问]两者的主要区别是什么?
      (1)动物细胞融合不需要去除细胞壁;
      (2)动物细胞融合常使用灭活的病毒,而植物细胞融合不用;
      (3)植物杂交细胞可以培养成杂种植株,而动物杂交细胞则不可。
      [思考]为什么可以使用灭活的病毒促进动物细胞融合?
      灭活的病毒可以使细胞膜上的蛋白质分子和脂质重新排布,细胞膜打开,细胞发生融合。两个不同的动物细胞放在一起,用灭活的病毒处理细胞后,它们就先是质融合,再核融合,进而形成杂交细胞,这个细胞有丝分裂后仍能形成两个完整的杂交细胞。
      [过渡]动物细胞融合技术已经成为研究细胞遗传、细胞免疫、肿瘤和生物新品种培育等的重要手段,特别是利用细胞融合技术而发展起来的杂交瘤技术,为制造单克隆抗体开辟了新途径。
      2.单克隆抗体
      2.1单克隆抗体制备的原理
      [问题]常规抗体制备的方法及特点?
      传统的抗体生产方法是向动物体内反复注射某种抗原,使动物产生抗体,然后从动物血清中分离所需要的抗体。这种生产抗体的方法产量和纯度都很低,而且制备的抗体特异性差。
      [问题]填写课件内容:
      ◆利用B淋巴细胞产生特异性抗体的功能。
      ◆利用骨髓瘤细胞无限增殖的特性。
      ◆利用动物细胞融合技术将两种细胞融合获得杂交瘤细胞。
      ◆利用动物细胞培养技术大量培养杂交瘤细胞。
      2.2单克隆抗体制备的过程
      [讲解]单克隆抗体制备的过程
      [问题]如何获得B淋巴细胞和骨髓瘤细胞?
      要得到能产生所需抗体的B淋巴细胞,必须对小鼠进行免疫处理,即给小鼠皮下或脾内注射特定的抗原,为保证B淋巴细胞的数量和质量,往往需要进行初次免疫、二次免疫和加强免疫,然后取免疫小鼠的脾获得B淋巴细胞。
      骨髓瘤细胞应与免疫小鼠属于同一品系,这样杂交融合率高,并且应选择处于对数生长期、活性强的细胞。
      [问题] 选择杂交瘤细胞的两步筛选的目的各是什么?
      第一步筛选的目的是获得杂交瘤细胞。原因是B淋巴细胞与骨髓瘤细胞混合后用聚乙二醇处理诱导融合,这样处理后的细胞中有以下五种:未融合的B淋巴细胞、未融合的骨髓瘤细胞、B淋巴细胞与B淋巴细胞的融合细胞、骨髓瘤细胞与骨髓瘤细胞的融合细胞、B淋巴细胞与骨髓瘤细胞融合的细胞,其中只有B淋巴细胞与骨髓瘤细胞的融合细胞才是我们需要的杂种细胞。筛选的方法是在特定的选择性培养基(HAT选择培养基)中培养,由于骨髓瘤细胞缺乏胸苷激酶或次黄嘌呤核糖转移酶,故不能生长繁殖,而融合的杂种细胞具有上述两种酶,故可以生长,由此可筛选出杂交瘤细胞。
      第二步筛选的目的是获得能产生所需单一抗体的杂交瘤细胞。因为小鼠体内的B淋巴细胞有很多种,因此获得的杂交瘤细胞可能产生不同的抗体,需要从中筛选出能产生我们所需的单一抗体的杂交瘤细胞,筛选的方法是专一抗体检验。
      [问题]如何进行杂交瘤细胞的抗体检测及克隆化培养?
      融合后的细胞经选择性培养基培养后,能存活的细胞就是杂交瘤细胞,但这些杂交瘤细胞并非都是能分泌所需抗体的细胞,通常用“有限稀释法”来选择。将杂交瘤细胞稀释,用多孔细胞培养板培养,使每孔不超过一个细胞,通过培养让其增殖。然后检测各孔上清液中细胞分泌的抗体,那么上清液可与特定抗原结合的培养孔为阳性孔。阳性孔中的细胞还不能保证是来自单个细胞,挑选阳性孔的细胞继续进行有限稀释,一般需进行3~4次,直至确信每个孔中增殖的细胞为单克隆细胞。该过程即为杂交瘤细胞的克隆化培养。
      2.3单克隆抗体的应用
      学生自学,归纳单克隆抗体的应用。
      (1)可用于作为诊断试剂:有准确,高效,快速的优点
      (2)可用于疾病治疗
      (3)可用于运载药物(作为运载对应疾病的药物的“生物导弹”)
      [问题]生物导弹的组成及优点
      组成:“生物导弹”=单克隆抗体+药物+放射性同位素
      优点:疗效高、毒副作用小。
      (三)课堂总结
      植物体细胞杂交
      动物细胞融合
      细胞融合原理
      细胞膜的流动性
      细胞膜的流动性
      融合过程
      先除去细胞壁
      先使细胞分散开
      诱导方法
      电激、振动、离心、聚乙二醇
      电激、灭活的病毒、聚乙二醇
      结果
      杂种植株
      杂交细胞
      应用
      培育植物新品种
      主要用于制备单克隆抗体
      意义
      突破远缘杂交不亲和的障碍,打破了生殖隔离。
      相同点
      原生质体融合原理相同;原生质体融合的方法相似

      相关教案 更多

      资料下载及使用帮助
      版权申诉
      • 1.电子资料成功下载后不支持退换,如发现资料有内容错误问题请联系客服,如若属实,我们会补偿您的损失
      • 2.压缩包下载后请先用软件解压,再使用对应软件打开;软件版本较低时请及时更新
      • 3.资料下载成功后可在60天以内免费重复下载
      版权申诉
      若您为此资料的原创作者,认为该资料内容侵犯了您的知识产权,请扫码添加我们的相关工作人员,我们尽可能的保护您的合法权益。
      入驻教习网,可获得资源免费推广曝光,还可获得多重现金奖励,申请 精品资源制作, 工作室入驻。
      版权申诉二维码
      高中生物人教版 (新课标)选修3《现代生物科技专题》电子课本

      2.2.2 动物细胞融合与单克隆抗体

      版本: 人教版 (新课标)

      年级: 选修3《现代生物科技专题》

      切换课文
      • 同课精品
      • 所属专辑133份
      • 课件
      • 教案
      • 试卷
      • 学案
      • 更多
      欢迎来到教习网
      • 900万优选资源,让备课更轻松
      • 600万优选试题,支持自由组卷
      • 高质量可编辑,日均更新2000+
      • 百万教师选择,专业更值得信赖
      微信扫码注册
      手机号注册
      手机号码

      手机号格式错误

      手机验证码 获取验证码 获取验证码

      手机验证码已经成功发送,5分钟内有效

      设置密码

      6-20个字符,数字、字母或符号

      注册即视为同意教习网「注册协议」「隐私条款」
      QQ注册
      手机号注册
      微信注册

      注册成功

      返回
      顶部
      添加客服微信 获取1对1服务
      微信扫描添加客服
      Baidu
      map