搜索
      上传资料 赚现金
      点击图片退出全屏预览

      2026届高考一轮复习基础练数学第六章数列(第6节 数列的综合应用)

      • 39.02 KB
      • 2025-06-30 23:46:37
      • 69
      • 0
      • 沐春
      加入资料篮
      立即下载
      2026届高考一轮复习基础练数学第六章数列(第6节 数列的综合应用)第1页
      点击全屏预览
      1/9
      2026届高考一轮复习基础练数学第六章数列(第6节 数列的综合应用)第2页
      点击全屏预览
      2/9
      2026届高考一轮复习基础练数学第六章数列(第6节 数列的综合应用)第3页
      点击全屏预览
      3/9
      还剩6页未读, 继续阅读

      2026届高考一轮复习基础练数学第六章数列(第6节 数列的综合应用)

      展开

      这是一份2026届高考一轮复习基础练数学第六章数列(第6节 数列的综合应用),共9页。试卷主要包含了[苏教选必一P154习题4,[人A选必二P52习题4,[苏教选必一P169习题4等内容,欢迎下载使用。
      回归教材
      教材素材变式
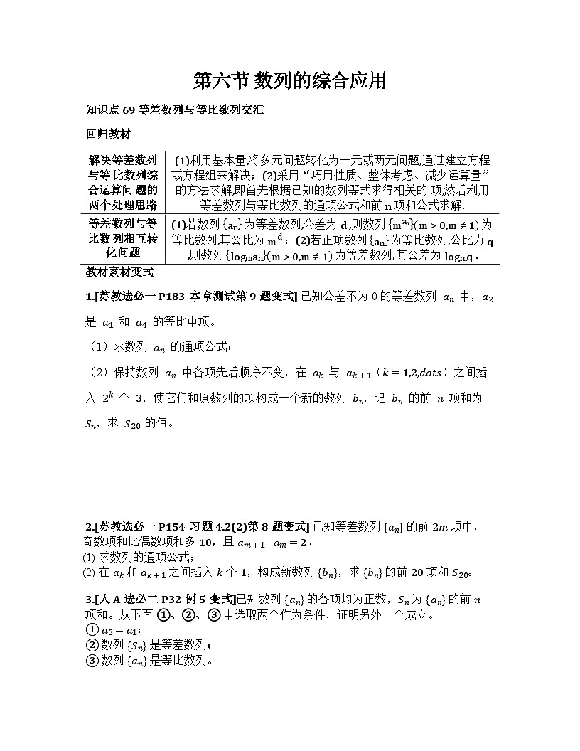
      1.[苏教选必一P183本章测试第9题变式] 已知公差不为0的等差数列 an 中,a2 是 a1 和 a4 的等比中项。
      (1)求数列 an 的通项公式;
      (2)保持数列 an 中各项先后顺序不变,在 ak 与 ak+1(k=1,2,dts)之间插入 2k 个 3,使它们和原数列的项构成一个新的数列 bn,记 bn 的前 n 项和为 Sn,求 S20 的值。
      2.[苏教选必一P154习题4.2(2)第8题变式] 已知等差数列 {an} 的前 2m 项中,奇数项和比偶数项和多 10,且 am+1−am=2。
      (1) 求数列的通项公式;
      (2) 在 ak 和 ak+1 之间插入 k 个 1,构成新数列 {bn},求 {bn} 的前 20 项和 S20。
      3.[人A选必二P32例5变式]已知数列 {an} 的各项均为正数,Sn 为 {an} 的前 n 项和。从下面 ①、②、③ 中选取两个作为条件,证明另外一个成立。
      ① a3=a1;
      ② 数列 {Sn} 是等差数列;
      ③ 数列 {an} 是等比数列。
      注:若选择不同的组合分别解答,则按第一个解答计分。
      知识点 70 数列与其他知识交汇
      回归教材
      教材素材变式
      1.[人A选必二P23例9、P24练习第4题变式] 已知等差数列{an}的公差d≠0,Sn为其前n项和。若S2025−S2023=4,且a1=−2024d,则集合{k∈N∗∣Sk=0}中元素的个数为( )
      A. 4049 B. 4048 C. 4047 D. 4046
      2.[人B选必三P59复习题B组第7题变式] 已知数列{an}的前n项和为Sn,且满足:S1=1,当n≥2时,Sn=2Sn−1+(−1)n。
      当n为奇数时,Sn= (用含n的式子表示);a2025= 。
      3.[人B选必三P60复习题C组第1题变式] 某系统使用A、B、C、D四种不同的安全密钥,每周更换一次。更换规则如下:
      1.每周必须更换密钥;
      2.新密钥必须从上周未使用的三种密钥中随机选择;
      3.已知第1周使用密钥A。
      设第n周使用密钥A的概率为Pₙ,第n周使用密钥B的概率为Qₙ。则:
      (1) Qₙ = ______(用含n的式子表示); (2) lim(n→∞) Pₙ = ______。
      4.[人B选必三P59复习题B组第9题变式] 已知数列{an}满足a1=1,an+1=2an+3n(n≥1),数列{bn}满足bn=(−1)n(an+λ⋅3n),记{bn}的前n项和为Sn。若S2n≤4⋅3n−1对任意n∈N∗恒成立,则实数λ的取值范围为________________。
      5.[人A选必二P52习题4.4第6题变式] 已知等差数列{an}的公差d≠0,前n项和为Sn,且S3,S9,S6成等比数列。
      (1) 求数列{an}的通项公式;
      (2) 若bn=1Sn⋅Sn+1,判断k=1nbk与12d2的大小关系,并证明。
      6.[苏教选必一P169习题4.3(2)第12题变式]求证:对于任意正整数n≥2,有ln(n+1)

      相关试卷 更多

      资料下载及使用帮助
      版权申诉
      • 1.电子资料成功下载后不支持退换,如发现资料有内容错误问题请联系客服,如若属实,我们会补偿您的损失
      • 2.压缩包下载后请先用软件解压,再使用对应软件打开;软件版本较低时请及时更新
      • 3.资料下载成功后可在60天以内免费重复下载
      版权申诉
      若您为此资料的原创作者,认为该资料内容侵犯了您的知识产权,请扫码添加我们的相关工作人员,我们尽可能的保护您的合法权益。
      入驻教习网,可获得资源免费推广曝光,还可获得多重现金奖励,申请 精品资源制作, 工作室入驻。
      版权申诉二维码
      欢迎来到教习网
      • 900万优选资源,让备课更轻松
      • 600万优选试题,支持自由组卷
      • 高质量可编辑,日均更新2000+
      • 百万教师选择,专业更值得信赖
      微信扫码注册
      手机号注册
      手机号码

      手机号格式错误

      手机验证码 获取验证码 获取验证码

      手机验证码已经成功发送,5分钟内有效

      设置密码

      6-20个字符,数字、字母或符号

      注册即视为同意教习网「注册协议」「隐私条款」
      QQ注册
      手机号注册
      微信注册

      注册成功

      返回
      顶部
      添加客服微信 获取1对1服务
      微信扫描添加客服
      Baidu
      map