江苏省扬州市2024-2025学年高三上学期11月期中考试生物试卷(Word版附解析)
展开
这是一份江苏省扬州市2024-2025学年高三上学期11月期中考试生物试卷(Word版附解析),文件包含江苏省扬州市2024-2025学年高三上学期11月期中生物试题Word版含解析docx、江苏省扬州市2024-2025学年高三上学期11月期中生物试题Word版无答案docx等2份试卷配套教学资源,其中试卷共38页, 欢迎下载使用。
2024.11
本试卷分第I卷(选择题)和第Ⅱ卷(非选择题)两部分。第I卷1-5页,第Ⅱ卷5-8页。共100分。考试时间75分钟。
注意事项:
1.答第Ⅰ卷前,考生务必将自己的学校、姓名、考号填涂在机读答题卡上。
2.将答案填涂、填写在机读答题卡上。
第Ⅰ卷(选择题共42分)
一、单项选择题:本部分包括15题,每题2分,共计30分。每题只有一个选项最符合题意。
1. 钙调蛋白是真核细胞中的Ca2+感受器,能够接受Ca2+浓度变化的信息并传递信号。下列叙述错误的是( )
A. 钙调蛋白中N元素的质量分数高于C元素
B. 钙调蛋白一定含有C、H、O、N元素
C. 钙调蛋白空间结构形成与氢键有关
D. 钙调蛋白与Ca2+结合后,空间结构可能发生变化
2. 下列关于细胞结构与功能的叙述,正确的是( )
A. 在光学显微镜下能观察到大肠杆菌的核糖体
B. 大肠杆菌分泌的蛋白质需经过内质网加工
C. 根据细胞代谢的需要,线粒体可在细胞质基质中移动
D. 高尔基体断裂后的囊泡可形成两层膜包被的溶酶体
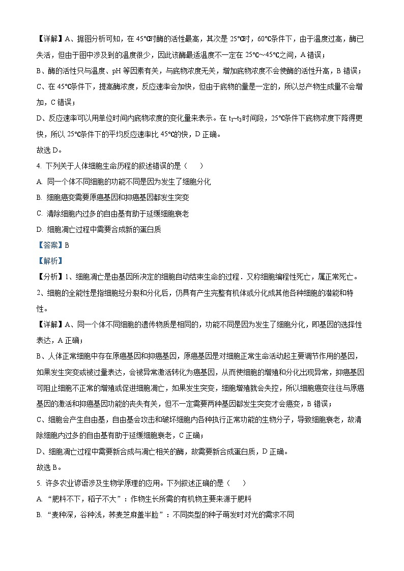
3. 下图为某酶促反应中,不同温度条件下底物浓度随时间变化的曲线图。相关叙述正确的是( )
A. 该酶最适温度在25℃~45℃之间,60℃时已失活
B. 增加底物浓度会使酶的活性升高,t2、t3两点将左移
C. 若在45℃条件下提高酶浓度,总产物生成量将增加
D. t1~t2时间段,25℃条件下的平均反应速率比45℃的快
4. 下列关于人体细胞生命历程的叙述错误的是( )
A. 同一个体不同细胞的功能不同是因为发生了细胞分化
B. 细胞癌变需要原癌基因和抑癌基因都发生突变
C. 清除细胞内过多自由基有助于延缓细胞衰老
D. 细胞凋亡过程中需要合成新的蛋白质
5. 许多农业谚语涉及生物学原理的应用。下列叙述正确的是( )
A. “肥料不下,稻子不大”:作物生长所需的有机物主要来源于肥料
B. “麦种深,谷种浅,荞麦芝麻盖半脸”:不同类型的种子萌发时对光的需求不同
C. “稀三箩,密三箩,不稀不密收九箩”:合理密植可降低有机物的消耗
D. “春雨漫了垄,麦子豌豆丢了种”:雨水过多会减弱种子有氧呼吸进而降低萌发率
6. 下列关于细胞呼吸的叙述正确的是( )
A. 有氧呼吸在线粒体中进行,无氧呼吸在细胞质基质中进行
B. 有氧呼吸和无氧呼吸过程中均有[H]的产生和消耗
C. 等量葡萄糖经无氧呼吸产生酒精比产生乳酸时生成的ATP多
D. 线粒体中丙酮酸分解成CO2和[H]的过程需要O2的直接参与
7. 实验操作顺序直接影响实验结果。下表实验操作顺序正确的是( )
A. AB. BC. CD. D
8. 下图表示基因型为AaBb的雄果蝇细胞在进行分裂时部分染色体的变化(1~4表示不同的染色体),相关叙述错误的是( )
A. 染色体4上出现了等位基因是基因突变或基因重组导致的
B. 图示时期的细胞染色体数目与体细胞相等,含有2个染色体组
C. 该细胞中基因A、a与B、b位于两对常染色体上
D. 该细胞分裂产生的子细胞中可能不含Y染色体
9. 下列关于遗传物质本质的探索实验,叙述正确的是( )
A. 格里菲思运用“减法原理”进行细菌转化实验,推测S型菌含有转化因子
B. 艾弗里的体外转化实验证明DNA是S型菌致死的有毒物质
C. 用³⁵S标记噬菌体的侵染实验,沉淀物放射性较高可能是搅拌不充分所致
D. 烟草花叶病毒侵染烟草实验与噬菌体侵染细菌实验的思路完全不同
10. 栽培马铃薯是同源四倍体,其染色体上存在G基因时才能产生直链淀粉。不考虑突变和染色体互换,下列叙述正确的是( )
A. 相比二倍体马铃薯,四倍体马铃薯的产量和育性都更高
B. 四倍体马铃薯同源染色体相同位置上最多存在4种等位基因
C. Gggg个体产生的次级精母细胞中含有0个、1个或2个G基因
D. 若同源染色体两两分离,则GGgg个体自交理论上子代中产直链淀粉的占1/36
11. 下图表示翻译过程,核糖体中A位点是新进入的tRNA结合位点,P位点是延伸中的tRNA结合位点,E位点是空载tRNA结合位点。下列相关叙述正确的是( )
A. 图中氨基酸丙的密码子是GGU
B. A位tRNA上携带的氨基酸会转移到位于P位的tRNA上
C. 反密码子与终止密码子的碱基互补配对使得肽链的延伸终止
D. 密码子的简并性能降低基因突变带来的风险
12. 染色体上的等位基因部位可以配对,非等位基因部位则不能。某二倍体生物细胞中分别出现如图①~④的状况,下列叙述正确的是( )
A. ①的变化发生在同源染色体之间,属于基因重组
B. ②的变化只改变了基因的排列顺序,不会影响生物性状
C. ③的变化是染色体部分片段缺失导致
D. ④为染色体数目变异,此细胞为三体细胞
13. 黑腹裂籽雀主要吃不同种的莎草种子,其喙的宽度与食物种类有很大关系——宽喙适于处理硬种子,窄喙能有效处理软种子。下图为黑腹裂籽雀群体中不同下颚宽度(度量喙大小的指标)个体的存活率,有关叙述正确的是( )
A. 种子的软硬程度导致黑腹裂籽雀发生下颚宽度变异
B. 宽喙和窄喙两个亚种的分化有利于降低种间竞争
C. 黑腹裂籽雀与不同种的莎草之间存在协同进化
D. 对于黑腹裂籽雀喙宽度的选择不利于维持其基因的多样性
14. 不对称PCR是一种常见的单链DNA探针制备方法,其原理是反应体系中加入一对数量不相等的引物,数量较少的为限制性引物,数量较多的为非限制性引物。假设体系中模板DNA数量为a,在PCR反应的早期10个循环中,扩增产物是双链DNA,限制性引物耗尽,非限制性引物继续引导合成大量目标DNA单链。下列说法正确的是( )
A. 若B链为所需的DNA探针,则非限制性引物应选用引物Ⅳ
B. 两种引物与模板链结合时,需将温度控制在72℃左右
C. 如果总共进行25次循环,最终获得的单链探针数为15×210a
D. 因为双链DNA和单链DNA的长度相同,不能通过电泳方法将其分离
15. T4溶菌酶耐热性差,将该酶的第3位氨基酸进行如图所示改造,可大大提高其耐热性。下列叙述错误的是( )
A. T4溶菌酶耐热性改造设计思路与天然蛋白质的合成方向相反
B. 根据设计的T4溶菌酶的氨基酸序列可推测出多种脱氧核苷酸序列
C. 利用基因定点诱变技术对相关基因进行改造,至少需替换两个碱基对
D. T4溶菌酶耐热性提高的直接原因是其氨基酸的种类和数量发生改变
二、多项选择题:本部分包括4题,每题3分,共计12分。每题有不止一个选项符合题意。每题全选对者得3分,选对但不全的得1分,错选或不答的得0分。
16. 和是植物利用的主要无机氮源,的吸收由根细胞质膜两侧的电位差驱动,的吸收由H+浓度梯度驱动,相关转运机制如图所示。下列叙述正确的是( )
A. H+转运到细胞外消耗的能量直接来自ATP,属于主动运输
B. 通过SLAH3运出细胞和通过NRT1.1进入细胞都属于被动运输
C. 载体蛋白NRT1.1转运H+速度在一定范围内与胞外H+浓度呈正相关
D. 细胞内的分解有利于根细胞对的吸收
17. 普通小麦是我国栽培的重要粮食作物,其形成过程如图所示(其中A、B、D分别代表不同物种的一个染色体组)。下列叙述正确的是( )
A. 图中生物体有单倍体、二倍体和多倍体
B. 普通小麦是二倍体,每个染色体组含有3条染色体
C. 杂种一高度不育的原因是无同源染色体,减数分裂时无法联会
D. 拟二粒小麦和滔氏麦草杂交产生杂种二,但存在生殖隔离
18. 家蚕性别决定方式为ZW型,控制蚕卵颜色基因B(黑色)对b(白色)为显性,不含B或b基因的配子致死。雄蚕比雌蚕吐丝多、质量好,为实现优质高产的目的,科研人员用X射线处理某雌蚕甲,最终获得突变体丁,主要育种流程如图所示。下列叙述正确的是( )
A. 图中过程①②分别发生了基因突变和染色体易位
B. 欲鉴定乙的基因型,可选用正常白色雄蚕与之交配
C. 选择正常白色雄蚕做父本通过③杂交获得丁的概率为
D. 利用丁与正常白色雄蚕杂交,后代保留黑蚕即可达到目标
19. 大肠杆菌经溶菌酶和洗涤剂处理后,拟核DNA就会缠绕在细胞壁碎片上,静置一段时间,质粒分布在上清液中,利用上述原理可初步获得质粒DNA。用三种限制酶处理提取的产物,电泳结果如图所示。下列叙述正确的是( )
A. 可利用DNA在酒精中溶解度较大的特点来提取质粒DNA
B. 将提取的DNA溶于2ml/LNaCl溶液后,可用二苯胺试剂进行鉴定
C. 凝胶中的DNA分子通过染色,可在紫外灯下被检测出来
D. 根据电泳结果,质粒上没有限制酶I和II的切割位点,有限制酶Ⅲ的切割位点
第Ⅱ卷(非选择题共58分)
三、非选择题:本部分包括5题,共计58分。
20. 高原地区蓝光和紫外光较强,常采用覆膜措施辅助林木育苗。为探究不同颜色覆膜对藏川杨幼苗生长的影响,研究者检测了白膜、蓝膜和绿膜对不同光的透过率,以及覆膜后幼苗光合色素的含量,结果如图1、下表所示。请回答下列有关问题:
(1)据图1,与白膜覆盖相比,蓝膜和绿膜透过的_________都较少,可更好地减弱幼苗受到的辐射。三种光中_________光可被_________上的光合色素高效吸收后用于光反应生成_________,进而使暗反应阶段的C3还原。
(2)已知光合色素提取液的浓度与其光吸收值成正比,选择适当波长的光可测定色素含量。提取光合色素时,可利用_________作为溶剂。测定叶绿素含量时,应选择红光而不能选择蓝光,原因是_________。
(3)研究表明,覆盖蓝膜更有利于藏川杨幼苗在高原环境的生长。根据上述检测结果,其原因是_________。
(4)在自然条件下,藏川杨叶片光合速率和呼吸速率随温度变化的趋势如图2所示:
①该叶片在温度a时有机物积累速率_________(填“>”“=”或“
相关试卷
这是一份江苏省扬州市2024-2025学年高三上学期期末考试生物试题(Word版附解析),文件包含江苏省扬州市2024-2025学年高三上学期期末检测生物试卷Word版含解析docx、江苏省扬州市2024-2025学年高三上学期期末检测生物试卷Word版无答案docx等2份试卷配套教学资源,其中试卷共40页, 欢迎下载使用。
这是一份江苏省扬州市高邮市2024-2025学年高二上学期11月期中考试生物试卷(Word版附解析),文件包含江苏省扬州市高邮市2024-2025学年高二上学期11月期中生物试题Word版含解析docx、江苏省扬州市高邮市2024-2025学年高二上学期11月期中生物试题Word版无答案docx等2份试卷配套教学资源,其中试卷共33页, 欢迎下载使用。
这是一份江苏省扬州市高邮市2024-2025学年高一上学期11月期中考试生物试题(Word版附解析),文件包含江苏省高邮市2024-2025学年高一上学期期中考试生物试题Word版含解析docx、江苏省高邮市2024-2025学年高一上学期期中考试生物试题Word版无答案docx等2份试卷配套教学资源,其中试卷共42页, 欢迎下载使用。
相关试卷 更多
- 1.电子资料成功下载后不支持退换,如发现资料有内容错误问题请联系客服,如若属实,我们会补偿您的损失
- 2.压缩包下载后请先用软件解压,再使用对应软件打开;软件版本较低时请及时更新
- 3.资料下载成功后可在60天以内免费重复下载
免费领取教师福利

