江苏省扬州市2024-2025学年高三上学期开学考试生物试卷(Word版附答案)
展开本试卷分第Ⅰ卷(选择题)和第Ⅱ卷(非选择题)两部分。第Ⅰ卷共42分,第Ⅱ卷共58分。试卷满分100分。考试时间75分钟。
第Ⅰ卷(选择题 共42分)
一、单项选择题:共15小题,每题2分,共30分。每小题只有一个选项最符合题意。
1.下列有关细胞中化合物的叙述,正确的是( )
A.胰岛素含有C、H、O、N、S,可促进肝糖原分解为葡萄糖
B.构成血红蛋白的某些氨基酸中含有S、Fe等元素
C.糖类、蛋白质和DNA都是生物大分子,由许多单体连接而成
D.胆固醇是构成动物细胞膜的重要成分,在人体内还参与血液中脂质的运输
2.下列有关细胞结构和功能的叙述正确的是( )
A.肾小管上皮细胞中有很多线粒体,有利于为水的重吸收供能
B.生物大分子以单体为骨架,每一个单体又都以碳原子构成的碳链为基本骨架
C.生物体的细胞壁主要由纤维素和果胶构成,对细胞起支持和保护作用
D.蛋白质合成旺盛的细胞中核糖体数量明显增加,但每条多肽链的合成时间没有缩短
3.下图甲为小肠上皮细胞吸收葡萄糖的示意图,GLUT是一种葡萄糖载体蛋白。图乙表示GLUT介导的肝细胞和原核生物细胞对葡萄糖的摄取速率与葡萄糖浓度的关系图。下列说法中错误的是( )
A.Na﹢-K﹢ATP酶有催化和运输功能
B.葡萄糖从小肠吸收至血浆,仅需要Na﹢驱动的葡萄糖同向转运载体和GLUT的协助
C.图乙中B点与A点相比,限制B点葡萄糖转运速率的主要因素是GLUT的数量
D.由乙图可知,原核细胞对葡萄糖的摄取效率相对较快,可能是由于其相对表面积大
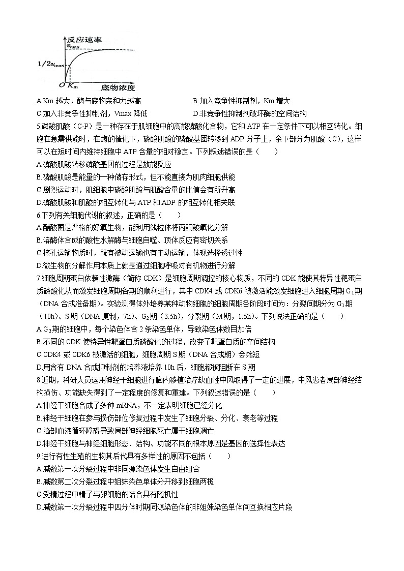
4.如图为酶促反应相关曲线图,Km表示酶促反应速率为1/2Vmax时的底物浓度。竞争性抑制剂与底物结构相似,可与底物竞争性结合酶的活性部位;非竞争性抑制剂可与酶的非活性部位发生不可逆性结合,从而使酶的活性部位功能丧失。下列分析错误的是( )
A.Km越大,酶与底物亲和力越高B.加入竞争性抑制剂,Km增大
C.加入非竞争性抑制剂,Vmax降低D.非竞争性抑制剂破坏酶的空间结构
5.磷酸肌酸(C-P)是一种存在于肌细胞中的高能磷酸化合物,它和ATP在一定条件下可以相互转化。细胞在急需供能时,在酶的催化下,磷酸肌酸的磷酸基团转移到ADP分子上,余下部分为肌酸(C),这样可以在短时间内维持细胞中ATP含量的相对稳定。下列叙述错误的是( )
A.磷酸肌酸转移磷酸基团的过程是放能反应
B.磷酸肌酸是能量的一种储存形式,但不能直接为肌肉细胞供能
C.剧烈运动时,肌细胞中磷酸肌酸与肌酸含量的比值会有所升高
D.磷酸肌酸和肌酸的相互转化与ATP和ADP的相互转化相关联
6.下列有关细胞代谢的叙述,正确的是( )
A.醋酸菌是严格的好氧生物,能利用线粒体将丙酮酸氧化分解
B.溶酶体合成的酸性水解酶与细胞自噬、顶体反应有密切关系
C.核孔运输物质时,既有被动运输也有主动运输,体现选择透过性
D.微生物的分解作用本质上就是通过细胞呼吸对有机物进行分解
7.细胞周期蛋白依赖性激酶(简称CDK)是细胞周期调控的核心物质,不同的CDK能使其特异性靶蛋白质磷酸化从而激发细胞周期各期的顺利进行,其中CDK4或CDK6被激活能激发细胞进入细胞周期G1期(DNA合成准备期)。实验测得体外培养某种动物细胞的细胞周期各阶段时间为:分裂间期分为G1期(10h)、S期(DNA复制,7h)、G2期(3.5h),分裂期(M期,1.5h)。下列说法正确的是( )
A.G2期的细胞中,每个染色体含2条染色单体,导致染色体数目加倍
B.不同的CDK使特异性靶蛋白质磷酸化的过程,改变了靶蛋白质的空间结构
C.CDK4或CDK6被激活的细胞,细胞周期S期(DNA合成期)会缩短
D.用含有DNA合成抑制剂的培养液培养10h后,细胞都被阻断在S期
8.近期,科研人员运用神经干细胞进行脑内移植治疗缺血性中风取得了一定的进展,中风患者局部神经结构损伤、功能缺失得到了一定程度的修复和重建。下列叙述错误的是( )
A.神经干细胞合成了多种mRNA,不一定表明细胞已经分化
B.神经干细胞在参与损伤部位修复过程中发生了细胞分裂、分化、衰老等过程
C.脑部血液循环障碍导致局部神经细胞死亡属于细胞凋亡
D.神经干细胞与神经细胞形态、结构、功能不同的根本原因是基因的选择性表达
9.进行有性生殖的生物其后代具有多样性的原因不包括( )
A.减数第一次分裂过程中非同源染色体发生自由组合
B.减数第二次分裂过程中姐妹染色单体分开移到细胞两极
C.受精过程中精子与卵细胞的结合具有随机性
D.减数第一次分裂过程中四分体时期同源染色体的非姐妹染色单体间互换相应片段
10.下图为某种动物细胞(2N=6)的有丝分裂后期图,图中部分染色体出现异常,数字代表染色体,不考虑基因突变。下列相关叙述正确的是( )
A.该细胞中染色单体数为0
B.该细胞中含有两套完整的遗传信息
C.图中的1与6、5与10是两对同源染色体
D.该细胞产生的子细胞的基因型是AaBB和Aabb
11.报春花的花色表现为白色(只含白色素)和黄色(含黄色锦葵色素),是一对相对性状,由两对等位基因(A和a,B和b)共同控制,生理机制如图甲所示。为探究报春花的遗传规律,进行了杂交实验,结果及比例如图乙所示,错误的是( )
A.根据图甲和图乙杂交结果说明两对基因遵循自由组合定律
B.F1白花植株的基因型为AaBb
C.种群中白花基因型有6种
D.白花植株中能够稳定遗传的比例是7/13
12.下列鉴定实验中所用试剂与现象对应关系,错误的是( )
13.动物细胞培养与植物组织培养的共同点是( )
A.都不需要进行无菌处理B.都要先分散成单个细胞
C.都需要定期更换培养基D.都不离开细胞的分裂和分化
14.目前研究混杂DNA群体中的特异DNA序列,一般基于两种不同的方法,即DNA克隆和DNA分子杂交,如下图所示。下列有关叙述错误的是( )
A.方法①需要限制酶和DNA连接酶
B.方法②需要解旋酶和DNA聚合酶
C.方法③需要对探针进行特殊标记
D.方法①②③都遵循碱基互补配对原则
15.豌豆的高茎和矮茎受一对等位基因(D和d)控制,某豌豆种群全为高茎,让该豌豆种群自然状态下繁殖一代,F1的高茎∶矮茎=5∶1,则亲代高茎豌豆的基因型及比值为( )
A.全为DdB.DD∶Dd=1∶1C.DD∶Dd=1∶2D.DD∶Dd=2∶1
二、多项选择题:本部分包括4题,每题3分,共计12分。每题有不止一个选项符合题意。每题全选对者得3分,选对但不全的得1分,错选或不答的得0分。
16.温度是常见的影响酶活性的环境因素,如图是温度对海鞘蛋白酶活性的影响,曲线表示相关处理时间。下列相关叙述错误的是( )
A.温度超过60℃后,海鞘蛋白酶的肽键会发生断裂
B.海鞘蛋白酶最适宜温度是固定值,不会发生改变
C.处理10小时后,海鞘蛋白酶最适合在40℃保存
D.单位时间内溶液中生成的氨基氮越多酶活性越高
17.下图为植物有氧呼吸的主呼吸链途径及分支途径的部分机理。主呼吸链途径可受氰化物抑制,分支途径不受氰化物抑制。相关叙述正确的是( )
A.蛋白质复合体Ⅰ-Ⅳ可将质子从基质泵出到膜间隙
B.ATP合成酶复合体既能运输物质,又能催化ATP合成
C.消耗等量葡萄糖,分支途径产热多于主呼吸链途径
D.分支途径可以减少氰化物对植物的不利影响
18.现有某种植物的3个纯合子(甲、乙、丙),其中甲和乙表现为果实不能正常成熟(不成熟),丙表现为果实能正常成熟(成熟),用这3个纯合子进行杂交实验,F1自交得F2,结果见下表。下列叙述正确的有( )
A.若该性状受两对基因控制,则两对基因位于两对染色体上,遵循基因的自由组合定律
B.若已知丙的基因型为aaBB,则实验③中F2不成熟个体中纯合子所占的比例为10/13
C.实验②中,F2成熟个体随机交配,产生的成熟个体中杂合子所占的比例为1/3
D.若B基因的表达能促进乙烯的合成,推测A基因的表达对B基因的表达起抑制作用
19.下图表示小肠上皮细胞吸收铁离子的过程示意图。下列相关叙述,正确的是( )
A.亚铁血红素可用于口服补血
B.蛋白2能降低生化反应活化能
C.蛋白3运输Fe2+消耗的能量来源于H﹢的电化学势能
D.蛋白1、4运输Fe2+的方式为不相同
第Ⅱ卷(非选择题 共58分)
三、非选择题:本部分包括5题,共计58分。
20.(12分)某研究小组为研究高温条件下不同干旱水平对大豆光合作用的影响。科研人选取发育进程与长势基本一致的转基因大豆幼苗,在高温条件下进行相关实验,部分结果如图1所示。请分析回答:
图1
(1)科研人员发现,随着高温干旱时间的延长,大豆叶片逐渐变黄,若取此时的叶片进行色素的提取和分离实验,结果显示滤液细线上第 ▲ 条色素带明显变窄,此现象与研磨时未添加 ▲ 的现象类似。
(2)分析图中数据可知,第2~4d由于高温干旱,保卫细胞 ▲ (“吸水”或“失水”)导致气孔关闭,胞间CO2浓度降低。第4~6d大豆净光合速率下降主要是由 ▲ (填“气孔因素”或“非气孔因素”)导致,判断的理由是 ▲ 。此时大豆细胞中脯氨酸等可溶性小分子物质量增加,其意义是 ▲ 。
(3)大豆在光照条件下可进行光呼吸(二氧化碳和氧气竞争性与Rubisc结合,当二氧化碳浓度高时,Rubisc催化C5与二氧化碳反应;当氧气浓度高时,Rubisc催化C5与氧气反应生成磷酸乙醇酸和C3,磷酸乙醇酸经过一系列化学反应,消耗ATP和NADPH,生成CO2和C3)部分过程如图2所示。、①图2中①过程需要的甲是由蛋白质和 ▲ 构成的捕光复合物,该过程生成的乙是 ▲ 。
②光呼吸会消耗光合作用中间产物,因此提高农作物的产量需要降低光呼吸。下列措施不能达到目的是▲。
A.增施有机肥B.适时浇水C.降低温度
③大豆光呼吸过程降低农作物产量,但在进化过程中得以长期保留,其对植物的积极意义有:消耗过剩的▲,减少对叶绿体的损害;补充部分 ▲ 。
(4)为研究光呼吸,将大豆放在一个密闭的恒温玻璃小室中,依次增强光照强度,随着时间的推移,温室内CO2浓度随光照强度的变化图3,c点时,该株大豆总光合速率 ▲ (填“等于”、“大于”“小于”)总呼吸速率。
21.(10分)真核细胞中,细胞周期检验点是细胞周期调控的一种机制,检验点通过细胞的反馈信号来启动或推迟进入下一个时期。三种常见检验点的功能如下表,请分析回答下列有关问题:
(1)检验点A决定细胞是否进行分裂,若通过了检验点A,细胞开始进行分裂,据表推测,此时检验点A接受的反馈信号是细胞体积 ▲ 。在一个细胞周期中检验点B与检验点A发生的先后顺序为 ▲ 。检验点C还可评估纺锤丝是否与着丝粒正确连接,则此检验点对有丝分裂的重要作用是 ▲ 。
(2)通过检验点B后,细胞中染色体与核DNA的数量比变为 ▲ 。从检验点B到检验点C,细胞内染色质丝发生的变化为 ▲ 。
(3)为研究L蛋白和U蛋白在细胞有丝分裂过程中的作用,分别观察正常细胞、L蛋白含量降低的细胞(L-细胞),U蛋白含量降低的细胞(U-细胞)的图像,发现L-细胞分裂时出现多极纺锤体、纺锤体变小且不再位于细胞中央(见图1),U-细胞分裂期个别染色体没有排列到赤道板上,而是游离在外(图2白色箭头所指)。据此推测,正常情况下L蛋白促进 ▲ (填下列序号);U蛋白促进 ▲ (填下列序号)。
①细胞完成纺锤体的正确组装
②使纺锤丝附着于染色体的着丝粒上
③牵拉染色体移向细胞两极
图1图2
(4)研究人员发现,发生异常后的细胞常会出现染色质凝集等现象,最终自动死亡,这种死亡方式称为▲。
(5)端粒学说认为,细胞每分裂一次端粒DNA序列会缩短一截,在端粒DNA序列被“截”短后,端粒内侧的 ▲ 受到损伤会导致细胞衰老。研究发现,端粒酶能以自身的RNA为模板合成端粒DNA使端粒延长从而延缓细胞衰老,据此分析引起细胞衰老的原因可能是 ▲ 。
22.(12分)甲、乙是基因型为AaBb的雌性动物的细胞分裂图像(仅显示部分染色体),图丙表示该生物某细胞发生三个连续生理过程时染色体数量变化曲线。研究表明,雌性动物繁殖率下降与减数分裂异常密切相关,科学家对相关调控机制进行了研究。回答问题:
(1)甲细胞中含有 ▲ 个染色体组,处于在图丙中的 ▲ (填英文字母)阶段,乙细胞的子细胞名称是 ▲ .。
(2)乙细胞中①号染色体上出现b基因的原因最可能是 ▲ ,基因B与b的分离发生在图丙中的 ▲ (填英文字母)阶段。若乙细胞在进行减数第一次分裂时,③和④没有分离,减数第二次分裂正常,最终形成了四个子细胞,其中一个极体的基因型为AaB,则卵细胞的基因型可能是 ▲ 。
(3)减数第一次分裂的前期可分为如图1所示5个亚时期,其中偶线期和粗线期可见同源染色体形成了▲。减数第一次分裂过程中,非同源染色体的自由组合以及同源染色体中 ▲ 之间的交叉互换会导致配子种类多样化,进而产生基因组合的多样化的子代。
图1
(4)哺乳动物卵原细胞一般在胚胎期就开始了减数第一次分裂,但在出生前后被阻滞在双线期之后、浓缩期之前的一个漫长的静止阶段。此过程中细胞中的环腺苷酸(cAMP)含量逐渐上升,达到峰值后维持在较高水平,性成熟后卵母细胞才继续进行减数分裂。如图2所示,当信号分子与受体结合后,通过▲激活酶A,在其催化下由ATP脱去 ▲ 并发生环化形成生成cAMP,作用于靶蛋白调节生理过程。
图2
(5)若某精原细胞的基因型为AaXbY,减数分裂产生了一个AXbXb的精子,导致这种现象产生的原因是▲(2分)。
23.(12分)某植株的花色由位于2号染色体上的一对等位基因C1、C2决定,C1控制红色色素形成,C2控制黄色色素形成;两种色素同时存在时表现为橙色;若无色素形成,则表现为白色。
(1)开橙色花的植株相互交配,子代出现三种花色,这种现象在遗传学上称为 ▲ 。
(2)该植物含C1的花粉粒呈长形、含C2的花粉粒呈圆形,是由另外一对等位基因A、a控制,含A的花粉粒遇碘变蓝色、含a的花粉粒遇碘变棕色。为探究这两对等位基因是否遵循自由组合定律,请补充完善下列实验思路。
a.选择基因型为 ▲ 的植株,待开花后进行实验;
b.取该植株的花粉粒滴加碘液染色后制成临时装片进行显微观察。
c.预期结果并得出结论:若花粉出现 ▲ 种类型,且比例为 ▲ 则这两对等位基因遵循自由组合定律:否则不遵循。
(3)研究发现,当2号染色体上存在D基因时,该条染色体上色素基因的表达会被抑制,d基因不会对其产生影响。若某基因型为C1C2的植株开黄花,请推测该植株2号染色体上相关基因的分布情况并将它画在方框内 ▲ 。若该植物自交(不考虑互换),子代的表现型及比例为 ▲ (2分)。
(4)玉米植株一般为雌雄同株异花,但也存在只有雄花序的雄株和只有雌花序的雌株。上述性别由独立遗传的两对等位基因(E、e和T、t)来控制。其中E和T同时存在时,表现为雌雄同株异花,有T但没有E时,表现为雄株,有tt时表现为雌株。玉米雌雄同株同豌豆相比,在进行杂交育种时,可省去▲麻烦。
现选取两纯合亲本雌雄同株和雌株进行杂交,得到F1,F1自交得到F2。
①若F2没有雄株个体出现,则亲本的基因型是 ▲ ,取F2中的雌雄同株个体相互授粉,子代的雌株个体占 ▲ 。
②若F2有雄株个体出现,取F2中雌雄同株个体相互授粉,子代的表型及比例为 ▲ (2分)。
24.(12分)亮氨酸脱氢酶是一类氧化还原酶,在临床生化诊断上有重要作用。有研究表明,在亮氨酸脱氢酶基因原有启动子(PHpaⅡ)之后加上信号肽(引导新合成的蛋白质向分泌通路转移的一段肽链)序列,可提高亮氨酸脱氢酶产量。科研人员进一步研究双启动子(PHpaⅡ、PamyQ)及双启动子后再分别添加3种信号肽序列对亮氨酸脱氢酶产量的影响,主要实验流程如下图。请回答下列问题。
(1)启动子的功能是 ▲ 。组成信号肽的基本单位是 ▲ 。
(2)过程①中,PCR应体系中添加的dNTP的功能有 ▲ (2分),添加的一对引物是 ▲ (2分)。
P1:5'-GCGAATCATATGGGCGGCGTTCTGTTTCTG-3'
P2:5'-CCGATTAAGCTTGGCGGCGTTCTGCATCTG-3'
P3:5'-CGCGGATCCATAAGGCAGTAAAGAGGTTTTG-3'
P4:5'-GCCGGATCCACAAGGCAGTATTTACTGCCTT-3'
(3)过程②中,启动子PamyQ能与质粒1连接的分子基础是 ▲ 。将重组质粒1导入枯草杆菌前先用Ca2+处理枯草杆菌,其主要目的是 ▲ 。转化后的枯草杆菌一般要用稀释涂布平板法接种到添加 ▲ 的培养基上进行筛选。
(4)科研人员将质粒1、重组质粒1和3种重组质粒2分别导入枯草杆菌得到甲~戊5种重组枯草杆菌,进行发酵后提取上清液中的亮氨酸脱氢酶,酶活力测定结果如下表
①结果表明, ▲ 最有利于提高亮氨酸脱氢酶产量。
②双启动子后添加信号肽序列影响酶的表达或分泌量的原因可能有 ▲ (2分)。
a.信号肽序列影响了亮氨酸脱氢酶基因的表达
b.信号肽序列影响了启动子转录成相应的mRNA序列
c.信号肽序列表达产物使亮氨酸脱氢酶分泌路径发生改变
高三年级期初学情调研测试
高三生物试卷答案 及评分标准 2024.9
一、单项选择题:本题包括14小题,每小题2分,共28分。每小题只有一个选项最符合题意。
二、多项选择题:本部分包括4题,每题3分,共计12分。每题有不止一个选项符合题意。每题全选对者得3分,选对但不全的得1分,错选或不答的得0分。
三、非选择题:本部分包括5题,共计60分。
20.(12分)
(1)1、2 碳酸钙(CaCO₃)
(2)失水 非气孔因素 高温干旱胁迫下,幼苗的气孔导度下降,但胞间CO2浓度却在上升 提高细胞的渗透压,增强细胞的吸水能力
(3)①(光合)色素 H+ ②C ③ATP和NADPH CO₂
(4)等于
21(10分)
(1)①.增大到一定程度或达到一定大小 ②.B、A ③.确保复制后的染色体均分到细胞两极
(2)①.1:2 ②.染色质丝螺旋缠绕,缩短变粗,成为染色体
(3)①.① ②. ②
(4)细胞凋亡
(5)①.正常基因的DNA序列(或“基因”或“DNA”)
②.端粒酶活性降低(或端粒酶活性受到抑制)
22.(12分)
(1)4 KL 次级卵母细胞和极体
(2)基因突变 AB和(D)EF Aab或b
(3)四分体 非姐妹染色单体
(4)G蛋白 2个磷酸基团
(5)在减数第二次分裂的后期着丝粒分裂后,两条Xb染色体移向了细胞同一极(2分)
23.(12分)
(1)性状分离
(2)AaC1C2 4 1∶1∶1∶1
(3)白花∶黄花=1∶3(2分)
(4)人工去雄 EETT×EEtt 1/9 雌雄同株∶雌株∶雄株=64∶9∶8(2分)
24.(12分)
(1)RNA聚合酶识别和结合的位点,驱动转录 氨基酸
(2)作为原料、提供能量(2分) P1和P3(2分)
(3)都是由脱氧核苷酸构成的双链结构 使枯草杆菌处于感受态 卡那霉素
(4)①添加双启动子 ②ac(2分)选项
鉴定材料
试剂
可能的颜色(变化)
A
核桃仁
适量苏丹Ⅲ染液
脂肪颗粒被染成橘黄色
B
洋葱鳞片叶
二苯胺试剂
沸水浴后出现紫色
C
鲜榨的甘蔗汁液
新配制的斐林试剂
60℃下蓝色变为砖红色
D
通气培养的酵母菌培养液
酸性重铬酸钾溶液
橙色变为灰绿色
实验
杂交组合
F1表型
F2表型及分离比
①
甲×丙
不成熟
不成熟∶成熟=3∶1
②
乙×丙
成熟
成熟∶不成熟=3∶1
③
甲×乙
不成熟
不成熟∶成熟=13∶3
检验点
功能
A
评估细胞大小
B
评估DNA是否准确复制
C
评估纺锤体是否正确组装
重菌组
甲
乙
丙
丁
戊
酶活力/U·mL﹣1
10.11
31.24
0.44
6.49
21.76
题号
1
2
3
4
5
6
7
8
9
10
答案
D
D
B
A
C
C
B
C
B
D
题号
11
12
13
14
15
答案
C
B
C
B
C
题号
16
17
18
19
答案
ABC
BCD
AD
ABC
江苏省扬州市2024-2025学年高三上学期开学考试 生物 Word版含答案: 这是一份江苏省扬州市2024-2025学年高三上学期开学考试 生物 Word版含答案,共12页。试卷主要包含了单项选择题,多项选择题,非选择题等内容,欢迎下载使用。
黑龙江省龙东十校2024-2025学年高三上学期开学考试生物试卷(Word版附答案): 这是一份黑龙江省龙东十校2024-2025学年高三上学期开学考试生物试卷(Word版附答案),共9页。试卷主要包含了本试卷主要考试内容,阿尔茨海默病与β-淀粉样蛋白等内容,欢迎下载使用。
安徽省亳州市2024-2025学年高三上学期开学考试生物试卷(Word版附答案): 这是一份安徽省亳州市2024-2025学年高三上学期开学考试生物试卷(Word版附答案),文件包含安徽省亳州市2024-2025学年高三上学期开学摸底大联考生物试题docx、生物答案pdf等2份试卷配套教学资源,其中试卷共10页, 欢迎下载使用。

