江苏省扬州市江都区2024-2025学年高二上学期11月期中考试生物试题(Word版附解析)
展开
这是一份江苏省扬州市江都区2024-2025学年高二上学期11月期中考试生物试题(Word版附解析),文件包含江苏省扬州市江都区2024-2025学年高二上学期11月期中生物试题Word版含解析docx、江苏省扬州市江都区2024-2025学年高二上学期11月期中生物试题Word版无答案docx等2份试卷配套教学资源,其中试卷共35页, 欢迎下载使用。
注意事项:
1.答第Ⅰ卷前,考生务必将自己的学校、姓名、考号填涂在机读答题卡上。
2.将答案填涂、填写在机读答题卡上。
第Ⅰ卷(选择题共42分)
一、单项选择题:本部分包括15小题,每题2分,共计30分。每题只有一个选项最符合题意。
1. 下图为人体内三种细胞外液a、b、c之间的关系示意图。下列叙述正确的是( )
A. 体内绝大多数细胞生活的环境是aB. b渗回a和渗入c的量相差较大
C. A端的营养物质和O2含量总是多于B端D. c通过毛细淋巴管壁大量渗出可形成b
【答案】B
【解析】
【分析】分析图可知,a表示血浆,b表示组织液,c表示淋巴液。
【详解】A、体内绝大多数细胞为组织细胞,组织细胞生活的环境是b(组织液),A错误;
B、大部分b组织液通过毛细血管回渗到a血浆中,小部分通过毛细淋巴管回渗到c淋巴液,B正确;
C、若B端周围的组织细胞是肝细胞,在饥饿状态下,肝细胞会分解肝糖原形成血糖,此时,B端的养分比A端多,所以A端的营养物质含量并不是总是多于B端,C错误;
D、毛细淋巴管内的c淋巴液汇集到淋巴管中,经过淋巴循环由左右锁骨下静脉汇入a血浆中,进入心脏,参与全身的血液循环,D错误。
故选B。
2. 下列有关人体内环境和稳态的叙述,正确的是( )
A. 外界环境的变化不会影响内环境稳态
B. 氨基酸、性激素、CO2和消化酶都是内环境中的组成成分
C. 体内细胞一般要通过内环境,才能与外界进行物质交换
D. 体液中的蛋白质主要存在于内环境中,对维持渗透压有重要作用
【答案】C
【解析】
【分析】内环境的稳态是机体进行正常生命活动的必要条件,稳态失调将会引起细胞代谢紊乱。
【详解】A、外界环境的变化如果超过了人体自我调节能力,则会影响内环境的稳态,A错误;
B、消化酶存在于消化道中,属于外界环境,不属于内环境,B错误;
C、内环境是细胞和外界环境进行物质交换的媒介,体内细胞一般都要通过内环境,才能与外界环境进行物质交换,C正确;
D、体液中的蛋白质主要存在于细胞内,D错误。
故选C
3. 下列有关神经调节的叙述正确的是( )
A. 神经元中短而多的树突有利于将信息传递给多个神经元
B. 条件反射的建立和消退本质都是刺激间联系的建立过程
C. 副交感神经使内脏器官活动加强有利于机体更好适应环境
D. 大脑皮层运动代表区的位置与人体各部分的关系都倒置
【答案】B
【解析】
【分析】神经系统包括中枢神经系统和外周神经系统,中枢神经系统由脑和脊髓组成,外周神经系统包括脊神经、脑神经。自主神经系统由交感神经和副交感神经两部分组成,它们的作用通常是相反的。当人体处于兴奋状态时,交感神经活动占据优势,心跳加快,支气管扩张,但胃肠的蠕动和消化腺的分泌活动减弱;而当人处于安静状态时,副交感神经活动则占据优势,此时心跳减慢,但胃肠的蠕动和消化液的分泌会加强。
【详解】A、神经元中短而多的树突有利于接收来自多个神经元的信息,A错误;
B、条件反射的建立,是将非条件刺激与无关刺激多次结合并最终把无关刺激转化为条件刺的过程,即条件反射的建立是刺激间联系的建立过程,条件反射的消退使动物获得两个刺激间新的联系,B正确;
C、副交感神经也能使内脏器官活动减弱,如使心跳减慢,C错误;
D、大脑皮层运动代表区的位置,与身体各部分的关系是倒置的,但是头面部代表区的位置与头面部的关系是正立的,D错误。
故选B。
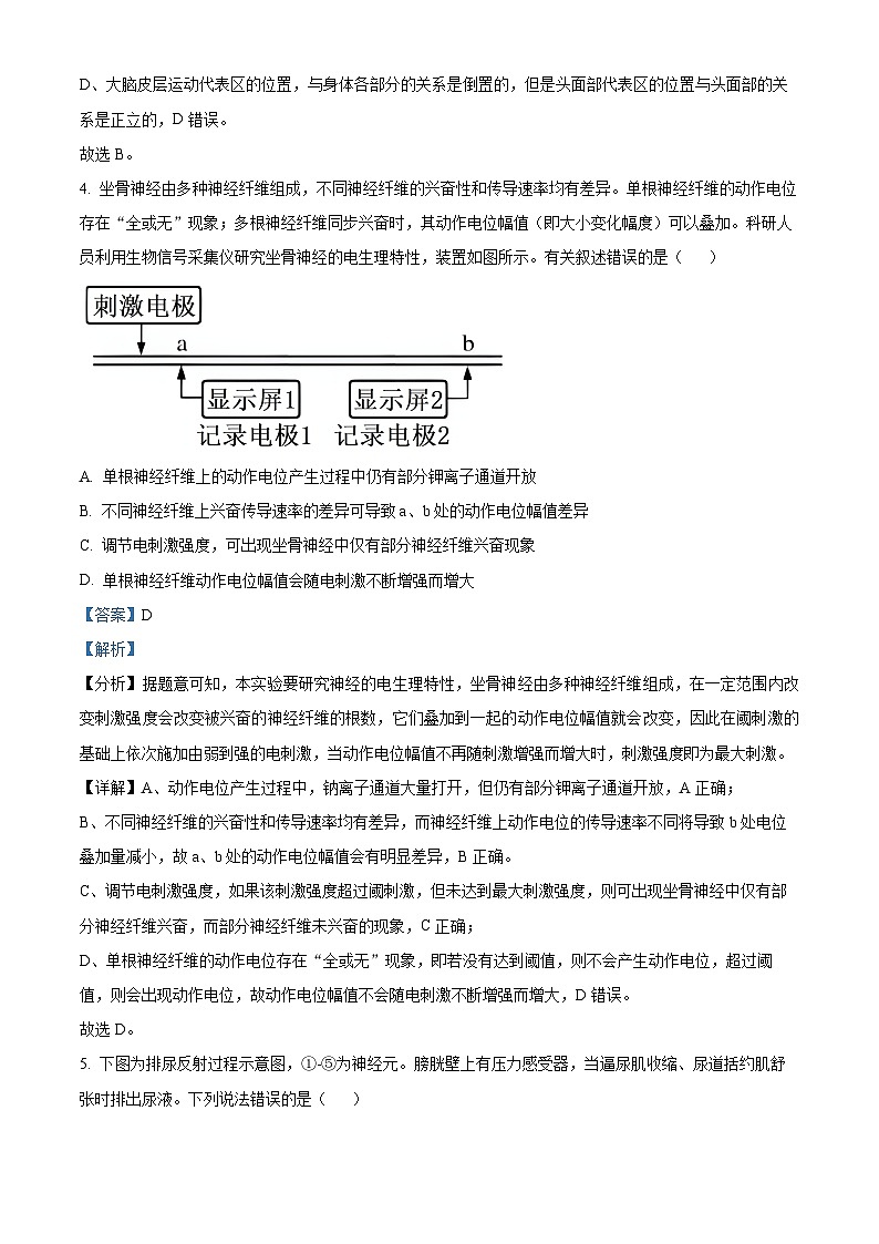
4. 坐骨神经由多种神经纤维组成,不同神经纤维的兴奋性和传导速率均有差异。单根神经纤维的动作电位存在“全或无”现象;多根神经纤维同步兴奋时,其动作电位幅值(即大小变化幅度)可以叠加。科研人员利用生物信号采集仪研究坐骨神经的电生理特性,装置如图所示。有关叙述错误的是( )
A. 单根神经纤维上的动作电位产生过程中仍有部分钾离子通道开放
B. 不同神经纤维上兴奋传导速率的差异可导致a、b处的动作电位幅值差异
C. 调节电刺激强度,可出现坐骨神经中仅有部分神经纤维兴奋现象
D. 单根神经纤维动作电位幅值会随电刺激不断增强而增大
【答案】D
【解析】
【分析】据题意可知,本实验要研究神经的电生理特性,坐骨神经由多种神经纤维组成,在一定范围内改变刺激强度会改变被兴奋的神经纤维的根数,它们叠加到一起的动作电位幅值就会改变,因此在阈刺激的基础上依次施加由弱到强的电刺激,当动作电位幅值不再随刺激增强而增大时,刺激强度即为最大刺激。
【详解】A、动作电位产生过程中,钠离子通道大量打开,但仍有部分钾离子通道开放,A正确;
B、不同神经纤维的兴奋性和传导速率均有差异,而神经纤维上动作电位的传导速率不同将导致b处电位叠加量减小,故a、b处的动作电位幅值会有明显差异,B正确。
C、调节电刺激强度,如果该刺激强度超过阈刺激,但未达到最大刺激强度,则可出现坐骨神经中仅有部分神经纤维兴奋,而部分神经纤维未兴奋的现象,C正确;
D、单根神经纤维的动作电位存在“全或无”现象,即若没有达到阈值,则不会产生动作电位,超过阈值,则会出现动作电位,故动作电位幅值不会随电刺激不断增强而增大,D错误。
故选D。
5. 下图为排尿反射过程示意图,①-⑤为神经元。膀胱壁上有压力感受器,当逼尿肌收缩、尿道括约肌舒张时排出尿液。下列说法错误的是( )
A. 排尿反射中枢在脊髓,由神经元⑤③④参与完成
B. 图中反射弧中的效应器是逼尿肌和尿道括约肌
C. 成人排尿活动受脊髓和大脑皮层的共同支配
D. 某人神经元①受损后不能在大脑皮层产生尿意,但脊髓逼尿肌可完成排尿
【答案】B
【解析】
【分析】神经调节的基本方式是反射,它是指在中枢神经系统参与下,动物体或人体对内外环境变化作出的规律性应答。完成反射的结构基础是反射弧。反射弧通常由感受器、传入神经、神经中枢、传出神经和效应器(传出神经末梢和它所支配的肌肉或腺体等)组成。反射活动需要经过完整的反射弧来实现,如果反射弧中任何环节在结构或功能上受损,反射就不能完成。
【详解】A、排尿反射是非条件反射,反射中枢在低级神经中枢脊髓,由⑤③④神经元参与完成,A正确;
B、效应器包括传出神经末梢和它所支配的肌肉或腺体等,所以图中反射弧中的效应器包括传出神经末梢和它所支配的逼尿肌和尿道括约肌,B错误;
C、成人正常排尿受大脑皮层高级中枢和脊髓共同调控,C正确;
D、神经元①传至大脑皮层感觉中枢,产生尿意,神经元①受损后不能在大脑皮层产生尿意,但是脊髓等完好,因此排尿反射能进行,能完成排尿,D正确。
故选B。
6. 醛固酮是一种脂溶性肾上腺皮质激素,它进入肾小管上皮细胞后与细胞内受体结合,再进入细胞核,经过一系列反应,促进肾小管上皮细胞对肾小管腔中Na+的重吸收。正确的是( )
A. 醛固酮是由下丘脑合成分泌垂体释放的激素
B. 醛固酮的分泌过程存在分级调节和反馈调节
C. 醛固酮在肾上腺皮质细胞中的核糖体上合成
D. 醛固酮可直接进入细胞核并影响基因的表达
【答案】B
【解析】
【分析】1、根据题意可知,下丘脑分泌的促肾上腺皮质激素释放激素刺激腺垂体分泌促肾上腺皮质激素,作用于肾上腺,促进肾上腺皮质分泌肾上腺皮质激素,因此下丘脑通过垂体管理肾上腺,体现了分级调节:而肾上腺皮质激素分泌过多反过来也能影响垂体和下丘脑,减弱它们的分泌活动,体现了负反馈调节机制。
2、醛固酮是一种脂溶性小分子激素,进入靶细胞的方式是自由扩散,说明醛固酮的受体存在于细胞内。
【详解】A、醛固酮是肾上腺皮质细胞分泌的激素,A错误;
B、根据以上分析可知,醛固酮的分泌过程既存在分级调节,也存在反馈调节,B正确;
C、醛固酮是一种小分子、脂溶性肾上腺皮质激素,化学本质不是蛋白质,因此不是在肾上腺皮质细胞中的核糖体上合成的,C错误;
D、由题意可知,醛固酮进入肾小管上皮细胞后与细胞内受体结合,再进入细胞核,启动相关核基因的表达,醛固酮不能直接进入细胞核,D错误。
故选B。
【点睛】
7. 体温调定点是为调节体温处于恒定状态,体温调节中枢预设的一个温度值,正常生理状态下为37℃。全身麻醉手术的患者发生术中低体温(体温低于36.0℃)的概率高达78.4%。相关叙述错误的是( )
A. 下丘脑中既有温度感受器,又有体温调节中枢
B. 手术麻醉后的早期,机体主要通过热辐射大量散热,体温下降
C. 麻醉可诱导体温调定点降低,导致产热总量大于散热总量
D. 临床上可通过调节手术室温度、术中输液加温等手段预防术中低体温
【答案】C
【解析】
【分析】人是恒温动物,恒温动物在低温环境中要减少散热,增加产热,而在高温环境中,要减少产热,增加散热,这样才能维持体温相对稳定。温度感受器接受体内、外环境温度的刺激,通过下丘脑体温调节中枢的活动,相应地引起内分泌腺、骨骼肌、皮肤血管和汗腺等组织器官活动的改变,从而调整机体的产热和散热过程,使体温保持在相对恒定的水平。皮肤是主要的散热器官,在寒冷的刺激下,皮肤温度感受器产生反射性的血管收缩反应,皮肤温度下降,散热量减少;在温热的刺激下,刺激皮肤中另一种温度感受器产生反射性的血管舒张反应,血流量增加。
【详解】A、体温调节中枢位于下丘脑,下丘脑中也有温度感受器,A正确;
B、手术麻醉后的早期,机体会出现非控制性体温下降,主要通过热辐射大量散热,B正确;
C、麻醉可诱导体温调定点降低,导致产热总量小于散热总量,C错误;
D、预防术中低体温措施有手术室环境温度21-25 ℃,根据手术不同时段及时调节温度,术中应用保温措施,如加盖棉被,加温仪、加温毯的使用,输血输液时加温、冲洗溶液加温等,D正确。
故选C。
8. 下列有关特异性免疫和非特异性免疫的说法,错误的是( )
A. 非特异性免疫是生来就有的,对多种病原体都起作用的免疫
B. 特异性免疫是在非特异性免疫的基础上形成的,作用范围小,针对性强
C. 免疫活性物质如抗体、溶菌酶等是由免疫细胞产生的发挥免疫作用的物质
D. 人体特异性免疫主要由免疫器官和免疫细胞组成,借助血液循环和淋巴循环发挥作用
【答案】C
【解析】
【分析】1、免疫活性物质是指由免疫细胞或其他细胞产生的发挥免疫作用的物质,有抗体、细胞因子、溶菌酶等。
2、皮肤黏膜是保卫人体的第一道防线,体液中的杀菌物质和吞噬细胞是保卫人体的第二道防线,这两道防线人人生来就有,也不针对某一类特定的病原体, 而是对多种病原体都有防御作用,因此,叫做非特异性免疫。特异性免疫是在非特异性免疫基础上建立起来的,如果前两道防线被突破,人体的第三道防线发挥作用,第三道防线是由免疫器官和免疫细胞借助血液循环和淋巴循环而组成的。
【详解】A、非特异性免疫是人生来就有的,并且不针对某一种特定的病原体,而是对多种病原体都有防御作用,A正确;
B、特异性免疫是在非特异性免疫的基础上形成的,特异性免疫针对特定的病原体起作用,所以作用范围小,针对性强,B正确;
C、免疫活性物质包括抗体、溶菌酶等,其中溶菌酶可由唾液腺细胞等非免疫细胞产生,C错误;
D、人体特异性免疫主要由免疫器官和免疫细胞组成,免疫细胞借助血液循环和淋巴循环在体内发挥作用,D正确。
故选C。
9. 妇女宫颈癌大多是由人乳头瘤病毒(HPV)感染引起的,接种HPV预防疫苗能有效预防妇女宫颈癌的发生,且通常建议接种三次。下列有关分析正确的是( )
A. 人乳头瘤病毒在病毒的核糖体上合成自身的蛋白质
B. 接种HPV预防疫苗后,该疫苗中的病毒可以在人体细胞内增殖
C. 接种HPV预防疫苗是因为疫苗中含有抗HPV的抗体
D. 注射该疫苗能预防HPV感染的主要原因是机体内产生了相应的记忆细胞和抗体
【答案】D
【解析】
【分析】病毒结构简单,没有细胞结构,一般由核酸(DNA或RNA)和蛋白质组成,不能独立生活,只能寄生在活细胞中。
详解】A、病毒没有细胞结构,没有核糖体,A错误;
B、该疫苗抗原成分属于灭活或减活的病毒,病毒失去侵染性,故不会在人体细胞内增殖,B错误;
C、起到预防作用的HPV疫苗,主要成分是减毒或灭活的抗原,而疫苗中不含有抗HPV的抗体,C错误;
D、注射该疫苗相当于抗原,抗原可刺激机体产生相应的记忆细胞和抗体,故注射疫苗能预防HPV感染,D正确。
故选D。
10. 下列词语所述现象中,不是植物激素起主要作用的是( )
A. 红杏出墙B. 节外生枝C. 枯木逢春D. 瓜熟蒂落
【答案】C
【解析】
【分析】各种植物激素的作用:
(1)赤霉素的作用是促进细胞伸长、引起植株增高,促进种子萌发和果实成熟;
(2)细胞分裂素促进细胞分裂(分布在根尖);
(3)脱落酸抑制细胞分裂,促进衰老脱落(分布在根冠和萎蔫的叶片);
(4)乙烯:促进果实成熟;
(5)生长素最明显的作用是促进植物生长,但对茎、芽、根生长的促进作用因浓度而异。
【详解】A、红杏出墙是植物向光性的表现,原因是:植物在单侧光线的照射下,生长素向背光一侧横向运输,导致生长素在背光侧分布多,对背光侧生长促进作用大,因而出现向光弯曲生长的现象。该现象与生长素的作用有关,A不符合题意;
B、节外生枝是侧芽生长的现象,与作用于侧芽的生长素和细胞分裂素等激素有关,B不符合题意;
C、枯木逢春是枯干的树到了春天又恢复了活力的现象,该现象主要受温度、湿度等环境因素影响,不是植物激素起主要作用,C符合题意;
D、瓜熟蒂落主要是乙烯和脱落酸的作用,与植物激素有关,D不符合题意。
故选C。
11. 如图所示,如果根a侧的生长素浓度在曲线A点(为10-10ml·L-1),下列描述错误的是( )
A. b侧生长素浓度在AC范围内,能促进生长
B. E点和B点表示不同浓度的生长素可能作用效果相同
C. 根的向地生长说明生长素的作用表现出两重性
D. 在太空中,根生长状况将不同于上右图,坐标图中生长素的曲线能适用于根的生长
【答案】A
【解析】
【分析】据图所知,曲线图上方对应生长素浓度具有促进作用,下方对应的浓度具有抑制作用,C点表示既不促进也不抑制;对根的作用表现出了两重性。
【详解】A、在重力的作用下,生长素会发生横向运输,b侧的生长素浓度大于a侧,根对生长素比较敏感,高浓度抑制,低浓度促进,结合曲线,a侧的浓度在A点,b侧的浓度此时应大于C点,抑制根的生长,A错误;
B、从图中可以看出E点和B点对应纵坐标相同,也就是不同浓度的生长素可能作用效果相同,B正确;
C、根的向地生长时,近地侧生长素浓度高抑制生长,远地侧生长素浓度低促进生长,说明生长素的作用表现出两重性,C正确;
D、在太空中,由于失重,a侧与b侧的生长素浓度相等,根的生长状况将不同于上右图,坐标图中生长素的曲线照样适用于根的生长,D正确。
故选A
12. 下列关于农业生产问题与相对应的解决措施的叙述,正确的是( )
A. 油菜开花期遇连绵阴雨天气影响授粉——喷洒2、4-D可防止减产
B. 刚采收的柿子硬而有涩味——用脱落酸处理加速果实成熟
C. 大蒜、马铃薯贮存——用青鲜素处理可以延长储藏期
D. 水稻种子发芽率低——用适宜浓度的乙烯利溶液浸泡种子以提高发芽率
【答案】C
【解析】
【分析】不同植物激素的生理作用:生长素:合成部位:幼嫩的芽、叶和发育中的种子。主要生理功能:生长素具有低浓度促进生长,高浓度抑制生长的特点。赤霉素:合成部位:幼芽、幼根和未成熟的种子等幼嫩部分。主要生理功能:促进细胞的伸长;解除种子、块茎的休眠并促进萌发的作用。细胞分裂素:合成部位:正在进行细胞分裂的幼嫩根尖。主要生理功能:促进细胞分裂;诱导芽的分化;防止植物衰老。脱落酸:合成部位:根冠、萎蔫的叶片等。主要生理功能:抑制植物细胞的分裂和种子的萌发;促进植物进入休眠;促进叶和果实的衰老、脱落。乙烯:合成部位:植物体的各个部位都能产生。主要生理功能:促进果实成熟;促进器官的脱落;促进多开雌花。
【详解】A、油菜是收获种子的作物,2、4-D是生长素类似物,能形成无子果实,油菜开花期遇连绵阴雨天气影响授粉,喷洒2、4-D不能防止减产,A错误;
B、脱落酸不能促进果实成熟,乙烯能促进果实成熟,刚采收的柿子硬而有涩味,用乙烯处理可加速果实成熟,B错误;
C、青鲜素能抑制发芽,大蒜、马铃薯贮存时用青鲜素处理可以延长储藏期,C正确;
D、乙烯利能促进果实成熟,不能提高水稻种子发芽率,赤霉素能促进种子萌发,用适宜浓度的赤霉素溶液浸泡种子可提高发芽率,D错误。
故选C。
13. 关于种群密度的调查方法,正确的叙述是( )
A. 通常采用标记重捕法调查蚜虫和鱼类的种群密度
B. 可采用样方法调查草地中某种单子叶植物的种群密度
C. 调查狭长山谷中油桐的种群密度时,应选用五点取样法
D. 利用红外触发相机可对保护区内的东北豹进行逐个计数
【答案】D
【解析】
【分析】1、调查种群密度的方法:
(1)样方法:调查植物和活动能力弱、活动范围小的动物;
(2)标记重捕法:调查活动能力强,活动范围大的动物。
2、大多数土壤动物身体微小,不适于用“样方法”或“标记重捕法“进行调查,在这类研究时,常采用取样器取样的方法,即用一定规格的捕捉器(如采集罐、吸虫器等)进行取样,通过调查样本中小动物的种类和数量来推测某一区域内土壤动物的丰富度。
【详解】A、蚜虫活动能力弱、活动范围小,通常采用样方法调查其种群密度,标记重捕法适用于活动能力强、活动范围大的动物,如鱼类,A错误;
B、样方法适用于调查植物或活动能力弱、活动范围小的动物的种群密度,单子叶植物常常是丛生或蔓生的,难以区分个体数目,一般不采用样方法调查其种群密度,B错误;
C、狭长山谷中油桐的分布属于狭长地带,应选用等距取样法,而五点取样法适用于方形地块,C错误;
D、利用红外触发相机可对保护区内的东北豹进行逐个计数,这种方法可以准确地统计东北豹的个体数量,D正确。
故选D。
14. 《孟子·梁惠王上》提到:“数罟不入洿池,鱼鉴不可胜食也”(数罟:细密的渔网)。已知某池塘中某种鱼的环境容纳量的大小。下列相关说法正确的是( )
A. 环境容纳量是指该种群在某一环境中的最大种群数量
B. 网眼过小会降低各鱼类种群的环境容纳量
C. “数罟不入洿池”的意义是为了保证该种鱼种群的年龄结构为增长型
D. 若用标记重捕法调查该种鱼的种群数量,标记物脱落会造成调查结果偏小
【答案】C
【解析】
【分析】1、种群的特征包括种群密度、出生率和死亡率、迁入率和迁出率、年龄结构和性别比例。其中,种群密度是种群最基本的数量特征。
2、出生率和死亡率对种群数量起着决定性作用;年龄结构可以预测一个种群数量发展的变化趋势。
【详解】A、环境容纳量是指在环境条件不被破坏的情况下,一定空间所能维持的种群的最大值,用K值表示,并不是指种群数量的最大值,A错误;
B、网眼过小未影响环境条件,不影响各鱼类种群的环境容纳量,B错误;
C、“数罟不入洿池”是指密孔的渔网不进入池塘,可以保证幼年个体不被过度捕捞,其意义是为了保证鱼种群的年龄结构为增长型,C正确;
D、用标记重捕法调查该种鱼的种群数量时,被标记的标记物脱落,会导致重捕个体中带有标记的个体数减少,根据种群数量=(第一次捕获的个体数×第二次捕获的个体数)/二次捕获的个体中被标记的个体数,会导致调查结果较实际值偏大,D错误。
故选C。
15. 下图为某池塘内鲤鱼种群出生率与死亡率的比值变化曲线图。下列叙述正确的是( )
A. a~d时间段内,d点鲤鱼种群的数量最少
B. b~c时间段内,该鲤鱼种群的数量逐渐减少
C. 第a年和第b年,鲤鱼种群的数量相等
D. 鲤鱼种群的性别比例通过影响出生率和死亡率来影响种群密度
【答案】A
【解析】
【分析】图示是种群出生率与死亡率的比值变化曲线图,当出生率与死亡率的比值大于1时,出生率大于死亡率;当出生率与死亡率的比值小于1时,出生率小于死亡率;当出生率与死亡率的比值等于1时,出生率等于死亡率。
【详解】A、a~d时间段内,c点之后至d点之前,鲤鱼种群的出生率与死亡率的比值均小于1,说明鲤鱼种群的数量继续减少,d点鲤鱼种群的数量最少,A正确;
B、b~c时间段内,鲤鱼种群的出生率与死亡率的比值由大于1降为等于1后再降为小于1,说明该鲤鱼种群的数量先增加、后减少,B错误;
C、在a~b时间段内,鲤鱼种群的出生率与死亡率的比值大于1,说明该鲤鱼种群的数量一直在持续增加,第a年和第b年的鲤鱼种群的出生率与死亡率的比值虽然相等并大于1,但第b年的鲤鱼种群的数量大于第a年的鲤鱼种群的数量,C 错误;
D、鲤鱼种群的性别比例通过影响出生率来影响种群密度,D错误。
故选A。
二、多项选择题:本题共4小题,每小题3分,共12分。每小题不止一个选项符合题目要求,全部选对得3分,选对但不全的得1分,有选错的得0分。
16. 在众多科学家坚持不懈的努力下,多种内分泌腺和它们分泌的激素陆续被发现,人们逐步认识到了激素的来源和作用。下列相关叙述错误的有( )
A. 一种内分泌腺可分泌多种激素,一种激素可作用于多种靶器官
B. 由胰腺分泌的促胰液素是人类发现的第一种动物激素
C. 用细绳将胰腺通向小肠的导管结扎,胰岛素将无法释放
D. 处于青春期的青少年体内性激素水平升高,与靶细胞膜上的受体结合可促进机体发育
【答案】BCD
【解析】
【分析】激素是由内分泌器官或细胞分泌的具有重要调节作用的化学物质。
【详解】A、一种内分泌腺可分泌多种激素,例如垂体可分泌生长激素、促甲状腺激素等;一种激素可作用于多种靶器官,例如甲状腺激素几乎可作用于全身所有细胞,A正确;
B、促胰液素是由小肠黏膜分泌的,而不是胰腺,B错误;
C、胰岛素是由胰岛B细胞分泌的,胰岛B细胞直接将胰岛素分泌到血液中,而不是通过胰腺通向小肠的导管,所以结扎该导管不影响胰岛素的释放,C错误;
D、性激素的受体在细胞内,而不是在靶细胞膜上,D错误。
故选BCD。
17. 热射病是一种在持续高温环境中发生的严重中暑现象,患者体液大量丢失后关闭皮肤血液循环和汗液分泌,心、肺、脑等器官的温度迅速升高,导致器官或系统损伤。下列叙述错误的有( )
A. 当环境温度高于皮肤温度时,机体通过辐射、传导、蒸发等方式散热,维持体温平衡
B. 健康个体在炎热环境下的散热量通常低于寒冷环境的散热量
C. 正常人体在高温环境下汗液分泌增多,抗利尿激素分泌减少,尿量减少
D. 为避免室外高温作业人员中暑,应大量饮用纯净水
【答案】ACD
【解析】
【分析】稳态是指机体通过调节作用,使各个器官系统协调活动,共同维持内环境的相对稳定状态。稳态的基础:各器官系统协调一致运行;稳态的意义:机体进行正常生命活动的必要条件。
【详解】A、 当环境温度高于皮肤温度时,机体不能通过辐射、传导等方式散热,只能通过蒸发散热来维持体温平衡,A错误;
B、健康个体在炎热环境下,体温与外界环境温差小,散热量通常低于寒冷环境下的散热量,B正确;
C、正常人体在高温环境下汗液分泌增多,细胞外液渗透压升高,抗利尿激素分泌增多,尿量减少,C错误;
D、为避免室外高温作业人员中暑,应适量补充含有盐分的水,大量饮用纯净水可能会引起电解质紊乱,D错误。
故选ACD。
18. 呼吸道合胞病毒(RSV)(RNA病毒)主要通过飞沫和密切接触传播,机体感染后多出现上呼吸道症状。W酶是RSV增殖的关键酶,小分子药物NA能抑制W酶合成。科研人员为研究NA对RSV增殖的影响进行了实验,结果如图所示。下列说法正确的有( )
A. 机体依赖细胞毒性T细胞将入侵的RSV吞噬、消灭
B. 设置第二组实验的目的是排除溶解NA的溶剂对实验的影响
C. NA进入细胞后才能发挥抑制W酶的作用
D. 为判断疑似患者是否感染RSV,采集鼻咽拭子主要用于病原学检查,检测的是RSV的抗体
【答案】BC
【解析】
【分析】免疫系统通过免疫活性物质,免疫细胞及免疫器官也发挥作用,在实际生活中,可通过抗原抗体结合反应检测人体是否感染病毒,也可以直接检测病毒的核酸。
【详解】A、活化的细胞毒性T细胞能识别并裂解被病毒入侵的靶细胞,靶细胞裂解后,被释放出来的病毒会被抗体中和或直接被其他免疫细胞吞噬、消化,A错误;
B、在实验中设置第二组,即使用溶解NA的溶剂处理,目的是排除溶剂本身对实验结果的影响,确保实验结果是由NA引起的,B正确;
C、RSV 在细胞内才能增殖,W 酶 是 RSV 增殖的关键酶,NA进入细胞才能抑制W酶的合成,C正确;
D、采集鼻咽拭子主要用于病原学检查,检测的是RSV的核酸,而不是抗体,D错误。
故选BC。
19. 某学习小组在“探究培养液中酵母菌种群数量变化”的实验中,利用血细胞计数板观察计数。图1为小方格内的细胞分散情况,图2为通过显微镜观察到的将1mL酵母菌培养液稀释103倍后的计数结果,下列叙述正确的有( )
A. 1个血细胞计数板上有2个计数室,计数室高度为0.1mm
B. 若实验出现了图1中的c情况,则说明培养液的稀释倍数不够
C. 滴完培养液,盖上盖玻片,待酵母菌全部沉降到计数室底部后再进行计数
D. 假设所有中格内酵母菌数相等如图2所示,则此时酵母菌种群密度为1.6×109个/mL
【答案】AD
【解析】
【分析】1、酵母菌种群密度调查方法:抽样检测法。
2、血细胞计数板是一块特制的厚型载玻片,计数室(指中央的一个大方格,下同)的长和宽各是1 mm,计数板上标识的“0.1 mm”是指计数室的高度,计数室体积为l mm×1 mm×0.1 mm=0.1 mm3=10-4mL。
【详解】A、1个血细胞计数板上有2个计数室,计数室的高度为0.1mm,一块盖玻片能同时覆盖两个计数室,A正确;
B、图1中的c中细胞重叠,不能清晰分辨每个细胞,可能的原因为样液未充分摇匀或稀释倍数不够所致,B错误;
C、血细胞计数板在使用时,应先将盖玻片放在计数室上,用吸管吸取稀释后的培养液滴于其边缘,让培养液自行渗入,多余培养液用滤纸(吸水纸)吸去,制作好临时装片,C错误;
D、假设所有中格内酵母菌数相等如图2所示,1个中方格中酵母菌的数量为10个,该计数室的规格为16×25,故此时酵母菌种群密度为10×16×10×1000×103=1.6×109个/mL,D正确。
故选AD。
第Ⅱ卷(非选择题共58分)
三、非选择题:本部分包括5题,共计58分。
20. 皮肤被蚊虫叮咬,我们会感觉到痒,同时会感觉到有虫子在爬行,于是会用手指抓挠,抓挠过度会感觉到皮肤疼痛。这里的痒觉、触觉、痛觉均是刺激到皮肤感受器,感受器将刺激引发的信号经背根神经节的感觉神经元传入脊髓,整合、上传、产生相应感觉,回答下列问题:
(1)当看到有虫子在皮肤上爬行时,自主神经系统中的______活动占据优势,使机体快速做出反应,瞳孔会______(填“扩张”或“收缩”)。
(2)被蚊虫叮咬感觉到痒,产生痒觉的神经中枢位于_____,该过程_____(填“是”或“不是”)反射,原因是______。兴奋在反射弧上的传导速度主要与_____有关。
(3)γ-氨基丁酸(GABA)是一种非蛋白氨基酸,具有镇静止痛、提高脑活力等多种生理功能,是中枢神经系统的主要抑制性神经递质之一。下图为某神经元的神经递质γ-氨基丁酸释放、作用和失活过程。
①神经递质γ-氨基丁酸(GABA)主要以______方式释放到突触间隙,作用于突触后膜后,引起突触后膜上的_____通道打开,离子内流,引起突触后膜上电位发生的变化是_____。
②据图可知,γ-氨基丁酸在发挥作用之后的去向有______。
③药物噻加宾是一种GABA再摄取抑制剂,可以选择性作用于______(填结构),从而升高突触间隙内GABA水平,但长期使用该药物后效果降低,需要增加药物剂量,其原因是:______。
【答案】(1) ①. 交感神经 ②. 扩张
(2) ①. 大脑皮层 ②. 不是 ③. 没有经过完整的反射弧 ④. 突触的数量多少
(3) ①. 胞吐 ②. 氯离子或阴离子 ③. 外正内负的绝对值增大(外正内负的状态加剧) ④. 被相应酶分解或重新回收到突触前膜 ⑤. GABA转运体 ⑥. 长期使用后导致突触后膜的相应受体数量减少,要维持正常效果,需要增加剂量
【解析】
【分析】交感神经的作用主要是保证人体在紧张状态时的生理需要,此时交感神经活动占优势,心搏加速,血压升高、支气管扩张和血糖升髙。当人处于安静状态时,副交感神经活动占优势,此时,心血管活动水平相对降低,而胃肠管的蠕动和消化液的分泌加强,有利于营养物质的吸收和贮存。
【小问1详解】
当看到有虫子在皮肤上爬行时,人处于兴奋状态,此时自主神经系统中的交感神经活动占据优势,瞳孔会扩张,心搏加速。
【小问2详解】
产生痒觉等感觉的神经中枢位于大脑皮层。反射是指在中枢神经系统的参与下,动物体或人体对内外环境变化作出的规律性应答。被蚊虫叮咬感觉到痒并没有经过完整的反射弧,所以该过程不是反射。兴奋在反射弧上的传导速度与反射弧中突触的数量多少有关,突触越多经过的转化越多,传导速度相对就会慢一些。
【小问3详解】
①γ-氨基丁酸(GABA)属于神经递质,神经递质的释放方式胞吐;分析题意,γ-氨基丁酸(GABA)属于抑制性神经递质,作用于突触后膜后,氯离子通道打开,氯离子内流,会导致突触后膜外正内负的绝对值增大(外正内负的状态加剧)。
② γ-氨基丁酸属于神经递质,神经递质发挥作用后会被酶分解或被重吸收回突触前膜,避免持续起作用。
③结合图示可知,药物噻加宾可以选择性阻断GABA转运体,GABA无法被回收回突触前膜,从而升高突触间隙内GABA水平;由于GABA持续起作用,则突触后膜的受体数量减少,长期使用该药物后效果降低,需要增加药物剂量,才能起到同样效果。
21. “减肥神药”司美格鲁肽目前仅作为Ⅱ型糖尿病治疗药物批准在国内上市,其有效成分为胰高血糖素样肽-1(GLP-1)类似物,而GLP-1的部分作用机制如图1所示。
(1)据图1分析,GLP-1的作用机制为:刺激位于______中的血糖调节中枢,进而引起迷走神经支配的胃腺和胃部平滑肌发挥作用,引起进食减少;与胰岛B细胞膜上的______结合,促进胰岛B细胞分泌胰岛素。
(2)胰岛素通过促进______、促进糖原合成和转化为非糖物质,抑制糖原分解、抑制非糖物质转化等发挥降血糖作用,胰岛细胞分泌的______能升高血糖,共同参与维持血糖动态平衡。
(3)血糖升高后,胰岛B细胞中贮存的胰岛素释放需3~5min完成,血糖升高15min后胰岛素释放再次出现高峰,据图1分析,推测Ca2+的内流对于增加胰岛素含量的作用有:促进囊泡形成、______和胰岛素分泌。
(4)Ⅱ型糖尿病患者的靶细胞对胰岛素作用不敏感,原因可能有:______(填序号)
①胰岛素拮抗激素增多 ②胰岛素分泌障碍 ③胰岛素受体表达下降 ④胰岛素B细胞损伤 ⑤存在胰岛细胞自身抗体
(5)为进一步探究GLP-1的降血糖机制,现将生长状态相似的小鼠平均分成4组,分别在A、B时间点之后开始给4组注射适量且等量的以下实验试剂之一:STZ(能特异性诱导胰岛B细胞凋亡)、exendin-4(一种降血糖药物)、GLP-1类似物、生理盐水。
表格中的甲是______,乙是______。在相同条件下培养小鼠,期间持续检测小鼠空腹血糖浓度,全部注射流程结束后检测4组小鼠的胰岛B细胞数量和胰岛素表达量,结果如图2、图3所示,说明:______。
【答案】(1) ①. 下丘脑 ②. GLP-1受体或相应受体
(2) ①. 葡萄糖摄取氧化分解 ②. 胰高血糖素
(3)囊泡运输 (4)①③
(5) ①. exendin-4 ②. 生理盐水 ③. GLP-1通过抑制胰岛B细胞凋亡(或者促进胰岛B细胞的增殖)和促进胰岛素基因的表达,进而缓解高血糖症状,并且GLP-1降低血糖效果比exendin-4更好
【解析】
【分析】血糖平衡的调节,也就是调节血糖的来源和去 向,使其处于平衡状态。研究发现,机体是通过一些特定的激素来调节血糖的代谢速率的,其中最主要的是胰岛分泌的胰高血糖素和胰岛素。
【小问1详解】
血糖调节中枢为下丘脑,结合图示分析,GLP-1的作用机制为:①刺激血糖调节中枢下丘脑,进而引起迷走神经支配的胃腺和胃部平滑肌发挥作用,包括胃酸分泌减少,胃蠕动减弱,引起进食减少;②与胰岛B细胞膜上的(特异性)受体结合,促进胰岛B细胞分泌胰岛素,改善血糖状况。
【小问2详解】
胰岛素的作用机理是促进葡萄糖摄取氧化分解、促进糖原合成和转化为非糖物质,抑制糖原分解、抑制非糖物质转化等发挥降血糖作用,胰岛细胞分泌的胰高血糖素能升高血糖。
【小问3详解】
根据题意,Ca2+的内流对于增加胰岛素含量的作用有促进囊泡形成,囊泡形成以后进行囊泡运输,因此推测Ca2+的内流对于增加胰岛素含量的作用有促进囊泡运输。
【小问4详解】
Ⅱ型糖尿病患者的靶细胞对胰岛素作用不敏感,原因可能有:①胰岛素拮抗激素增多和 ③胰岛素受体表达下降。
【小问5详解】
一组是健康的对照组,其他组是模型鼠组,故二组、三组、四组都租要注射STZ,以构建模型鼠。二组已经给出治疗,三组、四组分别给与exendin-4和生理盐水处理。从结果可知三组血糖下降,四组持续高血糖,故4组是糖尿病对照组,三组是阳性对照组。从各组胰岛细胞数量可知,二组、三组胰岛细胞数量明显多于四组,说明GLP-1、Exendin-4能够促进胰岛B细胞的增殖(或者抑制胰岛B细胞凋亡);二组、三组胰岛素表达量多于四组,说明GLP-1、Exendin-4能够促进胰岛素基因的表达;三组的胰岛素表达量高于二组,说明GLP-1降低血糖效果比exendin-4更好。
22. 当免疫系统出现失调时,可能会导致各种疾病的发生,请根据所学内容和资料回答下列问题。
资料一:过敏性鼻炎患者接触花粉等过敏原,产生了抗体,进而使机体产生相关过敏症状,作用过程如图1所示。
(1)由图1可知,过敏原初次进入机体内,产生抗体后分布在______,当过敏原再次进入机体后,进而引起过敏反应;过敏原诱发人体产生抗体的过程属于______(体液/细胞)免疫。
(2)B细胞活化、增殖分化过程需要两次信号刺激,一是抗原的直接刺激,二是______与_____结合。此时B细胞除了产生浆细胞外,还会产生_____细胞,该细胞的作用是_____。
资料二:肿瘤的治疗过程中,可通过提取肿瘤患者的T细胞,在体外安装能特异性识别肿瘤靶点并能激活T细胞的嵌合肿瘤抗原受体蛋白(CAR)后成为“CAR-T细胞”,再将该细胞在体外扩增后回输到患者体内,可精准高效地杀伤肿瘤细胞,其治疗过程如图2所示。但在某些情况下,肿瘤细胞可能会触发免疫系统过度激活,使免疫系统对正常细胞进行攻击,从而导致机体正常组织和器官受损。
(3)当健康人体内出现肿瘤细胞时,可激发机体的免疫系统发挥______功能,调动______细胞将其裂解,该细胞在人体内成熟的场所是_____。
(4)据图分析,CAR-T疗法能准确识别肿瘤细胞的原因是______。
(5)免疫系统对正常细胞进行攻击后引发的机体正常组织和器官受损的疾病称为______。运用免疫抑制剂可减轻患者的不良反应,但会使淋巴细胞减少,那么,这一问题该如何解决?_____。
【答案】(1) ①. 肥大细胞表面 ②. 体液
(2) ①. 辅助性T细胞表面的特定的化学分子发生变化 ②. B细胞 ③. 记忆(B)细胞 ④. 机体再次接触同种抗原后,能迅速增殖分化成浆细胞
(3) ①. 免疫监视 ②. 细胞毒性T ③. 胸腺
(4)CAR使T细胞能特异性识别肿瘤细胞表面的特定蛋白质(CAR肿瘤抗原)
(5) ①. 自身免疫病 ②. ①尽量使用免疫抑制剂的病人避免接触病原体,②通过适当的锻炼,提高自身免疫力
【解析】
【分析】CAR-T疗法就是嵌合抗原受体T细胞免疫疗法,是把一个含有能识别肿瘤细胞且激活T细胞的嵌合抗原受体的病毒载体转入T细胞,即把T细胞改造成CAR-T细胞这是一种治疗肿瘤的新型精准靶向疗法。
【小问1详解】
由图1可知,过敏原初次进入机体内,产生抗体后分布在肥大细胞表面。 过敏原诱发人体产生抗体的过程属于体液免疫,因为体液免疫主要是通过B细胞产生抗体来发挥免疫效应的,在这个过程中涉及到B细胞的活化、增殖分化产生抗体等过程,这都是体液免疫的典型特征。
【小问2详解】
B细胞活化、增殖分化过程需要两次信号刺激,一是抗原的直接刺激,二是辅助性T细胞表面的特定分子与 B 细胞表面的受体结合。此时B细胞除了产生浆细胞外,还会产生记忆细胞。记忆B细胞的作用是当相同抗原再次入侵机体时,记忆B细胞能迅速增殖分化,形成大量的浆细胞,快速产生大量抗体,从而快速发挥免疫效应。
【小问3详解】
当体内出现肿瘤细胞时,可激发机体的免疫系统发挥免疫监视作用,通过细胞免疫中的细胞毒性T细胞将靶细胞裂解,使抗原被释放。细胞毒性T细胞成熟的场所是胸腺。
【小问4详解】
CAR-T细胞特异性识别肿瘤细胞,通过调控细胞内基因程序性表达,从而使肿瘤细胞裂解死亡,该过程为细胞凋亡。CAR使T细胞能特异性识别肿瘤细胞表面的特定蛋白质,从而使免疫细胞准确识别并杀死肿瘤细胞。
【小问5详解】
免疫系统对正常细胞进行攻击后引发的机体正常组织和器官受损的疾病称为自身免疫病。免疫抑制剂会使淋巴细胞减少,从而使患者的免疫能力降低,对病原体的免疫防御功能减弱,因此应尽量使用免疫抑制剂的病人避免接触病原体,或通过适当的锻炼,提高自身免疫力。
23. 为研究生长素(IAA)和脱落酸(ABA)在草莓果实发育至成熟过程中的作用,科研人员做了相关实验。回答下列有关问题:
(1)ABA和IAA等植物激素是由植物体内产生的,能从产生部位运输到作用部位,对植物的生长发育有显著影响的微量______(填化学本质),这体现了激素调节______的特点。
(2)在草莓的幼根中,IAA只能单方向地运输,称为______运输,该运输是一种______(填运输方式)。
(3)科研人员测量草莓果实发育至成熟过程中果实内IAA和ABA含量,结果如图1所示。
据图1可知,IAA在果实发育初期含量迅速升高,原因可能是______。从大绿果到全红果的过程中,两种激素含量发生的变化是______,从而使果实逐渐成熟。
(4)为了进一步研究ABA和IAA在草莓果实成熟中的相互作用,用大绿果期的草莓进行实验(ABA和IAA的浓度均为50μml/L),结果如图2所示。
①据图2分析,该实验的自变量为______。IAA抑制果实成熟,理由是与对照组相比,IAA处理组_____。两种激素在草莓果实成熟过程中是______关系。
②结合图2和图3推测,果实成熟后期,ABA能够通过______,使果实由纯白变为全红。
(5)根据上述研究结果,若在草莓运输过程中利用激素进行保鲜,可选用的激素是______。
【答案】(1) ①. 有机物 ②. 微量、高效
(2) ①. 极性 ②. 主动运输
(3) ①. 草莓发育中的种子能产生IAA ②. ABA含量增多,IAA含量减少(或两者含量呈负相关)
(4) ①. 不同激素处理 ②. 绿果个数明显增加 ③. 拮抗或抗衡 ④. 抑制IAA的合成
(5)IAA
【解析】
【分析】脱落酸:①合成部位:根冠、萎蔫的叶片等。②主要生理功能:抑制植物细胞的分裂和种子的萌发;促进植物进入休眠;促进叶和果实的衰老、脱落。
【小问1详解】
ABA 和 IAA 等植物激素的化学本质是有机物。因为植物激素是由植物体内产生的,对植物生长发育有显著影响的微量有机物。 这体现了激素微量高效的特点。植物激素在植物体内含量极少,但对植物生长发育等生理过程的调节作用非常显著。
【小问2详解】
在草莓幼根中,IAA只能单方向地运输,这种运输称为极性运输。极性运输是一种主动运输方式。因为它需要消耗能量并且是逆浓度梯度运输的。
【小问3详解】
幼芽、幼叶和发育中的种子可产生IAA,果实发育初期,由于草莓发育中的种子能产生IAA,故IAA在果实发育初期含量迅速升高。据图1可知,果实由大绿果到全红果的过程中,ABA含量增加,IAA含量减少,两者含量呈负相关,从而使果实逐渐成熟。
【小问4详解】
据图2的横坐标可知,该实验的自变量为不同的激素处理。据图2分析,与对照组相比,IAA处理组中绿果较多(或没有多红果),说明IAA抑制果实成熟。由于IAA抑制果实成熟而ABA促进果实成熟,所以两种激素在草莓果实成熟过程中是拮抗关系。结合图2和图3推测,果实成熟后期,ABA能够通过抑制IAA产生,使果实由纯白变为全红。
【小问5详解】
因为IAA抑制果实成熟,所以若草莓运输过程中利用激素进行保鲜,可选用的激素是IAA。
24. 人体应激反应的核心由下丘脑—垂体—肾上腺皮质轴(HPA轴)和蓝斑—交感—肾上腺髓质轴(LSAM轴)两部分组成。强烈应激以及长期的慢应激会使人体内环境发生适应性变化与重建,甚至引发某些疾病。下图1表示人体应激反应的部分机制(其中A代表结构)。请回答下列问题:
(1)促肾上腺皮质激素释放激素为四十一肽,其在下丘脑神经细胞的______(结构)合成后,加工、分泌进入内环境,通过______运输作用于器官A,促进______。图1表明应激反应的调节机制是______调节。
(2)交感神经被称为自主神经,因为其调节活动______(特点)。
(3)当人体感受到压力刺激时,______(选填“HPA”或“LSAM”)轴激活引起快速反应,会使心率、呼吸加快,_____水解加快,使血糖升高,机体能量供应快速增加。
(4)Th1细胞能释放炎症因子,同时抑制Th2细胞的增殖,而Th2细胞可产生促进体液免疫反应的细胞因子,具有抗炎作用。结合图1分析,长时间处于压力状态下会形成慢性应激,此时皮质醇在人体内______,引起Th1细胞与Th2细胞的比值______,体内炎症因子大量增多,导致人体免疫力下降,同时引发神经炎症。
(5) STING(干扰素刺激因子,一种蛋白质)通过STING—TBK1—IRF3通路,在先天性免疫应答中发挥着重要作用。研究人员将健康小鼠进行慢性束缚应激实验(实验组),持续14d后观察到实验组小鼠出现抑郁症状,测定实验组和对照组小鼠脑内炎症因子(IL-1β)及海马区内STING—TBK1—IRF3通路中关键蛋白的含量,结果如图2(其中p-TBK1由TBK1磷酸化产生,p-IRF3由IRF3磷酸化产生)。
①对照组小鼠的处理是_____。
②结合本实验结果分析,慢性应激可诱导产生抑郁症的主要原因有______。
【答案】(1) ①. 核糖体和(粗面)内质网 ②. 体液 ③. 垂体(或器官A)合成释放促肾上腺皮质激素 ④. 神经—体液—免疫
(2)一般不受意识支配
(3) ①. LSAM ②. 肝糖原(肝糖原、脂肪也可)
(4) ①. 增加##累积 ②. 上升
(5) ①. 可自由活动(或不限制其运动),其他条件与实验组相同 ②. 炎症因子大量增加,引起神经炎症;同时,STING、TBK1、IRF3表达降低和TBK1、IRF3的磷酸化受阻,通路受阻,机体免疫力下降
【解析】
【分析】分析题图:人体处于压力刺激下,会通过下丘脑—垂体—肾上腺皮质轴,通过神经—体液调节和分级调节,使糖皮质醇分泌量增加,升高血糖;同时,也会通过蓝斑—交感—肾上腺髓质轴使肾上腺髓质分泌的儿茶酚增多,导致心率、呼吸加快、血糖升高等。儿茶酚也会作用于免疫细胞,导致机体炎症因子分泌量增多,进而引发机体炎症。综合上述分析,当机体处于压力状态下时,机体会通过神经—体液—免疫调节网络进行调节。
【小问1详解】
促肾上腺皮质激素释放激素为四十一肽,在游离的核糖体中以氨基酸为原料合成的一段肽链与核糖体一起转移到粗面内质网上继续合成肽链,即在核糖体和(粗面)内质网中合成,再经过加工、分泌进入内环境。通过体液运输作用于器官A所示的垂体,促进垂体(或器官A)合成释放促肾上腺皮质激素。图中应激反应的调节机制有神经系统参与的神经调节,内分泌腺如垂体、肾上腺等参与的体液调节,有免疫细胞参与的免疫调节,因此应激反应的调节机制是神经—体液—免疫调节。
【小问2详解】
自主神经系统是支配内脏、血管和腺体的传出神经,它们的活动不受意识支配。
【小问3详解】
机体生命活动所需的能量主要由葡萄糖氧化分解提供。由题意和题图可知:HPA属于体液调节,LSAM属于神经调节;体液调节的反应速度相对较慢,神经调节的反应速度相对较快。当人体感受到压力刺激时,LSAM轴激活引起快速反应,此时机体耗能增加,肝糖原水解加快,使血糖升高,机体能量供应快速增加。
【小问4详解】
由题意和题图可知,长时间压力刺激,机体通过激活HPA轴,使肾上腺皮质的分泌活动增强,导致糖皮质激素(皮质醇)的分泌量增加,皮质醇进而作用于免疫细胞,导致Th1/Th2的比值上升,Th释放炎症因子,同时抑制Th2细胞的增殖,使得Th2细胞产生的促进体液免疫反应的、具有抗炎作用的细胞因子减少,导致人体免疫力下降,同时引发神经炎症。
【小问5详解】
由题意可知:本实验的目的是探究慢性束缚应激诱导产生抑郁症的原因,则自变量为有无慢性束缚应激,实验组的处理方式为慢性束缚,则对照组的处理方式应为没有慢性束缚,即小鼠可自由活动或不限制其运动,其他条件与实验组相同。该实验的因变量检测了实验组和对照组小鼠脑内炎症因子(IL-1β)及海马区内STING—TBK1—IRF3通路中关键蛋白的含量。由实验结果可知,实验组的炎症因子的含量高于对照组,实验组STING、TBK1(TBK1和p-TBK1总量)、IRF3(IRF3和p-IRF3总量)的总含量降低,且实验组的磷酸化的TBK1蛋白质(p-TBK1)和磷酸化的IRF3蛋白(p-IRF3)明显减少,说明慢性应激可诱导产生抑郁症的主要原因有:炎症因子大量增加,引起神经炎症;同时,STING、TBK1、IRF3表达降低和TBK1、IRF3的磷酸化受阻,通路受阻,机体免疫力下降。组别
一组①
二组②
三组③
四组④
A时间点
生理盐水
STZ
STZ
STZ
B时间点
生理盐水
GLP-1类似物
甲
乙
相关试卷
这是一份江苏省南通市海安市2024-2025学年高二上学期11月期中考试生物试题(Word版附解析),共35页。
这是一份江苏省南京市2024-2025学年高二上学期期中考试生物试卷(Word版附解析),文件包含江苏省南京市2024-2025学年高二上学期11月期中生物试题Word版含解析docx、江苏省南京市2024-2025学年高二上学期11月期中生物试题Word版无答案docx等2份试卷配套教学资源,其中试卷共31页, 欢迎下载使用。
这是一份江苏省扬州市江都区2024-2025学年高二上学期11月期中生物试题,共11页。试卷主要包含了将答案填涂、填写在机读答题卡上,下列有关神经调节的叙述正确的是,妇女宫颈癌大多是由人乳头瘤病毒等内容,欢迎下载使用。

