所属成套资源:2025年中考考前押题最后一卷(河北卷)
2025年中考考前押题最后一卷:生物(河北卷)(解析版)
展开
这是一份2025年中考考前押题最后一卷:生物(河北卷)(解析版),共26页。试卷主要包含了我国有许多描写植物的文学作品,“绿水青山就是金山银山,河北葛缕子等内容,欢迎下载使用。
考试时间:60分钟;试卷满分:60分
注意事项:
1.答卷前,考生务必将自己的姓名、准考证号填写在答题卡上。
2.回答第Ⅰ卷时,选出每小题答案后,用2B铅笔把答题卡上对应题目的答案标号涂黑。如需改动,用橡皮擦干净后,再选涂其他答案标号。写在本试卷上无效。
3.回答第Ⅱ卷时,将答案写在答题卡上。写在本试卷上无效。
4.考试结束后,将本试卷和答题卡一并交回。
第I卷(选择题共25分)
一、选择题
1.2025年初,在中国空间站梦天实验舱的一个“太空抽屉”里,科研人员通过物理化学方法成功将二氧化碳和水转化为有机物和氧气。与该过程相似的生理活动可发生的场所是( )
A.液泡 B.线粒体 C.叶绿体 D.细胞核
【答案】C
【分析】植物细胞具有细胞壁、细胞膜、细胞质、细胞核、线粒体、液泡等结构,绿色部位的植物细胞还具有叶绿体。
由题干可知:科研人员在中国空间站里,通过物理化学方法将二氧化碳和水转化为有机物和氧气;这种转化过程在地球上植物中也是存在的,即光合作用。
【详解】A.液泡是细胞内的结构,主要功能是储存物质,不参与光合作用,A不符合题意。
B.线粒体是细胞的“动力工厂”,主要功能是进行细胞呼吸,不进行光合作用,B不符合题意。
C.叶绿体是植物细胞中进行光合作用的场所,含有叶绿素,能够利用光能将二氧化碳和水转化为有机物和氧气。因此,与题目描述的转化过程相似的生理活动是光合作用,发生的场所是叶绿体,C符合题意。
D.细胞核是细胞的控制中心,主要功能是储存遗传信息,不参与光合作用,D不符合题意。
故选C。
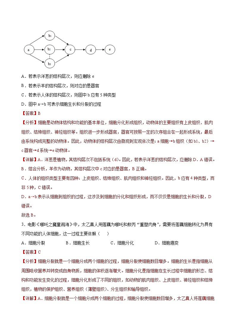
2.如图为某生物的结构层次模式图,下列关于该模式图说法正确的是( )
A.若表示洋葱的结构层次,则应删除e
B.若表示羊的结构层次,则对应的是器官
C.若表示人体的结构层次,则图中b应有5种类型
D.图中a→b可表示细胞生长和分裂的过程
【答案】B
【分析】细胞是动物体结构和功能的基本单位,细胞分化形成组织,动物体的主要组织有上皮组织、肌肉组织、结缔组织、神经组织等。组织进一步形成器官,器官可按照一定的次序组合在一起形成系统,最后由系统构成完整的动物体。因此,动物体的结构层次由微观到宏观依次是:a细胞→b组织(如b1、b2)→c器官→d系统→e动物体。
【详解】A.洋葱是植物,其结构层次不包括系统(d)。因此,若表示洋葱的结构层次,应删除D.A错误。
B.结合分析,羊作为动物,其结构层次中c对应的是器官,B正确。
C.人体的组织类型主要有四种:上皮组织、结缔组织、肌肉组织和神经组织。因此,b应有4种类型,而非5种,C错误。
D.a→b表示从细胞到组织的过程,这涉及到细胞的分化和组织形成,而不仅仅是细胞的生长和分裂,D错误。
故选B。
3.电影《哪吒之魔童闹海》中,太乙真人用莲藕为哪吒和敖丙“重塑肉身”,需要将莲藕细胞转化为具有不同功能的人体细胞,这一过程主要依赖( )
A.细胞分裂 B.细胞生长 C.细胞分化 D.细胞癌变
【答案】C
【分析】细胞分裂就是一个细胞分成两个细胞的过程,细胞分裂使细胞数目增多。细胞的生长是指细胞从周围吸收营养并转变成自身物质,细胞的体积逐渐增大。细胞分化是指细胞在生长过程中细胞的形态、结构和功能发生变化的过程,细胞分化形成了不同的组织,如动物的肌肉组织、上皮组织、神经组织和结缔组织,植物的保护组织、营养组织(薄壁组织)、分生组织和输导组织。
【详解】A.细胞分裂就是一个细胞分成两个细胞的过程,细胞分裂使细胞数目增多,太乙真人将莲藕细胞转化为具有不同功能的人体细胞利用的是细胞分化,故A不符合题意。
B.细胞的生长是指细胞从周围吸收营养并转变成自身物质,细胞的体积逐渐增大,与莲藕细胞转化为具有不同功能的人体细胞无关,故B不符合题意。
C.细胞分化是指细胞在生长过程中细胞的形态、结构和功能发生变化的过程,细胞分化形成了不同的组织,如动物的肌肉组织,太乙真人将莲藕细胞转化为具有不同功能的人体细胞利用的是细胞分化,故C符合题意。
D.细胞癌变是指细胞由于受到致癌因子的作用,不能正常地完成细胞分化,而变成了不受有机物控制的、连续进行分裂的恶性增殖细胞的过程,故D不符合题意。
故选C。
4.2025年国际生物多样性日的主题是“与自然和谐相处,实现可持续发展”,下列关于“生物多样性之间关系”的概念图说法错误的是( )
A.②指的是生态系统的多样性
B.③指的是建立自然保护区
C.④体现了生物种类的多样性,所示动物在分类中属于哺乳纲
D.④的分类依据是生物的形态结构和生活习性
【答案】D
【分析】分析图:①是物种的多样性,②是生态系统的多样性,③是建立自然保护区,④是哺乳纲。
【详解】A.生物多样性通常有三个主要的内涵,即物种的多样性、基因的多样性和生态系统的多样性。物种的多样性实质上是基因的多样性,因此①是物种的多样性,②是生态系统的多样性,故A正确。
B.保护生物多样性最有效的措施是建立自然保护区,即③指的是建立自然保护区,故B正确。
C.④:狼、狐、虎、免、蝙蝠体现了生物种类的多样性,这些动物都具有胎生、哺乳的特征,在分类中属于哺乳纲,故C正确。
D.④的分类依据是生物的形态结构和生理功能,而不是生活习性,故D错误。
故选D。
5.中国航天员在太空成功种植了樱桃番茄,引发大家对太空农业的兴趣。番茄营养丰富,含有合成蛋白质、钙、磷、铁及维生素B、维生素C等。下面是同学们有关番茄的讨论,你不认同的是( )
A.甲同学:食用番茄后,蛋白质最终被消化为氨基酸
B.乙同学:经常食用番茄,可以有效预防坏血病,主要原因是番茄富含维生素C
C.丙同学:制作番茄果肉细胞临时装片时,可用镊子夹取少许果肉
D.丁同学:桃、番茄等植物,具有真正的花和果实,属于被子植物
【答案】C
【分析】蛋白质消化:蛋白质在消化道中被分解为氨基酸。维生素C的作用:维生素C可预防坏血病。被子植物的特征:具有真正的花和果实。
【详解】A.蛋白质在人体内的消化过程中,首先被胃蛋白酶初步消化为多肽,然后在小肠中被胰蛋白酶和肠肽酶彻底消化为氨基酸,供人体吸收利用,A不符合题意。
B.坏血病由维生素C缺乏引起,番茄是维生素C的良好来源,B不符合题意。
C.番茄果肉细胞需用解剖针挑取少量材料(避免过厚),镊子通常用于撕取表皮细胞,C符合题意。
D.被子植物(桃、番茄等植物)是植物界中最高等、最繁茂和分布最广的一个类群,它们具有根、茎、叶、花、果实和种子六大器官,其中花和果实是被子植物特有的生殖器官,D不符合题意。
故选C。
6.东东同学调查了校园内的树木,并依据树木主要特征绘制了分类图。关于校园树木的分类与生物多样性关系,下列说法正确的是( )
A.校园树木种类越多,生态系统的稳定性越低
B.裸子植物(如银杏)和被子植物(如杏树)的划分依据是种子结构
C.杏树属于“蔷薇科”,杨树、柳树属于“杨柳科”,说明杨树、柳树的亲缘关系更近
D.校园绿化率高,空气湿润清新,夏季凉爽舒适,这属于生物多样性的直接使用价值
【答案】C
【分析】生物多样性的价值:①直接价值:对人类有食用、药用和工业原料等使用意义,以及有旅游观赏、科学研究和文学艺术创作等非实用意义的。②间接价值:对生态系统起重要调节作用的价值(生态功能)。③潜在价值:目前人类不清楚的价值。
【详解】A.生物多样性越高,生态系统的稳定性通常越强,因为多样化的物种可以更好地应对环境变化和干扰,A错误。
B.裸子植物(如银杏)和被子植物(如杏树)的划分依据确实是种子外有无果皮包被,B错误。
C.生物分类单位由大到小是界、门、纲、目、科、属、种,界是最大的分类单位,最基本的分类单位是种,分类单位越大,共同特征就越少,包含的生物种类就越多;分类单位越小,共同特征就越多,包含的生物种类就越少,杨树和柳树同属于“杨柳科”,杏树属于“蔷薇科”,说明杨树和柳树的共同特征多,C正确。
D.校园绿化率高,空气湿润清新,夏季凉爽舒适,这属于生物多样性的间接使用价值,而不是直接使用价值。生物多样性的直接使用价值是指生物为人类提供的直接利益,如食物、药物、工业原料等;而间接使用价值则是指生物对生态系统起到的调节作用,如净化空气、调节气候、保持水土等,D错误。
故选C。
7.我国有许多描写植物的文学作品。下列有关叙述正确的是( )
A.“西湖春色归,春水绿如染”中描写的藻类有单细胞也有多细胞
B.“陟彼南山,言采其蕨”中描写的蕨用种子生殖
C.“满地翻黄银杏叶,忽惊天地告成功”中的银杏的果实叫“白果”
D.《爱莲说》中描述的莲,其莲子中的有机物是通过体内导管运输而来
【答案】A
【分析】(1)对单细胞藻类来说,一个细胞就可以完成全部的生命活动。多细胞藻类整个身体都浸没在水中,几乎全身都可以从环境中吸收水分和无机盐,也能进行光合作用,但没有专门的吸收和运输养料以及进行光合作用的器官。也就是说,藻类植物没有根、茎、叶的分化。
(2)蕨类植物有根、茎、叶的分化,在这些器官中有专门运输物质的通道--输导组织。同藻类植物和苔藓植物一样,蕨类植物是不结种子的植物。它的叶片背面那些褐色的隆起是孢子囊群,每个孢子囊群中有多个抱子囊,每个孢子囊中有很多孢子。孢子是一种生殖细胞,成熟后从孢子囊中散放出来,如果落在温暖潮湿的地方,就会萌发和生长。
(3)种子外面有果皮包被着的植物称为被子植物。被子植物多种多样,形态各异,生活环境相差很大,但它们一般都具有非常发达的输导组织,保证了体内水分和营养物质的运输能够畅通无阻;它们一般都能开花结果,所结的果实能够保护里面的种子,不少果实还能帮助种子传播。正是因为被子植物具有这些特点,所以它们能成为陆地上分布最为广泛的植物家族。
【详解】A.“西湖春色归,春水绿如染”描述的是春天湖水泛起绿色,这是因为藻类植物大量繁殖。藻类植物有单细胞的,如衣藻;也有多细胞的,如海带、紫菜等,A正确。
B.“陟彼南山,言采其蕨”中提到的蕨属于蕨类植物,蕨类植物不产生种子,靠孢子繁殖后代。用种子繁殖的是种子植物,B错误。
C.银杏属于裸子植物,裸子植物的种子是裸露的,没有果皮包被,银杏的“白果”实际上是它的种子,而不是果实,C错误。
D.莲属于被子植物,莲子中的有机物是叶片通过光合作用制造,然后通过筛管运输到种子等部位的,导管是运输水分和无机盐的,D错误。
故选A。
8.“绿水青山就是金山银山。”习近平总书记指出,要实施重要生态系统保护和修复重大工程,提升生态系统质量和稳定性。下列说法错误的是( )
A.生态系统类型的丰富多样有利于提升生态系统的稳定性
B.基因的多样性是生物进化的基础,它决定了生物种类的多样性
C.人类活动对生物多样性有重要影响,保护生物多样性就是保护基因的多样性
D.生物多样性包括基因的多样性、生物种类的多样性和生态系统的多样性
【答案】C
【分析】生物多样性包括遗传(基因)多样性、物种(生物种类)多样性和生态系统多样性。生物多样性的价值包括直接使用价值、间接使用价值和潜在使用价值。
【详解】A.生态系统的稳定性与其组成成分的多样性和营养结构的复杂程度密切相关。生态系统类型的丰富多样意味着生物种类的多样性和营养结构的复杂性增加,这有助于增强生态系统的自我调节能力,从而提高其稳定性,故A不符合题意。
B.基因的多样性是指物种内个体或种群间的基因变化。这种多样性为生物进化提供了原材料,使得生物能够适应不断变化的环境。同时,基因的多样性也决定了生物种类的多样性,因为不同的基因组合会导致生物体表现出不同的性状和特征,故B不符合题意。
C.人类活动确实对生物多样性有重要影响,包括过度开发、污染、气候变化等。然而,保护生物多样性并不仅仅意味着保护基因的多样性。生物多样性包括基因的多样性、生物种类的多样性和生态系统的多样性三个层次。保护生物多样性需要在这三个层次上同时进行,而不仅仅是保护基因的多样,故C符合题意。
D.生物多样性确实包括这三个层次。基因的多样性是生物多样性的基础,生物种类的多样性是生物多样性的直接体现,而生态系统的多样性则是生物多样性的最高层次。这三个层次相互关联、相互影响,共同构成了生物多样性的完整内涵,故D不符合题意。
故选C。
9.同学们在综合实践活动中制作了米酒,以下是对酿酒活动进行的相关总结,其中错误的是( )
A.发酵初期需短暂提供氧气以促进酵母菌繁殖
B.将糯米煮熟后应冷却后接种
C.酵母菌既可进行出芽生殖也可进行孢子生殖
D.酵母菌是多细胞真菌
【答案】D
【分析】酵母菌的特性:单细胞、兼性厌氧、两种生殖方式。酿酒操作核心:控温(冷却接种)、控氧(先氧后无氧)。
【详解】A.酵母菌是一种兼性厌氧菌,在有氧条件下可以进行有氧呼吸并大量繁殖,而在无氧条件下则进行无氧呼吸产生酒精。因此,在米酒制作的发酵初期,确实需要短暂提供氧气以促进酵母菌的繁殖,A正确。
B.糯米煮熟后,其淀粉会被糊化,更易于酵母菌利用。然而,高温会杀死酵母菌,因此需要将煮熟的糯米冷却后再接种酵母菌,B正确。
C.酵母菌的生殖包括出芽生殖和孢子生殖。在适宜的条件下,酵母菌主要进行出芽生殖,即细胞表面突出一个小芽体,芽体长大后与母体分离形成新个体。在不良环境下,酵母菌则会产生孢子以度过不良环境,C正确。
D.酵母菌实际上是一种单细胞真菌,它由一个细胞构成,具有细胞壁、细胞膜、细胞质、细胞核等结构,D错误。
故选D。
10.河北葛缕子(如图)生长于海拔1500米至2000米的地区,是中国特有的植物,分布在河北、北京等地,一般生于荫蔽潮湿处。下列有关河北葛缕子的说法,错误的是( )
A.属于被子植物 B.花中最主要的结构是花瓣
C.果实由子房发育而来 D.根是吸收水和无机盐的主要器官
【答案】B
【分析】花中最主要的结构是雄蕊和雌蕊(花蕊)。雄蕊的花药能产生花粉,雌蕊的子房内有胚珠,经过传粉受精后,雌蕊的子房发育成果实,胚珠发育成种子。
【详解】A.河北葛缕子能开花结果,具有根、茎、叶、花、果实和种子六大器官,符合被子植物的特征,所以属于被子植物,A正确。
B.花中最主要的结构是雄蕊和雌蕊(花蕊)。雄蕊的花药能产生花粉,雌蕊的子房内有胚珠,经过传粉受精后,雌蕊的子房发育成果实,胚珠发育成种子,而花瓣主要起吸引昆虫传粉等作用,不是花的最主要结构,B错误。
C.在花完成传粉与受精后,子房发育成果实,河北葛缕子也不例外,C正确。
D.植物的根具有众多根毛,增大了吸收面积,是吸收水分和无机盐的主要器官,河北葛缕子的根也承担着吸收水和无机盐的功能,D正确。
故选B。
11.某生物学习小组的同学进行了系列实验探究活动,下列做法中不能达到实验目的的是( )
A.在“探究光照对黄粉虫幼虫影响”实验中,设置了明亮干土、黑暗湿土两组装置
B.在“观察玉米种子结构”实验中,通过滴加碘液的方法检验胚乳中是否含有淀粉
C.在“观察叶片表面的气孔”实验中,从菠菜叶下表面撕取表皮制成装片观察
D.在“制作生态瓶”实践活动中,在保证生物种类的前提下,将生态瓶放在明亮处
【答案】A
【分析】(1)科学探究的一般过程是:提出问题→作出假设→制定计划→实施计划→得出结论→表达与交流。(2)对照实验:在探究某种条件对研究对象的影响时,对研究对象进行的除了该条件不同以外,其他条件都相同的实验。根据变量设置一组对照实验,使实验结果具有说服力。一般来说,对实验变量进行处理的是实验组,没有处理且条件适宜是的是对照组。
【详解】A.在“探究光照对黄粉虫幼虫影响”实验中,黄粉虫适宜生活在潮湿的环境,变量是光,所以应该设置了明亮湿土、黑暗湿土两组装置,才能控制单一变量,故A错误。
B.淀粉有遇碘变蓝的特性,观察玉米种子的结构实验中,检验胚乳中是否含有淀粉的方法是在玉米种子的纵剖面的胚乳部分滴加碘液,如果出现蓝色,则说明胚乳中含有淀粉,故B正确。
C.气孔分布在下表皮的多,所以在“观察叶片表面的气孔”实验中,从菠菜叶下表面撕取表皮制成装片观察,故C正确。
D.植物的合作用需要光照,因此在“制作生态瓶”实践活动中,需要将生态瓶放在明亮处,确保生产者能进行光合作用,故D正确。
故选A。
12.诗句“萍叶青浮水,蛙声闹彻明”体现了生物对环境的适应。下列说法正确的是( )
A.“萍叶青浮水”,说明该植物叶片下表皮的气孔数量多于上表皮
B.“蛙声闹彻明”,表示青蛙进入繁殖时期
C.青蛙和乌龟一样可以水陆两栖,都属于两栖类
D.“浮萍”夏季会开出小花,是一种水生蕨类植物
【答案】B
【分析】“萍叶青浮水,蛙声闹彻明”这两句诗分别描述了浮萍和青蛙的生态特征,体现了生物对环境的适应。两栖动物的主要特征:幼体水生,用鳃呼吸;成体水陆两栖,用肺和皮肤呼吸。青蛙属于两栖动物。爬行动物的主要特征:体表有角质的鳞片或甲;用肺呼吸;大多数种类在陆地上产卵,卵表面有坚韧的卵壳。乌龟属于爬行动物。蕨类植物的主要特征;由根、茎、叶的分化,由输导组织,靠孢子繁殖。被子植物的主要特征:植物体由根、茎、叶、花、果实和种子构成,种子外面有果皮包被。浮萍属于被子植物。春末夏初,是青蛙的繁殖季节,雄蛙鸣叫,吸引雌蛙,接着雌雄蛙抱对,雌雄蛙分别把卵细胞和精子排到水中,精子和卵细胞在水中结合形成受精卵,这种方式称为体外受精。
【详解】A.浮萍是漂浮植物,叶片上表面直接接触空气,下表面接触水。气孔主要分布在叶片上表皮(空气侧),用于气体交换;下表皮接触水,气孔较少甚至无气孔,A错误。
B.青蛙鸣叫是繁殖时期的典型行为,雄性通过鸣叫吸引雌性。“闹彻明”形容鸣叫声持续整夜,符合繁殖时期特征,B正确。
C.青蛙属于两栖动物,幼体水生,用鳃呼吸;成体水陆两栖,用肺和皮肤呼吸。乌龟是爬行动物,水陆两栖,终生用肺呼吸,C错误。
D.“浮萍”夏季会开出小花,具有真正的花,属于被子植物;蕨类植物通过孢子繁殖,不会开花,D错误。
故选B。
13.下图是探究植物一大生理项以下相关叙述正确的是( )
A.甲中透明塑料袋内壁出现水珠,说明植物进行了蒸腾作用
B.乙装置中燃烧的蜡烛熄灭,可说明呼吸作用产生了二氧化碳
C.用丙装置验证绿色植物的呼吸作用,可观察到澄清石灰水变浑浊
D.丁图中,如果a>b+c,那么该植物就能够正常生长
【答案】D
【分析】(1)光合作用是绿色植物利用光能,在叶绿体内,把二氧化碳和水转化成贮存能量的有机物,并释放出氧气的过程。(2)呼吸作用是细胞内的有机物在氧的参与下被分解成二氧化碳和水,同时释放出能量的过程。(3)水分以气体状态通过叶片表皮上的气孔从植物体内散失到植物体外的过程叫做蒸腾作用。
【详解】A.甲装置的实验过程中,植物进行蒸腾作用散失的水蒸气会凝结在透明塑料袋内壁上形成小水珠,但塑料袋把花盆全部套上,因此这些小水珠可能来自植物的蒸腾作用,也可能来自花盆土壤的蒸发,A错误。
B.乙装置中萌发的种子进行呼吸作用,消耗瓶中的氧气,所以燃烧的蜡烛熄灭,说明萌发的种子呼吸作用消耗氧气,B错误。
C.植物光照进行光合作用,能吸收二氧化碳,也能进行呼吸作用,从而产生二氧化碳。光照条件下,植物呼吸作用产生的二氧化碳被光合作用利用了,所以,丙装置用手挤压塑料瓶,烧杯中澄清的石灰水可能不会变浑浊,C错误。
D.丁装置中,I为表示光合作用的曲线,产生的有机物为a部分,I为呼吸作用曲线,分解的有机物为b+c部分。植物如果能正常生长,说明光合作用合成的有机物大于呼吸作用分解的有机物,a部分>b+c部分,即,a>b+c,D正确。
故选D。
14.如图为人的心脏状态示意图,据图可以判断出下列叙述错误的是( )
A.该图表示心室收缩,血液泵至动脉 B.心脏四腔中流动脉血的是②和③
C.和①④相连的血管是静脉,和②③相连的血管是动脉 D.②是左心室,壁最厚,为体循环提供动力
【答案】B
【分析】心脏的结构如图:①左心房、②左心室、③右心室、④右心房。
【详解】A.由图可知,心室正处于收缩状态,心房舒张,房室瓣关闭,动脉瓣打开,心室里的血液进入动脉,A正确。
B.人的心脏中,心脏的右侧(右心房、右心室)是体循环回来的静脉血,心脏的左侧(左心房、左心室)是肺循环中进行气体交换之后的含氧气丰富的动脉血。结合题图可知,①②流的是动脉血,③④流的是静脉血,B错误。
C.结合分析和题图可知,①左心房连通肺静脉,④右心房连通上、下腔静脉,②左心室连通主动脉,③右心室连通肺动脉,C正确。
D.心脏四个空腔中,②左心室的壁最厚,肌肉发达,收缩和舒张的能力最强,为体循环动力起点,D正确。
故选B。
15.上课时,同学们全神贯注听老师讲课;老师提出问题后,同学们先认真思考再举手回答。对于上述活动过程中涉及到的生物学知识的描述,正确的是( )
A.思考问题的主要部位是大脑 B.黑板在眼球的玻璃体上成像
C.属于非条件(简单)反射 D.听觉在人耳的耳蜗内形成
【答案】A
【分析】反射分为非条件反射和条件反射。非条件反射是指人生来就有的先天性反射,是一种比较低级的神经活动,由大脑皮层以下的神经中枢(如脑干、脊髓)参与即可完成;条件反射是人出生以后在生活过程中逐渐形成的后天性反射,是在非条件反射的基础上,经过一定的过程,在大脑皮层参与下完成的,是一种高级的神经活动。
【详解】A.大脑由两个大脑半球组成,大脑半球的表层是灰质,叫大脑皮层,大脑皮层是调节人体生理活动的最高级中枢,比较重要的中枢有:躯体运动中枢、躯体感觉中枢、语言中枢、视觉中枢、听觉中枢等。思考问题需要语言中枢、逻辑推理等高级神经活动的参与,而大脑皮层是这些高级神经活动的主要部位,所以思考问题的主要部位是大脑,A符合题意。
B.视觉的形成过程是:外界物体反射来的光线,经过角膜、房水,由瞳孔进入眼球内部,再经过晶状体和玻璃体的折射作用,在视网膜上能形成清晰的物像,物像刺激了视网膜上的感光细胞,这些感光细胞产生的神经冲动,沿着视神经传到大脑皮层的视觉中枢,就形成视觉。因此,黑板在眼球的视网膜上成像,而不是在玻璃体上成像,B不符合题意。
C.同学们上课时认真思考老师提出的问题并举手回答,这是在后天的学习和生活中逐渐形成的,需要大脑皮层的参与,属于条件反射(复杂反射),而不是非条件反射(简单反射),C不符合题意。
D.听觉的形成过程是:外界的声波经过外耳道传到鼓膜,引起鼓膜的振动;振动通过听小骨传到内耳,刺激耳蜗内的听觉感受器,产生神经冲动;神经冲动通过与听觉有关的神经传递到大脑皮层的听觉中枢,就形成了听觉。所以听觉是在大脑皮层的听觉中枢形成的,而不是在人耳的耳蜗内形成,耳蜗只是听觉感受器所在的位置,D不符合题意。
故选A。
16.2024年10月27日石家庄女子半程马拉松赛鸣枪开赛,运动员奋勇争先,突显出顽强的毅力。关于马拉松运动的分析错误的是( )
A.运动中关节起动力作用 B.有多块骨骼肌参与运动
C.在神经系统调节下完成 D.需要多系统的协调配合
【答案】A
【分析】1.运动系统的组成及功能:运动系统主要由骨、关节和肌肉组成。骨在运动中起杠杆作用,关节起支点作用,骨骼肌产生动力收缩,牵拉骨绕关节活动,从而产生运动。
2.人体的任何一个动作,都不是由一块骨骼肌独立完成的,而是由多组肌群在神经系统的支配下,相互配合、共同完成的。比如在跑步过程中,腿部、臀部、腰部等多处骨骼肌都参与其中。
3.人体各个系统的结构和功能各不相同,但是它们在进行各种生命活动的时候,并不是孤立的,而是相互密切配合的。运动并不是仅靠运动系统来完成的,还需要神经系统的调节。运动所需的能量,有赖于消化系统、呼吸系统、循环系统等系统的配合,消化系统提供营养物质,呼吸系统提供氧气,循环系统则负责运输这些物质到需要的地方。
【详解】A.在运动中,骨骼肌收缩提供动力,关节起到支点的作用,骨起到杠杆的作用,A错误。
B.马拉松运动是一个较为复杂的运动过程,需要腿部、臀部、腰部等多处骨骼肌共同参与,相互协作才能完成,B正确。
C.人体的运动是在神经系统的调节下,骨骼肌接受神经传来的刺激收缩,牵拉骨绕关节活动,从而完成各种动作,马拉松运动也不例外,C正确。
D.马拉松运动过程中,肌肉收缩需要消耗能量,这就需要消化系统提供营养物质,呼吸系统提供氧气,循环系统运输这些物质到相应细胞,同时排出代谢废物,所以需要多系统的协调配合,D正确。
故选A。
17.“癌症免疫疗法”是指通过自身免疫功能来抗击癌细胞的疗法。最初是因癌症患者术后意外感染酿脓链球菌,导致患者免疫功能增强、存活时间延长而被发现。下列说法正确的是( )
A.酿脓链球菌侵入癌细胞使其破裂死亡 B.癌症免疫疗法改变了癌细胞的遗传物质
C.酿脓链球菌的每个细菌不是独立生活的 D.癌症免疫疗法体现了人体免疫的防御功能
【答案】D
【分析】非特异性免疫:人体先天的、广泛的免疫反应,不针对特定病原体。特异性免疫:针对特定病原体的免疫反应,通常由淋巴细胞介导。
【详解】A.题目中并未提及酿脓链球菌直接侵入癌细胞并导致其破裂死亡。实际上,癌症免疫疗法的机制是通过激活患者的免疫系统,特别是特异性免疫,来识别和攻击癌细胞,而不是通过酿脓链球菌直接杀死癌细胞,故A错误。
B.癌症免疫疗法主要是通过激活患者的免疫系统来攻击癌细胞,这个过程中并没有改变癌细胞的遗传物质。癌细胞的遗传物质(如DNA)的改变是癌细胞产生和持续增殖的根本原因,而免疫疗法只是针对这些已经发生改变的细胞进行攻击,故B错误。
C.酿脓链球菌的每个细菌是独立生活的,故C错误。
D.癌症免疫疗法正是通过激活患者的免疫系统来防御和清除体内的癌细胞,这充分体现了人体免疫的防御功能,故D正确。
故选D。
18.学习医药常识和基本的急救方法对我们健康地生活有重要意义。下列有关说法错误的是( )
A.用指压止血法救治动脉出血的伤员时,应压迫伤口的近心端
B.用人工呼吸的方法救助溺水者时,应保持被救者的呼吸道通畅
C.突发心梗的病人,应就地休息,不要随意搬动,以防加重心脏负担
D.带有“OTC”标识的药品为处方药,用药时应认真阅读药品说明书
【答案】D
【分析】当人出现意外事故时,我们首先应拨打“120”急救电话,同时正确的实施一定的急救措施。当你遇到某人因意外事故而突然停止呼吸和心跳时,应首先尽快拨打120急救电话,心脏停止的病人也伴随着呼吸停止,因此在做心脏挤压时要同时进行人工呼吸,以恢复病人肺的通气,达到通过肺换气来改善全身缺氧,促进呼吸中枢功能的恢复,从而产生自主呼吸。
【详解】A.动脉出血时,血液是从心脏流向伤口的,因此压迫伤口的近心端可以有效地阻断血流,达到止血的目的,故A不符合题意。
B.在进行人工呼吸之前,必须确保被救者的呼吸道是通畅的,否则人工呼吸将无法有效进行,故B不符合题意。
C.心梗病人心脏功能已经受损,随意搬动可能会加重心脏负担,甚至危及生命,故C不符合题意。
D.“OTC”是英文“Over The Cunter”的缩写,表示非处方药,即不需要医生处方就可以在药店购买的药物。而处方药通常需要医生开具处方才能购买和使用,故D符合题意。
故选D。
19.下列有关动植物生殖和发育的叙述,正确的是( )
A.“无心插柳柳成荫”描述了柳树的有性生殖 B.青蛙和蝗虫的发育属于不完全变态发育
C.绿色开花植物受精后,子房发育成果实 D.“菜青虫”在菜粉蝶一生中所处的时期是成虫期
【答案】C
【分析】有性生殖指的是两性生殖细胞精子和卵细胞结合形成受精卵,由受精卵发育成新个体的过程。无性生殖指的是不需要经过两性生殖细胞的结合,由母体直接产生新个体的过程。
【详解】A.“无心插柳柳成荫”描述的是将柳树的枝条插入土壤中,枝条能够生根发芽,长成新的植株,这是利用了柳树的扞插繁殖技术不需要经过两性生殖细胞的结合,属于无性生殖,而不是有性生殖,A不符合题意。
B.青蛙是两栖动物,其发育过程为受精卵→蝌蚪→幼蛙→成蛙,青蛙的幼体和成体在形态结构和生活习性上有很大差异,这种发育方式属于变态发育,但不是不完全变态发育。蝗虫的发育过程为受精卵→若虫→成虫,若虫和成虫的形态结构和生活习性相似,这种发育方式属于不完全变态发育,B不符合题意。
C.在完成传粉和受精两个重要的生理过程以后,花的大部分结构凋落,只有子房继续发育,最终子房发育成果实,胚珠发育成种子,C符合题意。
D.菜粉蝶的发育过程属于完全变态发育,其一生要经过卵、幼虫、蛹和成虫四个时期。“菜青虫”是菜粉蝶的幼虫期,它以蔬菜的叶片为食,会对蔬菜造成危害;而成虫期是菜粉蝶具有飞行能力,能进行交配产卵的时期。所以“菜青虫”在菜粉蝶一生中所处的时期是幼虫期,而不是成虫期,D不符合题意。
故选C。
20.如图表示人的生殖和发育过程。下列有关生殖和发育叙述错误的是( )
A.精子的染色体组成为22条+X或22条+Y B.①发生在子宫,②存在细胞分裂和分化
C.女孩青春期在雌性激素作用下出现第二性征 D.分娩是胎儿连着胎盘从母体的阴道产出的过程
【答案】B
【分析】人的生殖发育过程:
题图中,①受精,②发育。
【详解】A.男性的染色体组成是22对+XY,在亲代的生殖细胞形成过程中,经过减数分裂,两条性染色体彼此分离,男性产生两种类型的精子——含22条+X染色体的精子和含22条+Y染色体的精子,故A正确。
B.当含精子的精液进入阴道后,精子缓慢地通过子宫,在输卵管内与卵细胞相遇,有一个精子进入卵细胞,与卵细胞相融合,完成①受精作用,形成受精卵;受精卵不断进行分裂,逐渐发育成胚泡。胚泡缓慢地移动到子宫中,最终植入子宫内膜,这就是怀孕;胚泡的细胞继续分裂和分化逐渐发育成胚胎,经8周左右发育成胎儿。可见②发育过程存在细胞分裂和分化,故B错误。
C.女性在青春期时,由于卵巢分泌的雌性激素的影响,会出现第二性征,故C正确。
D.怀孕到38周左右,胎儿发育成熟,成熟的胎儿和胎盘一起从母体的阴道产出,即分娩。分娩的结束标志着婴儿的诞生,故D正确。
故选B。
21.下列有关生物进化的叙述正确的是( )
A.化石是研究生物进化的唯一证据 B.哺乳类是由鸟类进化而来的
C.比较法是研究生物进化常用的方法 D.在地质年代较早的地层中可以找到高等生物的化石
【答案】C
【分析】在研究生物进化的过程中,化石是最重要的、比较全面的证据。化石是由古代生物的遗体、遗物或生活痕迹等,由于某种原因被埋藏在地层中,经过漫长的年代和复杂的变化而形成的。
【详解】A.化石是由古代生物的遗体、遗物或生活痕迹等,由于某种原因被埋藏在地层中,经过漫长的年代和复杂的变化而形成的。在研究生物进化的过程中,化石是最直接的、比较全面的证据而不是唯一证据,A错误。
B.哺乳类和鸟类都是由古代的爬行类进化而来的,它们之间是并列关系,不是哺乳类由鸟类进化而来,B错误。
C.比较法是指根据一定的标准,把彼此有某种联系的事物加以对照,确定它们的相同和不同之处。通过对不同生物的形态结构、生理特征、DNA序列等进行比较,可以研究生物之间的亲缘关系和进化历程,是研究生物进化常用的方法,C正确。
D.在越古老的地层中,挖掘出的化石所代表的生物,结构越简单,分类地位越低等;在地质年代较晚近的地层中,能够找到高等生物的化石,D错误。
故选C。
22.大蒜是家庭常用调味食材,素有“天然抗生素”的美称。下列关于大蒜的描述,正确的是( )
A.生蒜具有辛辣刺激的特点,这些有刺激性的物质主要存在细胞的液泡中
B.大蒜有紫皮、白皮、红皮等不同品种,这体现了生物种类的多样性
C.不同品种的大蒜细胞所含有的染色体数目不同
D.大蒜含有的人体所需营养物质都是光合作用的产物
【答案】A
【分析】生物的多样性主要包括三层次的内容,即基因多样性、物种多样性和生态系统多样性。绿色植物通过叶绿体,利用光能,把二氧化碳和水转化成储存能量的有机物,并且释放出氧气的过程叫光合作用。
【详解】A.植物细胞的液泡内含有细胞液,溶解着多种物质,生蒜中具有辛辣刺激的有刺激性物质主要存在于细胞的液泡中,故A符合题意。
B.大蒜有紫皮、白皮、红皮等不同品种,这体现的是基因的多样性,而非生物种类的多样性,生物种类多样性强调的是不同物种之间的差异,故B不符合题意。
C.不同品种的大蒜属于同一物种,细胞所含有的染色体数目相同,故C不符合题意。
D.大蒜含有的人体所需营养物质,如糖类等是光合作用的产物,但像大蒜从土壤中吸收的水和无机盐等不是光合作用的产物,故D不符合题意。
故选A。
23.激素在血液中的含量极少,但与人体生命活动息息相关。下列叙述错误的是( )
A.肾上腺素能促使心跳加快、血压升高
B.幼年时期生长激素分泌不足会导致身材矮小
C.胰岛素分泌不足会导致血糖浓度超过正常水平
D.甲状腺激素分泌过少,人就会消瘦,且情绪易激动
【答案】D
【分析】激素是由内分泌腺的腺细胞所分泌的、对人体有特殊作用的化学物质。它在血液中含量极少,但是对人体的新陈代谢、生长发育和生殖等生理活动,却起着重要的调节作用,激素分泌异常会引起人体患病。
【详解】A.肾上腺素在应激反应中起到增加心跳速率和血压的作用,能够使血压升高,A正确。
B.生长激素在幼年时期对身体的正常生长发育至关重要,分泌不足会导致侏儒症,患者身材矮小,但智力正常,B正确。
C.胰岛素是调节血糖水平的重要激素,分泌不足会导致血糖升高,最终可能导致糖尿病,C正确。
D.甲状腺激素分泌过少会导致代谢率降低,人会表现出体重增加、怕冷、疲劳等症状,而不是消瘦和情绪易激动。相反,甲状腺激素分泌过多(甲亢)才会导致消瘦和情绪易激动,D错误。
故选D。
24.随着科学技术的不断发展,生物学技术应用更加广泛,对人们的生产生活产生了重要影响。下列实例与所使用的生物技术搭配错误的是( )
A.青海老酸奶的制作——发酵技术
B.利用大肠杆菌生产胰岛素—转基因技术
C.小羊“多莉”的诞生——克隆技术
D.利用野生水稻与普通水稻杂交培育出超级水稻——组织培养技术
【答案】D
【分析】(1)发酵技术是指人们利用微生物的发酵作用,运用一些技术手段控制发酵过程,大规模生产发酵产品的技术。例如制作酸奶、泡菜等是利用乳酸菌发酵。
(2)转基因技术:把一种生物的某个基因,用生物技术的方法转入到另一种生物的基因组中,培育出的转基因生物,就有可能表现出转入基因所控制的性状。
(3)克隆技术是指生物体通过体细胞进行的无性繁殖,以及由无性繁殖形成的基因型完全相同的后代个体组成的种群。克隆技术不需要雌雄交配,不需要精子和卵子的结合,只需从动物身上提取一个单细胞,用人工的方法将其培养成胚胎,再将胚胎植入雌性动物体内,就可孕育出新的个体,如克隆羊“多莉”。
(4)杂交育种技术:将两个或多个品种的优良性状通过交配集中在一起,再经过选择和培育,获得新品种的方法。利用野生水稻与普通水稻杂交培育出超级水稻就是杂交育种的典型例子。
【详解】A.青海老酸奶的制作是利用乳酸菌发酵,乳酸菌在适宜的温度和无氧条件下,将牛奶中的乳糖分解产生乳酸,使牛奶变成酸奶,这属于发酵技术,A正确。
B.利用大肠杆菌生产胰岛素,是将人的胰岛素基因转入大肠杆菌细胞内,使大肠杆菌能够合成人胰岛素,这运用了转基因技术,B正确。
C.小羊“多莉”的诞生是通过克隆技术,将供体细胞的细胞核植入去核的卵细胞中,培育成胚胎后植入代孕母羊体内发育而成,C正确。
D.利用野生水稻与普通水稻杂交培育出超级水稻,这是通过杂交育种技术,将野生水稻和普通水稻的优良基因组合在一起,经过选择和培育得到新品种,并非组织培养技术。组织培养技术是利用植物细胞的全能性,在无菌条件下,将植物的离体组织、器官或细胞培养成完整植株的技术,D错误。
故选D。
25.2025年国家持续推进“体重管理年”三年行动计划,倡导科学减肥循序渐进。下列做法中,不符合科学减肥原则的是( )
A.用杂粮、薯类替代部分精制米面,增加膳食纤维摄入
B.每周进行3次中等强度运动(如慢跑、游泳)
C.完全拒绝脂肪摄入,只吃水煮蔬菜和鸡胸肉
D.控制每日总热量,少量多餐避免暴饮暴食
【答案】C
【知识点】合理营养的含义及“平衡膳食宝塔”
【分析】合理营养是指全面而平衡营养,“全面”是指摄取的营养素种类要齐全;“平衡”是指摄取的各种营养素的量要适合,与身体的需要保持平衡。
为了做到合理营养,按“平衡膳食宝塔”均衡摄取五类食物,以避免营养不良和营养过剩。
【详解】A.杂粮和薯类富含膳食纤维,能增加饱腹感,减少热量摄入,同时促进肠道蠕动,有助于消化和排泄,A不符合题意。
B.中等强度运动能有效提高新陈代谢率,加速脂肪燃烧,同时增强心肺功能,提高身体素质,B不符合题意。
C.脂肪是人体必需的营养素之一,对维持正常生理功能有重要作用。完全拒绝脂肪摄入可能导致营养不良和内分泌失调等问题,C符合题意。
D.控制每日总热量摄入是减肥的关键,少量多餐可以避免暴饮暴食,减轻胃肠负担,同时保持血糖稳定,减少饥饿感,D不符合题意。
故选C。
第II卷(非选择题,共35分)
二、非选择题
26.(7分)某生物兴趣小组的同学通过探究水在枣树内的运输路径,合作完成了“一滴水在枣树内的旅行记录。以下为部分观察记录内容,请回答下列问题:
(1)【第一站】根——水的吸收:枣树像一台高效运转的“抽水机”,根源源不断地吸收土壤中的水。根尖成熟区表皮细胞向外凸起形成______________,增大了吸收水的面积。
②【第二站】茎——水的运输:枣树吸收的水和“搭便车”的无机盐顺着一条条中空的管道,由根运输到茎,再运输到枣树的其他器官。这里“中空的管道”是指______________。
(3)【第三站】叶——水的散失:旅行到枣树叶的水,绝大部分通过_____________作用以水蒸气的形式由气孔散失到大气中。
(4)部分水在旅行途中参与了各种生命活动,经过时间的积累,红枣挂满枝头。为探究影响采摘后鲜枣保存时间的因素,该小组同学采摘了一批鲜枣进行实验。
(注:鲜枣在100°℃清水中浸泡2秒既能杀灭表皮上的大部分微生物,又不破坏表皮活性。)
①本实验在实施过程中选取了同一品种、大小相近、成熟程度相同的鲜枣,并保证其他条件相同,这样做的目的是控制__________________________________。
②为探究保存温度对保存时间的影响,应选择______________(填组别序号)两组进行对照实验。
③上述3组实验中,保存时间最长的是第_____________组的鲜枣。
④关于食品保存,请提出一条合理的措施:________________________________________________________。
【答案】(1)根毛
(2)导管
(3)蒸腾
(4) 变量唯一 2、3 3 高温杀菌;低温保存
【分析】植物体通过根从土壤中吸收水分,通过茎中的导管运输到叶,约1%的水被植物体利用,99%以上的水都通过蒸腾作用以水蒸气的形式从叶片的气孔散发到大气中。对照实验是在研究一种条件对研究对象的影响时,所进行的除了这种条件不同外,其他条件都相同的实验,这个不同的条件,就是唯一变量。一般的对实验变量进行处理的,就是实验组,没有对实验变量进行处理的就是对照组。为确保实验组、对照组实验结果的合理性,对影响实验的其他相关因素应设置均处于相同且理想状态,这样做的目的是控制单一变量,便于排除其它因素对实验结果的影响和干扰。
【详解】(1)根尖包括根冠、分生区、伸长区、成熟区,成熟区细胞停止伸长,并且开始分化,一部分向外突起形成根毛,扩大了吸收水的面积。成熟区是根吸收水分和无机盐的主要部位。可见,枣树根尖成熟区表皮细胞向外凸起形成根毛,增大了吸收水的面积。
(2)导管是植物体内,把根部吸收的水和无机盐,由下而上输送到植株身体各处的管状结构。可见,枣树中能运输水的“中空的管道”是导管。
(3)枣树通过根从土壤中吸收的水分,会经过根、茎、叶中的导管运输到达植物各处,只有约1%被植物体利用,99%以上的水都通过蒸腾作用以水蒸气的形式,从叶片的气孔散发到大气中去了。
(4)①一组探究实验只能有一个实验变量,其他因素均处于相同且理想状态,这样便于排除因其他因素的存在而影响和干扰实验结果的可能,这就是控制单一变量。可见,本实验在实施过程中选取了同一品种、大小相近、成熟程度相同的鲜枣,并保证其他条件相同,这样做的目的是控制变量唯一。
②为探究保存温度对保存时间的影响,唯一变量是温度,其它条件应该相同且适宜,根据表格信息可知,应选择2、3两组进行对照实验。
③上述3组实验中,保存时间最长的是第3组的鲜枣,该组鲜枣10天后腐败率是1%,是三组中最低的一组。
④食物腐败变质是由于微生物的生长和大量繁殖而引起的。根据食物腐败变质的原因,食品保存就要尽量的杀死或抑制微生物的生长和大量繁殖。鲜枣在100C清水中浸泡2秒既能杀灭表皮上的大部分微生物。根据上述实验可知,对于食品保存,提出合理的措施可以是:高温杀菌;低温保存。(写1条,合理即可)
27.(7分)人体的抵抗力与体内充足的水分、营养及充足的睡眠息息相关,下图是人体内部分生理活动示意图,其中a~h表示生理过程,①~③表示体内部分器官,请分析回答下列问题。
(1)水分进入人体后不经过消化,直接通过图中的【______】过程进入到循环系统,并随血液循环途经心脏,依次经过图IV心脏四个腔的顺序是________________________________________________(用字母和箭头表示)。
((2)血液流经图肺部毛细血管后,血液成分的变化是
___________________________________________________________________________________________。
(3)与图示I中结构【6】内的成分相比,肾小囊中缺少的成分是__________________和__________________。
(4)运动过程中体内产生的代谢废物,可通过图中的__________________生理过程排出体外(填字母),其中的气体废物是__________________
【答案】(1)e A→C→B→D
(2)氧气增加,二氧化碳减少,由静脉血变成动脉血
(3)血细胞 大分子蛋白质
(4)c、f、h 二氧化碳
【分析】图中:①肺、②肾脏、③皮肤;a吸气、b肺泡内的气体交换、c呼气、d肾小球和肾小囊内壁的滤过作用、e吸收、f排尿、g肾小管的重吸收作用、h排汗;I小肠绒毛、Ⅱ肾单位、Ⅲ肺泡、IV心脏;1主动脉、2肺动脉、3上下腔静脉、4肺静脉、5出球小动脉、6入球小动脉;A右心房、
B左心房、C右心室、D左心室。
【详解】(1)水分进入人体后不经过消化,直接通过图一中的e吸收过程进入到循环系统,并随血液循环途径是:先经下腔静脉到达右心房、右心室,再由右心室经肺动脉、肺部毛细血管网、肺静脉回到左心房、左心室。所以由消化道进入血液的水分,依次经过心脏四个腔的顺序是:A右心房→C右心室→B左心房→D左心室。
(2)血液流经肺部毛细血管时,肺泡中的氧气扩散进入血液,血液中的二氧化碳扩散进入肺泡,所以血液成分的变化是氧气增加,二氧化碳减少,由静脉血变成动脉血。
(3)图中Ⅱ中6是入球小动脉,内流动脉血,含有血细胞和大分子蛋白质;肾小囊中是原尿,经过肾小球和肾小囊内壁的过滤作用,血细胞和大分子蛋白质不能滤过到肾小囊中,所以肾小囊中缺少血细胞和大分子蛋白质。
(4)人体代谢废物排出体外的过程叫排泄,图中c呼气、f排尿、h排汗都属于排泄途径。
气体废物主要是细胞呼吸产生的二氧化碳,通过c呼气排出体外。
28.(7分)为有效减轻市区排水管网压力,进一步完善防洪排涝体系,优化城市生态环境,河北省多个城市打造了会“呼吸”的绿色生态型海绵城市,如下图所示。
回答下列问题。
(1)海绵城市中的所有生物和________________部分共同构成城市生态系统,该系统中的人起支配作用,所需的大部分物质和________________依赖于其他生态系统。
(2)植物属于该生态系统成分中的________________,它们通过______________作用参与生物圈的水循环。
(3)该生态系统中昆虫和鸟类的数量能在一定时间内保持相对稳定,这是因为生态系统具有一定的________________能力。
(4)土壤中的微生物能够将落叶中的有机物分解为无机物,促进生态系统中的________________,它们属于该生态系统成分中的________________。
【答案】(1)非生物 能量
(2)生产者 蒸腾
(3)自我调节
(4)物质循环 分解者
【分析】在一定的空间范围内,生物与环境所形成的统一的整体叫做生态系统;生态系统由生物部分和非生物部分组成。
【详解】(1)海绵城市中的所有生物和非生物部分共同构成城市生态系统,该系统中的人起支配作用,所需的大部分物质和能量依赖于其他生态系统。
(2)植物属于该生态系统成分中的生产者,它们通过蒸腾作用参与生物圈的水循环。植物通过根系吸收水分,再通过叶片表面的气孔将水分以水蒸气的形式散失到大气中,促进了水分的循环。
(3)该生态系统中昆虫和鸟类的数量能在一定时间内保持相对稳定,这是因为生态系统具有一定的自动调节能力。生态系统通过自我调节,使得各种生物的数量和所占比例相对稳定,以维持生态系统的平衡。
(4)土壤中的微生物能够将落叶中的有机物分解为无机物,促进生态系统中的物质循环,它们属于该生态系统成分中的分解者。分解者在生态系统中起着重要的作用,能将动植物遗体和排泄物中的有机物分解为无机物,供生产者重新利用,从而推动物质在生态系统中的循环。
29.(7分)孔雀鱼是一种常见的观赏鱼,雌、雄鱼差别明显,雄鱼体型纤细,雌鱼腹部膨大,其性别决定方式与人类相同属于XY型。生物小组同学在恒温水箱中对孔雀鱼体色的遗传展开研究,实验过程如下图:
(1)根据实验结果分析,孔雀鱼纯白体色为________________(填“显性”或“隐性”)性状,从理论上推测子代中彩色个体数与纯白个体数之比为_________________,体型纤细个体数与腹部膨大个体数之比为_________________。
(2)若要获得全部为纯白体色的后代,可采用以下___________方式进行繁殖。
A.彩色孔雀鱼单独饲养 B.纯白孔雀鱼单独饲养 C.纯白和彩色孔雀鱼混合饲养
(3)饲养过程中发现当光照不足时,孔雀鱼体色暗淡。说明生物的性状不仅受基因的控制,还受_________________的影响。为了使养殖的孔雀鱼体色鲜艳,可以采取的措施有__________________,另外还要定期换水和投放_________________。
【答案】(1)隐性 3:1 1:1
(2)B
(3)环境 增加光照 饵料
【分析】在一对相对性状的遗传过程中,子代个体出现了亲代没有的性状,则新出现的性状一定是隐性性状,由一对隐性基因控制。亲代个体表现的性状是显性性状,亲代的基因组成中既有显性基因,也有隐性基因,是杂合体。
【详解】(1)从杂交实验结果来看,彩色孔雀鱼×彩色孔雀鱼得到的子代有部分纯白个体,说明纯白体色是隐性性状,因为只有纯合隐性个体会表现出隐性特征。用A、a表示分别表示显隐性基因,彩色孔雀鱼表现出显性性状,基因型是Aa或AA。又因子代中出现纯白孔雀鱼,则说明亲本必定含有隐性基因A.故亲本彩色个体的基因型都是Aa。遗传图解如图所示:
结合以上遗传图解可知,从理论上推测子代中彩色个体数与纯白个体数之比为3:1。雄鱼体型纤细,雌鱼腹部膨大,其性别决定方式与人类相同属于XY型。因此一次生殖过程中生育雌、雄鱼的机会均等。故体型纤细个体数与腹部膨大个体数之比为1:1。
(2)要获得全部为纯白体色的后代,应选择纯白孔雀鱼单独饲养,这样繁殖出的子代全部为纯合隐性(aa),即纯白个体,如图所示:
据遗传图解可知,故B符合题意,AC不符合题意。
故选B。
(3)性状是基因和环境共同作用的结果。饲养过程中发现当光照不足时,孔雀鱼体色暗淡。说明生物的性状不仅受基因的控制,还受环境的影响。光照不足时,孔雀鱼体色暗淡,这说明生物的性状除了受基因控制外,也受环境因素影响。为了使孔雀鱼体色鲜艳,可以采取的措施有增加光照等,另外还要定期换水和投放饵料。
30.(7分)鳗弧菌是感染鱼类的一种常见致病细菌,对水产养殖危害较大。鱼类养殖过程中,可以通过疫苗来增加鱼类的特异性免疫功能,减少鱼类的发病和防治药物的使用。
(1)相比于鱼的细胞,鳗弧菌细胞的结构与其最大的区别是_________________________________________。
(2)为研究鳗弧菌减毒疫苗的免疫效果可以测定相对免疫保护力,其计算公式如图1,现对鳗鱼分组,一组接种疫苗为免疫组,另一组不作处理,实验结果如图2,根据计算公式以及图中数据,可计算得出鳗弧菌减毒活疫苗的相对免疫保护力为__________(用分数表示)。
(3)为确定上述斑马鱼的死因,分别将对照组和__________组死亡的斑马鱼进行解剖,发现对照组的脾脏肿大,肠道出现溃烂。提取它们的脾脏组织研磨液,将等量的提取液涂布在鉴别培养基上,结果显示对照组的鳗弧菌菌落数__________(选填“高于”“低于”)免疫组,证明斑马鱼的死因是由于感染鳗弧菌所致。
(4)对免疫组体内的鳗弧菌特异性抗体水平进行检测,结果如图3,图中结果表明,免疫组斑马鱼体内发生了__________免疫,判断的依据是______________________________。根据图中14天后数据变化,请对提高斑马鱼的免疫效果提出建议________________________________________________________________。
【答案】((1)无成形的细胞核
(2)8/9
(3)免疫 高于
(4)特异性 出现了抗体 进行多次免疫
【分析】对照实验是除了作为自变量的因素外,其余因素(无关变量)都保持一致,并将结果进行比较的实验叫作对照实验,对照实验一般要设置对照组和实验组,实验组是进行实验处理的组别,对照组是不做任何处理、在自然状态下的组别。
【详解】(1)鳗弧菌是感染鱼类的一种常见致病细菌,细菌都是单细胞个体,含有的结构有细胞壁、细胞膜、细胞质、DNA集中区域等,无成形的细胞核,属于原核生物;鱼类细胞具有细胞膜、细胞质、细胞核等,属于真核生物,所以相比鱼的细胞,鳗弧菌细胞的结构与其最大的区别是无成形的细胞核。
(2)由图2可知,对照组累计死亡率为90%,免疫组累计死亡率为10%。根据相对免疫保护力的计算公式,根据相对免疫力计算公式:相对免疫保护力=1-免疫组累计死亡率/对照组累计死亡率=1-10%/90%=8/9。
(3)对照实验是除了作为自变量的因素外,其余因素(无关变量)都保持一致,并将结果进行比较的实验叫作对照实验,对照实验一般要设置对照组和实验组。本实验设置了对照组和免疫组,为了对比确定斑马鱼的死因,需要分别将对照组和免疫组死亡的斑马鱼进行解剖。如果斑马鱼的死因是由于感染鳗弧菌所致,那么对照组感染情况更严重,其脾脏组织研磨液中的鳗弧菌数量更多,所以对照组的鳗弧菌菌落数高于免疫组。
(4)免疫可以分为特异性免疫和非特异性免疫,特异性免疫是指后天形成的,不是生来就有的,只针对某一种特定的病原体起作用。当病原体侵入时,特异性免疫细胞会产生抗体消灭病原体,图中可以看出免疫组斑马鱼体内抗体水平比对照组的要高,说明体内发生了特异性免疫,产生了抗体。图中14天时免疫组体内抗体水平最高,14天以后体内抗体水平下降,为提高斑马鱼的免疫效果可以进行多次免疫或者进行多次接种。
相关试卷
这是一份2025年中考考前押题最后一卷:生物(辽宁卷)(解析版),共14页。
这是一份2025年中考考前押题最后一卷:生物(江西卷)(解析版),共16页。
这是一份2025年中考考前押题最后一卷:生物(济南卷)(解析版),共28页。试卷主要包含了下图是红薯两种繁育方式示意图等内容,欢迎下载使用。
相关试卷 更多
- 1.电子资料成功下载后不支持退换,如发现资料有内容错误问题请联系客服,如若属实,我们会补偿您的损失
- 2.压缩包下载后请先用软件解压,再使用对应软件打开;软件版本较低时请及时更新
- 3.资料下载成功后可在60天以内免费重复下载
免费领取教师福利

