高中历史农耕时代的手工业教案设计
展开
这是一份高中历史农耕时代的手工业教案设计,共5页。教案主要包含了博物馆导入,一 冶金展厅,观看视频,观众互动环节1,二 纺织展厅,观众互动环节2,解读史料,三 陶瓷展厅等内容,欢迎下载使用。
博物馆不仅仅是保藏与展示文物的场所,也承担着为公众进行知识教育、素养提升等社会使命。
这里的每一件文物背后都记载着一个故事,一段历史,一场兴衰,也见证了我们中华民族的起源、发展甚至兴亡的全过程。
而这些也是我们共同的民族记忆,愿你走进这里,传承历史。
央视综艺《国家宝藏》九大博物馆27件国宝,本课节选其中三个国宝,河南博物院《妇好鸮尊》、上海博物馆 《缂丝莲塘乳鸭图》、故宫博物院《各种釉彩大瓶》,从冶金、纺织、陶瓷、经营形态四个展厅来了解我们古代手工业的发展情况。
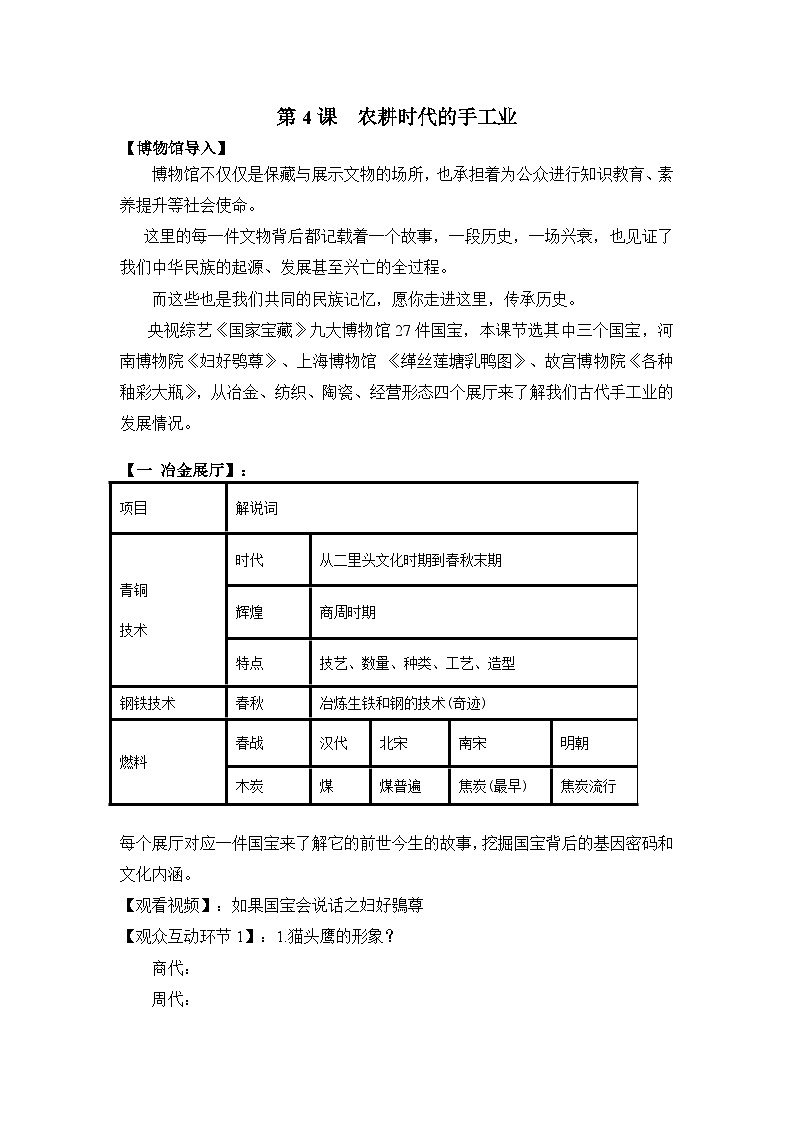
【一 冶金展厅】:
每个展厅对应一件国宝来了解它的前世今生的故事,挖掘国宝背后的基因密码和文化内涵。
【观看视频】:如果国宝会说话之妇好鴞尊
【观众互动环节1】:1.猫头鹰的形象?
商代:
周代:
今天:
2.猫头鹰一直还是猫头鹰,人心却变了好多回,请小组讨论
影响历史解释的因素有哪些?
史学理论:同一历史事实会有不同的历史叙述和记载。
【二 纺织展厅】:
上海博物馆 朱克柔《缂丝莲塘乳鸭图》
【观众互动环节2】:图1中有哪些动物,哪些植物?
评价:她以十指牵引彩丝,运丝如运笔,缂丝如画、栩栩如生。不仅具有里程碑意义,更是引领后继者攀登艺术之峰的旗帜。
【解读史料】:今棉之为用,可以御寒,可以生暖,盖老少贵贱无不赖之。其衣被天下后世,为功殆过于蚕桑也。——清·王应奎《柳南续笔》
棉布成为主要衣料的原因:棉布质优价廉、柔软结实,适合各阶层
【三 陶瓷展厅】:
【观众互动环节3】:雍正和乾隆的瓷器审美观探究
通过探究引出故宫博物院的镇馆之宝 《各种釉彩大瓶》集各种高温、低温釉、彩于一身,鬼斧神工,素有"瓷母"之美称
【观看视频】:国家宝藏节选片段,理解乾隆烧制这一瓷器的原因,历史可以合理的想象和加工,得出“鼎盛王朝就该海纳百川!”
【情感升华】:多走进博物馆,了解文物,保护文物,才能更好地弘扬中华优秀传统文化、传承历史,增强民族自信,坚定文化自信,建设社会主义文化强国。
【四 经营形态展厅】:
【观众互动环节4】:
结合图文史料,探究古代中国手工业发展的特征?
1、农业的补充与从属
2、历史悠久领先世界
3、多种经营形式并存
4、产生资本主义萌芽
【古今对比和思考】:中国制造不等同于中国创造,从中美贸易战和中兴危机发现,我国计算机的年产量达到3亿台以上,没有哪个国家能比。但从CPU到操作系统,从键盘到液晶显示器,我国每年需要向国外跨国公司支付数额庞大的专利费、技术使用费并接受高额垄断价格。
【情感价值观落实】:核心技术是国之重器,要掌握核心科技必须要具有创新精神。创新是一个民族进步的灵魂,是国家兴旺发达的不竭动力。
【小结】
【习题】:
(2013·四川高考·2)纺织业在商代经济中占有重要地位,下列选项中可以支
持这一判断的是( )
A.马王堆汉墓出土的素纱襌衣
B.纺织家黄道婆创立的新式纺车
C.甲骨文中关于祭祀蚕神的内容
D.《说文解字》中有关纺织产品的字
(2014·浙江高考·13)有学者认为,中国的瓷器(china)深受世界人民喜爱,所以,中国被称为China。更有学者指出,China是“秦”的音变(Qin→Chin-a)。解决这个问题的关键是( )
A.在考古学上取得突破,找到有说服力的证据
B.利用计算机等先进科技手段,进行广泛调查,得出科学结论
C.调查中外著名历史学家意见,用民主方式解决这一学术问题
D.弄清最早用China称呼中国者先获悉了“秦”还是“瓷”的信息
项目
解说词
青铜
技术
时代
从二里头文化时期到春秋末期
辉煌
商周时期
特点
技艺、数量、种类、工艺、造型
钢铁技术
春秋
冶炼生铁和钢的技术(奇迹)
燃料
春战
汉代
北宋
南宋
明朝
木炭
煤
煤普遍
焦炭(最早)
焦炭流行
行业
时期
解说词
丝织业
上古
首先发明丝织技术,学会养蚕缫丝
西周
工艺突飞猛进,品种丰富、图案精美
汉代
远销欧洲,获得“丝国”称号
唐代
出现缂丝技术
棉纺织业
宋末元初
棉花向内地传播;
元代
黄道婆:革新纺织技术和工具
明代
松江棉纺织中心、棉布成为主要衣料
时期
解说词
新石器
彩陶、黑陶、白陶
东汉晚
青瓷
南北朝
白瓷
隋唐
工艺成熟、独立生产部门、日常用品
宋代
“瓷都”景德镇、地方瓷窑
元代
彩瓷时代、青花瓷、釉里红
明清
工艺丰富多样、对外出口的大宗产品
经营形态
经营方式
产品分配
发展概况
影响评价
官营
政府控制经营
不计成本、不入市场
至明代前期,一直居主导地位
1优势,分工细致,技术水平高2不足
私营
明中后期手工作坊或工场增多,出现雇佣劳动关系
从事商品生产、生产范围日益扩大
明代中叶后占据主导地位
促进了商品经济的发展,出现了资本主义萌芽
家庭
个体农户的副业
产品供自己消费和缴纳赋税,很少进入市场
补充
稳定小农经济有一定作用,但技术落后、生产分散、妨碍市场发育
相关教案
这是一份高中历史岳麓版必修1 政治文明历程古罗马的政制与法律教案及反思,共4页。
这是一份高中历史岳麓版必修1 政治文明历程专制集权的不断加强教案,共6页。教案主要包含了汉唐时期的地方割据与集权措施,皇权的不断加强等内容,欢迎下载使用。
这是一份岳麓版专制集权的不断加强教学设计及反思,共3页。
相关教案 更多
- 1.电子资料成功下载后不支持退换,如发现资料有内容错误问题请联系客服,如若属实,我们会补偿您的损失
- 2.压缩包下载后请先用软件解压,再使用对应软件打开;软件版本较低时请及时更新
- 3.资料下载成功后可在60天以内免费重复下载
免费领取教师福利

