搜索
      上传资料 赚现金

      2025年小升初数学核心考点讲练(通用版)专题34找次品问题(学生版+解析)

      • 1.6 MB
      • 2025-06-08 19:26:27
      • 70
      • 0
      • 专著教育领域引导者
      加入资料篮
      立即下载
      查看完整配套(共2份)
      包含资料(2份) 收起列表
      教师
      2025年小升初数学核心考点讲练(通用版)专题34找次品问题(教师版).docx
      预览
      学生
      2025年小升初数学核心考点讲练(通用版)专题34找次品问题(学生版).docx
      预览
      正在预览:2025年小升初数学核心考点讲练(通用版)专题34找次品问题(教师版).docx
      2025年小升初数学核心考点讲练(通用版)专题34找次品问题(教师版)第1页
      高清全屏预览
      1/20
      2025年小升初数学核心考点讲练(通用版)专题34找次品问题(教师版)第2页
      高清全屏预览
      2/20
      2025年小升初数学核心考点讲练(通用版)专题34找次品问题(教师版)第3页
      高清全屏预览
      3/20
      2025年小升初数学核心考点讲练(通用版)专题34找次品问题(学生版)第1页
      高清全屏预览
      1/7
      2025年小升初数学核心考点讲练(通用版)专题34找次品问题(学生版)第2页
      高清全屏预览
      2/7
      2025年小升初数学核心考点讲练(通用版)专题34找次品问题(学生版)第3页
      高清全屏预览
      3/7
      还剩17页未读, 继续阅读

      2025年小升初数学核心考点讲练(通用版)专题34找次品问题(学生版+解析)

      展开

      这是一份2025年小升初数学核心考点讲练(通用版)专题34找次品问题(学生版+解析),文件包含2025年小升初数学核心考点讲练通用版专题34找次品问题教师版docx、2025年小升初数学核心考点讲练通用版专题34找次品问题学生版docx等2份试卷配套教学资源,其中试卷共27页, 欢迎下载使用。
      (思维导图+知识梳理+30道真题特训)
      1、找次品的基本思路
      通过推理,在天平的两边各放一个物品称。
      2、探索找次品的一般方法:
      在找次品时,把待测物品分成3份,每份数量尽量平均时,可以保证找出次品时,称量的次数最少。
      3、利用天平找次品的最优策略:
      (1)把待测的物品平均分成3份。
      (2)不能平均分的也应保证有2份相同,并且与另一份只相差1。这样可以保证找出次品时称量的次数最少。
      4、归纳总结。
      通过观察“要辨别的物品数目”和“保证能找出次品至少需要测的次数”之间的关系,就可以发现;只要带测物品(有一个次品且已知轻重的数目介于(3×3×……×3+1)【(n-1)个3】和3×3×……×3【n个3】之间,最多只要测试n次就能保证找出次品。
      一、填空题
      1.洛阳一家仪器工厂借助天平检测精密零件的质量是否合格。在12个精密零件中有一个不合格零件(不合格零件略轻些)。用天平至少称( )次,就能保证找出那个不合格零件。
      2.在生产过程中,工人发现:8瓶钙片中有1瓶是次品(轻一些),用天平称,至少称( )次能保证找出次品钙片;82瓶钙片中有1瓶是次品(轻一些),用天平称,至少称( )次能保证找出次品钙片。
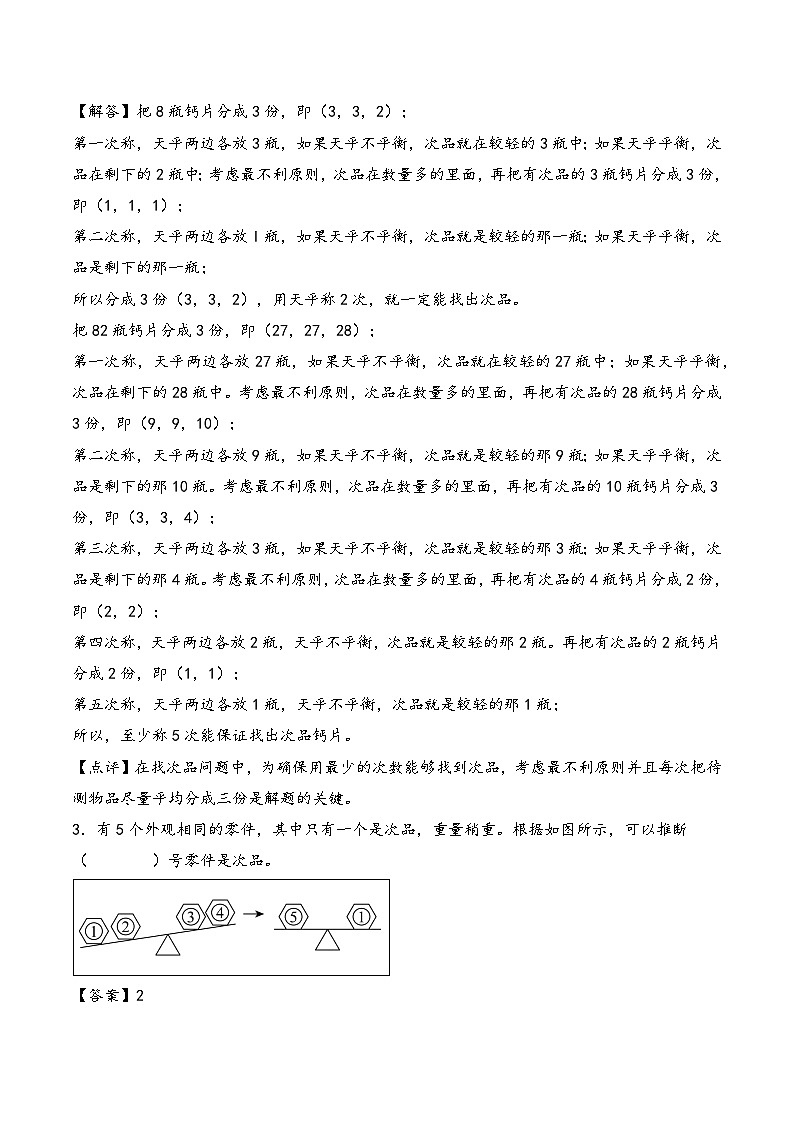
      3.有5个外观相同的零件,其中只有一个是次品,重量稍重。根据如图所示,可以推断( )号零件是次品。
      4.1箱糖果有24袋,其中有23袋质量相同,另有1袋质量不足,轻一些。至少称( )次才能保证找出这袋糖果来。
      5.利用天平秤次品的方法,下列数量的物品分成3份应该怎样分?请把分的数量写在圆圈里。

      6.用天平找次品的方法很多,在众多的方法中,我们发现了分( )份称的方法最好。已知一堆物品中有1个次品(比正品轻),如果至少称3次就能保证找出这个次品,这堆物品最少有( )个,最多有( )个。
      7.在原来已经合格的26颗螺丝钉中,聪聪不小心把1颗不合格的螺丝钉(次品)掉了进来,它与合格螺丝钉的外形一模一样,但质量略重一些,如果用天平称,最少称( )次能保证找出这个次品。
      8.有3袋白糖,其中2袋为1千克,另一袋不是1千克,但不知道比1千克轻还是重,利用天平,至少需要 次才能保证把它找出来。
      9.用天平找次品,如果待测物品在3个或3个以上,其中有1个比正品轻或重,我们可以先把待测物品分成( )份,能平均分的要( ),不能平均分的要使多的那一份与少的那一份相差( ),这样可以保证找出次品所称的次数最少。
      10.称一称。
      有8支牙膏(编号分别为①②③④⑤⑥⑦⑧),其中7支质量相同,1支是次品(轻一些)。用天平找出这支牙膏,至少要称( )次。试着在下图中表示出称的过程。
      二、选择题
      11.一批零件有81个,按要求它们的质量应该相同,已知有一个内部有缺陷,如果要求用天平称量找到有缺陷的零件,要使称量的次数最少,最合理的分组是( )。
      A.(40、41)B.(20、20、20、21)
      C.(27、27、27)D.(25、25、31)
      12.12个羽毛球特征相同,其中只有一个质量异常。现在要用一架没有砝码的天平去称,至少要称( )次才能找出那个质量异常的羽毛球。
      A.4B.3C.2D.1
      13.8个乒乓球里面有一个是次品(次品轻一些),根据下图找次品的过程,可以推断出( )。
      A.次品在⑦⑧里面B.①②里面有次品C.⑥是次品
      14.一箱牛奶有12盒,其中有11盒质量相同,另有1盒质量略轻,如果能用天平称,至少称( )次可以保证找出这盒牛奶。
      A.2B.3C.4D.5
      15.“鉴宝”节目中,一位收藏者拿出了他收集的16枚古铜钱,这些古铜钱外形、质地完全相同,其中有1枚假铜钱,质量比其他真铜钱轻一些。利用一架天平则至少称( )次才能保证找出这枚假铜钱。
      A.2B.3C.4D.5
      16.某品牌在售的散装粽子中,一个肉粽重140克,一个红枣粽重100克,只有一个肉粽,其余都是红枣粽。他想用天平称一称,那么最合适的称重分组方法是( )。
      A.B.
      C.D.
      17.有21个零件,其中有一个是次品,它的质量比合格品轻,如果用天平称,至少( )次才能找出这个次品。
      A.2B.3C.4D.5
      18.至少称3次,就可以保证从零件中找到那一个次品,零件个数的范围是( )。
      A.2个~3个B.4个~9个C.10个~27个D.不能确定
      19.有3袋食盐,其中2袋每袋450克,另1袋不是450克,但不知道比450克轻还是重。用天平至少称( )次能保证称出这袋食盐比450克重还是轻。
      A.1B.2C.3D.4
      20.要在6个外观完全一样的黄球中,找出质量稍重的1个次品。用天平称,要保证2次能找出次品。第一次分,比较合适的分法是( )。
      A.分成3份,分别是2,2,2B.分成3份,分别是1,2,3
      C.分成3份,分别是1,1,4D.分成4份,分别是1,1,1,3
      三、解答题
      21.一箱糖果有12袋,其中有11袋质量相同,另有1袋质量不足,轻一些。至少称几次能保证找出这袋糖果?
      22.某工厂生产的18个羽毛球中有一个重一些,这样的球会影响运动员的比赛水平。用天平称,至少称几次能保证找出这个羽毛球?
      23.有12袋奶粉,其中有一袋质量不足,轻一些。如果用天平秤,至少秤多少次才能保证找出这袋次品?(写出分组的方法,并把找的过程表示出来)
      24.如果有5瓶编号分别为1-5的钙片,其中有一瓶少了3片。如果用天平称,至少称( )次能保证找到次品。请你在下面写出找次品的过程,也可以画图。
      25.在100个玻璃球中,有一个比其他的99个重,其他99个同样重。现有一架等臂天平,最少称多少次,就一定能把这个超重的球找出来?
      26.一个商人有10袋金子,每袋里有10锭金子,有9个袋子里的金子每锭是10两,只有一个袋子里的金子每锭只有9两,你能只用天平称一次,就能称出哪袋装的是每锭9两的金子吗?
      27.
      (1)用无砝码的天平称,至少称几次就能找出小猴吃的是哪一筐?
      (2)你能用图表示称的过程吗?
      28.我国是世界上最早发现和利用茶树的国家,中国是茶的故乡。某茶厂对茶叶进行抽检,在抽检的15盒茶叶中,其中有14盒质量相同,另有一盒质量较轻一些为不合格产品,如果用天平称,至少称几次能保证将这盒不合格产品找出来?
      29.中医,是我国的瑰宝,中药学是我国古代优秀文化遗产的重要组成部分。奶奶因病需到中药馆买中药9副,每副药共计重200g,但由于药师的疏忽,其中一副中药少放了一味药。
      (1)用天平称几次,能保证找到这副中药?请写出过程。
      (2)如果两边各放4副药,称一次,有可能找出来这副药吗?为什么?
      30.吃粽子:说到粽子,就不得不“南咸北甜”了,即北方人爱吃豆沙粽,枣子粽等甜味粽子,南方人喜欢加入火腿或排骨等的咸味粽子,将100克的糯米和2个6克的蜜枣放棕叶中包成一个四面体,这样一个甜甜的枣子粽就完成了,而火腿粽则需要把2个蜜枣换成50克的火腿肉即可。
      (1)在一个枣子粽中,要知道“蜜枣的质量是糯米的几分之几?”下面列式正确的是( )。
      A.
      B.
      C.
      (2)根据上面的信息,算式解决的问题是: 。
      (3)某公司按照配料标准分别生产了一批外观一样的火腿粽和枣子粽,每12个装一袋,但其中一袋火腿粽中混入了1个枣子粽,如果用天平称,至少称( )次,能保证找到这个枣子粽。
      (4)聪聪想用排水法测量一个枣子粽的体积,在只有尺子、水和足够大的透明正方体玻璃容器的情况下,请你帮他设计一个实验方案,并用语言叙述出来。

      相关试卷 更多

      资料下载及使用帮助
      版权申诉
      • 1.电子资料成功下载后不支持退换,如发现资料有内容错误问题请联系客服,如若属实,我们会补偿您的损失
      • 2.压缩包下载后请先用软件解压,再使用对应软件打开;软件版本较低时请及时更新
      • 3.资料下载成功后可在60天以内免费重复下载
      版权申诉
      若您为此资料的原创作者,认为该资料内容侵犯了您的知识产权,请扫码添加我们的相关工作人员,我们尽可能的保护您的合法权益。
      入驻教习网,可获得资源免费推广曝光,还可获得多重现金奖励,申请 精品资源制作, 工作室入驻。
      版权申诉二维码
      欢迎来到教习网
      • 900万优选资源,让备课更轻松
      • 600万优选试题,支持自由组卷
      • 高质量可编辑,日均更新2000+
      • 百万教师选择,专业更值得信赖
      微信扫码注册
      手机号注册
      手机号码

      手机号格式错误

      手机验证码 获取验证码 获取验证码

      手机验证码已经成功发送,5分钟内有效

      设置密码

      6-20个字符,数字、字母或符号

      注册即视为同意教习网「注册协议」「隐私条款」
      QQ注册
      手机号注册
      微信注册

      注册成功

      返回
      顶部
      精选专题 初中月考 教师福利
      添加客服微信 获取1对1服务
      微信扫描添加客服
      Baidu
      map