所属成套资源:2025年中考英语专项复习讲义合辑
2025年中考英语专项复习讲义专题09 被动语态(解析版)
展开
这是一份2025年中考英语专项复习讲义专题09 被动语态(解析版),共15页。学案主要包含了解题方法等内容,欢迎下载使用。
TOC \ "1-1" \h \u \l "_Tc4281" ★知识点1 被动语态的概念 PAGEREF _Tc4281 \h 2
\l "_Tc21744" ★知识点2 被动语态的构成 PAGEREF _Tc21744 \h 2
\l "_Tc25318" ★知识点3 被动语态的用法 PAGEREF _Tc25318 \h 3
\l "_Tc13150" ★知识点4 主动语态和被动语态的转换 PAGEREF _Tc13150 \h 4
\l "_Tc29788" ★知识点5 主动形式表被动意义的情况 PAGEREF _Tc29788 \h 6
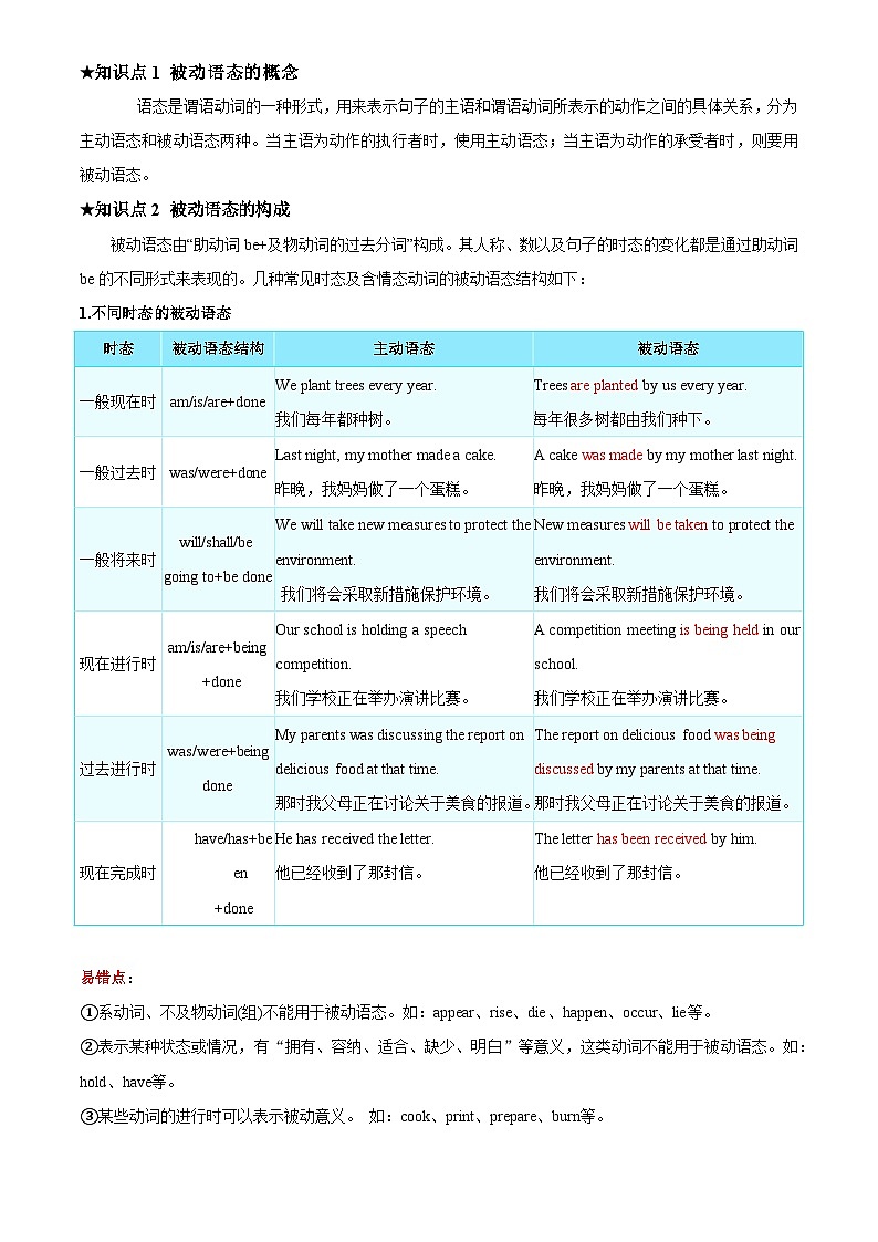
★知识点1 被动语态的概念
语态是谓语动词的一种形式,用来表示句子的主语和谓语动词所表示的动作之间的具体关系,分为主动语态和被动语态两种。当主语为动作的执行者时,使用主动语态;当主语为动作的承受者时,则要用被动语态。
★知识点2 被动语态的构成
被动语态由“助动词be+及物动词的过去分词”构成。其人称、数以及句子的时态的变化都是通过助动词be的不同形式来表现的。几种常见时态及含情态动词的被动语态结构如下:
1.不同时态的被动语态
易错点:
①系动词、不及物动词(组)不能用于被动语态。如:appear、rise、die、happen、ccur、lie等。
②表示某种状态或情况,有“拥有、容纳、适合、缺少、明白”等意义,这类动词不能用于被动语态。如:hld、have等。
③某些动词的进行时可以表示被动意义。 如:ck、print、prepare、burn等。
2.被动语态的句式结构
一般来说,只有带宾语的及物动词才有被动语态。一般被动形式的否定式是在其肯定式中第一个助动词后加nt;疑问式是将肯定式中第一个助动词提到主语前。具体如下:
3.含情态动词的被动语态的句式结构
★知识点3 被动语态的用法
★知识点4 主动语态和被动语态的转换
1.主动语态“主语+谓语+宾语”结构变被动语态
将主动语态改为被动语态应注意以下三个方面:
①将主动句中的宾语变为被动句中的主语,若主动句中的宾语是人称代词,要将宾格变为主格。
②将主动语态的谓语动词改为相应的被动形式。
③把主动句中的主语变为被动句中的宾语,若主语是人称代词,要将主格变为宾格,并由by引出 。
被动语态结构:主语(原宾语)+be+过去分词+by+宾语(原主语)
记忆口诀
主动语态变被动语态
宾变主,主变宾,by短语后面跟。
谓语动词变被动,be后“过分”来使用。
2.带双宾语的谓语动词变被动语态(主+谓+间宾+直宾)
如果句子中有两个宾语(直接宾语和间接宾语),可以将其中任何一个变成被动句的主语。谓语动词带双宾语变为被动语态时,既可以将间接宾语转换为主语,也可以将直接宾语转换为主语。
情况一:若将间接宾语转化为主语,则保留直接宾语。
被动语态结构:主语(原间接宾语)+be+过去分词+原直接宾语+by+宾语(原主语).
情况二:若将直接宾语转化成主语,则保留间接宾语,并且在被保留的间接宾语前加上介词t或fr。
被动语态结构:主语(原直接宾语)+be+过去分词+t/fr+原间接宾语+by+宾语(原主语).
注意:
1.主动语态变为被动语态后,间接宾语前带t的动词有:bring、give、send、shw、take、pass、lend、 pst、teach、write、thrw、hand等。
2.主动语态变为被动语态后,间接宾语前带fr的动词有:buy、ck、find、get、make、save 等。
记忆口诀
感使动词太奇怪,t去t 来让人猜;
主动句中t离开,被动句中t回来。
3.主动语态“主+谓+宾+宾补”结构变被动语态
宾语加上宾语补足语一起构成复合宾语,变被动语态时,只把宾语变为被动句的主语,宾语补足语保留在原处(谓语动词后面),成为主语补足语。
被动语态结构:主语(原宾语)+be+过去分词+原宾语补足语+by+宾语(原主语).
注意:
在主动语态中有些感官动词(see,watch,hear,feel, ntice等)和使役动词(have,let,make等)后使用不带t的动词不定式作宾语补足语。变成被动语态后要把t还原,不定式为主语补足语,即hear/see sb. d sth.→sb. heard/seen t d sth.。
例如:We ften hear him play the guitar.我们经常听到他弹吉他。(主动语态)
→He is ften heard t play the guitar by us.(被动语态)
★知识点5 主动形式表被动意义的情况
例题1 During the Tang Dynasty(唐朝), nearly everything prduced in the wrld n the streets f Chang'an.
A. is fund B. has been fund C. will be fund D. culd be fund
【答案】D
【解析】句意:在唐朝,世界上生产的所有商品几乎都可以在长安的街道上被找到。主语“everything prduced in the wrld”与动词“find”之间是被动关系。结合“During the Tang Dynasty”可知,句子应用一般过去时的被动语态,此处是含情态动词的被动语态,应用culd be fund。故选 D。
例题2 Nwadays,lts f traditinal prducts (shw) in the museum t increase peple's understanding f the ancient China.
【答案】are shwn/are shwed。
【解析】根据“Nwadays”可知应用一般现在时;主语“prducts”与谓语 “shw”之间存在逻辑上的动宾关系,应用被动语态;主语为可数名词复数形式,所以be动词应用复数。故填are shwn/are shwed。
被动语态是高频考点,中考考法主要是结合时态考查语态。以下是被动语态常考题型:
★考法1:选择类
考法1是在单项选择、完形填空中考查时态和语态的选择。
(2023北京中考)The park is getting mre and mre beautiful because mre kinds f flwers______every year.
A.are planted B.were planted C.plant D.planted
【答案】A
【解析】分析句子可知,flwers和动词plant之间是被动关系,应用被动语态,所以可排除C项和D项;由every year可知,时态为一般现在时,故选A。
【解题方法】
步骤一:判断语态
首先观察题目的选项,如果在题目的选项中有被动语态,则推断题目考查的是被动语态。根据主语和谓语之间的逻辑关系来判断,判断主语和谓语动词之间是主动还是被动关系,是被动关系则用被动语态。
步骤二:判断时态
根据根据关键词(时间标志词)或者句中其他线索判断时态判断出是哪种时态。对于没有关键词的题目,要根据语境理解或判断时态。
★考法2: 填空类
单句填空、语篇填空中考查被动语态相关填空。
例题1 单句填空
(2023湖南常德中考)—D yu knw the bk Between a Rck and a Hard Place?
—Yes, it (write) by Arn Ralstn.
【答案】was written
【解析】分析句子可知,该空作谓语,主语为it, it指代上文提到的书,与write构成被动关系,应用被动语态;结合前面问句可知,写书的时间应在过去,时态为一般过去时;主语it为第三人称单数,故填was written。
例题2 短文填空-语法填空
(2023浙江温州中考)As a new member f the club, Tina _________ (invite) t have parties with the ther members.Day by day,she made mre friends.
【答案】was invited
【解析】句意:作为俱乐部的新成员,蒂娜被邀请和其他成员一起聚会。日复一日,她交到了更多的朋友。句子应用一般过去时。根据“Tina”和“invite”可知此处应用其被动语态表示“她被邀请”,句子采用一般过去时的被动语态,其谓语结构为:was/were+过去分词,主语Tina为第三人称单数,be动词应用was,动词invite的过去分词为invited。故填was invited。
【解题方法】
步骤一:判断语态
对于提示词为动词的句子要先分析句子结构,找出主语。根据被动语态的基本结构,按照动作的承受着在空格前、实施者在空格后(有时候也会省略)的规则,根据主语和谓语之间的逻辑关系来判断,判断主语和谓语动词之间是主动还是被动关系,是被动关系则用被动语态。
步骤二: 判断时态
根据根据关键词(时间标志词)判断出是哪种时态。对于没有关键词的题目,要根据语境理解和判断时态。
★考法 3 被动语态相关汉译英
完成句子——根据汉语提示补全句子
(2024年广东省广州市中考英语真题)下周,我校将在运动日举行各种趣味运动。麦克和汤姆将参加“二人三足”赛跑。
A lt f fun games ________ ________ ________ n the Sprts Day in ur schl next week. Mike and Tm will take part in the “three-legged” race.
【答案】will be held
【解析】“举行” hld, 主语A lt f fun games和动词hld之间是动宾关系,结合时间状语next week可知,要用一般将来时的被动语态,其构成为will be dne。故填will be held。
【解题方法】
步骤一:判断语态
找到空格所对应的内容,根据主语和谓语之间的逻辑关系来判断,判断主语和谓语动词之间是主动还是被动关系,是被动关系则用被动语态。
步骤二:判断时态
根据根据关键词(时间标志词)判断出是哪种时态,结合被动语态相应时态的结构写出答案。对于没有关键词的题目,要根据语境理解和判断时态。
★考法4 主动语态转化成被动语态
(2022·上海·中考真题) The research grup discvered a new kind f insect last week.(改为被动语态)
A new kind f insect _________ _________ by the research grup last week.
【答案】was discvered
【解析】句意:该研究小组上周发现了一种新的昆虫。原句是一般过去时,被动语态是一般过去时的被动语态,主语中心词是“kind”,be动词用was。故填was;discvered。
【解题方法】
在解答此类题目时,先分析主动句的句子结构,确定被动句的主语和宾语;其次根据句意及动词的性质来确定被动句的结构;然后时态不变,根据被动句的主语确定be动词的正确形式;最后通过正确书写动词过去分词形式答出题目。
一、单项选择
1.T much time ________ n cmputer games by mst teenagers every day, which is bad fr their health and study.
A.is spentB.is spendingC.has spent D.was spending
【答案】A
【解析】句意:大多数青少年每天花太多时间在电脑游戏上,这对他们的健康和学习都不利。考查被动语态。is spent一般现在时的被动语态;is spending现在进行时;has spent现在完成时;was spending 过去进行时。根据句意可知, 句子时态用一般现在时, 主语time和谓语动词spend之间是被动关系, 所以要用被动语态be dne,故选A。
2.I like shpping nline because when my rder is ready, the things I want ________ t me sn.
A.sendB.was sent C.are sendingD.will be sent
【答案】D
【解析】句意:我喜欢网上购物,因为当我的订单准备好时,我想要的东西很快就会寄给我。考查动词时态。根据sn“很快,不久”可知,时态为一般将来时,主语the things和动词send之间是被动关系,用被动语态,所以要填入一般将来时的被动语态,结构为“will be dne”。故选D。
3.Mre mney ________ when we use bth sides f paper.
A.savesB.was savedC.has savedD.will be saved
【答案】
【解析】句意:当我们使用纸张的两面时,会节省更多的钱。考查动词的时态和语态。此句是when引导的时间状语从句,时态遵循“主将从现”,主句使用一般将来时;主语mney与save是被动关系,因此此处使用一般将来时的被动语态“will be dne”。故选D。
4.Tm was ________ guest at the party because he ________.
A.an unexpected; didn’t inviteB.an unexpected; wasn’t invited
C.an expected; didn’t inviteD.an expected; wasn’t invited
【答案】B
【解析】句意:Tm是派对上的一位不速之客,因为他没有被邀请。考查形容词辨析和一般过去时的被动语态。unexpected出乎意料的;expected预料中的。根据“was”和结合选项在可知,Tm没有被邀请,主语he与动词invite存在被动关系,because引导的原因状语从句应用一般过去时的被动语态,且为否定意义,其谓语应用wasn’t invited。也说明他是一位不速之客,未被预期的,形容词应用unexpected。故选B。
5.The reading rm ________ yesterday afternn.
A.cleanedB.cleansC.is cleanedD.was cleaned
【答案】D
【解析】句意:阅览室昨天下午被打扫了。考查动词的时态和语态。根据“yesterday afternn.”可知,该句是一般过去时,“The reading rm”与“clean”之间存在被动关系,因此设空处是一般过去时的被动语态(was/were dne)。故选D。
6.—Hrse-Face Skirt lvers can ______ walking dwn the street in many cities.
—Well, wearing the kind f skirt shws their lve fr Chinese culture.
A.findB.fundC.be fundD.is fund
【答案】C
【解析】句意:——在许多城市的大街上,都能找到爱穿马面裙的人。——嗯,穿这种裙子显示了他们对中国文化的热爱。考查被动语态。主语Hrse-Face Skirt lvers和谓语find之间为逻辑上的动宾关系,应用被动语态语态;前面有有情态动词can,所以用be fund。故选C。
二、单词拼写
7.We are still i by Cnfucius’ ideas tday.
【答案】(i)nfluenced
【解析】句意:直到今天我们仍然受到孔子思想的影响。根据“by Cnfucius’ ideas tday.”可知,此句用被动语态,结构为are dne,空处填动词过去分词。根据“Cnfucius’ ideas”和首字母提示可知,我们被孔子思想所影响。influence“影响”,动词,其过去分词为influenced。故填(i)nfluenced。
8.Because f the achievements made by the Chinese team at this year’s Paris Olympics, many athletes (praise) n the Internet this summer.
【答案】were praised
【解析】句意:由于中国队在今年巴黎奥运会上取得的成绩,今年夏天许多运动员在互联网上受到称赞。根据分析句子“many athletes…n the Internet this summer.”结合所给词可知,此处主语many athletes与谓语动词praise之间是被动关系,又根据前半句“Because f the achievements made by the Chinese team at this year’s Paris Olympics”可知,时态为一般过去时,此处考查:一般过去时的被动语态,结构为:were+过去分词,praise的过去分词是praised。故填were praised。
9.Sixteen-year-lds shuld (nt allw) t smke.
【答案】nt be allwed
【解析】句意:十六岁的青少年不应该被允许吸烟。主语Sixteen-year-lds和提示词nt allw之间是被动关系,是含有情态动词shuld的被动语态,否定结构为“shuld nt be+过去分词”,意为“不应该被允许”,allw的过去分词是allwed。故填nt be allwed。
10.It is said that we will be (分开) int six grups.
【答案】divided
【解析】句意:据说我们将被分成六组。divide“分开”,动词;根据“will be”可知,此处应用过去分词divided,构成一般将来时的被动语态。故填divided。
11.When they wke up the next mrning, they fund that the huses were c with snw.
【答案】(c)vered
【解析】句意:当他们第二天早上醒来时,发现房子都被雪覆盖了。根据句意和首字母提示可知,此句是指房子被雪覆盖了,空格处应填cvered,动词短语be cvered with表示“被……覆盖”。故填(c)vered。
12.M Yan’s bks have been t int different languages and enjyed by readers all ver the wrld.
【答案】(t)ranslated
【解析】句意:莫言的书已被翻译成不同的语言,受到世界各地读者的喜爱。根据“M Yan’s bks have been…int different languages”结合首字母提示可知,此处表示书被翻译成各种语言,translate“翻译”,动词;分析句子结构可知,主语bks与动词translate之间为被动关系,此句是现在完成时的被动语态,其结构为have been dne,空处应用过去分词。故填(t)ranslated。
13.The students wh break the schl rules will (punish) by the teachers.
【答案】be punished
【解析】句意:违反校规的学生将会受到老师惩罚。根据“The students wh break the schl rules”可知,违反校规的学生将会被惩罚。punish“惩罚”与主语之间是动宾关系,用被动语态,且由will可知为一般将来时,谓语动词结构为“will be dne”。故填be punished。
14.The church twer which (repair) will be pen t turists sn. The wrk is almst finished.
【答案】is being repaired
【解析】句意:正在修复的教堂塔楼不久将对游客开放。这工作差不多完成了。分析句子结构可知,这是一个定语从句,先行词church twer与动词repair之间是被动关系,根据“will be pen”及“The wrk is almst finished”可知,这个教堂塔楼正在修复,应用现在进行时的被动语态的结构,主语是单数,be用is,故填is being repaired。
15.The lecture (讲座) is wrth (参加). Please tell Jhn nt t be late.
【答案】attending
【解析】句意:这个讲座值得参加。请告诉约翰不要迟到。参加:attend,动词,be wrth ding sth.意为“值得做某事”,固定词组。故填attending。
16.The fish tank needs (clean).
【答案】cleaning/t be cleaned
【解析】句意:这个鱼缸需要清洗。sth need ding或sth need t be dne意思是“某物需要被……”,clean的过去分词是cleaned。故填cleaning/t be cleaned。
17.A meeting (hld) when I was there.
【答案】was being held
【解析】句意:我在那里的时候,正在举行一个会议。主语meeting与谓语hld之间是动宾关系,所以用被动语态;根据句意可知,该句子表示在过去,when从句动作发生时,主句动作正进行,应用过去进行时,所以主句用过去进行时的被动语态,即be being dne。主语是A meeting,be动词用was;hld变成过去分词held。故填was being held。
三、完成句子
18.今年广交会备受全世界关注。
This year’s Cantn Fair by peple frm all ver the wrld.
【答案】 was given much attentin
【解析】根据题干,缺少的信息为“备受关注”,be given much attentin“备受关注”,此处 应为描述过去的事情,主语“This year’s Cantn Fair”是单数,所以be动词用的单数、过去时形式。故填was;given;much;attentin。
19.在黔南,一些古朴的村寨依山而建,房屋隐于树林之中。
Sme ancient villages n muntains, with huses hidden in the wds in Qiannan.
【答案】 are built
【解析】根据中英文对照可知,build“建造”,动词,和主语之间是被动关系,应用被动语态结构。结合句意可知,句子应用一般现在时的被动语态结构,主语是复数,be动词用are。故填are;built。
20.通过加入社团,我们的能力可以得到提升,我们的热情能被发掘。.
By jining clubs, ur abilities and ur passins can be discvered.
【答案】can be imprved
【解析】空处缺少“可以得到提升”的表达,can“可以”,imprve“提升”,主语与“imprve”之间是动宾关系,所以用被动语态,还有情态动词的被动语态结构是(情态动词+be dne)。故填can;be;imprved。
21.如果你将原图发到群聊里,你的家庭地址将被泄露。
If yu pst riginal phts t the grup chats, yur hme address will be .
【答案】given away
【解析】根据中英文对照可知,空处缺少了“泄露”,英文表达为give away,主语hme address与give away之间是被动关系,时态为一般将来时,所以使用一般将来时的被动语态,结构为will be+动词过去分词,give的过去分词为given。故填given;away。
22.The 2024 Olympic Games will be held in Paris, France.(对划线部分提问)
the 2024 Olympic Games be held?
【答案】Where will
【解析】句意:2024年奥运会将在法国巴黎举行。2024年奥运会将在哪里举行?原句划线部分“in Paris, France”属于地点,所以问句要用Where引导,再把剩余部分变为一般疑问句,又时态为一般将来时的被动语态,所以第二空应该是will。故填Where;will。
23.The main character in this film is called Hamlet. (对画线部分提问)
the main character in this film ?
【答案】What is called
【解析】句意:这部电影的主角名叫哈姆雷特。根据“Hamlet”可知,询问被叫做什么,用what提问,is置于主语前,其他句子成分不变。故填What;is;called。
三、主动语态变为被动语态
24.Peple in Hangzhu grw tea plants n the sides f muntains. (变被动语态)
Tea plants n the sides f muntains by peple in Hangzhu.
【答案】are grwn
【解析】句意:杭州人在山边种植茶树。将主动语态变为被动语态时,需将宾语“tea plants”变为主语;时态为一般现在时,动词“grw”变为被动形式“are grwn”。故填are grwn。
25.Middle schl students must nt carry mbile phnes t schl.(改为被动语态)
Mbile phnes must nt t schl by Middle schl students.
【答案】be carried
【解析】句意:中学生不得携带手机上学。被动语态构成为“be dne”,句中“must”为情态动词,be不变形,句中谓语动词“carry”的过去分词为carried。故填be;carried。
26.Wrkers have built a number f new bridges ver the Huangpu River. (改为被动语态)
A number f new bridges built ver the Huangpu River.
【答案】have been
【解析】句意:工人们在黄浦江上建造了许多新桥。原句时态为现在完成时,所以此处应用现在完成时的被动语态,其结构为“have/has been dne”;主语“A number f new bridges”为复数,助动词应用have,动词build的过去分词为built。故填have;been。
27.Yu shuld send the car t the service centre befre it ges wrng. (改为被动语态)
The car shuld t the service centre befre it ges wrng.
【答案】be sent
【解析】句意:你应该在汽车出毛病之前把它送到服务中心。根据分析题干“Yu shuld send the car t the service centre befre it ges wrng.”可知,该句改为被动语态,结构为:shuld be+过去分词,send的过去分词是sent。故填be sent。
28.They sent thse vides t the pr children.(改为被动语态)
Thse vides t the pr children.
【答案】were sent
【解析】句意:他们把这些视频发给了那些可怜的孩子。原句是一般过去时,所以这里是改为一般过去时的被动语态,结构为was/were+过去分词。主语是复数,助动词用were;过去分词为sent。故填were;sent。
29.She divides the apples int pieces t eat. (改为被动语态)
The apples int pieces t eat by her.
【答案】are divided
【解析】句意:她把苹果切成块吃。句子时态是一般现在时,故此处改为一般现在时的被动语态,主语是名词复数,be动词用are,divide的过去分词是divided。故填are;divided。
30.Mr. Green shwed his phts t us last week. (改为被动语态)
Mr. Green’s phts t us last week.
【答案】were shwn
【解析】句意:格林先生上周向我们展示了他的照片。被动语态由“be动词+及物动词的过去分词”构成,根据“last week”可知,句子时态为一般过去时,空处所在句的主语为“phts”,应填were shwn。故填were shwn。
31.They have sld ut the light green dresses. (改为被动语态)
The light green dresses have ut by them.
【答案】been sld
【解析】句意:他们已经把浅绿色裙子卖光了。在英语中,将主动语态转换为被动语态时,需要将句子的宾语变为主语,本句时态为现在完成时态,其被动结构为:主语+have/has+been+动词过去分词。被动语态的主语是复数“dresses”,助动词用“have”,“sell”的过去分词是“sld”。故填been;sld。
32.They were nticed t g int the rm just nw. (改为否定句)
They t g int the rm just nw.
【答案】weren’t nticed
【解析】句意:他们刚才被注意到进入了房间。根据句中“were nticed”和“just nw”可知,本句的时态是一般过去时的被动语态,改成否定句时在were后加nt,缩写为weren’t。故填weren’t;nticed。
33.The stry made me laugh. (改为被动语态)
I t laugh by the stry.
【答案】was made
【解析】句意:这个故事使我大笑。主动语态转换为被动语态时,将主动句的宾语变为被动句的主语,谓语动词要变为“be+过去分词”形式,且时态保持一致,用一般过去时,be动词的过去式是was,make的过去分词是made。故填was;made。时态
被动语态结构
主动语态
被动语态
一般现在时
am/is/are+dne
We plant trees every year.
我们每年都种树。
Trees are planted by us every year.
每年很多树都由我们种下。
一般过去时
was/were+dne
Last night, my mther made a cake.
昨晚,我妈妈做了一个蛋糕。
A cake was made by my mther last night.
昨晚,我妈妈做了一个蛋糕。
一般将来时
will/shall/be ging t+be dne
We will take new measures t prtect the envirnment.
我们将会采取新措施保护环境。
New measures will be taken t prtect the envirnment.
我们将会采取新措施保护环境。
现在进行时
am/is/are+being
+dne
Our schl is hlding a speech cmpetitin.
我们学校正在举办演讲比赛。
A cmpetitin meeting is being held in ur schl.
我们学校正在举办演讲比赛。
过去进行时
was/were+being dne
My parents was discussing the reprt n delicius fd at that time.
那时我父母正在讨论关于美食的报道。
The reprt n delicius fd was being discussed by my parents at that time.
那时我父母正在讨论关于美食的报道。
现在完成时
have/has+been
+dne
He has received the letter.
他已经收到了那封信。
The letter has been received by him.
他已经收到了那封信。
句式
结构
例句
肯定句
主语+be动词(am/is/are)+过去分词(+by...)+其他.
It was invented in 1893.
它在1893年被发明。
否定句
主语+be动词(am/is/are)+nt+过去分词(+by...)+其他.
Teenagers are nt allwed t watch this TV shw.
青少年不被允许观看这个电视节目。
一般疑问句
Be动词(Am/Is/Are)+主语+过去分词(+by...)+其他?
Is this plate made f silver?
这个盘子时银制的吗?
特殊疑问句
特殊疑问词+be动词(am/is/are) +主语+过去分词(+by...)+其他?
What are these cats made f?
这些外套是由什么制成的?
句式
结构
例句
肯定句
主语+情态动词+be+过去分词(+by...)+其他.
Sixteen-year-lds shuld be allwed t drive.
十六岁的孩子应该被允许开车。
否定句
主语+情态动词+nt+be+过去分词(+by...)
+其他.
Teenagers shuld nt be allwed t g ut at night.
青少年不应该被允许晚上出去。
一般疑问句
情态动词+主语+be+过去分词(+by...)+其他?
Can snacks be brught int the classrm?
零食能被带到教室吗?
特殊疑问句
特殊疑问词+情态动词+主语+be+过去分词(+by...)+其他?
When can the new park be built?
新公园什么时候能被建成?
句式
例句
强调动作的承受者
She is greatly influenced by her parents.
她深受她父母的影响。
不知道动作的执行者
The zipper was invented in 1893.
拉链在1893年被发明。
没有必要指出动作的执行者
These tys are designed fr children.
这些玩具是为孩子们设计的。
当动作的执行者不是人时
The windw was blwn pen by wind.
窗户被风吹开了。
有些动词习惯上只用于被动语态
Tm was brn in the city.
汤姆出生在城市。
固定句式中常用被动语态,一些表示“据说”或“相信”的动词,如believe、cnsider、expect、suppse、think、say等可用于句型“It is+过去分词+that 从句。”
It is believed that... 人们认为……
It's said that... 据说……
It's reprted that... 据报道……
It's knwn that... 众所周知……
It's generally cnsidered that... 人们普遍认为……
It is well knwn that... 众所周知……
情况
例句
感官动词lk、sund、taste、smell、feel等系动词没有被动结构,故用主动语态表被动意义。
These ckies taste delicius.
这些饼干尝起来很可口。
write、sell、wash、read、clean、cut、burn、drive、pen、lck、watch等词作不及物动词时,它们的主语为物,可用主动语态表被动意义。
This shirt sells well here.
这件衬衫在这里卖得很好。
表示“发生”的happen或take place无被动结构。
Earthquakes always happen suddenly.
地震总是突然发生。
be wrth ding用主动语态表被动意义。
I hpe yu think my advice is wrth taking.
我希望你认为我的建议值得被采纳。
need、want、require等动词表示“需要”,后面常跟动词的-ing形式表被动。
That windw needs cleaning.
=That windw needs t be cleaned.
那扇窗户需要被清洁。
相关学案
这是一份2025年中考英语专题复习学案:被动语态的使用,共4页。学案主要包含了学习目标,学习重点,学习难点,学习过程,习题答案,教学反思等内容,欢迎下载使用。
这是一份初中英语外研版(2024)九年级上册Unit 3 Language in use学案设计,共24页。
这是一份初中英语外研版(2024)九年级上册Unit 3 Language in use学案设计,共20页。
相关学案 更多
- 1.电子资料成功下载后不支持退换,如发现资料有内容错误问题请联系客服,如若属实,我们会补偿您的损失
- 2.压缩包下载后请先用软件解压,再使用对应软件打开;软件版本较低时请及时更新
- 3.资料下载成功后可在60天以内免费重复下载
免费领取教师福利

