


所属成套资源:2025年中考数学专题复习练习合辑
2025年中考数学专题复习练习专题06 全等、等腰及相似有关解答题的模型构建(6大类型)(解析版)
展开 这是一份2025年中考数学专题复习练习专题06 全等、等腰及相似有关解答题的模型构建(6大类型)(解析版),共89页。试卷主要包含了三角形全等的判定及应用,1cm,sin80°=0,8cm,8,则AC=2AE=13,6cm,,4cm,7m等内容,欢迎下载使用。
1.三角形全等的判定及应用
(1)全等三角形的定义:
全等的图形必须满足:(1)形状相同;(2)大小相等
能够完全重合的两个三角形叫做全等三角形。全等用符号“≌”表示,读作“全等于”。
注:记两个全等三角形时,通常把表示对应顶点的字母写在对应的位置上。
(2)全等三角形的性质:
全等三角形的对应边相等,全等三角形对应角相等。
(3)全等三角形的判定:
(1)两边及其夹角对应相等的两个三角形全等(可简写成“边角边”或“SAS”)
(2)两角及其夹边对应相等的两个三角形全等(可简写成“角边角”或“ASA”)
(3)两角分别相等且其中一组等角的对边对应相等的两个三角形全等
(简写成“角角边”或“AAS”)
三边对应相等的两个三角形全等(可简写成“边边边”或“SSS”)。
等腰三角形的性质与判定
(1)等腰三角形的概念
有两条边相等的三角形叫做等腰三角形.
(2)等腰三角形的性质
①等腰三角形的两腰相等
②等腰三角形的两个底角相等.【简称:等边对等角】
③等腰三角形的顶角平分线、底边上的中线、底边上的高相互重合.【三线合一】
(3)等腰三角形的判定
判定定理:如果一个三角形有两个角相等,那么这两个角所对的边也相等.【简称:等角对等边】
说明:①等腰三角形是一个轴对称图形,它的定义既作为性质,又可作为判定办法.
②等腰三角形的判定和性质互逆;
③在判定定理的证明中,可以作未来底边的高线也可以作未来顶角的角平分线,但不能作未来底边的中线;
④判定定理在同一个三角形中才能适用.
等边三角形的性质与判定
(1)等边三角形的定义:三条边都相等的三角形叫做等边三角形,等边三角形是特殊的等腰三角形.
①它可以作为判定一个三角形是否为等边三角形的方法;
②可以得到它与等腰三角形的关系:等边三角形是等腰三角形的特殊情况.在等边三角形中,腰和底、顶角和底角是相对而言的.
(2)等边三角形的性质:等边三角形的三个内角都相等,且都等于60°.
等边三角形是轴对称图形,它有三条对称轴;它的任意一角的平分线都垂直平分对边,三边的垂直平分线是对称轴.
等边三角形的判定:
由定义判定:三条边都相等的三角形是等边三角形.
判定定理1:三个角都相等的三角形是等边三角形.
判定定理2:有一个角是60°的等腰三角形是等边三角形.
4 三角形相似的判定及综合应用
(1)平行线法:平行于三角形的一边的直线与其他两边相交,所构成的三角形与原三角形相似;
这是判定三角形相似的一种基本方法.相似的基本图形可分别记为“A”型和“X”型,如图所示在应用时
要善于从复杂的图形中抽象出这些基本图形.
(2)三边法:三组对应边的比相等的两个三角形相似;
(3)两边及其夹角法:两组对应边的比相等且夹角对应相等的两个三角形相似;
(4)两角法:有两组角对应相等的两个三角形相似.
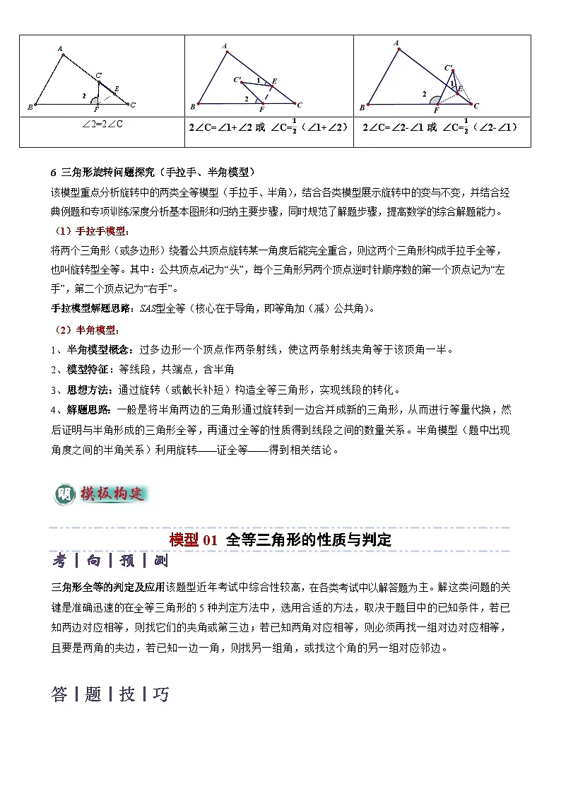
5 三角形折叠问题探究
6 三角形旋转问题探究(手拉手、半角模型)
该模型重点分析旋转中的两类全等模型(手拉手、半角),结合各类模型展示旋转中的变与不变,并结合经典例题和专项训练深度分析基本图形和归纳主要步骤,同时规范了解题步骤,提高数学的综合解题能力。
(1)手拉手模型:
将两个三角形(或多边形)绕着公共顶点旋转某一角度后能完全重合,则这两个三角形构成手拉手全等,也叫旋转型全等。其中:公共顶点A记为“头”,每个三角形另两个顶点逆时针顺序数的第一个顶点记为“左手”,第二个顶点记为“右手”。
手拉模型解题思路:SAS型全等(核心在于导角,即等角加(减)公共角)。
(2)半角模型:
半角模型概念:过多边形一个顶点作两条射线,使这两条射线夹角等于该顶角一半。
模型特征:等线段,共端点,含半角
思想方法:通过旋转(或截长补短)构造全等三角形,实现线段的转化。
解题思路:一般是将半角两边的三角形通过旋转到一边合并成新的三角形,从而进行等量代换,然后证明与半角形成的三角形全等,再通过全等的性质得到线段之间的数量关系。半角模型(题中出现角度之间的半角关系)利用旋转——证全等——得到相关结论。
模型01 全等三角形的性质与判定
考|向|预|测
三角形全等的判定及应用该题型近年考试中综合性较高,在各类考试中以解答题为主。解这类问题的关键是准确迅速的在全等三角形的5种判定方法中,选用合适的方法,取决于题目中的已知条件,若已知两边对应相等,则找它们的夹角或第三边;若已知两角对应相等,则必须再找一组对边对应相等,且要是两角的夹边,若已知一边一角,则找另一组角,或找这个角的另一组对应邻边。
答|题|技|巧
解决全等三角形的问题认真分析题目的已知和求证,分清问题中已知的线段和角与所证明的线段或角之间的联系。在应用全等三角形的判定时,要注意三角形间的公共边和公共角,必要时添加适当辅助线构造三角形;最后把实际问题先转化为数学问题,再转化为三角形问题,其中,画出示意图,把已知条件转化为三角形中的边角关系是关键.
如图,点C在线段AD上,AB=AD,∠B=∠D,BC=DE.
(1)求证:△ABC≌△ADE;
(2)若∠BAC=60°,求∠ACE的度数.
【答案】(1)见解析
(2)∠ACE=60°
【分析】本题考查全等三角形的判定与性质、等边三角形的判定与性质,证明△ACE是等边三角形是解答的关键.
(1)直接根据全等三角形的判定证明结论即可;
(2)根据全等三角形的性质得到AC=AE,∠CAE=∠BAC=60°,再证明△ACE是等边三角形,利用等边三角形的性质求解即可.
【详解】(1)证明:在△ABC与△ADE中,
AB=AD∠B=∠DBC=DE,
所以△ABC≌△ADESAS;
(2)解:因为△ABC≌△ADE,∠BAC=60°,
所以AC=AE,∠CAE=∠BAC=60°,
所以△ACE是等边三角形.
所以∠ACE=60°.
1.(2025·陕西西安·二模)如图,E是AB上一点,AB=DE,CB=CE,EC平分∠BED,求证:∠D=∠A.
【答案】见解析
【分析】本题考查了角平分线的定义,等腰三角形的性质,全等三角形的判定和性质,由角平分线的定义和等腰三角形的性质可得∠DEC=∠B,进而由SAS可得△DCE≌△ACB,据此即可求证,掌握全等三角形的判定和性质是解题的关键.
【详解】证明:∵CB=CE,
∴∠B=∠BEC,
∵EC平分∠BED,
∴∠DEC=∠BEC,
∴∠DEC=∠B,
在△DCE和△ACB中,
DE=AB∠DEC=∠BCE=CB,
∴△DCE≌△ACBSAS,
∴∠D=∠A.
2.(2025·陕西咸阳·一模)如图;在△ABC中,延长BA到点D,过点D作DE∥AC,连接BE,AB=DE, AC=DB,求证:EB=BC.
【答案】见详解
【分析】本题考查了全等三角形的判定与性质,平行线的性质,解答的关键是熟记全等三角形的判定定理与性质.由DE∥AC,根据平行线的性质得出∠EDB=∠BAC,又BD=CA,DE=AB,利用SAS即可证明△DEB≌△ABC,从而得到EB=BC.
【详解】证明:∵DE∥AC,
∴∠EDB=∠BAC
在△DEB与△ABC中,
AC=DB∠EDB=∠BACAB=DE,
∴△DEB≌△ABC(SAS),
∴EB=BC.
3.(2025·浙江·模拟预测)如图,在△ABC中,∠B=40°,∠C=25°,过点A作AD⊥BC,垂足为D,延长DA至E.使得AE=AC.在边AC上截取AF=AB,连结EF.
(1)求∠EAF的度数.
(2)求证:EF=BC.
【答案】(1)115°
(2)见解析
【分析】此题考查的是全等三角形的判定与性质,三角形外角的性质,三角形内角和定理:
(1)由三角形外角的性质可得出答案;
(2)证明△EAF≌△CABSAS,得出EF=BC.
【详解】(1)解:∵AD⊥BC.
∴∠ADC=90°.
∵∠C=25°,
∴∠EAF=∠ADC+∠C=115°;
(2)证明:在△ABC中,∠B=40°,∠C=25°,
∴∠CAB=180°−∠B−∠C=115°.
∴∠EAF=∠CAB.
在△EAF和△CAB中,
AE=AC∠EAF=∠CABAF=AB,
∴△EAF≌△CABSAS,
∴EF=BC.
4.(2024·广东揭阳·一模)如图,在四边形ABCD中,∠A=∠C=90°,AD=CD,点E,F分别是AB,BC上的点,连接DE,DF,EF,且∠ADF=∠CDE.
(1)求证:△AED≌△CFD;
(2)若DE=2AE=4,DE∥BC,求BC的长.
【答案】(1)见解析;
(2)6.
【分析】1根据∠ADF=∠CDE可证∠ADE=∠CDF,利用ASA可证△AED≌△CFD;
2根据∠A=90°,DE=2AE可知∠ADE=30°,∠AED=60°,根据DE∥BC可知∠B=∠AED=60°,根据△AED≌△CFD可证∠CFD=60°、CF=AE=2,所以可证DF∥BE,所以四边形BEDF是平行四边形,根据平行四边形的性质可知BF=DE=4,所以BC=6.
【详解】(1)证明:∵∠ADF=∠CDE,
∴∠ADF−∠EDF=∠CDE−∠EDF,
∴∠ADE=∠CDF,
在△AED和△CFD中,∠ADE=∠CDFAD=CD∠A=∠C,
∴△AED≌△CFDASA;
(2)解:∵DE=2AE=4,∠A=90°,
∴sin∠AEB=12,
∴∠ADE=30°,AE=2,
∴∠AED=90°−∠ADE=90°−30°=60°,
∵DE∥BC,
∴∠B=∠AED=60°,
由1得:△AED≌△CFD,
∴AE=CF=2,∠AED=∠CFD=60°,
∴∠CFD=∠B,
∴DF∥BE,
又∵DE∥BC,
∴四边形BEDF是平行四边形,
∴BF=DE=4,
∴BC=BF+CF=4+2=6,
即BC的长为6.
【点睛】本题主要考查了全等三角形的判定和性质、平行四边形的判定和性质、直角三角形的性质、平行线的判定和性质,解决本题的关键是根据图形的性质找到边和角之间的关系.
模型02等腰三角形的性质与判定
考|向|预|测
等腰三角形的性质与判定在近年考试中综合性较高,通常与全等三角形、相似三角形相结合 在各类考试中以解答题为主。解这类问题的关键是掌握等腰三角形的性质和判定,选用合适的方法,灵活应用等腰三角形的性质和有关的辅助线问题,利用等腰三角形来解决有关三角形的线段和角的问题
答|题|技|巧
等腰三角形提供了好多相等的线段和相等的角,判定三角形是等腰三角形是证明线段相等、角相等的重要手段.在等腰三角形有关问题中,会遇到一些添加辅助线的问题,其顶角平分线、底边上的高、底边上的中线是常见的辅助线,虽然“三线合一”,但添加辅助线时,有时作哪条线都可以,有时不同的做法引起解决问题的复杂程度不同,需要具体问题具体分析.
等腰三角形性质问题都可以利用三角形全等来解决,但要注意纠正不顾条件,一概依赖全等三角形的思维定势,凡可以直接利用等腰三角形的问题,应当优先选择简便方法来解决.
如图,在Rt△ABC中,AC=BC=32,点D在AB边上,连接CD,将CD绕点C逆时针旋转90°得到CE,连接BE,DE.
(1)求证:△CAD≌△CBE;
(2)若AD=2时,求CE的长;
(3)点D在AB上运动时,试探究AD2+BD2的值是否存在最小值,如果存在,求出这个最小值;如果不存在,请说明理由.
【答案】(1)见解析
(2)10
(3)存在,18
【分析】(1)由SAS即可证明△CAD≌△CBE;
(2)证明△CAD≌△CBE(SAS),勾股定理得到DE,在 Rt△CDE 中,勾股定理即可求解;
(3)证明AD2+BD2=2CD2,即可求解.
【详解】(1)解:由题意,可知∠ACB=∠DCE=90°,CA=CB,CD=CE.
∴∠ACB−∠DCB=∠DCE−∠DCB.
即∠ACD=∠BCE.
∴△CAD≌△CBE(SAS).
(2)∵在Rt△ABC中,AC=BC=32,
∴∠CAB=∠CBA=45°,AB=2AC=6.
∴BD=AB−AD=6−2=4.
∵△CAD≌△CBE,
∴BE=AD=2,∠CBE=∠CAD=45°.
∴∠ABE=∠ABC+∠CBE=90°.
∴DE=BD2+BE2=25.
∴在Rt△CDE中,CE=CD=DE2=10.
(3)由(2)可知,AD2+BD2=BE2+BD2=DE2=2CD2.
∴当CD最小时,有AD2+BD2的值最小,此时CD⊥AB.
∵△ABC为等腰直角三角形,
∴CD=12AB=12×6=3.
∴ AD2+BD2=2CD2≥2×32=18.
即AD2+BD2的最小值为18.
【点睛】本题主要考查了图形的几何变换,涉及到等腰直角三角形的判定与性质,全等三角形的判定与性质,勾股定理,熟练掌握以上知识是解题的关键.
1.(2025·陕西西安·一模)如图,△ABC与△ADE均为等腰直角三角形,∠BAC=∠EAD=90°.求证:△BAE≌△CAD.
【答案】见解析
【分析】本题考查全等三角形的判定,等腰三角形的性质,熟练掌握判定定理是解题的关键;
根据等腰直角三角形的性质得AB=AC,AE=AD,再证证∠BAE=∠CAD,根据SAS,即得结论.
【详解】证明:∵△ABC与△ADE均为等腰直角三角形,
∴AB=AC,AE=AD,
∴∠BAC+∠CAE=∠EAD+∠CAE.
即∠BAE=∠CAD.
在△ABC与△ADE中,
AB=AC∠BAE=∠CADAE=AD
∴△BAE≌△CAD.
2.(2025·上海松江·一模)如图,在△ABC中,AB=AC,AD⊥BC,BE⊥AC,垂足分别为点D,点E.AF∥BC,交BE的延长线于点F.
(1)求证:AEAF=CDAC;
(2)求证:2AB⋅AD=BF⋅BC.
【答案】(1)见解析
(2)见解析
【分析】本题主要考查等腰三角形的性质,相似三角形的判定和性质,掌握相似三角形的判定和性质是解题的关键.
(1)根据题意证明△AEF∽△CDA,即可求解;
(2)设AD与BF交于点G,可证△ABF∽△GBA,得到ABBF=AGAF,再证△AFG∽△DAB,得到AGAF=BDAD,则有AB⋅AD=BF⋅BD,由BD=12BC,代入计算即可求解.
【详解】(1)证明: 如图所示,
∵AD⊥BC,BE⊥AC,
∴∠AEF=∠ADC=90∘,
∵AF∥BC,
∴∠1=∠C,
∴△AEF∽△CDA,
∴AECD=AFAC,
∴AEAF=CDAC;
(2)证明:设AD与BF交于点G,
∵AF∥BC,
∴∠FAD=∠ADB=90∘,∠1+∠2=∠1+∠F=90∘,
∴∠2=∠F,
∵AB=AC,AD⊥BC,
∴∠2=∠3,BC=2BD,
∴∠3=∠F ,
又∠ABF=∠GBA,
∴△ABF∽△GBA,
∴ABBF=AGAF,
∵∠3=∠F,∠FAD=∠ADB,
∴△AFG∽△DAB,
∴AGAF=BDAD,
∴ABBF=BDAD即AB⋅AD=BF⋅BD,
∵BD=12BC,
∴2AB⋅AD=BF⋅BC.
3.(2025·上海松江·一模)如图,在△ABC中,∠B=60°,BC=6,S△ABC=63.
(1)求AB的长;
(2)在BC边上取一点D,使CD=2,连接AD,求∠CAD的正切值.
【答案】(1)4
(2)35
【分析】(1)过点A作AH⊥BC,垂足为H,由面积法求得AH=23,进而解直角三角形即可得解;
(2)过点C作CE⊥AD,垂足为E,由(1)得AB=4,解直角三角形得BH=2,证△ABD是等边三角形,得∠ADB=∠B=∠CDE=60°,AD=AB=4,∠DCE=30°,从而求得DE=1,CE=3,AE=AD+DE=5,利用正切定义即可得解.
【详解】(1)解:过点A作AH⊥BC,垂足为H,
∵BC=6,S△ABC=63.
∴S△ABC=12BC⋅AH=12×6⋅AH=63
∴AH=23
∵∠B=60°
∴sinB=AHAB
∴AB=23sin60°=4
(2)解:过点C作CE⊥AD,垂足为E
由(1)得AB=4,
∴BH=ABcs60°=2,CD=2,
∴HD=BC−BH−CD=6−2−2=2=BH,
∴BD=4=AB,
∵∠B=60°,
∴△ABD是等边三角形,
∴∠ADB=∠B=∠CDE=60°,AD=AB=4
∴∠DCE=90°−60°=30°,
∴DE=1,CE=3,
∴AE=AD+DE=5,
∴tan∠CAD=CEAE=35.
【点睛】本题考查了解直角三角形,勾股定理,30度直角三角形的性质,等边三角形的判定及性质,熟练掌握直角三角形的性质是解题的关键.
4.(2025·上海崇明·一模)已知Rt△ABC中,∠ACB=90°,AC=6,BC=8,CD⊥AB,垂足为D,点F是线段CD上一点(不与C、D重合),过点B作BE⊥AF交AF的延长线于点E,AE与BC交于点H,连接CE.
(1)求证:AHCH=BHEH;
(2)当CE∥AB时,求CE的长;
(3)当△CFH是等腰三角形时,求CH的长.
【答案】(1)见解析
(2)CE=145
(3)92或74
【分析】(1)根据题意∠AEB=∠ACB,∠AHC=∠BHE,证明△ACH∽△BEH即可求证;
(2)根据题意可得△CHE∽△AHB,则有∠CEH=∠ABH,由CE∥AB,得到AH=BH,如图所示,作HG⊥AB,垂足是G,由勾股定理、三角函数的计算得到AB=10,cs∠ABC=45,在Rt△BHG中,cs∠ABC=BGBH,则有5BH=45,得到BH=254,再根据CEAB=CHBH,即可求解;
(3)根据等腰三角形的判定和性质分类讨论:第一种情况:当∠CFH=∠CHF时,可证AH平分∠CAB,根据角平分线的性质,锐角三角函数即的计算可解得HG;第二种情况:当∠CHF=∠HCF时,可得tan∠CHF=tan∠CAB,则ACCH=BCAC,即6CH=86,即可求解;第三种情况:当∠HCF=∠HFC时,结合(2)的计算即可求解.
【详解】(1)解:∵BE⊥AF,
∴∠AEB=90°,
∵∠ACB=90°,
∴∠AEB=∠ACB,
∵∠AHC=∠BHE,
∴△ACH∽△BEH,
∴AHBH=CHEH即AHCH=BHEH;
(2)解:∵AHCH=BHEH,∠CHE=∠AHB,
∴△CHE∽△AHB,
∴∠CEH=∠ABH,
∵CE∥AB,
∴∠CEH=∠HAB,
∴∠ABH=∠HAB,
∴AH=BH,
如图所示,作HG⊥AB,垂足是G,
∵HG⊥AB,
∴BG=12AB,
在Rt△ABC中,AC=6,BC=8,
∴AB=10,cs∠ABC=45,
∴BG=5,
在Rt△BHG中,cs∠ABC=BGBH,
∴5BH=45,
∴BH=254,
∴CH=BC−BH=74,
∵CE∥AB,
∴CEAB=CHBH,即CE10=74254,
∴CE=145;
(3)解:若△CFH是等腰三角形,那么∠CFH=∠CHF或∠FHC=∠FCH或∠HCF=∠HFC,
第一种情况:当∠CFH=∠CHF时,
∵∠CFH=∠AFD,
∴∠CHF=∠AFD,
又∵∠CHF+∠CAH=∠AFD+∠FAD=90°,
∴∠CAH=∠FAD,
∵∠ACB=90°,即AC⊥BC HG⊥AB,
∴CH=HG,
∵AH=AH,CH=GH,
∴△ACH≌△AGHHL,
∴AG=AC=6,
∴BG=AB−AG=4,
在Rt△BHG中,tan∠ABC=HGBG,
∴HG=4×34=3,即CH=3
第二种情况:当∠FHC=∠FCH时
∵∠HCF=∠CAB,
∴∠CHF=∠CAB,
∴tan∠CHF=tan∠CAB,
∴ACCH=BCAC,即6CH=86,
∴CH=92;
第三种情况:当∠HCF=∠HFC时,
∵∠CFH=∠AFD,
∴∠HCF=∠AFD,
又∠HCF+∠ABC=∠AFD+∠FAD=90°,
∴∠ABC=∠FAD
∵∠ABC=∠CEA,
∴∠FAD=∠CEA,
∴CE∥AB,
由(2)可知,在Rt△BHG中,cs∠ABC=BGBH,
∴5BH=45,
∴BH=254,
∴CH=BC−BH=74,即CH=74;
综上所述,CH=3或92或74.
【点睛】本题主要考查相似三角形的判定和性质,平行线的性质,等腰三角形的判定和性质,全等三角形的性质,锐角三角函数的计算,掌握相似三角形的判定和性质,锐角三角函数的计算方法是解题的关键.
模型03等边三角形的性质与判定
考|向|预|测
等边三角形的性质与判定在近年考试中综合性较高,通常与全等三角形、相似三角形相结合 在各类考试中以解答题为主。解这类问题的关键是掌握等边三角形的性质和判定,选用合适的方法,灵活应用等边三角形的性质和有关的辅助线问题,利用等边三角形来解决有关三角形的线段和角的问题
答|题|技|巧
等边三角形是一个非常特殊的几何图形,它的角的特殊性给有关角的计算奠定了基础,它的边角性质为证明线段、角相等提供了便利条件.同是等边三角形又是特殊的等腰三角形,同样具备三线合一的性质,解题时要善于挖掘图形中的隐含条件广泛应用.
等边三角形的特性如:三边相等、有三条对称轴、一边上的高可以把等边三角形分成含有30°角的直角三角形、连接三边中点可以把等边三角形分成四个全等的小等边三角形等.
如图,点D、E分别是等边三角形ABC边BC、AC上的点,且BD=CE,BE与AD交于点F.求证:AD=BE.
【答案】见解析
【分析】本题考查了等边三角形的性质,全等三角形的判定与性质,根据等边三角形的性质得出AB=BC,∠ABD=∠BCE=60°,然后根据SAS证明△ABD≌△BCE,根据全等三角形的性质即可得证.
【详解】证明∶∵△ABC是等边三角形,
∴AB=BC,∠ABD=∠BCE=60°,
又BD=CE,
∴△ABD≌△BCESAS,
∴AD=BE.
1.(2024·四川南充·模拟预测)如图,在△ABC中,点E在BA的延长线上,AE=AC,∠BAD=∠EAC,∠ACB=∠AED.
(1)求证:AB=AD;
(2)若AC平分∠DAE,AB=2,求BD的长.
【答案】(1)见解析
(2)2
【分析】本题考查了全等三角形的性质与判定,等边三角形的性质与判定;
(1)根据已知得出∠BAC=∠DAE,进而根据ASA证明△ABC≌△ADE,根据全等三角形的性质,即可得证;
(2)根据全等三角形的性质以及角平分线的定义,得出∠BAD=∠CAD=∠EAC,进而得出∠BAD=60°,即可证明△ABD是等边三角形,根据等边三角形的性质,即可求解.
【详解】(1)证明:∵∠BAD=∠EAC,
∴∠BAD+∠CAD=∠EAC+∠CAD,即:∠BAC=∠DAE,
在△ABC和△ADE中,
∠ACB=∠AEDAC=AE∠BAC=∠DAE,
∴△ABC≌△ADE,
∴AB=AD.
(2)解:∵AC平分∠DAE,
∴∠CAD=∠EAC,
又∵∠BAD=∠EAC,
∴∠BAD=∠CAD=∠EAC,
∵∠BAD+∠CAD+∠EAC=180°,
∴3∠BAD=180°,∠BAD=60°,
∵AB=AD,
∴△ABD是等边三角形,
∴BD=AB=2.
2.(2023·浙江宁波·一模)如图所示为汽车内常备的一种菱形千斤顶的原理图,其基本形状是一个菱形,中间通过螺杆连接,转动手柄可改变∠ADC的大小(菱形的边长不变),从而改变千斤顶的高度(即A、C之间的距离).经测量,∠ADC可在20°和160°之间发生变化(包含20°和160°),AD=40cm.
(1)当∠ADC=120°时,求此时BD的长;
(2)当∠ADC从20°变为160°时,这个千斤顶升高了多少cm?(精确到0.1cm,sin80°=0.98,cs80°=0.17,tan80°=5.67)
【答案】(1)40cm
(2)64.8cm
【分析】本题主要考查了解直角三角形的实际应用,菱形的性质,等边三角形的性质与判定:
(1)连接AC交BD于点E,由四边形ABCD是菱形得到∠ADB=12∠ADC,当∠ADC=120°时,∠ADE=60°,由AB=AD得到△ADB是等边三角形,则BD=AD=40cm;
(2)当∠ADC=20°时,在Rt△ADE中,∠ADB=12∠ADC=10°,则AE=6.8,则AC=2AE=13.6cm,当∠ADC=160°时,Rt△ADE中∠ADB=80°,则可得到AE=39.2,得到AC=2AE=78.4cm,即可得到答案
【详解】(1)解:如图所示,连接AC交BD于点E,
∵四边形ABCD是菱形,
∴∠ADB=12∠ADC,AB=AD
当∠ADC=120°时,∠ADE=12∠ADC=60°,
∴△ADB是等边三角形,
∴BD=AD=40cm;
(2)解:∵四边形ABCD是菱形,
∴AC=2AE,AC⊥BD,∠ADB=12∠ADC,
当∠ADC=20°时,
在Rt△ADE中,∠ADB=12∠ADC=10°,
∴∠DAC=90°−∠ADB=80°,
∴AE=ADcs80°=40×0.17=6.8cm,
∴AC=2AE=13.6cm,
当∠ADC=160°时,
在Rt△ADE中,∠ADB=12∠ADC=80°,
∴AE=ADsin80°=40×0.98=39.2cm,
∴AC=2AE=78.4cm
∴这个千斤顶升高了78.4−13.6=64.8cm,
答:这个千斤顶升高了64.8cm.
3.(2023·贵州黔东南·一模)问题提出:
已知:在△ABC中,BC=a,AC=b,以AB为边作等边三角形ABD.探究下列问题:
(1)如图1,当点D与点C位于直线AB的两侧时,a=b=3,且∠ACB=60°,则CD=____________;
问题探究:
(2)如图2,当点D与点C位于直线AB的同侧时,a=b=6,且∠ACB=90°,则CD=____________;
问题拓展:
(3)如图3,当∠ACB变化,且点D与点C位于直线AB的两侧时,求CD的最大值及相应的∠ACB的度数.
【答案】(1)33;(2)36−32;(3)a+b,∠ACB=120°
【分析】本题主要考查了等边三角形的性质,勾股定理,以及轴对称的性质,正确理解CD有最大值的条件,是解题的关键.
(1)a=b=3,且∠ACB=60°,△ABC是等边三角形,且CD是等边三角形的高线的2倍,据此即可求解;
(2)a=b=6,且∠ACB=90°,△ABC是等腰直角三角形,且CD是边长是6的等边三角形的高长与等腰直角三角形的斜边上的高的差;
(3)以点D为中心,将△DBC逆时针旋转60°,则点B落在点A,点C落在点E.连接AE,CE,当点E、A、C在一条直线上时,CD有最大值,CD=CE=a+b.
【详解】解:(1)∵a=b=3,且∠ACB=60°,
∴△ABC是等边三角形,
∴OC=332,
∵等边三角形ABD,
∴OD=332,
∴CD=33;
(2)作DO⊥AB,垂足为O,连接CO,
∵等边三角形ABD,
∴DO是AB的垂直平分线,
∴AO=BO,
∵AC=BC=6,AO=BO,
∴CO⊥AB,
∴D,C,O在同一直线上,
∵AC=BC=6,∠ACB=90°,
∴AB=62=AD,
∴AO=32=OC,
∴OD=AD2−OA2=36,
∴CD=OD−OC=36−32;
(3)以点D为中心,将△DBC逆时针旋转60°,
则点B落在点A,点C落在点E.连接AE,CE,
∴CD=ED,∠CDE=60°,AE=CB=a,
∴△CDE为等边三角形,
∴CE=CD.
当点E、A、C不在一条直线上时,
有CD=CE
相关试卷
这是一份2025年中考数学专题复习练习专题06 全等、等腰及相似有关解答题的模型构建(6大类型)(解析版),共89页。试卷主要包含了三角形全等的判定及应用,1cm,sin80°=0,8cm,8,则AC=2AE=13,6cm,,4cm,7m等内容,欢迎下载使用。
这是一份2025年中考数学专题复习练习专题06 全等、等腰及相似有关解答题的模型构建(6大类型)(原卷版),共23页。试卷主要包含了三角形全等的判定及应用,1cm,sin80°=0等内容,欢迎下载使用。
这是一份专题06 全等、等腰及相似有关解答题的模型构建(6大类型)-2025年中考数学答题技巧与模板构建练习 含答案,文件包含专题06全等等腰及相似有关解答题的模型构建6大类型原卷版docx、专题06全等等腰及相似有关解答题的模型构建6大类型解析版docx等2份试卷配套教学资源,其中试卷共118页, 欢迎下载使用。
相关试卷 更多
- 1.电子资料成功下载后不支持退换,如发现资料有内容错误问题请联系客服,如若属实,我们会补偿您的损失
- 2.压缩包下载后请先用软件解压,再使用对应软件打开;软件版本较低时请及时更新
- 3.资料下载成功后可在60天以内免费重复下载
免费领取教师福利 





.png)




