


所属成套资源:2025年中考数学专题复习练习合辑
2025年中考数学专题复习练习专题02解方程(组)与不等式(组)(解析版)
展开 这是一份2025年中考数学专题复习练习专题02解方程(组)与不等式(组)(解析版),共39页。试卷主要包含了一元一次方程的解法及注意事项,二元一次方程组的解法及注意事项,不等式的解法及注意事项,分式方程的解法及注意事项,一元二次方程的解法及适用类型,一元二次方程的判别式等内容,欢迎下载使用。
1.一元一次方程的解法及注意事项
(1)一元一次方程的求解步骤
去分母:在方程两边都乘以各分母的最小公倍数
去括号:先去小括号,再去中括号,最后去大括号
移项:把含有未知数的项都移到方程的一边,其他项都移到方程的另一边
合并同类项:把方程化成的形式
系数化成1:在方程两边都除以未知数的系数,得到方程的解.
解方程时移项容易忘记改变符号而出错,要注意解方程的依据是等式的性质,在等式两边同时加上或减去一个代数式时,等式仍然成立,这也是“移项”的依据.移项本质上就是在方程两边同时减去这一项,此时该项在方程一边是0,而另一边是它改变符号后的项,所以移项必须变号.
2.二元一次方程组的解法及注意事项
(1)代入消元法:将方程组中一个方程的一个未知数用含另一个未知数的代数式表示出来,再代入另一个方程中,从而消去一个未知数,化为一元一次方程
适用类型:(1)方程组中有一个未知数的系数是1或-1;(2)一个方程的 常数项为0
(2)加减消元法:将方程组中两个方程通过适当变形后再相加(或相减),消去其中一个未知数,化为一元一次方程
适用类型:方程组中同一个未知数的系数相同或互为相反数或成整数倍
3.不等式(组)的解法及注意事项
(1)解一元一次不等式:根据不等式的性质解一元一次不等式,基本操作方法与解一元一次方程基本相同,都有如下步骤:①去分母;②去括号;③移项;④合并同类项;⑤化系数为1.以上步骤中,只有①去分母和⑤化系数为1可能用到性质3,即可能变不等号方向,其他都不会改变不等号方向.
注意:符号“≥”和“≤”分别比“>”和“<”各多了一层相等的含义,它们是不等号与等号合写形式.
(2)解一元一次不等式组
解一元一次不等式组时,一般先求出其中各不等式的解集,再求出这些解集的公共部分,利用数轴可以直观地表示不等式组的解集.
方法与步骤:①求不等式组中每个不等式的解集;②利用数轴求公共部分.
4.分式方程的解法及注意事项
(1).解分式方程的基本思路是将分式方程化为整式方程,具体做法是去分母,即方程两边同乘以各分式的最简公分母.
(2).解分式方程的步骤:①找最简公分母,当分母是多项式时,先分解因式;②去分母,方程两边都乘最简公分母,约去分母,化为整式方程;③解整式方程;④验根.
(3)解分式方程过程中,易错点有:①去分母时要把方程两边的式子作为一个整体,记得不要漏乘整式项;②忘记验根,最后的结果还要代回方程的最简公分母中,只有最简公分母不是零的解才是原方程的解.
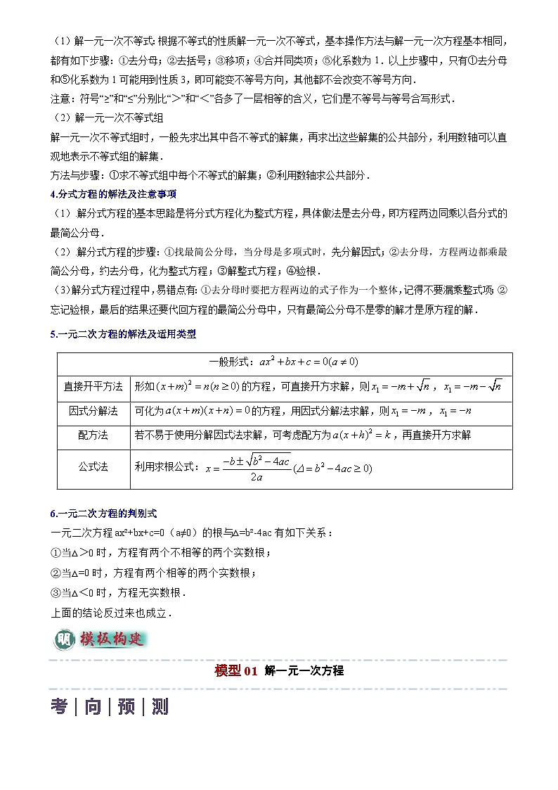
5.一元二次方程的解法及适用类型
6.一元二次方程的判别式
一元二次方程ax²+bx+c=0(a≠0)的根与△=b²-4ac有如下关系:
①当△>0时,方程有两个不相等的两个实数根;
②当△=0时,方程有两个相等的两个实数根;
③当△<0时,方程无实数根.
上面的结论反过来也成立.
模型01 解一元一次方程
考|向|预|测
解一元一次方程一般位于解答题第1题,所给方程的未知数的系数一般为绝对值小
于10的有理数;解题过程中涉及的知识点有:去括号法则、乘法分配律、等式的性质、合并同类项法则等,分值在5分左右
答|题|技|巧
1.解一元一次方程的一般步骤: 去分母、去括号、移项、合并同类项、系数化为1,这仅是解一元一次方程的一般步骤,针对方程的特点,灵活应用,各种步骤都是为使方程逐渐向x=a形式转化.
2.解一元一次方程时先观察方程的形式和特点,若有分母一般先去分母;若既有分母又有括号,且括号外的项在乘括号内各项后能消去分母,就先去括号.
3.在解类似于“ax+bx=c”的方程时,将方程左边,按合并同类项的方法并为一项即(a+b)x=c.使方程逐渐转化为ax=b的最简形式体现化归思想.将ax=b系数化为1时,要准确计算,一弄清求x时,方程两边除以的是a还是b,尤其a为分数时;二要准确判断符号,a、b同号x为正,a、b异号x为负.
(2024•广西三模)用好错题本可以有效地积累解题策略,减少再错的可能.下面是刘凯同学错题本上的一道题,请仔细阅读并完成相应的任务:
2x3−4−3x6=5x+83
解:2×2x﹣(4﹣3x)=2(5x+8)…第一步
4x﹣4+3x=10x+16…第二步
4x+3x﹣10x=16﹣4…第三步
﹣3x=12…第四步
x=﹣4…第五步
填空:
①以上解题过程中,第一步是依据 等式的基本性质2 进行变形的;第二步去括号时用到的运算律是 乘法分配律 ;
②第 三 步开始出错,这一步错误的原因是 移项时﹣4没有变号 ;
③请从错误的一步开始,写出解方程的正确过程.
【分析】①根据解一元一次方程的步骤即可求得答案;
②根据解一元一次方程的步骤即可求得答案;
③根据解一元一次方程的步骤即可求得答案.
【详解】解:①以上解题过程中,第一步是依据等式的基本性质2,进行变形的;第二步去括号时用到的运算律是乘法分配律,
故答案为:等式的基本性质2;乘法分配律;
②第三步开始出错,这一步错误的原因是移项时﹣4没有变号,
故答案为:三;移项时﹣4没有变号;
③4x+3x﹣10x=16+4,
﹣3x=20,
x=−203.
【点睛】本题考查解一元一次方程,熟练掌握解方程的方法是解题的关键.
1.(2024•德化县模拟)解方程:x−12=2−x+25.
【分析】方程去分母,去括号,移项合并,将x系数化为1,即可求出解.
【详解】解:去分母得:5(x﹣1)=20﹣2(x+2),
去括号得:5x﹣5=20﹣2x﹣4,
移项合并得:7x=21,
解得:x=3.
【点睛】此题考查了解一元一次方程,其步骤为:去分母,去括号,移项合并,将未知数系数化为1,即可求出解.
2.(2024•越秀区一模)解方程:3x−12−1=x.
【分析】通过去分母、移项、合并同类项,求得x的值.
【详解】解:3x−12−1=x,
去分母,得3x﹣1﹣2=2x,
移项,得3x﹣2x=1+2,
合并同类项,得x=3.
【点睛】本题考查了解一元一次方程,解一元一次方程常见的过程有去分母、去括号、移项、合并同类项、系数化为1等.
3.(2024•拱墅区模拟)以下是圆圆解方程x+13−x−32=1的解答过程.
解:去分母,得2(x+1)﹣3(x﹣3)=1.
去括号,得2x+2﹣3x﹣6=1.
移项,合并同类项,得x=5.
圆圆的解答过程是否有错误?如果有错误,写出正确的解答过程.
【分析】直接利用一元一次方程的解法进而分析得出答案.
【详解】解:圆圆的解答过程有错误,正确的解答过程如下:
去分母,得:2(x+1)﹣3(x﹣3)=6,
去括号,得2x+2﹣3x+9=6,
移项,合并同类项,得﹣x=﹣5,
系数化为1,得x=5.
【点睛】此题主要考查了解一元一次方程,正确掌握解方程的步骤是解题关键.
4.(2024•西湖区校级模拟)某同学解方程−.的过程如下框:
请写出解答过程中最早出现错误的步骤序号,并写出正确的解答过程.
【分析】第①步是将方程中未知数的系数化为整数,而不是去分母可得出错误的步骤序号,先将系数化为整数得12x−13x=1,再合并同类项得16x=1,最后再将未知数的系数化为1即可得出该方程的解.
【详解】解:出现错误的步骤是①,
正确的解法如下:对于方程−,将系数化为整数,得:12x−13x=1,
合并同类项,得:16x=1,
未知数的系数化为1,得:x=6.
【点睛】此题主要考查了解一元一次方程,熟练掌握解一元一次方程的方法和步骤是解决问题的关键.
5.(2024•玉田县二模)两个数m,n,若满足m+n=1,则称m和n互为美好数.例如:0和1互为美好数.
(1)4的美好数是 ﹣3 ;
(2)若3x的美好数是﹣8,求x与﹣8的平均数.
【分析】(1)根据互为美好数的定义进行计算即可;
(2)根据互为美好数的定义求出x的值,再根据平均数的计算方法进行计算即可.
【详解】解:(1)由互为美好数的定义可得,
4的美好数为1﹣4=﹣3,
故答案为:﹣3;
(2)∵3x的美好数是﹣8,
∴3x﹣8=1,
解得x=3,
∴x与﹣8的平均数为3−82=−52.
【点睛】本题考查解一元一次方程,有理数的混合运算,掌握一元一次方程的解法,有理数混合运算方法是正确解答的关键.
模型02 解二元一次方程组
考|向|预|测
解二元一次的考查形式主要是直接求所给方程组的解;考查解题过程:求某一步的计算结果或寻找解题过程中的错误;通过新定义,给出计算原理,列方程组并求解。
答|题|技|巧
1.用代入法解二元一次方程组的一般步骤:①从方程组中选一个系数比较简单的方程,将这个方程组中的一个未知数用含另一个未知数的代数式表示出来.②将变形后的关系式代入另一个方程,消去一个未知数,得到一个一元一次方程.③解这个一元一次方程,求出x(或y)的值.④将求得的未知数的值代入变形后的关系式中,求出另一个未知数的值.⑤把求得的x、y的值用“{”联立起来,就是方程组的解.
2.用加减法解二元一次方程组的一般步骤:①方程组的两个方程中,如果同一个未知数的系数既不相等又不互为相反数,就用适当的数去乘方程的两边,使某一个未知数的系数相等或互为相反数.②把两个方程的两边分别相减或相加,消去一个未知数,得到一个一元一次方程.③解这个一元一次方程,求得未知数的值.④将求出的未知数的值代入原方程组的任意一个方程中,求出另一个未知数的值.⑤把所求得的两个未知数的值写在一起,就得到原方程组的解,用 x=ay=b的形式表示.
(2024•浙江)解方程组:2x−y=54x+3y=−10.
【分析】先有①×3+②得出10x=5,求出x=12,再把x=12代入①求出y即可.
【详解】解:2x−y=5①4x+3y=−10②,
①×3+②得:10x=5,
解得:x=12,
把x=12代入①得:2×12−y=5,
解得:y=﹣4,
所以方程组的解是x=12y=−4.
【点睛】本题考查了二元一次方程组,能把二元一次方程组转化成一元一次方程是解此题的关键.
1.(2024•福建模拟)解方程组:3x+2y=105x−y=21.
【分析】先利用加减消元法求出x的值,再利用代入消元法求出y的值即可.
【详解】解:3x+2y=10①5x−y=21②,
①+②×2得13x=52,
解得x=4,
将x=4代入②得20﹣y=21,
解得y=﹣1,
∴方程组的解为x=4y=−1.
【点睛】此题考查了解二元一次方程组,熟知解二元一次方程组的加减消元法和代入消元法是解题的关键.
2.(2024•天河区校级四模)解方程组3x−y=63x−5y=6.
【分析】用方程①减去方程②,消去x,求出y,再把y值代入方程①,求出x即可.
【详解】解:3x−y=6①3x−5y=6②,
①﹣②得:y=0,
把y=0代入①得:x=2,
∴方程组的解为:x=2y=0.
【点睛】本题主要考查了解二元一次方程组,解题关键是熟练掌握利用加减消元法解二元一次方程组.
3.(2024•山西模拟)(1)计算:3−8+|−5+2|×3−2+(−1)4;
(2)解方程组:x+2y=1①2x−y=7②.
【分析】(1)先算开立方,绝对值,负整数指数幂,乘方,再算乘法,最后算加减即可;
(2)利用加减消元法进行求解即可.
【详解】解:(1)3−8+|−5+2|×3−2+(−1)4
=﹣2+3×19+1
=﹣2+13+1
=−23;
(2)x+2y=1①2x−y=7②,
②×2得:4x﹣2y=14③,
①+②得:5x=15,
解得:x=3,
把x=3代入②得:6﹣y=7,
解得:y=﹣1,
故原方程组的解是:x=3y=−1.
【点睛】本题主要考查解二元一次方程组,实数的运算,解答的关键是对相应的运算法则的掌握.
4.(2024•青原区二模)解方程组2x−3y=13x+6y=−16,下面是两同学的解答过程:
小春:
解:将方程x+6y=﹣16变形为x=﹣6y﹣16,⋯.
小冬:
解:将方程2x﹣3y=13两边同乘2,得到4x﹣6y=26,再与另一个方程相加,得到5x=10,⋯.
(1)小春解法的依据是 ①④ ,运用的方法是 代入消元法 ;小冬解法的依据是 ②⑤ ,运用的方法是 加减消元法 .(填序号)
①等式的性质1;②等式的性质2;③加法的结合律;④代入消元法;⑤加减消元法.
(2)请选择你认为更简捷的解法,完成解答过程.
【分析】(1)利用等式的性质进行消元,消元的目的就是将二元一次方程转化为一元一次方程;
(2)用代入法消元解二元一次方程组即可.
【详解】解:(1)小春的解法依据是等式的性质1,运用的方法是代入消元法;小东的解法依据是等式的性质2,运用的方法是加减消元法;
故答案为:①④,代入消元法;②⑤,加减消元法;
(2)将方程2x﹣3y=13两边同乘2,
得到4 x﹣6 y=26,
再与另一个方程相加,
得5x=10,
解得x=2.
将x=2代入方程x+6 y=﹣16,
得y=﹣3,
∴原方程组的解为x=2y=−3.
【点睛】本题考查了等式性质、代入法和加减法消元解二元一次方程组.正确进行计算是解题关键.
5.(2024•廊坊模拟)现定义某种运算“★”,对给定的两个有理数a、b有a★b=2a﹣b.
(1)求(﹣2)★(﹣4)的值;
(2)若|1−x2|★2=4,求x的值;
(3)若x★3y=﹣4,2x★y=2,则x★y= 0 .
【分析】(1)根据定义计算即可;
(2)根据a★b=2a﹣b,设|1−x2|=m,得到关于m的一元一次方程,解之,根据绝对值的定义,得到关于x的一元一次方程,解之即可;
(3)根据x★3y=﹣4,2x★y=2,得到关于x、y的二元一次方程组,解方程组,再求出x★y值即可.
【详解】解:(1)由题意,得:(﹣2)★(﹣4)=2×(﹣2)﹣(﹣4)=0;
(2)设|1−x2|=m,则m☆2=4,
根据题意得:2m﹣2=4,
解得:m=3,
则|1−x2|=3,
即1−x2=3或1−x2=−3,
解得:x=﹣5或7.
(3)若x★3y=﹣4,2x★y=2,则2x﹣3y=﹣4,4x﹣y=2.
解方程组2x−3y=−44x−y=2,得x=1y=2,
∴x★y=1★2=1×2﹣2=0,
故答案为:0.
【点睛】本题考查一元一次方程和有理数的混合运算,正确掌握一元一次方程的解法和有理数的混合运算是解答此题的关键.
模型03 解不等式(组)
考|向|预|测
解一元一次不等式的主要考查方式有:
(1)直接解不等式(组),并进行解集表示或求特殊解:
(2)给出解题过程,寻找过程中的错误,并求正确的解集;
(3)通过新定义,给出计算原理,列不等式并求解。
答|题|技|巧
一元一次不等式组的解法:解一元一次不等式组时,一般先求出其中各不等式的解集,再求出这些解集的公共部分,利用数轴可以直观地表示不等式组的解集. 方法与步骤:①求不等式组中每个不等式的解集;②利用数轴求公共部分. 解集的规律:同大取大;同小取小;大小小大中间找;大大小小找不到.
(2024•宁夏)解不等式组2x−1<−91−x≥2+x3.
【分析】分别求出每一个不等式的解集,根据口诀:同大取大、同小取小、大小小大中间找、大大小小找不到确定不等式组的解集.
【详解】解:2x−1<−9①1−x≥2+x3②,
解不等式①得,x<﹣4,
解不等式②得,x≤14,
所以不等式组的解集为x<﹣4.
【点睛】本题考查了解一元一次不等式组,掌握同大取大;同小取小;大小小大中间找;大大小小找不到的原则是解答此题的关键.
1.(2024•秦淮区校级模拟)解不等式组−3x≤9①x>−2②2(x+1)<x+3③.
请结合题意,完成本题的解答.
(1)解不等式①,得 x≥﹣3 .
(2)解不等式③,得 x<1 .
(3)把不等式①、②和③的解集在数轴上表示出来.
(4)从图中可以找出三个不等式解集的公共部分,得不等式组的解集 ﹣2<x<1 .
【分析】分别求出每一个不等式的解集,根据各不等式解集在数轴上的表示,确定不等式组的解集.
【详解】解:(1)解不等式①,得x≥﹣3,依据是:不等式的基本性质.
(2)解不等式③,得x<1.
(3)把不等式①,②和③的解集在数轴上表示出来.
(4)从图中可以找出三个不等式解集的公共部分,得不等式组的解集为:﹣2<x<1,
故答案为:(1)x≥﹣3;(2)x<1;(4)﹣2<x<1.
【点睛】本题考查的是解一元一次不等式组,正确求出每一个不等式解集是基础,熟知“同大取大;同小取小;大小小大中间找;大大小小找不到”的原则是解答此题的关键.
2.(2024•河北模拟)整式2(1−23a)的值为P.
(1)当a=2时,求P的值;
(2)若P的取值范围如图所示,求a的最小整数值.
【分析】(1)将a=2代入P=2(1−23a),进行计算即可;
(2)根据数轴中P的取值范围,列出关于a的不等式,解不等式求出a的取值范围,从而求出答案即可.
【详解】解:(1)∵整式2(1−23a)的值为P,
∴当a=2时,P=2×(1−23×2)
=2×(1−43)
=2×(−13)
=−23;
(2)观察数轴可知:P的取值范围为:P≤7,
∴2(1−23a)≤7,
2−43a≤7,
−43a≤5,
a≥−154,
a≥−334,
∴a的最小整数值为:﹣3.
【点睛】本题主要考查了代数式求值,解题关键是根据数轴列出不等式.
3.(2024•渭源县模拟)解不等式5−2x<1−x2,并在数轴上表示解集.
【分析】先利用解一元一次不等式的步骤,去分母、去括号、移项、合并同类项、系数化为1求解集,再将不等式解集用数轴表示出来即可得到答案.
【详解】解:5−2x<1−x2,
去分母得2(5﹣2x)<1﹣x,
去括号得10﹣4x<1﹣x,
移项得﹣4x+x<1﹣10,
合并同类项得﹣3x<﹣9,
∴x>3,
该不等式的解集在数轴上表示如图所示:
.
【点睛】本题考查解一元一次不等式及画数轴表示不等式解集,涉及解一元一次不等式及数轴表示不等式解集的方法等知识,熟练掌握解一元一次不等式及画数轴表示不等式解集的方法是解决问题的关键.
4.(2024•桐乡市校级一模)以下是甲、乙两位同学解不等式x+22−1+2x3>1的过程:
你认为他们的解法是否正确?若不正确,请写出正确的解答过程.
【分析】根据解一元一次不等式的基本步骤解答即可.
【详解】解:甲、乙同学的解法均错误.
正确解答过程如下:
去分母得,3(x+2)﹣2(1+2x)>6,
去括号得,3x+6﹣2﹣4x>6,
移项得,3x﹣4x>6﹣6+2,
合并同类项得,﹣x>2,
x的系数化为1得,x<﹣2.
【点睛】本题考查的是解一元一次不等式,熟知解一元一次不等式的基本步骤是解题的关键.
5.(2024•湘阴县二模)解不等式组2x−1<−x+2x−12<1+2x3.
【分析】分别将每个一元一次不等式求解,然后求出公共解集即可.
【详解】解:解不等式2x﹣1<﹣x+2,得
x<1,
解不等式x−12<1+2x3,得
x>﹣5,
故不等式组的解集是:﹣5<x<1.
【点睛】本题考查了解一元一次不等式组,正确求出每一个不等式解集是基础,熟知“同大取大;同小取小;大小小大中间找;大大小小找不到”的原则是解答此题的关键.
6.(2024•城中区校级一模)解不等式组:5x−2<3(x+1)2x−23≥x−1,并在数轴上表示解集.
【分析】分别求出每一个不等式的解集,根据口诀:同大取大、同小取小、大小小大中间找、大大小小找不到确定不等式组的解集.
【详解】解:5x−2<3(x+1)①2x−23≥x−1②,
由①得:x<52,
由②得:x≤1,
∴不等式组的解集为x≤1.
在数轴上表示为:.
【点睛】本题考查的是解一元一次不等式组,正确求出每一个不等式解集是基础,熟知“同大取大;同小取小;大小小大中间找;大大小小找不到”的原则是解答此题的关键.
模型04解分式方程
考|向|预|测
解分式方程的主要形式为求解的分式方程均可化为一元一次方程,所给分式方程一般含2~3项,其形式主要有:A=B、A+ B=m、A+B=C,其中A、B、C均为分式.
答|题|技|巧
1.解分式方程的步骤:①去分母;②求出整式方程的解;③检验;④得出结论.
2.解分式方程时,去分母后所得整式方程的解有可能使原方程中的分母为0,所以应如下检验: ①将整式方程的解代入最简公分母,如果最简公分母的值不为0,则整式方程的解是原分式方程的解. ②将整式方程的解代入最简公分母,如果最简公分母的值为0,则整式方程的解不是原分式方程的解. 所以解分式方程时,一定要检验.
(2024•西宁)解方程:xx−1=32x−2−1.
【分析】分式方程去分母转化为整式方程,求出整式方程的解得到x的值,经检验即可得到分式方程的解.
【详解】解:去分母得:2x=3﹣2x+2,
解得:x=54,
经检验x=54是分式方程的解.
【点睛】此题考查了解分式方程,利用了转化的思想,解分式方程注意要检验.
1.(2024•雁塔区校级模拟)解方程:x+1x−1−4x2−1=1.
【分析】首先方程两边乘以最简公分母,把分式方程化成整式方程,求出整式方程的解,再代入最简公分母检验即可.
【详解】解:方程两边乘以(x+1)(x﹣1)得:(x+1)2﹣4=(x+1)(x﹣1),
解这个方程得:x=1,
检验:当x=1时,(x+1)(x﹣1)=0,
原方程无解.
【点睛】本题考查了分式方程的解法、一元一次方程方程的解法;熟练掌握分式方程的解法,方程两边乘以最简公分母,把分式方程化成整式方程是解决问题的关键.
2.(2024•兰州模拟)解方程:3x+1=x3(x+1)−1.
【分析】方程两边都乘3(x+1)得出9=x﹣3(x+1),求出方程的解,再进行检验即可.
【详解】解:3x+1=x3(x+1)−1,
方程两边都乘3(x+1),得9=x﹣3(x+1),
9=x﹣3x﹣3,
3x﹣x=﹣3﹣9,
2x=﹣12,
x=﹣6,
检验:当x=﹣6时,3(x+1)≠0,
所以分式方程的解是x=﹣6.
【点睛】本题考查了解分式方程,能把分式方程转化成整式方程是解此题的关键.
3.(2024•榆阳区一模)解方程:16x2−4+1=x+2x−2.
【分析】按照解分式方程的步骤进行计算,即可解答.
【详解】解:16x2−4+1=x+2x−2,
16+(x+2)(x﹣2)=(x+2)2,
解得:x=2,
检验:当x=2时,(x+2)(x﹣2)=0,
∴x=2是原方程的增根,
∴原方程无解.
【点睛】本题考查了解分式方程,一定要注意解分式方程必须检验.
4.(2024•连州市二模)解方程:5x−72−x=2x−32−x−1.
【分析】方程两边同乘2﹣x,将分式方程化为整式方程,求解即可.
【详解】解:5x−72−x=2x−32−x−1,
方程两边同乘2﹣x,得5x﹣7=2x﹣3﹣(2﹣x),
解得x=1,
检验:当x=1时,2﹣x≠0,
所以分式方程的解是x=1.
【点睛】本题考查了解分式方程,熟练掌握解分式方程的步骤是解题的关键.
5.(2024•中宁县一模)下面是小明同学解分式方程的过程,请认真阅读并完成相应的学习任务:
x−3x−2+2=12−x
解:方程两边同乘 (x﹣2) ,
得x﹣3+2(x﹣2)=﹣1第一步
去括号,得x﹣3+2x﹣4=﹣1第二步
移项、合并同类项,得3x=6第三步
解得,x=2第四步
则原分式方程的解为x=2第五步
(1)第一步中横线处应填 (x﹣2) ,这一步的目的是 化分式方程为整式方程 ,依据是 等式的基本性质 .
(2)小明在反思上述解答过程时,发现缺少了一步,请将其补充完整.
【分析】(1)(2)解分式方程,根据解分式方程的思路和依据得结论.
【详解】解:x−3x−2+2=12−x,
(1)方程两边同乘 x﹣2,得x﹣3+2(x﹣2)=﹣1,第一步
所以第一步横线处应填x﹣2,这一步的目的是:化分式方程为整式方程,依据:等式的性质.
故答案为:(x﹣2),化分式方程为整式方程,等式的性质;
(2)方程两边同乘 x﹣2,得x﹣3+2(x﹣2)=﹣1,去括号,得x﹣3+2x﹣4=﹣1,
移项、合并同类项,得3x=6,
解得,x=2.
经检验,x=2不是原方程的解.
所以原分式方程无解.
【点睛】本题考查了解分式方程,掌握解分式方程的一般步骤是解决本题的关键.
模型05 解一元二次方程
考|向|预|测
对于解一元二次方程的考查主要是(1)直接求解一元二次方程;(2)考查解题过程:求某一步
的计算结果或寻找解题过程中的错误并求正确的解.
答|题|技|巧
1.用配方法解一元二次方程的步骤: ①把原方程化为ax2+bx+c=0(a≠0)的形式; ②方程两边同除以二次项系数,使二次项系数为1,并把常数项移到方程右边; ③方程两边同时加上一次项系数一半的平方; ④把左边配成一个完全平方式,右边化为一个常数; ⑤如果右边是非负数,就可以进一步通过直接开平方法来求出它的解,如果右边是一个负数,则判定此方程无实数解.
2.用公式法解一元二次方程的一般步骤为: ①把方程化成一般形式,进而确定a,b,c的值(注意符号); ②求出b2-4ac的值(若-4ac<0,方程无实数根); ③在b2-4ac≥0的前提下,把a、b、c的值代入公式进行计算求出方程的根. 注意:用公式法解一元二次方程的前提条件有两个:①a≠0;②b2-4ac≥0.
3.因式分解法解一元二次方程的一般步骤: ①移项,使方程的右边化为零;②将方程的左边分解为两个一次因式的乘积;③令每个因式分别为零,得到两个一元一次方程;④解这两个一元一次方程,它们的解就都是原方程的解.
(2024•青海)(1)解一元二次方程:x2﹣4x+3=0;
(2)若直角三角形的两边长分别是(1)中方程的根,求第三边的长.
【分析】(1)利用因式分解法即可求出方程的解;
(2)根据勾股定理分类讨论即可求出答案.
【详解】解:(1)x2﹣4x+3=0,
∴(x﹣1)(x﹣3)=0,
∴x﹣1=0或x﹣3=0,
∴x1=1,x2=3;
(2)当3是直角三角形的斜边长时,第三边=32−12=22,
当1和3是直角三角形的直角边长时,第三边=12+32=10,
∴第三边的长为22或10.
【点睛】本题考查了解一元二次方程﹣因式分解法和勾股定理,利用分类讨论得出是解题关键.
1.(2025•泗洪县一模)解方程:
(1)2x2﹣8=0;
(2)x2+x﹣12=0.
【分析】(1)利用直接开方法解方程;
(2)利用因式分解法解方程.
【详解】解:(1)2x2﹣8=0,
2x2=8,
x2=4,
x1=2,x2=﹣2;
(2)x2+x﹣12=0,
(x+4)(x﹣3)=0,
x+4=0或x﹣3=0,
x1=﹣4,x2=3,
【点睛】本题考查解一元二次方程﹣直接开方法,因式分解法,解题的关键是掌握一元二次方程的解法.
2.(2025•大渡口区模拟)解下列方程
(1)(x+3)2﹣9=0;
(2)x2+2x﹣3=0.
【分析】(1)利用公式法将方程的左边因式分解,继而得出两个关于x的一元一次方程,再进一步求解即可;
(2)利用十字相乘法将方程的左边因式分解,继而得出两个关于x的一元一次方程,再进一步求解即可.
【详解】解:(1)(x+3+3)(x+3﹣3)=0,
(x+6)x=0,
x+6=0或x=0,
∴x1=﹣6,x2=0;
(2)(x+3)(x﹣1)=0,
x+3=0或x﹣1=0,
∴x1=﹣3,x2=1.
【点睛】本题主要考查解一元二次方程,解一元二次方程常用的方法有:直接开平方法、因式分解法、公式法及配方法,解题的关键是根据方程的特点选择简便的方法.
3.(2024•大渡口区模拟)选择适当的方法解下列方程:
(1)(x﹣3)2=4;
(2)x2﹣5x+1=0.
【分析】(1)利用直接开平方即可求解;
(2)利用求根公式即可求解.
【详解】解:(1)(x﹣3)2=4,
∴x﹣3=2或x﹣3=﹣2,
解得:x1=5,x2=1;
(2)∵a=1,b=﹣5,c=1,
∴b2﹣4ac=25﹣4×1×1=21>0,
∴x=−b±b2−4ac2a=5±212,
则x1=5+212,x2=5−212.
【点睛】本题主要考查解一元二次方程的能力,熟练掌握解一元二次方程的几种常用方法:直接开平方法、因式分解法、公式法、配方法,结合方程的特点选择合适、简便的方法是解题的关键.
4.(2024•顺城区一模)解方程:
(1)x2﹣4x+2=0(配方法);
(2)2x2﹣x﹣1=0(公式法).
【分析】(1)配方法求解可得;
(2)公式法求解可得.
【详解】解:(1)x2﹣4x+2=0,
x2﹣4x+4=2,
(x﹣2)2=2,
x﹣2=±2,
∴x1=2+2,x2=2−2;
(2)2x2﹣x﹣1=0,
a=2,b=﹣1,c=﹣1,
Δ=(﹣1)2﹣4×2×(﹣1)=9>0,
∴x=1±94,
∴x1=−12,x2=1.
【点睛】本题考查了解一元二次方程,解题的关键是掌握配方法,公式法解方程.
5.(2024•景德镇二模)王明在学习了用配方法解一元二次方程后,解方程2x2﹣8x+3=0的过程如下:
解:移项,得2x2﹣8x=﹣3.第一步
二次项系数化为1,得x2﹣4x=﹣3.第二步
配方,得x2﹣4x+4=﹣3+4.第三步
因此(x﹣2)2=1.第四步
由此得x﹣2=1或x﹣2=﹣1.第五步
解得x1=3,x2=1.第六步
(1)王明的解题过程从第 二 步开始出现了错误;
(2)请利用配方法正确地解方程2x2﹣8x+3=0.
【分析】配方法的一般步骤:(1)把常数项移到等号的右边;(2)把二次项的系数化为1;(3)等式两边同时加上一次项系数一半的平方.
(1)由配方法解一元二次方程即可判断错误的步骤;
(2)由配方法解一元二次方程即可得到答案.
【详解】解:(1)解题过程从第二步开始出现了错误,错误原因是系数化为1时,等式右边的﹣3未除以2,
故答案为:二;
(2)2x2﹣8x+3=0.
移项,得:2x2﹣8x=﹣3,
二次项系数化为1,得:x2﹣4x=−32,
配方,得:x2﹣4x+4=−32+4,
因此(x﹣2)2=52,
由此得:x﹣2=102或x﹣2=−102,
解得:x1=2+102,x2=2−102.
【点睛】本题考查了配方法解一元二次方程,掌握配方法解一元二次方程的一般步骤是解题的关键.
模型06 判别式及根与系数的关系
考|向|预|测
常用根与系数的关系解决以下问题: ①不解方程,判断两个数是不是一元二次方程的两个根.②已知方程及方程的一个根,求另一个根及未知数.③不解方程求关于根的式子的值,如求.④判断两根的符号.⑤求作新方程.⑥由给出的两根满足的条件,确定字母的取值.这类问题比较综合,解题时除了利用根与系数的关系,同时还要考虑a≠0,△≥0这两个前提条件.
答|题|技|巧
对于一元二次方程的判别式及根与系数的考查主要是
(1)含参数的方程,判断方程根的情况时,可能需要配方判断判别式的取值范围;
(2)求参数的取值范围时,需根据根的情况,列关于参数的一元一次不等式:
(3)当二次项系数含参数时,题干中常有“关于x的方程”和“关于的一元二次方程”两种说法,可能涉及分类讨论;
(4)解答题除判断方程根的情况、求参数的值或取值范围外,还会结合解一元二次方程、一元二次方程的根与系数的关系
(2024•遂宁)已知关于x的一元二次方程x2﹣(m+2)x+m﹣1=0.
(1)求证:无论m取何值,方程都有两个不相等的实数根;
(2)如果方程的两个实数根为x1,x2,且x12+x22−x1x2=9,求m的值.
【分析】(1)先确定a、b、c,再计算根的判别式,利用根的判别式得结论;
(2)先利用根与系数的关系求出两根的和与积,再代入已知中得关于m的方程,求解即可.
【详解】解:(1)x2﹣(m+2)x+m﹣1=0,
这里a=1,b=﹣(m+2),c=m﹣1,
Δ=b2﹣4ac
=[﹣(m+2)]2﹣4×1×(m﹣1)
=m2+4m+4﹣4m+4
=m2+8.
∵m2≥0,
∴△>0.
∴无论m取何值,方程都有两个不相等的实数根;
(2)设方程x2﹣(m+2)x+m﹣1=0的两个实数根为x1,x2,
则x1+x2=m+2,x1x2=m﹣1.
∵x12+x22−x1x2=9,即(x1+x2)2﹣3x1x2=9,
∴(m+2)2﹣3(m﹣1)=9.
整理,得m2+m﹣2=0.
∴(m+2)(m﹣1)=0.
解得m1=﹣2,m2=1.
∴m的值为﹣2或1.
【点睛】本题考查了一元二次方程,掌握根的判别式、根与系数的关系及完全平方公式的变形等知识点是解决本题的关键.
1.(2024•铁山区二模)已知关于x的一元二次方程x2﹣2(k+1)x+k2+2=0.
(1)若方程的一个根为2,求k的值;
(2)若方程有实数根,求k的取值范围.
【分析】(1)由于x=2是方程的一个根,直接把它代入方程即可求出k的值.
(2)根据根的判别式公式,令Δ≥0,得到关于k的一元一次不等式,解之即可.
【详解】解:(1)把x=2代入x2﹣2(k+1)x+k2+2=0得k2﹣4k+2=0,
解得k=4±16−82=4±222=2±2;
(2)∵方程有实数根,
∴Δ=[2(k+1)]2﹣4×1×(k2+2)≥0,
∴k≥12.
∴k的取值范围为k≥12.
【点睛】本题考查了一元二次方程根的判别式,熟练掌握根的判别式是解题的关键.
2.(2024•仁怀市模拟)已知关于x的方程x2+ax+a﹣2=0.
(1)当该方程的一个根为1时,求a的值及该方程的另一根;
(2)求证:不论a取何实数,该方程都有两个不相等的实数根.
【分析】(1)设方程的另一个根为x,则由根与系数的关系得:x+1=﹣a,x•1=a﹣2,求出即可;
(2)写出根的判别式,配方后得到完全平方式,进行解答.
【详解】解:(1)设方程的另一个根为x,
则由根与系数的关系得:x+1=﹣a,x•1=a﹣2,
解得:x=−32,a=12,
即a=12,方程的另一个根为−32;
(2)∵Δ=a2﹣4(a﹣2)=a2﹣4a+8=a2﹣4a+4+4=(a﹣2)2+4>0,
∴不论a取何实数,该方程都有两个不相等的实数根.
【点睛】本题考查了根的判别式和根与系数的关系,注意:如果x1,x2是一元二次方程ax2+bx+c=0(a、b、c为常数,a≠0)的两个根,则x1+x2=−ba,x1•x2=ca,要记牢公式,灵活运用.
3.(2024•宿城区模拟)已知关于x的一元二次方程x2+(2m﹣1)x+m2=0有两个实数根x1和x2.
(1)求实数m的取值范围;
(2)当x12−x22=0时,求m的值.
【分析】(1)令△≥0即可求出m的取值范围;
(2)将x12−x22=0转化为(x1+x2)(x1﹣x2)=0即可解答.
【详解】解:(1)由题意有Δ=(2m﹣1)2﹣4m2≥0,解得,m≤14.
即实数m的取值范围是m≤14.
(2)由x12−x22=0得(x1+x2)(x1﹣x2)=0,
若x1+x2=0,即﹣(2m﹣1)=0,解得m=12.
∵12>14,
∴m=12不合题意,舍去.
若x1﹣x2=0,即x1=x2,
∴Δ=0,由(1)知m=14.
故当x12−x22=0时,m=14.
【点睛】本题考查了根的判别式与根与系数的关系,熟悉配方法是解题的关键.
4.(2024•台江区校级模拟)已知关于x的一元二次方程x2﹣(k+5)x+6+2k=0.
(1)求证:此方程总有两个实数根;
(2)若此方程恰有一个根小于﹣1,求k的取值范围.
【分析】(1)计算根的判别式得到Δ=(k+1)2≥0,然后根据根的判别式的意义得到结论;
(2)解方程得到x1=2,x2=k+3,则k+3<﹣1,然后解不等式即可.
【详解】(1)证明:∵Δ=(k+5)2﹣4(6+2k)
=k2+2k+1
=(k+1)2≥0,
∴此方程总有两个实数根;
(2)∵x=k+5±(k+1)2,
∴x1=2,x2=k+3,
∵此方程恰有一个根小于﹣1,
∴k+3<﹣1,
解得k<﹣4,
即k的取值范围为k<﹣4.
【点睛】本题考查了根的判别式:一元二次方程ax2+bx+c=0(a≠0)的根与Δ=b2﹣4ac有如下关系:当Δ>0时,方程有两个不相等的实数根;当Δ=0时,方程有两个相等的实数根;当Δ<0时,方程无实数根.
5.(2024•邹城市校级一模)已知关于x的一元二次方程(a+c)x2+2bx+(a﹣c)=0,其中a、b、c分别为△ABC三边的长.
(1)如果x=﹣1是方程的根,试判断△ABC的形状,并说明理由;
(2)如果方程有两个相等的实数根,试判断△ABC的形状,并说明理由.
【分析】(1)根据方程解的定义把x=﹣1代入方程得到(a+c)×(﹣1)2﹣2b+(a﹣c)=0,整理得a﹣b=0,即a=b,于是根据等腰三角形的判定即可得到△ABC是等腰三角形;
(2)根据判别式的意义得到Δ=(2b)2﹣4(a+c)(a﹣c)=0,整理得a2=b2+c2,然后根据勾股定理的逆定理得到△ABC是直角三角形.
【详解】解:(1)△ABC是等腰三角形.理由如下:
∵x=﹣1是方程的根,
∴(a+c)×(﹣1)2﹣2b+(a﹣c)=0,
∴a+c﹣2b+a﹣c=0,
∴a﹣b=0,
∴a=b,
∴△ABC是等腰三角形;
(2)△ABC是直角三角形.理由如下:
∵方程有两个相等的实数根,
∴Δ=(2b)2﹣4(a+c)(a﹣c)=0,
∴4b2﹣4a2+4c2=0,
∴a2=b2+c2,
∴△ABC是直角三角形.
【点睛】本题考查了根的判别式:一元二次方程ax2+bx+c=0(a≠0)的根与Δ=b2﹣4ac有如下关系:当Δ>0时,方程有两个不相等的两个实数根;当Δ=0时,方程有两个相等的两个实数根;当Δ<0时,方程无实数根.也考查了勾股定理的逆定理.
6.(2024•石景山区二模)已知关于x的一元二次方程x2﹣6mx+9m2﹣1=0.
(1)求证:方程有两个不相等的实数根;
(2)设此方程的两个根分别为x1,x2,且x1<x2,若x2=2x1﹣3,求m的值.
【分析】(1)先计算出根的判别式的值得到Δ>0,然后根据根的判别式的意义得到结论;
(2)先利用求根公式得到x1=3m﹣1,x2=3m+1,再利用x2=2x1﹣3得到3m+1=2(3m﹣1)﹣3,然后解关于m的方程即可.
【详解】(1)证明:∵Δ=(﹣6m)2﹣4(9m2﹣1)
=4>0,
∴方程有两个不相等的实数根;
(2)解:x=6m±42×1=3m±1,
∵x1<x2,
∴x1=3m﹣1,x2=3m+1,
∵x2=2x1﹣3,
∴3m+1=2(3m﹣1)﹣3,
解得m=2,
即m的值为2.
【点睛】本题考查了根与系数的关系:若x1,x2是一元二次方程ax2+bx+c=0(a≠0)的两根时,x1+x2=−ba,x1x2=ca.也考查了根的判别式.
一.解答题(共13小题)
1.(2024•新疆)解方程:2(x﹣1)﹣3=x.
【分析】先去括号,再移项,合并同类项即可.
【详解】解:2(x﹣1)﹣3=x,
2x﹣2﹣3=x,
2x﹣x=2+3,
x=5.
【点睛】本题考查的是解一元一次方程,熟知解一元一次方程的一般步骤是解题的关键.
2.(2023•衢州)小红在解方程7x3=4x−16+1时,第一步出现了错误:
(1)请在相应的方框内用横线划出小红的错误处.
(2)写出你的解答过程.
【分析】(1)根据等式的性质,解一元一次方程的步骤即可判断;
(2)首先去分母、然后去括号、移项、合并同类项、系数化为1即可求解.
【详解】解:(1)如图:
(2)去分母:2×7x=(4x﹣1)+6,
去括号:14x=4x﹣1+6,
移项:14x﹣4x=﹣1+6,
合并同类项:10x=5,
系数化1:x=12.
【点睛】此题考查了解一元一次方程,其步骤为:去分母,去括号,移项合并,把未知数系数化为1,求出解.
3.(2024•乐山)解方程组:x+y=42x−y=5.
【分析】用加减法,两式相加消元,从而求出x的值,然后把x的值代入一方程求y的值.
【详解】解:x+y=4①2x−y=5②,
①+②,得3x=9,(3分)
解得x=3. (4分)
把x=3代入②,得y=1. (7分)
∴原方程组的解是x=3y=1.(9分)
【点睛】解二元一次方程组的基本思想是消元.
消元的方法有代入法和加减法.
4.(2024•苏州)解方程组:2x+y=72x−3y=3.
【分析】方程组利用加减消元法求出解即可.
【详解】解:2x+y=7①2x−3y=3②,
①﹣②得:4y=4,即y=1,
将y=1代入①得:x=3,
则方程组的解为x=3y=1.
【点睛】此题考查了解二元一次方程组,利用了消元的思想,消元的方法有:代入消元法与加减消元法.
5.(2024•连云港)解不等式:x−12<x+1,并把解集在数轴上表示出来.
【分析】根据不等式的运算法则进行计算.
【详解】解:x−12<x+1,
x﹣1<2(x+1),
x﹣1<2x+2,
x﹣2x<2+1,
﹣x<3,
x>﹣3.
这个不等式的解集在数轴上表示如下:
【点睛】本题考查了解不等式,要注意在不等式两边都除以一个负数时,要改变不等号的方向.
6.(2024•北京)解不等式组:3(x−1)<4+2xx−95<2x.
【分析】根据解一元一次不等式组的步骤,对所给不等式组进行求解即可解决问题.
【详解】解:解不等式3(x﹣1)<4+2x得,
x<7,
解不等式x−95<2x得,
x>﹣1,
所以不等式组的解集为:﹣1<x<7.
【点睛】本题主要考查了解一元一次不等式组,熟知解一元一次不等式组的步骤是解题的关键.
7.(2024•西藏)解不等式组:3x−2>12x−13>x−2,并把解集在数轴上表示出来.
【分析】根据解一元一次不等式组的步骤,求出不等式组的解集,并按要求将解集在数轴上表示出来即可.
【详解】解:3x−2>1①2x−13>x−2②,
解不等式①得,x>1;
解不等式②得,x<5,
所以不等式组的解集为:1<x<5.
数轴表示如下:
.
【点睛】本题主要考查了解一元一次不等式组及在数轴上表示不等式的解集,熟知解一元一次不等式组的步骤是解题的关键.
8.(2024•陕西)解方程:2x2−1+xx−1=1.
【分析】方程两边都乘(x+1)(x﹣1),得出2+x(x+1)=(x+1)(x﹣1),求出方程的解,再进行检验即可.
【详解】解:方程两边都乘(x+1)(x﹣1),
得2+x(x+1)=(x+1)(x﹣1),
解得x=﹣3,
检验:当x=﹣3时,(x+1)(x﹣1)≠0,
所以分式方程的解是x=﹣3.
【点睛】本题考查了解分式方程,能把分式方程转化成整式方程是解此题的关键.
9.(2024•镇江)(1)解方程:3x=2x+1;
(2)解不等式组:3x−4≤2xx+52>3.
【分析】(1)方程两边同乘x(x+1),将分式方程化为整式方程求解即可;
(2)分别解不等式①、②,然后找出其公共部分即可.
【详解】解:(1)3x=2x+1,
方程两边同乘x(x+1),得3(x+1)=2x,
解得x=﹣3,
检验:当x=﹣3时,x(x+1)≠0,
所以原分式方程的解是x=﹣3;
(2)3x−4≤2x①x+52>3②,
解不等式①,得x≤4,
解不等式②,得x>1,
所以不等式组的解集是1<x≤4.
【点睛】本题考查了解分式方程,解一元一次不等式组,熟练掌握它们的解法是解题的关键.
10.(2024•徐州)(1)解方程:x2+2x﹣1=0;
(2)解不等式组3x−1<8x+13<x2.
【分析】(1)利用配方法解方程即可;
(2)分别解不等式①、②,然后找出它们的公共部分即可求出不等式组的解集.
【详解】解:(1)x2+2x﹣1=0,
x2+2x=1,
x2+2x+1=1+1,
(x+1)2=2,
x+1=±2,
∴x1=2−1,x2=−2−1;
(2)3x−1<8①x+13<x2②,
解不等式①,得x<3,
解不等式②,得x>2,
所以不等式组的解集是2<x<3.
【点睛】本题考查了解一元二次方程﹣配方法,解一元一次不等式组,熟练掌握解法是解题的关键.
11.(2023•无锡)(1)解方程:x2﹣2x﹣4=0;
(2)解不等式组:x−12≤−13−x>2x.
【分析】(1)利用配方法得到(x﹣1)2=5,然后利用直接开平方法解方程;
(2)先分别解两个不等式得到x≤﹣1和x<1,然后利用同小取小得到不等式组的解集.
【详解】解:(1)x2﹣2x﹣4=0,
x2﹣2x=4,
x2﹣2x+1=5,
(x﹣1)2=5,
x﹣1=±5,
所以x1=1+5,x2=1−5;
(2)x−12≤−1①3−x>2x②,
解不等式①得x≤﹣1,
解不等式②得x<1,
所以不等式组的解集为x≤﹣1.
【点睛】本题考查了解一元二次方程﹣配方法:熟练掌握用配方法解一元二次方程的一般步骤是解决问题的关键.也考查了解一元一次不等式组.
12.(2024•南充)已知x1,x2是关于x的方程x2﹣2kx+k2﹣k+1=0的两个不相等的实数根.
(1)求k的取值范围.
(2)若k<5,且k,x1,x2都是整数,求k的值.
【分析】(1)若一元二次方程有两不等根,则根的判别式Δ=b2﹣4ac>0,建立关于k的不等式,求出k的取值范围.
(2)根据k的取值范围确定整数k的值为2,3,4,当k=2时,解一元二次方程得到x1=1,x2=3,满足x1,x2都是整数,当k=3或4时,此时方程解不为整数,故k的值为2.
【详解】解:(1)∵原方程有两个不相等的实数根,
∴△>0,
∴Δ=(﹣2k)2﹣4×1×(k2﹣k+1)=4k2﹣4k2+4k﹣4=4k﹣4>0,
解得k>1.
(2)∵1<k<5,
∴整数k的值为2,3,4,
当k=2时,方程为 x2﹣4x+3=0,解得x1=1,x2=3,
当k=3或4时,此时方程解不为整数.
综上所述,k的值为2.
【点睛】本题考查的是一元二次方程根的判别式,方程有两个不相等的实数根即Δ>0,并且考查了根与系数的关系.
13.(2024•内江)已知关于x的一元二次方程x2﹣px+1=0(p为常数)有两个不相等的实数根x1和x2.
(1)填空:x1+x2= p ,x1x2= 1 ;
(2)求1x1+1x2,x1+1x1;
(3)已知x12+x22=2p+1,求p的值.
【分析】(1)由根与系数的关系直接可得答案;
(2)把所求式子变形后,结合(1)代入即可;
(3)把已知变形后代入可得p的方程,解出p值后再检验即可.
【详解】解:(1)由根与系数的关系得:x1+x2=p,x1x2=1,
故答案为:p,1;
(2)∵x1+x2=p,x1x2=1,
∴1x1+1x2=x2+x1x1x2=p1=p;
∵关于x的一元二次方程x2﹣px+1=0(p为常数)有两个不相等的实数根x1和x2,
∴x12−px1+1=0,
∴x1−p+1x1=0,即x1+1x1=p;
(3)由根与系数的关系得:x1+x2=p,x1x2=1,
∵x12+x22=2p+1,
∴(x1+x2)2−2x1x2=2p+1,
∴p2﹣2=2p+1,
解得:p1=3,p2=﹣1,
当p=3 时,Δ=p2﹣4=9﹣4=5>0;
当 p=﹣1 时,Δ=p2﹣4=﹣3<0;
∴p=3.
【点睛】本题主要考查了一元二次方程根的判别式和根系关系,熟练地掌握根系公式是解决本题 的关键.
一.解答题(共13小题)
1.(2024•西安校级模拟)解方程:x+13−1=5x−16.
【分析】这是一个带分母的方程,所以要先去分母,再去括号,最后移项,合并同类项,系数化为1,从而得到方程的解.
【详解】解:去分母得,2(x+1)﹣6=5x﹣1,
去括号得,2x+2﹣6=5x﹣1,
移项、合并同类项得,﹣3x=3,
系数化为1得,x=﹣1.
【点睛】本题主要考查了解一元一次方程,注意在去分母时,方程两端同乘各分母的最小公倍数时,不要漏乘没有分母的项,同时要把分子(如果是一个多项式)作为一个整体加上括号.
2.(2024•西湖区校级三模)以下是圆圆解方程3x−13=1−4x−16的解答过程.
解:去分母,得2(3x﹣1)=1﹣4x﹣1,
去括号,得6x﹣1=1﹣4x﹣1,
移项,得6x﹣4x=1﹣1+1,
合并同类项,得2x=1,
两边同除以12,得x=12.
圆圆的解答过程是否有错误?如果有错误,写出正确的解答过程.
【分析】根据解一元一次方程的基本步骤可得答案.
【详解】解:圆圆的解答过程错误,
正确的解答过程如下:
3x−13=1−4x−16,
去分母,得2(3x﹣1)=6﹣(4x﹣1),
去括号,得6x﹣2=6﹣4x+1,
移项,得6x+4x=6+1+2,
合并同类项,得10x=9,
两边同除以10,得x=910.
【点睛】本题考查了解一元一次方程,能正确根据等式的性质进行变形是解此题的关键.
3.(2024•芙蓉区校级模拟)解方程组7x+4y=55x−2y=6
【分析】应用加减消元法,求出方程组的解是多少即可.
【详解】解:7x+4y=5①5x−2y=6②
①+②×2,可得17x=17,
解得x=1,
把x=1代入①,解得y=−12,
∴原方程组的解是x=1y=−12.
【点睛】此题主要考查了解二元一次方程组的方法,要熟练掌握,注意代入消元法和加减消元法的应用.
4.(2024•汇川区三模)(1)8+(−1)2024−4cs45°;
(2)从下列三个方程中任选2个方程组成方程组,并解这个方程组:
①x+y=10;
②2x+y=16;
③x=y+4.
【分析】(1)先计算算术平方根、乘方、特殊角的三角函数值,再计算乘法,最后计算加减即可;
(2)根据解二元一次方程组的解法,计算即可得出答案.
【详解】解:(1)8+(−1)2024−4cs45°=22+1−4×22=22+1−22=1;
(2)选①②得:x+y=10①2x+y=16②,
由②﹣①可得x=6,
把x=6代入①,可得:6+y=10,
解得y=4,
∴原方程组的解是x=6y=4.
选①③得:x+y=10①x=y+4②,
将②代入①可得y+4+y=10,
解得y=3,
把y=3代入②得:x=7,
∴原方程组的解是x=7y=3.
选②③得:2x+y=16①x=y+4②,
将②代入①可得2(y+4)+y=16,解得y=83,
把y=83代入②得:x=203,
∴原方程组的解是x=203y=83.
【点睛】本题考查了实数的混合运算、解二元一次方程组,熟练掌握运算方法是解此题的关键.
5.(2024•西吉县一模)小明解不等式1−x+12≤x−13的过程如下:
解:去分母得1﹣3(x+1)≤2(x﹣1),第一步
去括号得1﹣3x﹣3≤2x﹣2,第二步
移项得﹣3x﹣2x≤﹣2﹣1+3,第三步
合并同类项得﹣5x≤0,第四步
系数化1得x≥0,第五步
(1)以上求解过程中,去分母的依据是 不等式的基本性质 ;
(2)第 一 步开始出现错误;
(3)在(2)中找出的错误的原因是 去分母时,不等式两边同时乘6时,1漏乘了6 ;
(4)写出该不等式正确的解答过程.
【分析】(1)根据不等式的基本性质,即可解答;
(2)根据解一元一次不等式的步骤进行计算,逐一判断即可解答;
(3)根据不等式的基本性质,即可解答;
(4)按照解一元一次不等式的步骤进行计算,即可解答.
【详解】解:(1)以上求解过程中,去分母的依据是不等式的基本性质,
故答案为:不等式的基本性质;
(2)第一步开始出现错误,
故答案为:一;
(3)在(2)中找出的错误的原因是去分母时,不等式两边同时乘6时,1漏乘了6,
故答案为:去分母时,不等式两边同时乘6时,1漏乘了6;
(4)该不等式正确的解答过程如下:
1−x+12≤x−13,
6﹣3(x+1)≤2(x﹣1),
6﹣3x﹣3≤2x﹣2,
﹣3x﹣2x≤﹣2﹣6+3,
﹣5x≤﹣5,
x≥1.
【点睛】本题考查了解一元一次不等式,熟练掌握解一元一次不等式的步骤是解题的关键.
6.(2024•高新区校级模拟)解不等式组:5x−2<3(x+1)2x−23≥x−1.
【分析】解组中各不等式,再借助数轴或口诀确定不等式组的解集.
【详解】解:5x−2<3(x+1)①2x−23≥x−1②,
解①,得x<52;
解②,得x≤1.
∴原不等式组的解集为x≤1.
【点睛】本题考查了不等式组,掌握不等式组的解法是解决本题的关键.
7.(2024•滨湖区模拟)解方程与不等式组:
(1)2x2﹣2x﹣1=0;
(2)3x−(x−2)>62x+13≤x.
【分析】(1)根据公式法:x=−b±b2−4ac2a(b2﹣4ac≥0)解一元二次方程即可;
(2)先解每个不等式,再求两个不等式解集的公共部分即可.
【详解】解:(1)2x2﹣2x﹣1=0,
a=2,b=﹣2,c=﹣1,
∵Δ=4﹣4×2×(﹣1)=12>0,
∴x=2±124=1±32,
∴x1=1+32,x2=1−32;
(2)3x−(x−2)>6①2x+13≤x②,
解不等式①,得x>2,
解不等式②,得x≥1,
∴原不等式组的解集为x>2.
【点睛】本题考查了公式法解一元二次方程,解一元一次不等式组,熟练掌握求根公式和解一元一次不等式组的方法是解题的关键.
8.(2024•宝应县校级模拟)(1)解方程:x2﹣3x+1=0;
(2)解不等式组:2(x−1)≥x+1x−2>13(2x−1).
【分析】(1)利用公式法求解即可;
(2)先求出每个不等式的解集,再根据“同大取大,同小取小,大小小大中间找,大大小小找不到(无解)”求出不等式组的解集即可.
【详解】解:(1)∵a=1,b=﹣3,c=1,
∴Δ=b2﹣4ac=(﹣3)2﹣4×1×1=5,
∴x=−b±b2−4ac2a=−(−3)±52×1=3±52,
∴x1=3+52,x2=3−52;
(2)2(x−1)≥x+1①x−2>13(2x−1)②
解不等式①,得x≥3,
解不等式②,得x>5,
∴不等式组的解集为x>5.
【点睛】本题考查了解一元二次方程,解不等式组等知识,解题的关键是:(1)利用公式法求解即可;(2)先求出每个不等式的解集,再根据“同大取大,同小取小,大小小大中间找,大大小小找不到(无解)”求出不等式组的解集即可.
9.(2024•宜兴市模拟)(1)解方程:2xx−3=1−63−x;
(2)解不等式组:2x−6>0x−13≤x+12.
【分析】(1)利用去分母将原方程化为整式方程,解得x的值后进行检验即可;
(2)解各不等式后求得不等式组的解集即可.
【详解】解:(1)原方程去分母得:2x=x﹣3+6,
解得:x=3,
检验:当x=3时,x﹣3=0,
则x=3是方程的增根,
故原方程无解;
(2)解第一个不等式得:x>3,
解第二个不等式得:x≥﹣5,
故原不等式组的解集是x>3.
【点睛】本题考查解一元一次不等式组及分式方程,熟练掌握解不等式组及方程的方法是解题的关键.
10.(2024•瑞安市校级模拟)小丁和小迪分别解方程x−1x−2−x−42−x=−1过程如下:
老师批改时说小丁和小迪的解题过程有错误,请你把小丁和小迪开始错误的步骤划上横线,然后写出正确的解答过程.
【分析】根据解分式方程的步骤进行计算并判断和解答即可.
【详解】解:小丁和小迪的解法都是第一步错误(划线略);
正确解法如下:
去分母得:x﹣1+x﹣4=2﹣x,
移项,合并同类项得:3x=7,
解得x=73,
检验:将x=73代入(x﹣2)中可得:73−2=13≠0,
故原分式方程的解是x=73.
【点睛】本题考查分式方程的解法,熟练掌握解分式方程的步骤是解题的关键.
11.(2024•江北区一模)已知关于x的一元二次方程x2﹣3x+a=0.
(1)从1,2,3三个数中,选择一个合适的数作为a的值,要使这个方程有实数根,并解此方程.
(2)若这个方程无实数根,求a的取值范围.
【分析】(1)根据一元二次方程有实数根得到判别式大于等于0,从而列出关于a的不等式,求出a的取值范围,然后再从已知的三个数中选择符合条件的数,最后解方程即可;
(2))根据一元二次方程无实数根得到判别式小于0,从而列出关于a的不等式,求出a的取值范围
【详解】解:(1)∵若关于x的一元二次方程x2﹣3x+a=0有实数根,
则Δ=b2﹣4ac≥0,
(﹣3)2﹣4×1×a≥0,
9﹣4a≥0,
﹣4a≥﹣9,
a≤214,
∴当a=2或1时,这个方程有实数根,
当x=2时,原方程为:x2﹣3x+2=0,
(x﹣2)(x﹣1)=0,
x﹣2=0或x﹣1=0,
x1=2,x2=1;
(2)若关于x的一元二次方程x2﹣3x+a=0无实数根,
则Δ=b2﹣4ac<0,
(﹣3)2﹣4a<0,
9﹣4a<0,
﹣4a<﹣9,
a>214.
【点睛】本题主要考查了一元二次方程根的判别式,解题关键是熟练掌握利用判别式判断一元二次方程根与系数的关系.
12.(2024•福田区校级模拟)已知关于x的一元二次方程x2﹣(k+1)x+2k﹣2=0.
(1)求证:此方程总有两个实数根;
(2)若此方程有一个根大于0且小于1,求k的取值范围.
【分析】(1)根据方程的系数结合根的判别式,求得判别式△≥0恒成立,因此得证,
(2)利用求根公式求根,根据有一个跟大于0且小于1,列出关于k的不等式组,解之即可.
【详解】(1)证明:Δ=b2﹣4ac=[﹣(k+1)]2﹣4×(2k﹣2)=k2﹣6k+9=(k﹣3)2,
∵(k﹣3)2≥0,即△≥0,
∴此方程总有两个实数根,
(2)解:x=(k+1)±(k−3)22
解得 x1=k﹣1,x2=2,
∵此方程有一个根大于0且小于1,
而x2>1,
∴0<x1<1,
即0<k﹣1<1.
∴1<k<2,
即k的取值范围为:1<k<2.
【点睛】本题考查了根的判别式,解题的关键是:(1)牢记“当△≥0时,方程总有两个实数根”,(2)正确找出不等量关系列不等式组.
13.(2024•北京模拟)已知关于x的一元二次方程x2﹣2(m+1)x+m(m+2)=0.
(1)试说明不论实数m取何值,方程总有实数根;
(2)如果当m=2时,α、β为方程的两个根,求α2﹣5α+β的值.
【分析】(1)计算其判别式,判断出其符号即可;
(2)当m=2时,其方程为x2﹣6x+8=0,利用方程根的定义可求得α2﹣6α=﹣8,α+β=5,代入求值即可.
【详解】解:
(1)∵x2﹣2(m+1)x+m(m+2)=0,
∴Δ=[﹣2(m+1)]2﹣4m(m+2)=4>0,
∴不论实数m取何值,方程总有实数根;
(2)当m=2时,其方程为x2﹣6x+8=0,
∵α、β为方程的两个根,
∴α2﹣6α=﹣8,α+β=6,
∴α2﹣5α+β=α2﹣6α+α+β=﹣8+6=﹣2.
【点睛】本题主要考查根的判别式及根与系数的关系,掌握方程根的情况和根的判别式的关系是解题的关键.
一般形式:
直接开平方法
形如的方程,可直接开方求解,则,
因式分解法
可化为的方程,用因式分解法求解,则,
配方法
若不易于使用分解因式法求解,可考虑配方为,再直接开方求解
公式法
利用求根公式:
解:−.
两边同时乘以10,得12x−13x=10⋯⋯①
合并同类项,得16x=10⋯⋯②
系数化1,得x=60……③
甲:
去分母,得:3(x+2)﹣2(1+2x)>1
去括号,得:3x+6﹣2+4x>1
移项,得:3x+4x>1﹣4
合并同类项,得:7x>﹣3
x>−37
乙:
裂项,得:x2+1−13+2x3>1
移项,得:x2+2x3>1−1+13
合并同类项,得:76x>13
x>27
解:2×7x=(4x﹣1)+1,
…
小丁:
解:去分母,得(x﹣1)﹣(x﹣4)=2﹣x
去括号,得x﹣1﹣x+4=2﹣x
合并同类项,得3=2﹣x
解得x=﹣1
∴原方程的解是x=﹣1
小迪
解:去分母,得(x﹣1)+(x﹣4)=﹣1
去括号得x﹣1+x﹣4=﹣1
合并同类项得2x﹣5=﹣1
解得x=2
经检验,x=2是方程的增根,原方程无解
相关试卷
这是一份2025年中考数学专题复习练习专题02解方程(组)与不等式(组)(解析版),共39页。试卷主要包含了一元一次方程的解法及注意事项,二元一次方程组的解法及注意事项,不等式的解法及注意事项,分式方程的解法及注意事项,一元二次方程的解法及适用类型,一元二次方程的判别式等内容,欢迎下载使用。
这是一份2025年中考数学专题复习练习专题03方程(组)与不等式(组)的应用(解析版),共47页。试卷主要包含了行程问题,工程问题,利润问题,等积变形问题,利息问题,8m﹣240),即可解得答案.,62万元.等内容,欢迎下载使用。
这是一份专题02解方程(组)与不等式(组)-2025年中考数学答题技巧与模板构建讲练(全国通用),共12页。试卷主要包含了一元一次方程的解法及注意事项,二元一次方程组的解法及注意事项,不等式的解法及注意事项,分式方程的解法及注意事项,一元二次方程的解法及适用类型,一元二次方程的判别式等内容,欢迎下载使用。
相关试卷 更多
- 1.电子资料成功下载后不支持退换,如发现资料有内容错误问题请联系客服,如若属实,我们会补偿您的损失
- 2.压缩包下载后请先用软件解压,再使用对应软件打开;软件版本较低时请及时更新
- 3.资料下载成功后可在60天以内免费重复下载
免费领取教师福利 





.png)




