搜索
      上传资料 赚现金

      山东省名校联盟2024-2025学年高一下学期3月校际联考生物试题(原卷版+解析版)

      • 1.37 MB
      • 2025-05-18 13:37:27
      • 102
      • 0
      • 首发最新试卷真题
      加入资料篮
      立即下载
      山东省名校联盟2024-2025学年高一下学期3月校际联考生物试题(原卷版+解析版)第1页
      1/33
      山东省名校联盟2024-2025学年高一下学期3月校际联考生物试题(原卷版+解析版)第2页
      2/33
      山东省名校联盟2024-2025学年高一下学期3月校际联考生物试题(原卷版+解析版)第3页
      3/33
      还剩30页未读, 继续阅读

      山东省名校联盟2024-2025学年高一下学期3月校际联考生物试题(原卷版+解析版)

      展开

      这是一份山东省名校联盟2024-2025学年高一下学期3月校际联考生物试题(原卷版+解析版),共33页。试卷主要包含了 家兔的毛色受两对等位基因控制等内容,欢迎下载使用。
      注意事项:
      1.答卷前,考生务必将自己的姓名、考生号等填写在答题卡和试卷指定位置。
      2回答选择题时,选出每小题答案后,用铅笔把答题卡上对应题目的答案标号涂黑。如需改动,用橡皮擦干净后,再选涂其他答案标号。回答非选择题时,将答案写在答题卡上。写在本试卷上无效。
      3.考试结束后,将本试卷和答题卡一并收回。4.本试卷考试时间为90分钟,满分为100分。
      一、选择题:本题共15小题,每小题2分,共30分。每小题只有一个选项符合题目要求。
      1. 现有多粒白色、黑色围棋及甲乙两容器,某同学准备利用这些材料进行模拟实验,下列说法中不正确的是( )
      A. 模拟性状分离比的实验中,从每个容器抓取围棋子并统计后,围棋子必须放回
      B. 模拟性状分离比的实验中,各容器内白色与黑色棋子的数量一定相等
      C. 该装置能模拟对分离现象解释的验证,20次实验,抓到一黑一白组合的次数是10次
      D. 若模拟基因型及比例为YY:Yy=1:1的玉米随机交配产生F1,甲、乙容器中各取一棋子,两棋子颜色相同的概率为5/8
      2. 将某一对相对性状的显隐性纯合豌豆植株分别间行种植;另将某一对相对性状的显隐性纯合玉米植株分别间行种植。下列对隐性性状的一行植株上所产生子代的显隐性表述正确的是( )
      A. 豌豆和玉米都有显性个体和隐性个体
      B. 就豆都为隐性个体,玉米既有显性个体又有隐性个体
      C. 豌豆和玉米的显性个体和隐性个体比例都是3:1
      D. 玉米都为隐性个体,豌豆既有显性个体又有隐性个体
      3. 某玉米群体中抗病和不抗病性状分别由A和a控制,其中AA占75%,Aa占25%,分别进行自交和随机授粉,逐代淘汰不抗病个体,选育抗病品种,则子二代抗病个体中能稳定遗传的个体所占比例为( )
      A. 27/29和4/5B. 7/8和25/32C. 27/32和25/32D. 7/8和4/5
      4. 孟德尔运用假说—演绎法,通过两对相对性状的豌豆杂交实验揭示了自由组合定律,下列相关说法正确的是( )
      A. 孟德尔选择豌豆作为实验材料是因为杂合豌豆自交后代不会发生性状分离
      B. “孟德尔进行测交实验发现测交后代表型比例是1:1:1:1”属于演绎推理
      C. F2中的重组类型占3/8,亲本类型占5/8
      D. 自由组合定律的实质体现在F1产生的四种雌雄配子能够随机结合
      5. 家兔的毛色受两对等位基因(A、a和B、b)控制。A基因控制黑色素的合成,B基因能抑制A基因的表达,使毛色表现为白色。现有两只白色家兔杂交,F1全为白色,F1雌雄个体相互交配得到F2,F2中白色:黑色=13:3。则两只亲本白色家兔的基因型是( )
      A AABB和aabbB. AAbb和aaBB
      C. aaBB和aabbD. AABB和AAbb
      6. 某雌雄同株植物高茎(D)对矮茎(d)为显性,抗病(T)对不抗病(t)为显性,这两对基因独立遗传。现用高茎抗病植株和矮茎不抗病(ddtt)植株进行正反交,子代都出现了高茎抗病:高茎不抗病:矮茎抗病:矮茎不抗病=4:4:1:4的实验结果。已知某种配子中出现了致死现象,不考虑互换等情况,下列相关分析正确的是( )
      A. 可能是基因型为DT的雌配子和雄配子致死
      B. 若亲本高茎抗病植株自交,子代中矮茎不抗病植株比例为16/169
      C. 正反交后代中高茎抗病植株的基因型与亲本高茎抗病植株的基因型不同
      D. 若将后代矮茎抗病植株进行测交,后代表现型及比例为矮茎抗病:矮茎不抗病=1:1
      7. 如图表示细胞有丝分裂、减数分裂和受精作用过程中核DNA含量的变化示意图,下列叙述错误的是( )
      A. CD段可发生同源染色体上非姐妹染色单体的互换
      B. DE段和NO段的数量变化都是因为细胞一分为二导致的
      C. EF段存在染色体数、染色单体数和DNA分子数之比为1:2:2的可能
      D. HI是受精作用,雌雄配子随机结合实现了基因的自由组合
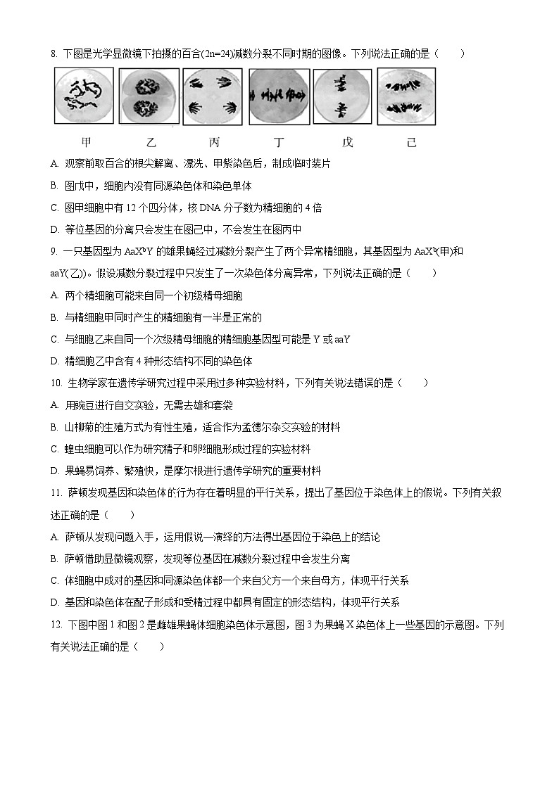
      8. 下图是光学显微镜下拍摄的百合(2n=24)减数分裂不同时期的图像。下列说法正确的是( )
      A. 观察前取百合的根尖解离、漂洗、甲紫染色后,制成临时装片
      B. 图戊中,细胞内没有同源染色体和染色单体
      C. 图甲细胞中有12个四分体,核DNA分子数为精细胞的4倍
      D. 等位基因的分离只会发生在图己中,不会发生在图丙中
      9. 一只基因型为AaXbY的雄果蝇经过减数分裂产生了两个异常精细胞,其基因型为AaXb(甲)和aaY(乙))。假设减数分裂过程中只发生了一次染色体分离异常,下列说法正确的是( )
      A. 两个精细胞可能来自同一个初级精母细胞
      B. 与精细胞甲同时产生的精细胞有一半是正常的
      C. 与细胞乙来自同一个次级精母细胞的精细胞基因型可能是Y或aaY
      D. 精细胞乙中含有4种形态结构不同的染色体
      10. 生物学家在遗传学研究过程中采用过多种实验材料,下列有关说法错误的是( )
      A. 用豌豆进行自交实验,无需去雄和套袋
      B. 山柳菊的生殖方式为有性生殖,适合作为孟德尔杂交实验的材料
      C. 蝗虫细胞可以作为研究精子和卵细胞形成过程的实验材料
      D. 果蝇易饲养、繁殖快,是摩尔根进行遗传学研究的重要材料
      11. 萨顿发现基因和染色体行为存在着明显的平行关系,提出了基因位于染色体上的假说。下列有关叙述正确的是( )
      A. 萨顿从发现问题入手,运用假说—演绎的方法得出基因位于染色上的结论
      B. 萨顿借助显微镜观察,发现等位基因在减数分裂过程中会发生分离
      C. 体细胞中成对的基因和同源染色体都一个来自父方一个来自母方,体现平行关系
      D. 基因和染色体在配子形成和受精过程中都具有固定的形态结构,体现平行关系
      12. 下图中图1和图2是雌雄果蝇体细胞染色体示意图,图3为果蝇X染色体上一些基因的示意图。下列有关说法正确的是( )
      A. X染色体上有控制白眼表型的基因,Y染色体的相同位置有其等位基因或相同基因
      B. 在减数第一次分裂后期,果蝇Ⅱ号染色体上的一对等位基因可与控制棒眼的基因自由组合
      C. 果蝇细胞内所有的基因都位于染色体上,基因在染色体上呈线性排列
      D. 摩尔根和他的学生们运用假说演绎的方法测定了基因在染色体上的相对位置
      13. 伴性遗传在自然界中普遍存在,下列相关描述正确的是( )
      A. 豌豆、玉米、杨、柳等植物无性染色体不存在伴性遗传
      B. 红绿色盲男性患者的色盲基因只能从母亲那里来,女性患者的色盲基因只能从父亲那里来,体现了交叉遗传
      C. 抗维生素D佝偻病男患者与女患者发病程度不都相同
      D. 某遗传病女性患者她的所有儿子都患病,则该病为伴X显性遗传病
      14. 已知鸡的芦花和非芦花是由一对等位基因控制的相对性状。现有纯合芦花雌、雄鸡各一只和纯合非芦花雌、雄鸡各一只,以这四只鸡为材料进行实验,下列推断正确的是( )
      A. 任取两只具有相对性状的雌雄鸡杂交都可以判断这对相对性状的显隐性关系
      B. 将芦花和非芦花雌雄鸡进行正交和反交,根据子代表型可判断基因在Z和W染色体还是常染色体
      C. 若该对基因仅位于Z染色体上,任取两只具有相对性状的雌雄鸡进行杂交,仅根据子代雌鸡的表型可判定这对相对性状的显隐性
      D. 若该对等位基因位于Z、W同源区段,任取两只具有相对性状的雌雄鸡进行杂交,根据实验结果不能确定两亲本的基因型
      15. 某种昆虫的性别决定方式为XY型,该种昆虫灰身和黑身由基因B(b)控制(基因不位于Y染色体上),且存在配子致死现象。现有一对灰身雌雄虫杂交,F1相互交配得F2,F2表现型及比例为:灰身雌虫:灰身雄虫:黑身雄虫=2:3:1。下列叙述错误的是( )
      A. 该种昆虫的灰身对黑身为显性
      B. 该种昆虫含b基因的雄配子死亡
      C. 该种昆虫B(b)基因位于X染色体上,该性状对应的基因型有5种
      D. 若F2相互交配得F3,F3中灰身:黑身=13:1
      二、选择题:本题共5小题,每小题3分,共15分。每小题有一个或多个选项符合题目要求,全部选对得3分,选对但不全的得1分,有选错的得0分。
      16. 在某雌雄同株的草本植物中,存在一种“自私基因A”,在产生配子时,会使一半不含该基因的雄性配子致死,从而使其有更多的机会遗传下去。已知A和a基因可以决定花的颜色,基因型为Aa的植株自交获得的F1中红花(AA):粉红花(Aa):白花(aa)=2:3:1,F1中个体随机受粉产生F2,下列有关表述错误的是( )
      A. Aa植株产生花粉的基因型及比例为A:a=2:1,雌配子为A:a=1:1
      B. F1植株产生花粉的基因型及比例是A:a=2:1,雌配子为A:a=7:5
      C. F2中红花:粉红花:白花=14:17:5
      D. F2中纯合子的比例为17/36
      17. 某植物的高茎(A)对矮茎(a)为显性,花粉粒长形(B)对圆形(b)为显性,红花(D)对白花(d)为显性。现有品种甲(AABBdd)、乙(aaBBDD)、丙(AAbbDD)和丁(aabbdd),利用三个品种进行杂交实验,结果如下表,下列说法正确的是( )
      A. 这三对等位基因都遵循基因的自由组合定律
      B. 杂交②中的F1自交后代中杂合子占3/4
      C. 若甲和丙杂交得到的F1测交,后代表型比例是1:1:1:1
      D. 若利用花粉鉴定法验证自由组合定律,可以选择甲和丙做亲本杂交
      18. 图1表示用不同颜色的荧光标记某雄性动物(2n=8)中两条染色体的着丝粒(分别用“●”和“○”表示),在荧光显微镜下观察到它们的移动路径如箭头所示;图2表示细胞中某物质或结构处于细胞分裂不同时期的图像。下列有关叙述错误的是( )
      A. 图1中①→②过程发生在减数第一次分裂中期
      B. 细胞中③→④过程每条染色体含2个DNA分子
      C. 图1中③→④过程是纺锤丝牵拉的结果
      D. 图2曲线可表示减数分裂Ⅱ某时期染色单体数目的变化
      19. 下图1为雄性果蝇性染色体组成,II同源区段为XY共有区段,I和Ⅲ区段为X和Y分别特有的非同源区段。图2为摩尔根所做的两组果蝇杂交实验,杂交①的亲代白眼雄果蝇是摩尔根在一群红眼果蝇(野生型)中偶然发现的,白眼性状由基因w控制,“+”表示野生型群体中控制果蝇眼色的基因。下列有关说法正确的是( )
      A. 基因w为隐性基因,“+”表示显性基因,都位于图1中的Ⅱ同源区段
      B. 除偶然发现的这只白眼雄果蝇外,野生型群体中的其它果蝇一般为纯合红眼
      C. 杂交①的遗传图解可以解释摩尔根发现的白眼性状总与性别相关联的现象
      D. 若取杂交①F1中红眼雄果蝇与白眼雌果蝇杂交,可排除w基因位于Ⅱ同源区段
      20. 甲病是由等位基因A、a控制,乙病由等位基因B、b控制,两对基因所在同源染色体发生非姐妹染色单体的互换将导致重组类型配子的产生,其中重组配子占所有配子的比例为1/10 (不考虑X、Y的同源区段)。下列叙述正确的是( )
      A. 甲病和乙病均为伴X染色体隐性遗传病
      B. 若I1为XAbXaB,其产生配子为Xab的比例占1/20
      C. II2产生配子的种类及比例可能为XAB:Xab:XAb:XaB=1:1:9:9
      D. II2乙病的致病基因能传递给儿子或女儿
      三、非选择题:本题共5小题,共55分。
      21. 某动物的体细胞中含有4条染色体(2n=4),其基因型为AaBb。图1表示该动物体内某细胞分裂模式图,图2表示细胞分裂时期染色体与核DNA数目比的曲线图。请回答下列问题:
      (1)图1所示细胞处于_____________时期,判断依据是_____________。图1所示细胞对应图2的_________段。DE段变化的原因是__________________。
      (2)图1所示细胞分裂将得到两个子细胞,每个子细胞中染色体数目可能是__________条,两个子细胞基因组成分别是________________。
      (3)若该生物个体产生的精细胞类型及比例为AB:Ab:aB:ab=4:1:1:4,可能的原因____________。
      22. 融合遗传的观点曾在19世纪下半叶十分盛行。孟德尔通过潜心研究豌豆杂交实验,冲破这一观点的“束缚”,提出了完全不同的理论。回答下列问题:
      (1)某品系豌豆花色有红色、粉色和白色三种类型,其花色遗传受一对等位基因A/a控制。现将一株红花植株和一株白花植株杂交,得到子一代全为粉花植株,该结果_________(填“是”或“否”)能有力反驳融合遗传的理论。现有以下两种实验方案,实验结果能有力反驳融合遗传理论的方案是__________(填“方案一”或“方案二”或“方案一和方案二”)
      方案一:让子一代粉花植株自交,观察子二代表型并统计其比例;实验结果:子二代中红花植株:粉花植株:白花植株=1:2:1;
      方案二:让子一代粉花植株与白花植株杂交,观察子二代表型并统计其比例;实验结果:子代中粉花植株:白花植株=1:1。
      (2)孟德尔观察高茎和矮茎这一对相对性状的遗传特点,发现F2中3:1的性状分离比并非偶然,并提出四点假说予以解释。若亲本遗传因子组成为DDDD和dddd(其他假说内容不变),则F2中高茎和矮茎之比为______________。
      (3)下表所示为水稻三对相对性状、控制基因及基因在染色体上的位置关系。现有四种纯合子个体,基因型分别为:①AABBdd,②AAbbDD,③aabbdd,④AAbbdd。若通过观察花粉的形状来验证基因的分离定律,则选择亲本①与____________(填序号)杂交。若采用花粉鉴定法验证基因的自由组合定律则选择亲本__________(填序号)杂交。结合遗传规律的现代解释,基因自由组合定律的实质是_______________________。
      23. 某自花传粉植株的花色有红色和白色2种表型,某亲本自交得到的F1中红花:白花=8:1,已知花色的遗传存在致死现象。甲、乙两个小组为探究出现该现象的原因分别提出了不同的假说,甲小组认为该植株花色由两对等位基因控制,独立遗传,且亲本植株的基因型为AaBb。乙小组认为该植株花色的基因由一对等位基因控制,且亲本的基因型为Aa。据此回答下列问题:
      (1)甲组认为F1未出现9:3:3:1的原因是①只要具有显性基因就显红色,否则显白色;②含有________基因的雌雄配子致死。
      (2)乙组认为F1未出现3:1的原因是①AA和Aa显红色,aa显白色;②亲本Aa减数分裂时,含有a基因的花粉致死比例为_____________。
      (3)研究表明甲组的假说成立,请以题目中给出的亲本植株和F1中的植株作为材料,另行设计实验进行验证,写出实验设计思路和实验结果。
      ①实验设计思路:______________。
      ②实验结果及结论:_________________,则甲组假说成立。
      24. 甲病由等位基因A、a控制,乙病由等位基因B、b控制。学习研究小组对某家系进行了调查,并绘制家族系谱图如下,已知Ⅰ2不携带乙病的致病基因。请回答下列相关问题:
      (1)图中①表示_____________,③表示_____________。
      (2)乙病的遗传方式是____________,判断依据是_____________。等位基因A、a和B、b的遗传符合_________定律,理由是______________。
      (3)Ⅲ2的基因型为_____________。Ⅱ1和Ⅱ2再生育一个患甲、乙两病男孩的概率是_____________。
      (4)Ⅲ4的X染色体来自Ⅰ代的_________号个体,若Ⅲ4与一位表现正常的女性(父亲患乙病,母亲患甲病)婚配,为了提高生育一个正常孩子的概率,他们向医生进行咨询,医生建议他们生育_________(填“男孩”或“女孩”)。
      25. 女娄菜(2N=46)为XY型性别决定的草本植物。其花的颜色受独立遗传的两对等位基因控制,有色和白色是由等位基因(A、a)控制,等位基因(B、b)会影响有色花颜色的深浅,现将有色花雌株与白色花雄株杂交,F1全为白色花,F1随机交配,F2雌性个体中只有白色花和浅色花,且比例为3∶1;F2雄性个体中除了白色花和浅色花,还有深色花,且比例为6∶1∶1。回答下列问题:
      (1)对女娄菜进行杂交时,对雌花的操作是__________________________ (用文字和箭头表示) 。
      (2)等位基因(A、a)位于_________染色体上,其中a基因控制_________花,等位基因(B、b)中使颜色加深的为_________基因。
      (3)根据题干信息分析亲本的基因型为_____________;F2表型为白色花雌株中杂合子占____________。
      (4)若X染色体上存在隐性致死基因m,会导致合子致死,则基因型为AaXBMXbm和AaXBMY的植株杂交(不考虑互换),F1中雌雄植株的表型及比例为_________;F1中白色花植株之间随机传粉,后代中白色花雄株比例为__________。
      2025年3月高一校际联考(名校卷)
      生物试题
      注意事项:
      1.答卷前,考生务必将自己的姓名、考生号等填写在答题卡和试卷指定位置。
      2回答选择题时,选出每小题答案后,用铅笔把答题卡上对应题目的答案标号涂黑。如需改动,用橡皮擦干净后,再选涂其他答案标号。回答非选择题时,将答案写在答题卡上。写在本试卷上无效。
      3.考试结束后,将本试卷和答题卡一并收回。4.本试卷考试时间为90分钟,满分为100分。
      一、选择题:本题共15小题,每小题2分,共30分。每小题只有一个选项符合题目要求。
      1. 现有多粒白色、黑色围棋及甲乙两容器,某同学准备利用这些材料进行模拟实验,下列说法中不正确的是( )
      A. 模拟性状分离比的实验中,从每个容器抓取围棋子并统计后,围棋子必须放回
      B. 模拟性状分离比的实验中,各容器内白色与黑色棋子的数量一定相等
      C. 该装置能模拟对分离现象解释的验证,20次实验,抓到一黑一白组合的次数是10次
      D. 若模拟基因型及比例为YY:Yy=1:1的玉米随机交配产生F1,甲、乙容器中各取一棋子,两棋子颜色相同的概率为5/8
      【答案】C
      【解析】
      【分析】基因分离定律的实质:在杂合子的细胞中,位于一对同源染色体上的等位基因,具有一定的独立性;在减数分裂形成配子的过程中,等位基因会随着同源染色体的分开而分离,分别进入两个配子中,独立地随配子遗传给后代。
      【详解】A、在模拟性状分离比实验时,每次从容器抓取围棋子并统计后必须放回,目的是保证每次获取黑色和白色围棋的概率是相同的,A正确;
      B、模拟性状分离比的实验中,亲本是杂合子,杂合子会产生两种比例相同的配子,白色和黑色棋子代表的就是两种不同的配子,因此各容器内白色与黑色棋子的数量一定相等,B正确;
      C、模拟对分离现象解释的验证,亲本分别是杂合子和隐性纯合子,两者杂交获得的子代纯合子和杂合子的比例为1:1,20次实验,由于抓取的次数太少,抓到一黑一白组合的次数不一定是10次,C错误;
      D、若模拟基因型及比例为YY:Yy=1:1的玉米随机交配产生F1,亲本产生的配子种类及比例为Y:y=3:1,黑色和白色棋子分别代表Y和y配子,甲、乙容器中各取一棋子,可以都获得Y,也可以都获得y,因此两棋子颜色相同的概率为3/4×3/4+1/4×1/4=5/8,D正确。
      故选C。
      2. 将某一对相对性状的显隐性纯合豌豆植株分别间行种植;另将某一对相对性状的显隐性纯合玉米植株分别间行种植。下列对隐性性状的一行植株上所产生子代的显隐性表述正确的是( )
      A. 豌豆和玉米都有显性个体和隐性个体
      B. 就豆都为隐性个体,玉米既有显性个体又有隐性个体
      C. 豌豆和玉米的显性个体和隐性个体比例都是3:1
      D. 玉米都为隐性个体,豌豆既有显性个体又有隐性个体
      【答案】B
      【解析】
      【分析】根据题意分析可知:纯种豌豆在自然情况下是严格的自花传粉,闭花授粉,所以间行种植彼此之间互不影响;而玉米自然条件下既可进行同株的异花传粉(因雌雄不同花,系自交)又可进行异株间的异花传粉(系杂交),所以隐性个体上产生的 F1既有显性也有隐性。
      【详解】设控制该相对性状的基因为A、a,由于豌豆是严格的自花闭花传粉植物,故显性植株AA上豌豆自交后代不发生性状分离,后代都为显性性状,隐性植株aa上豌豆自交后代也不发生性状分离,后代都为隐性性状;玉米是自由交配,显性植株AA上可以接受自身花粉A,也可以接受来自隐性性植株aa的花粉a,故显性植株产生的 F1全为显性性状,隐性植株aa上可以接受自身花粉a,也可以接受来自显性植株AA的花粉A,故隐性植株产生的 F1即有显性性状又有隐性性状,ACD错误,B正确。
      故选B。
      3. 某玉米群体中抗病和不抗病性状分别由A和a控制,其中AA占75%,Aa占25%,分别进行自交和随机授粉,逐代淘汰不抗病个体,选育抗病品种,则子二代抗病个体中能稳定遗传的个体所占比例为( )
      A. 27/29和4/5B. 7/8和25/32C. 27/32和25/32D. 7/8和4/5
      【答案】A
      【解析】
      【分析】基因的分离定律的实质是:在杂合体的细胞中,位于一对同源染色体上的等位基因,具有一定的独立性,在减数分裂形成配子的过程中,等位基因会随同源染色体的分开而分离,分别进入两个配子中,独立地随配子遗传给后代。
      【详解】自交情况:自交一代中,3/4AA自交后仍为3/4AA,Aa自交子一代的基因型为1/4(1/4AA、1/2Aa、1/4aa),即F1的基因型及比例为AA:Aa:aa=13:2:1。淘汰后,F1的基因型及比例为AA:Aa=13:2。自交二代中,13/15AA自交后仍为13/15AA,2/15Aa自交子二代基因型为2/15(1/4AA、1/2Aa、1/4aa),则子二代抗病个体中能稳定遗传的个体(AA)所占比例为(13/15+2/15×1/4)÷(13/15+2/15×3/4)=27/29。
      随机授粉的情况:随机授粉第一代中,产生配子的基因型及比例为A:a=(3/4+1/4×1/2)1/4×1/2=7:1,随机授粉后,AA的基因型频率为(7/8)2,Aa的基因型频率为2×7/8×1/8,aa的基因型频率为(1/8)2。淘汰aa后,AA:Aa=7:2,再随机授粉,此时A的基因频率为7/9+1/2×2/9=8/9,a的基因频率为1/9。随机授粉第二代中,AA的基因型频率为(8/9)2,Aa的基因型频率为2×8/9×1/9,aa的基因型频率为(1/9)2。AA在抗病个体中的比例为(8/9×8/9)÷(8/9×8/9+2×8/9×1/9)=4/5。
      综上所述,A正确。
      故选A。
      4. 孟德尔运用假说—演绎法,通过两对相对性状的豌豆杂交实验揭示了自由组合定律,下列相关说法正确的是( )
      A. 孟德尔选择豌豆作为实验材料是因为杂合豌豆自交后代不会发生性状分离
      B. “孟德尔进行测交实验发现测交后代表型比例是1:1:1:1”属于演绎推理
      C. F2中的重组类型占3/8,亲本类型占5/8
      D. 自由组合定律的实质体现在F1产生的四种雌雄配子能够随机结合
      【答案】C
      【解析】
      【分析】基因分离定律和自由组合定律的实质;进行有性生殖的生物在进行减数分裂产生配子的过程中,位于同源染色体上的等位基因随同源染色体分离而分离,分别进入不同的配子中,随配子独立遗传给后代,同时位于非同源染色体上的非等位基因进行自由组合。
      【详解】A、杂合豌豆自交后代会发生性状分离,孟德尔选择豌豆作为实验材料是因为豌豆自花授粉、闭花授粉、子代数量多、相对性状多且明显等,A错误;
      B、“进行测交实验,后代出现4种性状组合,且表型比例为1:1:1:1”属于实验验证,B错误;
      C、孟德尔实验的亲本为黄色圆粒和绿色皱粒,F2中的重组类型为黄色皱粒(3/16Y_rr)和绿色圆粒(3/16yyR_),占3/8,亲本类型占5/8,C正确;
      D、自由组合定律的实质是形成配子时时,决定同一性状的遗传因子彼此分离,控制不同性状的遗传因子自由组合,D错误。
      故选C。
      5. 家兔的毛色受两对等位基因(A、a和B、b)控制。A基因控制黑色素的合成,B基因能抑制A基因的表达,使毛色表现为白色。现有两只白色家兔杂交,F1全为白色,F1雌雄个体相互交配得到F2,F2中白色:黑色=13:3。则两只亲本白色家兔的基因型是( )
      A. AABB和aabbB. AAbb和aaBB
      C. aaBB和aabbD. AABB和AAbb
      【答案】A
      【解析】
      【分析】自由组合定律的实质:位于非同源染色体上的非等位基因的分离或组合是互不干扰的,,在减数分裂的过程中,同源染色体上的等位基因彼此分离的同时,非同源染色体上的非等位基因发生自由组合。
      【详解】F2表现型及比例为13∶3,是9∶3∶3∶1的变式,说明该昆虫的体色由2对等位基因控制,且两对等位基因遵循自由组合定律,F1基因型为AaBb,表现为白色,因为A基因控制黑色素的合成,B基因能抑制A基因的表达,使毛色表现为白色,因此,F2中黑色基因型为A_bb、白色鼠的基因型为A_B_、aabb和aaB_,由于亲本均为白色,故亲本基因型为AABB和aabb,A正确。
      故选A。
      6. 某雌雄同株植物高茎(D)对矮茎(d)为显性,抗病(T)对不抗病(t)为显性,这两对基因独立遗传。现用高茎抗病植株和矮茎不抗病(ddtt)植株进行正反交,子代都出现了高茎抗病:高茎不抗病:矮茎抗病:矮茎不抗病=4:4:1:4的实验结果。已知某种配子中出现了致死现象,不考虑互换等情况,下列相关分析正确的是( )
      A. 可能是基因型为DT的雌配子和雄配子致死
      B. 若亲本高茎抗病植株自交,子代中矮茎不抗病植株的比例为16/169
      C. 正反交后代中高茎抗病植株的基因型与亲本高茎抗病植株的基因型不同
      D. 若将后代矮茎抗病植株进行测交,后代表现型及比例为矮茎抗病:矮茎不抗病=1:1
      【答案】B
      【解析】
      【分析】自由组合定律的内容:在形成配子时,控制不同性状的遗传因子的分离和组合是互不干扰的,在形成配子时,同一对遗传因子彼此分离,不同对的遗传因子自由组合。
      【详解】A、题意显示,高茎抗病植株(DdTt)和矮茎不抗病(ddtt)植株进行正反交,子代都出现了高茎抗病(DdTt)∶高茎不抗病(Ddtt)∶矮茎抗病(ddTt)∶矮茎不抗病(ddtt)=4∶4∶1∶4,据此可以看出矮杆抗病类型减少了3份,即基因型为dT的配子雌配子和雄配子出现了致死,A错误;
      B、根据A项可知,基因型为dT的雌雄配子出现了致死情况,且致死概率为3/4,若亲本高茎抗病植株(DdTt)自交,其产生的雌雄配子比例为DT∶Dt∶dT∶dt=4∶4∶1∶4,则子代中矮茎不抗病植株(ddtt)的比例为4/13×4/13=16/169,B正确;
      C、正反交后代中高茎抗病植株的基因型与亲本高茎抗病植株的基因型相同,均为DdTt,C错误;
      D、若将后代矮茎抗病植株(ddTt)进行测交,则其产生的配子比例为dT∶dt=1∶4,则后代表现型及比例为矮茎抗病∶矮茎不抗病=1∶4,D错误。
      故选B。
      7. 如图表示细胞有丝分裂、减数分裂和受精作用过程中核DNA含量的变化示意图,下列叙述错误的是( )
      A. CD段可发生同源染色体上非姐妹染色单体的互换
      B. DE段和NO段的数量变化都是因为细胞一分为二导致的
      C. EF段存在染色体数、染色单体数和DNA分子数之比为1:2:2可能
      D. HI是受精作用,雌雄配子随机结合实现了基因的自由组合
      【答案】D
      【解析】
      【分析】题图分析:曲线图表示细胞有丝分裂、减数分裂和受精作用过程中核DNA含量的变化。AG段表示减数分裂过程,其中AC段表示减数分裂前的间期,CE段表示减数分裂Ⅰ(减数第一次分裂),EG段表示减数分裂Ⅱ(减数第二次分裂),GH段表示生殖细胞。HI段表示受精作用。IP段表示一个细胞周期,其中IK段表示减数间期、KP段表示有丝分裂。
      【详解】A、CD段表示减数第一次分裂,因而可发生同源染色体上非姐妹染色单体的互换,A正确;
      B、DE段和NO段的数量变化都是因为细胞一分为二、染色体平均分配引起的,B正确;
      C、EF段包含减数第二次分裂的前、中期,因而存在染色体数、染色单体数和DNA分子数之比为1∶2∶2的可能,C正确;
      D、HI是受精作用,雌雄配子随机结合增加了子代的多样性,但没有体现基因的自由组合,D错误。
      故选D。
      8. 下图是光学显微镜下拍摄的百合(2n=24)减数分裂不同时期的图像。下列说法正确的是( )
      A. 观察前取百合根尖解离、漂洗、甲紫染色后,制成临时装片
      B. 图戊中,细胞内没有同源染色体和染色单体
      C. 图甲细胞中有12个四分体,核DNA分子数为精细胞的4倍
      D. 等位基因的分离只会发生在图己中,不会发生在图丙中
      【答案】C
      【解析】
      【分析】图示是在光学显微镜下拍到的二倍体百合的减数分裂不同时期的图象。其中甲细胞中同源染色体联会,处于减数第一次分裂前期;丙细胞姐妹染色单体分离,处于减数第二次分裂后期;丁细胞处于减数第一次分裂中期,戊细胞处于减数第二次分裂中期,己细胞处于减数第一次分裂后期。
      【详解】A、观察减数分裂应取百合的花药,因为根尖细胞进行的是有丝分裂,而不是减数分裂,所以不能取根尖来观察减数分裂,A错误;
      B、戊细胞处于减数第二次分裂中期,细胞中没有同源染色体,但此时着丝粒还未分裂,染色体上存在姐妹染色单体,B错误;
      C、甲细胞中同源染色体联会,处于减数第一次分裂前期,同源染色体联会形成四分体,由于有24条染色体,所以可形成12个四分体。此时核 DNA 已经完成复制,核 DNA 分子数为48,而精细胞中核 DNA 分子数为12,所以图甲细胞中核 DNA 分子数为精细胞的4倍,C正确;
      D、等位基因的分离正常情况下发生在减数第一次分裂的后期(己细胞),一旦发生交叉互换或者基因突变,则在减数第二次分裂的后期(丙细胞)也可能发生等位基因的分离,D错误。
      故选C。
      9. 一只基因型为AaXbY的雄果蝇经过减数分裂产生了两个异常精细胞,其基因型为AaXb(甲)和aaY(乙))。假设减数分裂过程中只发生了一次染色体分离异常,下列说法正确的是( )
      A. 两个精细胞可能来自同一个初级精母细胞
      B. 与精细胞甲同时产生的精细胞有一半是正常的
      C. 与细胞乙来自同一个次级精母细胞的精细胞基因型可能是Y或aaY
      D. 精细胞乙中含有4种形态结构不同的染色体
      【答案】D
      【解析】
      【分析】基因型为AaXbY的 个体正常情况下产生的精子的基因型为AY和aXb或AXb和aY。即两种类型的精子组合起来为体细胞的基因型。
      【详解】A、基因型为AaXb(甲)和aaY(乙))组合起来的基因型不符合该个体的基因型,因而不可能来自同一个初级精母细胞,A错误;
      B、精细胞甲的基因型为AaXb,其中含有等位基因,说明产生该精细胞的初级精母细胞中A和a所在的同源染色体没有发生正常的分离,因此推知,与精细胞甲同时产生的精细胞均是不正常的,B错误;
      C、细胞乙的基因型为aaY,则次级精母细胞的基因型为aaYY,该精细胞出现的原因是含有a的染色单体分离后进入到同一个精细胞中引起的,则与细胞乙来自同一个次级精母细胞的精细胞基因型可能是Y, C错误;
      D、果蝇体细胞中有8条染色体,精细胞乙的基因型为aaY,其中含有4种形态结构不同的染色体,3种常染色体和一个Y染色体,D正确。
      故选D。
      10. 生物学家在遗传学研究过程中采用过多种实验材料,下列有关说法错误的是( )
      A. 用豌豆进行自交实验,无需去雄和套袋
      B. 山柳菊的生殖方式为有性生殖,适合作为孟德尔杂交实验的材料
      C. 蝗虫细胞可以作为研究精子和卵细胞形成过程的实验材料
      D. 果蝇易饲养、繁殖快,是摩尔根进行遗传学研究的重要材料
      【答案】B
      【解析】
      【分析】豌豆作为遗传学实验材料容易取得成功的原因:豌豆是严格的自花传粉、闭花受粉的植物,在自然状态下一般为纯种;豌豆具有多对易于区分的相对性状,易于观察;豌豆的花大,易于操作;豌豆生长期短,易于栽培。
      【详解】A、豌豆在自然状态下是自花传粉、闭花受粉,因此用豌豆进行自交实验,无需去雄和套袋,A正确;
      B、山柳菊没有既容易区分又可以连续观察的相对性状,有时进行有性生殖,有时进行无性生殖,山柳菊的花小,难以做人工杂交实验,不适合作为孟德尔杂交实验的材料,B错误;
      C、蝗虫的精原细胞通过减数分裂形成精子,卵原细胞通过减数分裂形成卵细胞,因此蝗虫细胞可以作为研究精子和卵细胞形成过程的实验材料,C正确;
      D、摩尔根用果蝇开展遗传学实验研究的原因有:果蝇有分布广、易饲养、繁殖周期短、繁殖快等特点,同时其染色体数量少、具有多对容易区分的相对性状等优点,D正确。
      故选B。
      11. 萨顿发现基因和染色体的行为存在着明显的平行关系,提出了基因位于染色体上的假说。下列有关叙述正确的是( )
      A. 萨顿从发现问题入手,运用假说—演绎的方法得出基因位于染色上的结论
      B. 萨顿借助显微镜观察,发现等位基因在减数分裂过程中会发生分离
      C. 体细胞中成对的基因和同源染色体都一个来自父方一个来自母方,体现平行关系
      D. 基因和染色体在配子形成和受精过程中都具有固定的形态结构,体现平行关系
      【答案】C
      【解析】
      【分析】萨顿运用类比推理的方法提出了基因位于染色体上的假说。基因与染色体的行为存在平行关系,表现在:①基因在杂交过程中保持完整性和独立性;染色体在配子形成和受精过程中,也有相对稳定的形态结构;②基因和染色体在体细胞中都是成对存在的,在配子中都只含有成对中的一个;③体细胞中成对的基因一个来自父方,一个来自母方,同源染色体也是如此;④非同源染色体上的非等位基因在形成配子时自由组合,非同源染色体在减数第一次分裂后期也是自由组合的。
      【详解】A、萨顿用蝗虫细胞作材料,研究精子和卵细胞的形成过程,他发现等位基因的分离与减数分裂中同源染色体的分离非常相似,运用类比推理的方法提出基因位于染色上的假说,A错误;
      B、等位基因是控制相对性状的基因,在光学显微镜下观察不到,萨顿借助显微镜观察,发现同源染色体在减数分裂过程中会发生分离,B错误;
      C、体细胞中成对的基因一个来自父方一个来自母方,同源染色体也是如此,体现了基因和染色体的行为存在着明显的平行关系,C正确;
      D、基因在杂交过程中保持完整性和独立性,染色体在配子形成和受精过程中,也有相对稳定的形态结构,体现了基因和染色体的行为存在着平行关系,D错误。
      故选C。
      12. 下图中图1和图2是雌雄果蝇体细胞染色体示意图,图3为果蝇X染色体上一些基因的示意图。下列有关说法正确的是( )
      A. X染色体上有控制白眼表型的基因,Y染色体的相同位置有其等位基因或相同基因
      B. 在减数第一次分裂后期,果蝇Ⅱ号染色体上的一对等位基因可与控制棒眼的基因自由组合
      C. 果蝇细胞内所有的基因都位于染色体上,基因在染色体上呈线性排列
      D. 摩尔根和他的学生们运用假说演绎的方法测定了基因在染色体上的相对位置
      【答案】B
      【解析】
      【分析】1、基因与染色体之间的关系:一条染色体上有多个基因,基因在染色体上呈线性排列。
      2、等位基因是指位于同源染色体上相同位置,控制相对性状的基因。
      【详解】A、果蝇的 X 和 Y 染色体是一对同源染色体,但存在非同源区段,控制白眼表型的基因位于 X 染色体的非同源区段,Y 染色体上没有其等位基因或相同基因,A错误;
      B、在减数第一次分裂后期,非同源染色体上的非等位基因自由组合。果蝇 II 号染色体与 X 染色体是非同源染色体,II 号染色体上的一对等位基因与控制棒眼(位于 X 染色体上)的基因属于非同源染色体上的非等位基因,可发生自由组合,B正确;
      C、果蝇细胞内的基因主要位于染色体上,但细胞质中也有少量基因,如线粒体 DNA 上也有基因,C错误;
      D、摩尔根和他的学生们运用假说 - 演绎法证明了基因在染色体上,而测定基因在染色体上的相对位置是通过具有多对相对性状亲本的杂交实验,D 错误。
      故选B。
      13. 伴性遗传在自然界中普遍存在,下列相关描述正确的是( )
      A. 豌豆、玉米、杨、柳等植物无性染色体不存在伴性遗传
      B. 红绿色盲男性患者的色盲基因只能从母亲那里来,女性患者的色盲基因只能从父亲那里来,体现了交叉遗传
      C. 抗维生素D佝偻病男患者与女患者发病程度不都相同
      D. 某遗传病女性患者她的所有儿子都患病,则该病为伴X显性遗传病
      【答案】C
      【解析】
      【分析】性染色体上的基因所控制的遗传往往和性别相关联,我们称之为伴性遗传。
      【详解】A、杨、柳等植物有性染色体,A错误;
      B、红绿色盲男性患者的色盲基因只能从母亲那里来,但女性患者的色盲基因可以来自父亲和母亲,B错误;
      C、抗维生素D佝偻病为伴X染色体显性遗传病,女患者中存在显性纯合子和杂合子,杂合子发病程度相对较低,因此抗维生素D佝偻病男患者与女患者发病程度不都相同,C正确;
      D、某遗传病女性患者她的所有儿子都患病,该病有可能是伴X染色体隐性遗传病,D错误。
      故选C。
      14. 已知鸡的芦花和非芦花是由一对等位基因控制的相对性状。现有纯合芦花雌、雄鸡各一只和纯合非芦花雌、雄鸡各一只,以这四只鸡为材料进行实验,下列推断正确的是( )
      A. 任取两只具有相对性状的雌雄鸡杂交都可以判断这对相对性状的显隐性关系
      B. 将芦花和非芦花雌雄鸡进行正交和反交,根据子代表型可判断基因在Z和W染色体还是常染色体
      C. 若该对基因仅位于Z染色体上,任取两只具有相对性状的雌雄鸡进行杂交,仅根据子代雌鸡的表型可判定这对相对性状的显隐性
      D. 若该对等位基因位于Z、W同源区段,任取两只具有相对性状的雌雄鸡进行杂交,根据实验结果不能确定两亲本的基因型
      【答案】A
      【解析】
      【分析】判断显隐性的方法有两种:一种是用表型相同的亲本杂交,看子代是否出现性状分离,若性状分离,则说明亲本的性状为显性性状;另一种是用表型不同的亲本杂交,若子代只表现出一种性状,则子代表现出的性状为显性性状。
      【详解】A、由于芦花鸡和非芦花鸡均为纯合子,因此,任取两只具有相对性状的雌雄鸡杂交都可以判断这对相对性状的显隐性关系(若后代只有一种性状,该性状显性性状。若后代有2种性状,后代雄性的性状或亲代雌性的性状为显性性状),A正确;
      B、若考虑Z、W的同源区段,则芦花和非芦花雌雄鸡进行正交和反交,根据子代表型(正交和反交结果都相同,都只有一种性状)无法判断基因在Z和W同源区段,还是上常染色体,B错误 ;
      C、若该对基因仅位于Z染色体上,任取两只具有相对性状的雌雄鸡(ZBZB和ZbW或ZbZb和ZBW)进行杂交,仅根据子代雌鸡的表型(ZbW、ZBW,都跟亲本雌性表现型相同),不可判定这对相对性状的显隐性,C错误;
      D、若该对等位基因位于Z、W同源区段,任取两只具有相对性状的雌雄鸡进行杂交,根据实验结果能确定两亲本的基因型,如纯合亲本的基因型分别为ZBZB和ZbWb或ZbZb和ZBWB,子代表现型相同,子代的性状为显性性状,从而能确定亲本的基因型,D错误。
      故选A。
      15. 某种昆虫的性别决定方式为XY型,该种昆虫灰身和黑身由基因B(b)控制(基因不位于Y染色体上),且存在配子致死现象。现有一对灰身雌雄虫杂交,F1相互交配得F2,F2表现型及比例为:灰身雌虫:灰身雄虫:黑身雄虫=2:3:1。下列叙述错误的是( )
      A. 该种昆虫的灰身对黑身为显性
      B. 该种昆虫含b基因的雄配子死亡
      C. 该种昆虫B(b)基因位于X染色体上,该性状对应的基因型有5种
      D. 若F2相互交配得F3,F3中灰身:黑身=13:1
      【答案】C
      【解析】
      【分析】已知一对灰身雌雄虫杂交,F1相互交配得F2,F2中出现了黑身个体,这说明灰身是显性性状,黑身是隐性性状,所以该种昆虫的灰身对黑身为显性,F1相互交配得F2,F2表现型与性别相关联,又因为(基因不位于Y染色体上,所以基因位于X染色体上,设亲本灰身雌虫的基因型为XBXb ,灰身雄虫的基因型为XB Y,则F1的基因型及比例为XB XB :XB Xb :XB Y:XbY=1:1:1:1,F1随机交配,正常情况F2中会出现黑身雌中,但在F2中无,只有黑身雄虫,黑身雄虫中Xb只能来源于母本,所以该种昆虫含b基因的雄配子死亡
      【详解】A、已知一对灰身雌雄虫杂交,F1相互交配得F2,F2中出现了黑身个体,这说明灰身是显性性状,黑身是隐性性状,所以该种昆虫的灰身对黑身为显性,A正确;
      B、F1相互交配得F2,F2表现型与性别相关联,又因为(基因不位于Y染色体上,所以基因位于X染色体上,设亲本灰身雌虫的基因型为XBXb,灰身雄虫的基因型为XB Y,则F1的基因型及比例为XB XB :XB Xb :XB Y:XbY=1:1:1:1,F1随机交配,正常情况F2中会出现黑身雌中,但在F2中无,只有黑身雄虫,黑身雄虫中Xb只能来源于母本,所以该种昆虫含b基因的雄配子死亡,若含Xb的雄配子死亡,则F1产生的雄配子为1/3X B、2/3Y,雌配子为 3/4X B、1/4Xb,那么F2 的基因型及比例为X B X B : X BXb : X BY: XbY=3:1:6:2,表现型及比例为灰身雌虫:灰身雄虫:黑身雄虫=2:3:1,B正确;
      C、由上述分析可知,该性状对应的基因位于X染色体上。对于雌性个体,基因型有XB XB 、XB Xb 、两种;由于含b基因的雄配子死亡,所以无XbXb的雌性个体,对于雄性个体,所以雄性个体的基因型有X B Y、XbY两种基因型,因此该性状对应的基因型有4种,而不是5种,C错误;
      D、若含Xb的雄配子死亡,则F1产生的雄配子为1/3X B、2/3Y,雌配子为 3/4X B、1/4Xb,那么F2 的基因型及比例为X B X B : X BXb : X BY: XbY=3:1:6:2,表现型及比例为灰身雌虫:灰身雄虫:黑身雄虫=2:3:1,若F2相互交配得F3,只需要算黑身雄虫所占的比例,Xb的雌配子所占比例为1/4×1/2=1/8,Y的雄配子所占比例为(因为含Xb的雄配子死亡)4/7,所以黑身雄虫所占的比例为1/8×4/7=1/14,F3中灰身:黑身=13:1,D正确。
      故选C。
      二、选择题:本题共5小题,每小题3分,共15分。每小题有一个或多个选项符合题目要求,全部选对得3分,选对但不全的得1分,有选错的得0分。
      16. 在某雌雄同株的草本植物中,存在一种“自私基因A”,在产生配子时,会使一半不含该基因的雄性配子致死,从而使其有更多的机会遗传下去。已知A和a基因可以决定花的颜色,基因型为Aa的植株自交获得的F1中红花(AA):粉红花(Aa):白花(aa)=2:3:1,F1中个体随机受粉产生F2,下列有关表述错误的是( )
      A. Aa植株产生花粉的基因型及比例为A:a=2:1,雌配子为A:a=1:1
      B. F1植株产生花粉的基因型及比例是A:a=2:1,雌配子为A:a=7:5
      C. F2中红花:粉红花:白花=14:17:5
      D. F2中纯合子的比例为17/36
      【答案】D
      【解析】
      【分析】分析题文:F1中红花(AA):粉红花(Aa):白花(aa)=2:3:1,即AA占1/3,Aa占1/2,aa占1/6,因此子一代产生的雌配子的种类及比例为A=1/3+1/2×1/2=7/12,a=5/12;由于A基因是一种“自私基因”,在产生配子时,能杀死体内一半不含该基因的雄性配子,因此子一代产生的雄配子的种类及比例为A=1/3+1/2×1/2=7/12、a=1/2×1/2×1/2+1/6=7/24,因此雄配子中A占2/3,a占1/3。
      【详解】A、Aa植株产生雄性配子时,由于“自私基因A”导致不含A的雄性配子(a)有一半死亡,故雄配子比例为A:a=2:1;雌配子不受影响,保持A:a=1:1,A正确;
      B、F1基因型为AA:Aa:aa=2:3:1,AA植株贡献A雄配子(1/3); Aa植株雄配子A:a=2:1(雄配子A占2/3,a占1/3); aa植株贡献a雄配子(1/6),所以总雄配子A=1/3+1/2×2/3=2/3,a=1/6+1/2×1/3=1/3;AA植株贡献A雌配子(1/3);Aa植株雌配子A:a=1:1(雌配子A占1/2,a占1/2),aa植株贡献a雌配子(1/6),所以总雌配子A=1/3+1/2×1/2=7/12,a=1/6+1/2×1/2=5/12,故F1植株产生花粉的基因型及比例是A:a=2:1,雌配子为A:a=7:5,B正确;
      C、根据B项分析可知,F1植株产生的雄配子A:a=2:1,雌配子A:a=7:5,因此,F1随机交配时,AA占比= 2/3×7/12=14/36;Aa占比= 2/3×5/12+1/3×7/12=17/36;aa占比= 1/3×5/12=5/36,故表型比为红花:粉红花:白花=14:17:5,C正确;
      D、根据C项分析可知,F2中纯合子包括AA(14/36)和aa(5/36),总比例为 (14+5)/36=19/36,而非17/36,D错误;
      故选D。
      17. 某植物的高茎(A)对矮茎(a)为显性,花粉粒长形(B)对圆形(b)为显性,红花(D)对白花(d)为显性。现有品种甲(AABBdd)、乙(aaBBDD)、丙(AAbbDD)和丁(aabbdd),利用三个品种进行杂交实验,结果如下表,下列说法正确的是( )
      A. 这三对等位基因都遵循基因的自由组合定律
      B. 杂交②中F1自交后代中杂合子占3/4
      C. 若甲和丙杂交得到的F1测交,后代表型比例是1:1:1:1
      D. 若利用花粉鉴定法验证自由组合定律,可以选择甲和丙做亲本杂交
      【答案】BC
      【解析】
      【分析】自由组合定律的实质是位于非同源染色体上的非等位基因的分离或组合是互不干扰的,在减数分裂的过程中,同源染色体上的等位基因彼此分离的同时,非同源染色体上的非等位基因发生自由组合。
      【详解】A、甲、丁杂交产生的F1能形成的配子比例为ABd∶Abd∶aBd∶abd=4∶1∶1∶4,表现为两多两少,且ABd和abd两种配子占比比较多,因而说明A/a和B/b表现为连锁关系,A错误;
      B、杂交②中的F1产生四种比例均等的配子,说明A/a和D/d表现为自由组合,则F1自交后代中杂合子占3/4,因为子代中的纯合子为AAbbDD、aabbdd、AAbbdd、aabbDD,它们各占1/16,B正确;
      C、若甲和丙杂交得到的F1(AABbDd)测交,结合A、B项分析可知,D/d和B/b为非同源染色体上的非等位基因,因此,后代表型比例是1∶1∶1∶1,C正确;
      D、若利用花粉鉴定法验证自由组合定律,尽管甲和丙杂交产生的F1能形成四种比例均等的配子,但这两对等位基因涉及的性状不都是花粉的性状,D错误。
      故选BC。
      18. 图1表示用不同颜色的荧光标记某雄性动物(2n=8)中两条染色体的着丝粒(分别用“●”和“○”表示),在荧光显微镜下观察到它们的移动路径如箭头所示;图2表示细胞中某物质或结构处于细胞分裂不同时期的图像。下列有关叙述错误的是( )
      A. 图1中①→②过程发生在减数第一次分裂中期
      B. 细胞中③→④过程每条染色体含2个DNA分子
      C. 图1中③→④过程是纺锤丝牵拉的结果
      D. 图2曲线可表示减数分裂Ⅱ某时期染色单体数目的变化
      【答案】AD
      【解析】
      【分析】减数第一次分裂的过程:前期同源染色体联会形成四分体,同源染色体上的非姐妹染色单体可能会发生互换;中期各对同源染色体排列在细胞中央的赤道板两侧;后期同源染色体分离,非同源染色体自由组合;末期细胞质分裂,细胞一分为二。减数第二次分裂过程类似有丝分裂。
      【详解】A、分析图1可知,图甲细胞中被标记的染色体在②处联会,所以①→②时,细胞中同源染色体联会形成四分体,发生在减数第一次分裂前期,A错误;
      B、细胞中③→④过程为同源染色体分离,发生在减数第一次分裂后期,此时每条染色体上含有2个DNA分子,B正确;
      C、图1中③→④过程为同源染色体分离,是纺锤丝牵拉的结果,C正确;
      D、减数第二次分裂后期因着丝粒分裂,染色单体数目变为零,故图2曲线不可表示减数分裂某时期染色单体数的变化,D错误。
      故选AD。
      19. 下图1为雄性果蝇性染色体组成,II同源区段为XY共有区段,I和Ⅲ区段为X和Y分别特有的非同源区段。图2为摩尔根所做的两组果蝇杂交实验,杂交①的亲代白眼雄果蝇是摩尔根在一群红眼果蝇(野生型)中偶然发现的,白眼性状由基因w控制,“+”表示野生型群体中控制果蝇眼色的基因。下列有关说法正确的是( )
      A. 基因w为隐性基因,“+”表示显性基因,都位于图1中的Ⅱ同源区段
      B. 除偶然发现的这只白眼雄果蝇外,野生型群体中的其它果蝇一般为纯合红眼
      C. 杂交①的遗传图解可以解释摩尔根发现的白眼性状总与性别相关联的现象
      D. 若取杂交①F1中红眼雄果蝇与白眼雌果蝇杂交,可排除w基因位于Ⅱ同源区段
      【答案】BC
      【解析】
      【分析】伴性遗传是指在遗传过程中的子代部分性状由性染色体上的基因控制,这种由性染色体上的基因所控制性状的遗传上总是和性别相关的遗传方式就称为伴性遗传,又称性连锁(遗传)或性环连。许多生物都有伴性遗传现象。
      【详解】A、基因w为隐性基因,“+”表示显性基因,都位于图1中的Ⅰ非同源区段或Ⅱ同源区段,A错误;
      B、因为摩尔根在一群红眼果蝇(野生型)中偶然发现一只白眼雄果蝇,说明野生型群体中正常情况下没有白眼基因,所以除这只白眼雄果蝇外,野生型群体中的其它果蝇一般为纯合红眼,B正确。
      C、杂交①的遗传图解中只有雄性中有白眼,可以解释摩尔根发现的白眼性状总与性别相关联的现象,C正确;
      D、若w基因位于X的非同源区段,则取杂交①F1中红眼雄果蝇(X+Y)与白眼雌果蝇(XwXw)杂交,结果为雌性为红眼,雄性为白眼,若w基因位于X、Y的同源区段,则取杂交①F1中红眼雄果蝇(X+Yw)与白眼雌果蝇(XwXw)杂交,结果为雌性为红眼,雄性为白眼,无法区分,D错误。
      故选BC。
      20. 甲病是由等位基因A、a控制,乙病由等位基因B、b控制,两对基因所在同源染色体发生非姐妹染色单体的互换将导致重组类型配子的产生,其中重组配子占所有配子的比例为1/10 (不考虑X、Y的同源区段)。下列叙述正确的是( )
      A. 甲病和乙病均为伴X染色体隐性遗传病
      B. 若I1为XAbXaB,其产生配子为Xab的比例占1/20
      C. II2产生配子的种类及比例可能为XAB:Xab:XAb:XaB=1:1:9:9
      D. II2乙病的致病基因能传递给儿子或女儿
      【答案】C
      【解析】
      【分析】遗传病是指由遗传物质发生改变而引起的或者是由致病基因所控制的疾病。遗传病是指完全或部分由遗传因素决定的疾病,常为先天性的,也可后天发病。如先天愚型、多指(趾)、先天性聋哑、血友病等,这些遗传病完全由遗传因素决定发病,并且出生一定时间后才发病,有时要经过几年、十几年甚至几十年后才能出现明显症状。
      【详解】A、Ⅰ1、Ⅰ2均正常,生下Ⅱ3患甲病,因此甲病为隐性,Ⅰ2不携带甲病致病基因,故甲病为伴X染色体隐性遗传病,Ⅱ1和Ⅱ2未患乙病生下患乙病的后代,故乙病为隐性,且两对基因所在的同源染色体能发生交叉互换,故乙病相关基因也位于X染色体上,A正确;
      B、若I1为XAbXaB,其中重组配子占所有配子的比例为1/10,因此重组配子Xab的比例等于XAB比例,其产生配子为Xab的比例占1/2×1/10=1/20,B正确;
      C、根据后代患病情况可知Ⅱ2基因型为XABXab,重组配子占所有配子比例为1/10,故Ⅱ2产生配子的种类及比例为XAB:Xab:XAb:XaB=9:9:1:1,C错误;
      D、乙病携带者中女性的致病基因可以传递给儿子,也可以传递给女儿,D正确。
      故选C。
      三、非选择题:本题共5小题,共55分。
      21. 某动物的体细胞中含有4条染色体(2n=4),其基因型为AaBb。图1表示该动物体内某细胞分裂模式图,图2表示细胞分裂时期染色体与核DNA数目比的曲线图。请回答下列问题:
      (1)图1所示细胞处于_____________时期,判断依据是_____________。图1所示细胞对应图2的_________段。DE段变化的原因是__________________。
      (2)图1所示细胞分裂将得到两个子细胞,每个子细胞中染色体数目可能是__________条,两个子细胞基因组成分别是________________。
      (3)若该生物个体产生的精细胞类型及比例为AB:Ab:aB:ab=4:1:1:4,可能的原因____________。
      【答案】(1) ①. 减数第一次分裂后期 ②. 该细胞中同源染色体分离、非同源染色体自由组合(或着丝粒没有分裂,染色体分布在细胞两极) ③. CD ④. 着丝粒分裂,每条染色体含有1个DNA分子
      (2) ①. 2或4 ②. AABB和aabb或AAbb和aaBB
      (3)该细胞中A和B、a和b连锁,同时在产生配子的过程中部分精原细胞发生了同源染色体的姐妹染色单体之间的交换。
      【解析】
      【分析】题图分析,图1细胞中同源染色体分离,处于减数第一次分裂后期;图2中BC段形成的原因是DNA的复制;CD段表示有丝分裂前期和中期、减数第一次分裂、减数第二次分裂前期和中期;DE段形成的原因是着丝粒分裂;EF段表示有丝分裂后期和末期、减数第二次分裂后期和末期。
      【小问1详解】
      图1所示细胞处于减数第一次分裂后期,此时细胞中同源染色体分离、非同源染色体自由组合。图1所示细胞中染色体与核DNA数目比为1/2,对应图2的CD段。DE段变化的原因是着丝粒分裂,处于减数第二次分裂后期或有丝分裂后期,此时细胞中每条染色体含有1个DNA分子。
      【小问2详解】
      图1所示细胞中含有4条染色体,且每条染色体含有2个DNA分子,其分裂将得到的两个子细胞为次级精母细胞,若细胞处于减数第二次分裂前、中期,则细胞中含有2条染色体,若处于减数第二次分裂后期,细胞中着丝粒分裂,此时该细胞中含有的染色体数目为4,即该细胞分裂产生的子细胞中染色体数目为2或4,两个子细胞基因组成分别是AABB和aabb或AAbb和aaBB。
      【小问3详解】
      若该生物个体产生的精细胞类型及比例为AB∶Ab∶aB∶ab=4∶1∶1∶4,即没有表现出AB∶Ab∶aB∶ab=1∶1∶1∶1的比例,因而可推测,该细胞中含有的两对等位基因位于一对同源染色体上,且A和B、a和b连锁,同时在产生配子的过程中部分精原细胞发生了同源染色体的姐妹染色单体之间的交换。
      22. 融合遗传的观点曾在19世纪下半叶十分盛行。孟德尔通过潜心研究豌豆杂交实验,冲破这一观点的“束缚”,提出了完全不同的理论。回答下列问题:
      (1)某品系豌豆花色有红色、粉色和白色三种类型,其花色遗传受一对等位基因A/a控制。现将一株红花植株和一株白花植株杂交,得到的子一代全为粉花植株,该结果_________(填“是”或“否”)能有力反驳融合遗传的理论。现有以下两种实验方案,实验结果能有力反驳融合遗传理论的方案是__________(填“方案一”或“方案二”或“方案一和方案二”)
      方案一:让子一代粉花植株自交,观察子二代表型并统计其比例;实验结果:子二代中红花植株:粉花植株:白花植株=1:2:1;
      方案二:让子一代粉花植株与白花植株杂交,观察子二代表型并统计其比例;实验结果:子代中粉花植株:白花植株=1:1。
      (2)孟德尔观察高茎和矮茎这一对相对性状的遗传特点,发现F2中3:1的性状分离比并非偶然,并提出四点假说予以解释。若亲本遗传因子组成为DDDD和dddd(其他假说内容不变),则F2中高茎和矮茎之比为______________。
      (3)下表所示为水稻的三对相对性状、控制基因及基因在染色体上的位置关系。现有四种纯合子个体,基因型分别为:①AABBdd,②AAbbDD,③aabbdd,④AAbbdd。若通过观察花粉的形状来验证基因的分离定律,则选择亲本①与____________(填序号)杂交。若采用花粉鉴定法验证基因的自由组合定律则选择亲本__________(填序号)杂交。结合遗传规律的现代解释,基因自由组合定律的实质是_______________________。
      【答案】(1) ①. 否 ②. 方案一和方案二
      (2)35:1 (3) ①. ② ②. ②③ ③. 减数分裂形成配子时,非同源染色体上的非等位基因自由组合
      【解析】
      【分析】分离定律的实质是减数分裂形成配子时,同源染色体上的等位基因分离;自由组合定律的实质是减数分裂形成配子时,非同源染色体上的非等位基因自由组合。
      【小问1详解】
      融合遗传观点认为,两亲本在杂交后代中,性状会表现出双亲的中间类型,且这种融合后的性状不会再分离。红花植株和白花植株杂交,子一代全为粉花,粉色处于红色和白色之间的颜色,该结果满足融合遗传的观点,因此该结果不能有力反驳融合遗传的理论。
      方案一:让子一代粉花植株自交,观察子二代表型并统计其比例;实验结果:子二代中红花植株:粉花植株:白花植株=1:2:1,子二代出现了性状分离,融合后的性状又再次分离,能有力反驳融合遗传理论;
      方案二:让子一代粉花植株与白花植株杂交,观察子二代表型并统计其比例,若满足融合遗传观点,则子二代不可能出现粉花植株:白花植株=1:1,能有力反驳融合遗传理论,故选方案一和方案二。
      【小问2详解】
      若亲本遗传因子组成为DDDD和dddd,杂交F1基因型为DDdd,F1自交,F1能产生的配子种类及比例为DD:dd:Dd=1:1:4,子代矮茎植株的基因型为dddd,其它均为高茎,矮茎的比例为1/6×1/6=1/36,即F2中高茎和矮茎之比为35:1。
      【小问3详解】
      分离定律的实质是减数分裂形成配子时同源染色体上的等位基因分离,需要通过观察花粉的形状来验证基因的分离定律,D、d基因控制花粉的性状,因此亲本杂交所得的F1基因型必须是Dd,所以选择亲本①与②杂交。D、d基因控制花粉的形状,A、a基因控制糯性和非糯性,花粉的糯性和非糯性可以通过稀碘液鉴定,非糯性花粉粒遇稀碘液变蓝黑色、糯性花粉粒遇稀碘液变红褐色,自由组合定律的实质是减数分裂形成配子时,非同源染色体上的非等位基因自由组合,所选亲本为②③,杂交的子一代基因型为AabbDd,产生的配子种类及比例为为AbD:Abd:abD:abd=1:1:1:1,花粉AbD为长形,染色结果为蓝黑色;花粉Abd为圆形,染色结果为蓝黑色;花粉abD为长形,染色结果为红褐色;花粉abd为圆形,染色结果为红褐色。
      23. 某自花传粉植株的花色有红色和白色2种表型,某亲本自交得到的F1中红花:白花=8:1,已知花色的遗传存在致死现象。甲、乙两个小组为探究出现该现象的原因分别提出了不同的假说,甲小组认为该植株花色由两对等位基因控制,独立遗传,且亲本植株的基因型为AaBb。乙小组认为该植株花色的基因由一对等位基因控制,且亲本的基因型为Aa。据此回答下列问题:
      (1)甲组认为F1未出现9:3:3:1的原因是①只要具有显性基因就显红色,否则显白色;②含有________基因的雌雄配子致死。
      (2)乙组认为F1未出现3:1的原因是①AA和Aa显红色,aa显白色;②亲本Aa减数分裂时,含有a基因的花粉致死比例为_____________。
      (3)研究表明甲组的假说成立,请以题目中给出的亲本植株和F1中的植株作为材料,另行设计实验进行验证,写出实验设计思路和实验结果。
      ①实验设计思路:______________。
      ②实验结果及结论:_________________,则甲组假说成立。
      【答案】(1)AA和BB(或A和B基因纯合)个体致死
      (2)50%##1/2
      (3) ①. 选择F1中红花个体与白花个体进行测交,观察后代花色的表现型及比例 ②. 红花∶白花=2∶1
      【解析】
      【分析】基因分离定律和自由组合定律的实质:进行有性生殖的生物在进行减数分裂产生配子的过程中,位于同源染色体上的等位基因随同源染色体分离而分离,分别进入不同的配子中,随配子独立遗传给后代,同时位于非同源染色体上的非等位基因进行自由组合。
      【小问1详解】
      分析题意,甲小组认为该植株花色由两对等位基因控制,独立遗传,且亲本植株的基因型为AaBb,亲本自交得到的F1中红花:白花=8:1,未出现9∶3∶3∶1,是有15∶1的“15”中死亡7份,的原因可能是A-B-中只有四份存活,A-bb+aaB-中共存活两份,且都表现为红花,aabb表现为白花,因此可推测①只要具有显性基因就显红色,否则显白色,②含有AB基因的雌雄配子致死。
      【小问2详解】
      乙小组认为该植株花色的基因由一对等位基因控制,且亲本的基因型为Aa,亲本的基因型为Aa,F1中要出现红花:白花=8:1,即aa=1/9=(1/3)2,故亲本Aa通过减数分裂产生的配子A∶a=2∶1,即a配子50%致死。
      【小问3详解】
      由于题干中已经进行自交,故要验证甲组的假说成立,以题目中给出的亲本植株和F1中的植株作为材料,另行设计实验进行验证,可以选择F1中红花个体(AaBb)与白花(aabb)个体进行测交,检测其基因型,则F1中红花基因型为AaBb,与aabb测交,由于AB的配子致死,则子代中有Aabb∶aaBb∶aabb=1∶1∶1,表现为红花∶白花=2∶1。
      24. 甲病由等位基因A、a控制,乙病由等位基因B、b控制。学习研究小组对某家系进行了调查,并绘制家族系谱图如下,已知Ⅰ2不携带乙病的致病基因。请回答下列相关问题:
      (1)图中①表示_____________,③表示_____________。
      (2)乙病的遗传方式是____________,判断依据是_____________。等位基因A、a和B、b的遗传符合_________定律,理由是______________。
      (3)Ⅲ2的基因型为_____________。Ⅱ1和Ⅱ2再生育一个患甲、乙两病男孩的概率是_____________。
      (4)Ⅲ4的X染色体来自Ⅰ代的_________号个体,若Ⅲ4与一位表现正常的女性(父亲患乙病,母亲患甲病)婚配,为了提高生育一个正常孩子的概率,他们向医生进行咨询,医生建议他们生育_________(填“男孩”或“女孩”)。
      【答案】(1) ①. 患甲病男 ②. 患乙病男
      (2) ①. 伴X染色体隐性遗传病 ②. 由系谱图中Ⅰ1、Ⅰ2正常,Ⅱ2、Ⅱ5都患病且所患疾病不同,可知甲、乙病都是隐性遗传病,再由Ⅰ2不携带乙病致病基因,可知乙病为伴X染色体隐性遗传病 ③. 自由组合定律 ④. 两对等位基因位于非同源染色体上,因此二者的遗传遵循自由组合定律。
      (3) ①. AaXBXB或者AaXBXb。 ②. 1/8
      (4) ①. 1号或者2号 ②. 女孩
      【解析】
      【分析】基因分离定律的实质是位于同源染色体上的等位基因随着同源染色体的分开而分离。基因自由组合定律的实质是位于非同源染色体上的非等位基因的自由组合。基因分离定律是基因自由组合定律的基础。
      【小问1详解】
      由系谱图中Ⅰ1、Ⅰ2正常,Ⅱ2、Ⅱ5都患病且所患疾病不同,可知甲、乙病都是隐性遗传病,再由Ⅰ2不携带乙病的致病基因,可知乙病为伴X染色体隐性遗传病。图中Ⅱ3、Ⅱ4正常,其子代Ⅲ3是女性患者,可知该病为常染色体隐性遗传病,根据题干信息,该病为甲病。则①表示患甲病男,②表示患甲病女,③表示患乙病男。两对等位基因位于非同源染色体上,因此二者的遗传遵循自由组合定律。
      【小问2详解】
      由系谱图中Ⅰ1、Ⅰ2正常,Ⅱ2、Ⅱ5都患病且所患疾病不同,可知甲、乙病都是隐性遗传病,再由Ⅰ2不携带乙病的致病基因,可知乙病为伴X染色体隐性遗传病,两对等位基因位于非同源染色体上,因此二者的遗传遵循自由组合定律。
      【小问3详解】
      Ⅲ1患两种病,其基因型为aaXbY。Ⅱ1、Ⅱ2的基因型分别为AaXBXb、aaXBY,二者再生育一个患两病男孩的概率为1/2×1/4=1/8。Ⅲ2为正常女,基因型为AaXBXB或者AaXBXb。
      【小问4详解】
      Ⅲ4关于乙病的基因型为XBY,X染色体来自Ⅱ3,而Ⅰ1、Ⅰ2正常均含有正常的XB,所以Ⅲ4的X染色体来自Ⅰ代的1号或者2号个体。
      Ⅲ3关于甲病的基因型为aa,则Ⅱ3、Ⅱ4关于甲病的基因型都为Aa,Ⅲ4的基因型为1/3AA或2/3Aa,关于乙病的基因型为XBY。正常女性母亲患甲病,则该女性关于甲病的基因型为Aa,父亲患乙病,则关于乙病的基因型为XBXb。分析Ⅲ4和正常女性的基因型,关于甲病后代男女患病概率相同,关于乙病,后代女儿不患病,男孩可能患病,因此医生建议他们生育女孩。
      25. 女娄菜(2N=46)为XY型性别决定的草本植物。其花的颜色受独立遗传的两对等位基因控制,有色和白色是由等位基因(A、a)控制,等位基因(B、b)会影响有色花颜色的深浅,现将有色花雌株与白色花雄株杂交,F1全为白色花,F1随机交配,F2雌性个体中只有白色花和浅色花,且比例为3∶1;F2雄性个体中除了白色花和浅色花,还有深色花,且比例为6∶1∶1。回答下列问题:
      (1)对女娄菜进行杂交时,对雌花的操作是__________________________ (用文字和箭头表示) 。
      (2)等位基因(A、a)位于_________染色体上,其中a基因控制_________花,等位基因(B、b)中使颜色加深的为_________基因。
      (3)根据题干信息分析亲本的基因型为_____________;F2表型为白色花雌株中杂合子占____________。
      (4)若X染色体上存在隐性致死基因m,会导致合子致死,则基因型为AaXBMXbm和AaXBMY的植株杂交(不考虑互换),F1中雌雄植株的表型及比例为_________;F1中白色花植株之间随机传粉,后代中白色花雄株比例为__________。
      【答案】(1)套袋→人工传粉→套袋
      (2) ①. 常 ②. 有色 ③. b
      (3) ①. aaXBXB、AAXbY ②. 5/6
      (4) ①. 白色花雌株∶浅色花雌株∶白色花雄株∶浅色花雄株=6∶2∶3∶1 ②. 8/21
      【解析】
      【分析】分析题文描述:花的颜色受独立遗传的两对等位基因控制,其遗传遵循基因的自由组合定律。有色花雌株与白色花雄株杂交,F1全为白色花,说明白色为显性性状。F1随机交配,F2中白色花与有色花(浅色花和深色花)在雌雄个体中的比例均为3∶1,说明等位基因(A、a)位于常染色体上;又因F2雌性个体中只出现一种有色花(浅色花)、雄性个体中出现两种有色花(浅色花和深色花),说明花颜色深浅的遗传与性别相关,等位基因(B、b)位于X染色体上,进而推知b基因控制花的颜色加深,双亲的基因型分别为aaXBXB(有色花雌株)和AAXbY(白色花雄株)。
      【小问1详解】
      女娄菜为XY型性别决定的草本植物。对女娄菜进行杂交时,对雌花的操作是:套袋→人工传粉(待花粉成熟时,采集雄花的花粉涂在雌花的雌蕊柱头上)→套袋。
      【小问2详解】
      将有色花雌株与白色花雄株杂交,F1全为白色花,说明白色为显性性状。F1随机交配,F2中白色花与有色花在雌雄个体中的比例均为3∶1,说明等位基因(A、a)位于常染色体上,其中a基因控制有色花(隐性性状),A基因控制白色花(显性性状)。F2中深色花只出现在雄性个体中,说明花颜色深浅的遗传与性别相关,等位基因(B、b)位于X染色体上,F2所有雌性个体至少有一个X染色体上含有B基因,F2雄性个体的X染色体上含有B基因或b基因。如果是B基因使颜色加深,则F2的雌性个体中应该也会出现深色花,与事实不符,因此b基因控制花的颜色加深。
      【小问3详解】
      根据题干及对(1)的分析可知:a基因控制有色花(隐性性状),A基因控制白色花(显性性状),b基因控制花的颜色加深,有色花雌株与白色花雄株杂交,F1全为白色花,说明双亲的基因型分别为aaXBXB(有色花雌株)和AAXbY(白色花雄株),F1的基因型为AaXBXb和AaXBY,F2表型为白色花雌株的基因型及所占比例为1/6AAXBXB、1/6AAXBXb、2/6AaXBXB、2/6AaXBXb,F2表型为白色花雌株中杂合子占5/6。
      【小问4详解】
      X染色体上的隐性致死基因m会导致合子致死。基因型为AaXBMXbm和AaXBMY的植株杂交(不考虑互换),F1中A_(白色花)∶aa(有色花)=3∶1、XBMXBM∶XBMXbm∶XBMY∶XbmY=1∶1∶1∶1,因XbmY个体死亡,所以F1中雌雄植株的表型及比例为白色花雌株∶浅色花雌株∶白色花雄株∶浅色花雄株=6∶2∶3∶1。在F1白色花植株中,基因型为AA、Aa的个体分别占1/3、2/3,产生的基因型为a配子的概率为1/3,F1白色花植株之间随机传粉,后代中白色花比例为1-1/3a×1/3a=8/9。F1雌株的基因型及比例为1/2XBMXBM、1/2XBMXbm,产生的雌配子为3/4XBM、1/4Xbm;F1雄株的基因型为XBMY,产生的雄配子为1/2XBM、1/2Y;F1雌雄植株之间随机传粉,后代基因型及比例为XBMXBM∶XBMXbm∶XBMY∶XbmY(合子致死)=3∶1∶3∶1,其中雄株所占比例为3/7。综上分析,F1中白色花植株之间随机传粉,后代中白色花雄株所占比例为8/9×3/7=8/21。
      杂交
      亲本
      F1产生的生殖细胞类型及比例组合

      甲×丁
      ABd:Abd:aBd:abd=4:1:1:4

      丙×丁
      AbD:Abd:abD:abd=1:1:1:1
      相对性状
      控制基因
      基因在染色体上位置
      非糯性(显性)与糯性(隐性)
      A、a
      Ⅱ号
      抗病(显性)与感病(隐性)
      B、b
      Ⅱ号
      花粉粒长形(显性)与圆形(隐性)
      D、d
      Ⅲ号
      杂交
      亲本
      F1产生的生殖细胞类型及比例组合

      甲×丁
      ABd:Abd:aBd:abd=4:1:1:4

      丙×丁
      AbD:Abd:abD:abd=1:1:1:1
      相对性状
      控制基因
      基因在染色体上位置
      非糯性(显性)与糯性(隐性)
      A、a
      Ⅱ号
      抗病(显性)与感病(隐性)
      B、b
      Ⅱ号
      花粉粒长形(显性)与圆形(隐性)
      D、d
      Ⅲ号

      相关试卷

      山东省名校联盟2024-2025学年高一下学期3月校际联考生物试题(原卷版+解析版):

      这是一份山东省名校联盟2024-2025学年高一下学期3月校际联考生物试题(原卷版+解析版),共33页。试卷主要包含了 家兔的毛色受两对等位基因控制等内容,欢迎下载使用。

      山东省名校联盟2024-2025学年高一下学期3月校际联考生物试题(解析版):

      这是一份山东省名校联盟2024-2025学年高一下学期3月校际联考生物试题(解析版),共25页。试卷主要包含了选择题,染色体平均分配引起的,B正确;,非选择题等内容,欢迎下载使用。

      山东省名校考试联盟2024-2025学年高二下学期3月校际联考生物试题 (原卷版+解析版):

      这是一份山东省名校考试联盟2024-2025学年高二下学期3月校际联考生物试题 (原卷版+解析版),共41页。

      资料下载及使用帮助
      版权申诉
      • 1.电子资料成功下载后不支持退换,如发现资料有内容错误问题请联系客服,如若属实,我们会补偿您的损失
      • 2.压缩包下载后请先用软件解压,再使用对应软件打开;软件版本较低时请及时更新
      • 3.资料下载成功后可在60天以内免费重复下载
      版权申诉
      若您为此资料的原创作者,认为该资料内容侵犯了您的知识产权,请扫码添加我们的相关工作人员,我们尽可能的保护您的合法权益。
      入驻教习网,可获得资源免费推广曝光,还可获得多重现金奖励,申请 精品资源制作, 工作室入驻。
      版权申诉二维码
      欢迎来到教习网
      • 900万优选资源,让备课更轻松
      • 600万优选试题,支持自由组卷
      • 高质量可编辑,日均更新2000+
      • 百万教师选择,专业更值得信赖
      微信扫码注册
      手机号注册
      手机号码

      手机号格式错误

      手机验证码 获取验证码 获取验证码

      手机验证码已经成功发送,5分钟内有效

      设置密码

      6-20个字符,数字、字母或符号

      注册即视为同意教习网「注册协议」「隐私条款」
      QQ注册
      手机号注册
      微信注册

      注册成功

      返回
      顶部
      学业水平 高考一轮 高考二轮 高考真题 精选专题 初中月考 教师福利
      添加客服微信 获取1对1服务
      微信扫描添加客服
      Baidu
      map