搜索
      上传资料 赚现金
      独家版权

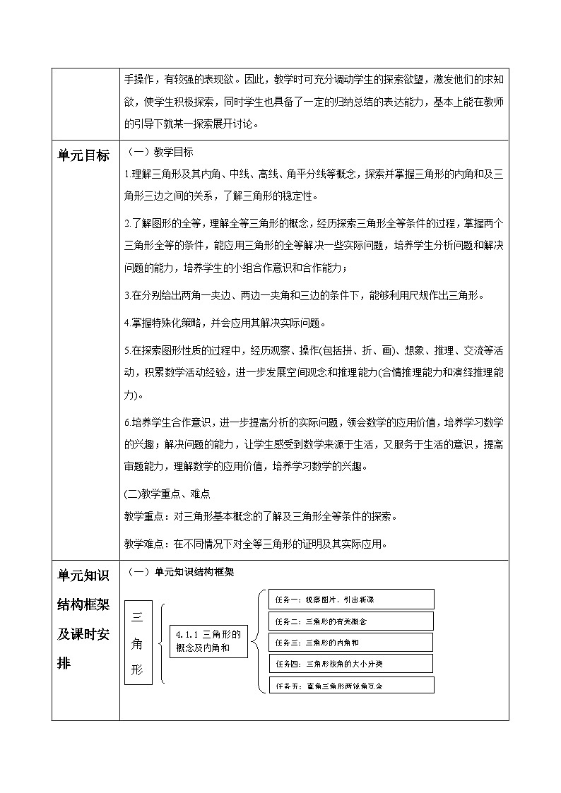
      [精] 【新教材核心素养】北师大版数学七年级下册4.3.2利用“角边角”“角角边”判定三角形全等(课件+教案含反思+表格式大单元教学设计)

      加入资料篮
      立即下载
      查看完整配套(共3份)
      包含资料(3份) 收起列表
      课件
      4.3.2利用“角边角”“角角边”判定三角形全等 .pptx
      预览
      教案
      4.3.2利用“角边角”“角角边”判定三角形全等 教案.docx
      预览
      大单元教案
      第4章 三角形 大单元教学设计.doc
      预览
      正在预览:4.3.2利用“角边角”“角角边”判定三角形全等 .pptx
      4.3.2利用“角边角”“角角边”判定三角形全等 第1页
      1/35
      4.3.2利用“角边角”“角角边”判定三角形全等 第2页
      2/35
      4.3.2利用“角边角”“角角边”判定三角形全等 第3页
      3/35
      4.3.2利用“角边角”“角角边”判定三角形全等 第4页
      4/35
      4.3.2利用“角边角”“角角边”判定三角形全等 第5页
      5/35
      4.3.2利用“角边角”“角角边”判定三角形全等 第6页
      6/35
      4.3.2利用“角边角”“角角边”判定三角形全等 第7页
      7/35
      4.3.2利用“角边角”“角角边”判定三角形全等 第8页
      8/35
      4.3.2利用“角边角”“角角边”判定三角形全等  教案第1页
      1/10
      4.3.2利用“角边角”“角角边”判定三角形全等  教案第2页
      2/10
      4.3.2利用“角边角”“角角边”判定三角形全等  教案第3页
      3/10
      第4章 三角形 大单元教学设计第1页
      1/7
      第4章 三角形 大单元教学设计第2页
      2/7
      第4章 三角形 大单元教学设计第3页
      3/7
      还剩27页未读, 继续阅读

      初中数学北师大版(2024)七年级下册(2024)探究三角形全等的条件教学课件ppt

      展开

      这是一份初中数学北师大版(2024)七年级下册(2024)探究三角形全等的条件教学课件ppt,文件包含432利用“角边角”“角角边”判定三角形全等pptx、432利用“角边角”“角角边”判定三角形全等教案docx、第4章三角形大单元教学设计doc等3份课件配套教学资源,其中PPT共35页, 欢迎下载使用。
      三边分别相等的两个三角形全等,简写为“边边边”或“SSS”。
      全等三角形的判定(SSS):
      由前面的讨论我们知道,如果给出一个三角形三条边的长度,那么由此得到的三角形都是全等的。如果已知一个三角形的两角及一边,那么有几种可能的情况呢?每种情况下得到的三角形都全等吗?
      “两角和其中一角的对边”
      三角形全等的判定(ASA)
      如果“两角及一边”条件中的边是两角所夹的边,情况会怎样呢?小组合作,选择两个角和一条线段作为三角形的两个内角及其夹边,并用尺规作出这个三角形。你作的三角形与同伴作的一定全等吗?
      全等三角形的判定(ASA):
      特别解读:1. 相等的元素:两角及两角的夹边.2. 书写顺序:角→边→角.3. 夹边为两个角的公共边.
      回顾上述作图过程,请你总结“已知三角形的两角及其夹边,用尺规作这个三角形”的方法和步骤。
      如图,已知∠α,∠β,线段c,用尺规作△ABC,使∠A=∠α,∠B=∠β,AB=c。
      1.作∠DAF=∠α。2.在射线 AF上截取线段AB=C。3.以点 B为顶点,以BA为一边,作∠ABE=∠β,BE交AD于点C。△ABC就是所要作的三角形。
      特别提醒1. 作图的依据:两角及其夹边分别相等的两个三角形全等.2. 作图的方法有两种:一种是先作角,然后作边,最后作另一个角;另一种是先作一边(作一边等于已知线段),再在边的两端分别作角.
      如果“两角及一边”条件中的边是其中一角的对边,情况会怎样呢?你能将它转化为“尝试·思考”中的条件吗?与同伴进行交流。
      三角形全等的判定(AAS)
      全等三角形的判定(AAS):
      注意:“角边角”和“角角边”中两角与边的区别。
      特别解读1. 判定两个三角形全等的三个条件中,“边”是必不可少的.2. 将“角角边”和“角边角”合起来可得,如果两个三角形的两个角和一条边对应相等,那么这两个三角形全等.3. 找等角的几个方法:公共角,对顶角,角平分线,垂直,同角或等角的余(或补)角,等角加(或减)等角,平行线得同位角或内错角,全等三角形的对应角.
      【知识技能类作业】必做题:
      1.如图,已知△ABC三条边、三个角,则甲、乙两个三角形中,与△ABC全等的图形是(  )A.甲 B.乙C.甲和乙 D.都不是
      2.如图,AD和BC相交于O点,已知OA=OC,以“ASA”为依据说明△AOB≌△COD还需添加(   )A.AB=CD B.∠A=∠CC.OB=OD D.∠AOB=∠COD
      3.如图,AB//CF,E为DF的中点.若AB=9cm,CF=6cm,则BD的长为 cm.
      4.已知:如图所示,∠1=∠2,∠3=∠4,求证:△ADC≌△BCD.
      【知识技能类作业】选做题:
      5.如图,AB=AC,∠B=∠C,BD交CE于点O,则下列结论:①△ABD≌△ACE;②△BOE≌△COD;③AO平分∠BAC.其中正确的是(  )A.① B.② C.①② D.①②③
      6.如图,在Rt△ABC中,∠ABC=90°,点D在边AB上,使DB=BC,过点D作EF⊥AC,分别交AC于点E,CB的延长线于点F.求证:AB=BF.
      证明:∵EF⊥AC,∴∠FEC=90°,∴∠F+∠C=90°,∵∠ABC=90°,∴∠A+∠C=90°,
      ∴∠A=∠F,在△ABC和△FBD中,∴△ABC≌△FBD(AAS),∴AB=BF.
      7.如图,已知在Rt△ABC中,AB=AC,∠BAC=90°,过点A的任意一条直线AN,BD⊥AN于点D,CE⊥AN于点E.(1)试说明:DE=BD+CE;(2)如将直线AN绕A点沿顺时针方向旋转,使它经过△ABC的内部,再作BD⊥AN于点D,CE⊥AN于点E,那么DE,DB,CE之间还存在等量关系吗?如存在,请说明你的结论.
      解:(1)因为BD⊥AN,CE⊥AN,所以∠BDA=∠AEC=90°.因为∠BAC=90°,所以∠DAB+∠CAE=90°.因为∠ACE+∠CAE=90°,所以∠DAB=∠ACE.因为AB=AC,所以△ADB≌△CEA,
      所以AD=CE,AE=DB,所以DE=AD+AE=CE+BD,即DE=BD+CE.
      解:(2)存在等量关系:DE=BD-CE,由△ADB≌△CEA,可得AD=CE,BD=AE,所以DE=AE-AD=BD-CE.
      1.全等三角形的判定(ASA):两角及其夹边分别相等的两个三角形全等,简写为“角边角”或“ASA”。2.全等三角形的判定(AAS):两角分别相等且其中一组等角的对边相等的两个三角形全等,简写为“角角边”或“AAS”。
      1.三角形全等的判定(ASA):2.三角形全等的判定(AAS):
      课题:4.3.2利用“角边角”“角角边”判定三角形全等
      1.如图,点D在BC上,AB=AD,∠B=∠ADE,则补充下列条件,不一定能使△ABC≌△ADE的是( )A. AC=AE B. BC= DEC.∠BAD=∠CAE D.∠CDE=∠CAE
      2.如图,小强不小心把一块三角形玻璃打碎成了三块,现在他要去玻璃店配一块完全一样的玻璃,那么最省事的方法是(  )A.带①去 B.带②去C.带③去 D.带①和②去
      3.如图,已知AD平分∠BAC,∠B=∠C= 90°.若AB=4cm,则AC的长为 .
      4.如图,点B,C,E在同一条直线上,∠B=∠E=∠ACF= 60°,AB=CE,则与线段BC相等的线段是( )A. AC B. AFC. CF D. EF
      5.如图,AB⊥CD,且 AB= CD,E,F是AD上两点,CE_上AD,BF⊥AD.若CE=4, BF=3,EF=2,则AD的长为( )A.3 B.5 C.6 D.7
      6.如图,A、B两个建筑分别位于河的两岸,要测得它们之间的距离,可以从B出发沿河岸画一条射线BF,在BF上截取BC=CD,过点D作DE∥AB,使E、C、A在同一条直线上,则DE的长就是A、B之间的距离.请你说明理由,你还能想出其他方法吗?

      相关课件

      初中数学北师大版(2024)七年级下册(2024)探究三角形全等的条件教学课件ppt:

      这是一份初中数学北师大版(2024)七年级下册(2024)探究三角形全等的条件教学课件ppt,文件包含432利用“角边角”“角角边”判定三角形全等pptx、432利用“角边角”“角角边”判定三角形全等教案docx、第4章三角形大单元教学设计doc等3份课件配套教学资源,其中PPT共35页, 欢迎下载使用。

      初中探究三角形全等的条件教学ppt课件:

      这是一份初中探究三角形全等的条件教学ppt课件,文件包含433利用“边角边”判定三角形全等pptx、433利用“边角边”判定三角形全等教案docx、第4章三角形大单元教学设计doc等3份课件配套教学资源,其中PPT共31页, 欢迎下载使用。

      初中数学探究三角形全等的条件教学ppt课件:

      这是一份初中数学探究三角形全等的条件教学ppt课件,文件包含431利用“边边边”判定三角形全等pptx、431利用“边边边”判定三角形全等教案docx、第4章三角形大单元教学设计doc等3份课件配套教学资源,其中PPT共36页, 欢迎下载使用。

      资料下载及使用帮助
      版权申诉
      • 1.电子资料成功下载后不支持退换,如发现资料有内容错误问题请联系客服,如若属实,我们会补偿您的损失
      • 2.压缩包下载后请先用软件解压,再使用对应软件打开;软件版本较低时请及时更新
      • 3.资料下载成功后可在60天以内免费重复下载
      版权申诉
      若您为此资料的原创作者,认为该资料内容侵犯了您的知识产权,请扫码添加我们的相关工作人员,我们尽可能的保护您的合法权益。
      入驻教习网,可获得资源免费推广曝光,还可获得多重现金奖励,申请 精品资源制作, 工作室入驻。
      版权申诉二维码
      初中数学北师大版(2024)七年级下册(2024)电子课本 新教材

      3 探究三角形全等的条件

      版本: 北师大版(2024)

      年级: 七年级下册(2024)

      切换课文
      • 同课精品
      • 所属专辑44份
      欢迎来到教习网
      • 900万优选资源,让备课更轻松
      • 600万优选试题,支持自由组卷
      • 高质量可编辑,日均更新2000+
      • 百万教师选择,专业更值得信赖
      微信扫码注册
      手机号注册
      手机号码

      手机号格式错误

      手机验证码 获取验证码 获取验证码

      手机验证码已经成功发送,5分钟内有效

      设置密码

      6-20个字符,数字、字母或符号

      注册即视为同意教习网「注册协议」「隐私条款」
      QQ注册
      手机号注册
      微信注册

      注册成功

      返回
      顶部
      中考一轮 精选专题 初中月考 教师福利
      添加客服微信 获取1对1服务
      微信扫描添加客服
      Baidu
      map