





所属成套资源:2025年中考数学压轴题型模型方与技巧(通用版)(原卷版+解析)特训
2025年中考数学压轴专题(通用版)压轴题02二次函数的应用(原卷版+解析)特训
展开 这是一份2025年中考数学压轴专题(通用版)压轴题02二次函数的应用(原卷版+解析)特训,文件包含2025年中考数学压轴专题通用版压轴题02二次函数的应用原卷版docx、2025年中考数学压轴专题通用版压轴题02二次函数的应用解析版docx等2份试卷配套教学资源,其中试卷共48页, 欢迎下载使用。
二次函数的应用是在二次函数图象与性质的基础之上,结合实际情况,对二次函数性质这一考点的再加工,二次函数的应用在中考数学中的地位也比较重要,其中考点所包含的具体内容如下:
1、二次函数在实际生活中的应用:利用二次函数解决生活中的实际问题时,一般先根据题意建立二次函数表达式,并确定自变量的取值范围,然后利用二次函数的图象与性质解决问题。
2、利用二次函数解决抛物线形问题
解决此类问题一般步骤:
①合理建立直角坐标系,把已知数据转化为点的坐标;
②根据题意,把所求问题转化为求最值或已知x的范围就y的值的问题。
3、利用二次函数解决最值类问题
利用二次函数解决销售中最大利润问题一般步骤
①设自变量,用含自变量的代数式表示销售单价或销售量及销售收入;
②用含自变量的代数式表示销售商品成本;
③用含自变量的关系式分别表示销售利润,根据销售利润=单件利润×销售量,得到函数表达式,根据函数表达式求出最值及取得最值时的自变量的值。
压轴题型一:二次函数的应用之选择题
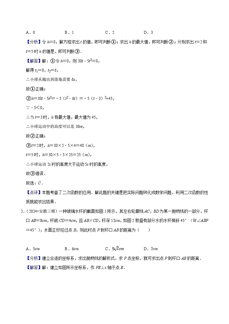
1.(2024•天津)从地面竖直向上抛出一小球,小球的高度h(单位:m)与小球的运动时间t(单位:s)之间的关系式是h=30t﹣5t2(0≤t≤6).有下列结论:
①小球从抛出到落地需要6s;
②小球运动中的高度可以是30m;
③小球运动2s时的高度小于运动5s时的高度.
其中,正确结论的个数是( )
A.0B.1C.2D.3
【分析】令h=0,解方程求出t的值,即可判断①;求出h的最大值,即可判断②;分别求出t=2和t=5时h的值是,即可判断③.
【解答】解:①令h=0,则30t﹣5t2=0,
解得t1=0,t2=6,
∴小球从抛出到落地需要6s,
故①正确;
②h=30t﹣5t2=﹣5(t2﹣6t)=﹣5(t﹣3)2+45,
∵﹣5<0,
∴当t=3时,h有最大值,最大值为45,
∴小球运动中的高度可以是30m,
故②正确;
③t=2时,h=30×2﹣5×4=40(m),
t=5时,h=30×5﹣5×25=25(m),
∴小球运动2s时的高度大于运动5s时的高度,
故③错误.
故选:C.
【点评】本题考查了二次函数的应用.解此题的关键是把实际问题转化成数学问题,利用二次函数的性质就能求出结果.
2.(2024•安徽三模)一种玻璃水杯的截面如图1所示,其左右轮廓线AC,BD为某一抛物线的一部分,杯口AB=8cm,杯底CD=4cm,且AB∥CD,杯深12cm,如图2若盛有部分水的水杯倾斜45°(即∠ABP=45°),水面正好经过点B,则此时点P到杯口AB的距离为( )
A.5cmB.6cmC.52cmD.7cm
【分析】建立合适的坐标系,求出抛物线的解析式,求P点坐标,就可求出点P到杯口AB的距离.
【解答】解:建立如图所示坐标系,作PE⊥x轴于点E.
各点坐标为:A(﹣4,0),B(4,0),C(﹣2,﹣12),D(2,﹣12).
设y=a(x+4)(x﹣4),
﹣12=a(﹣2+4)(﹣2﹣4),
a=1,
y=(x+4)(x﹣4)=x2﹣16,
∵∠ABP=45°,∠PEB=90°,
∴∠BPE=45°,
∴∠EPB=∠EBP,
∴EP=EB.
设P(x,y).
BE=4﹣x,EP=﹣y,
﹣y=4﹣x,
﹣(x2﹣16)=4﹣x,
解得x1=4(舍去),x2=﹣3,
y=9﹣16=﹣7,
PE=﹣y=7.
故选:D.
【点评】本题考查了二次函数的应用,关键是建立合适的坐标系,求出抛物线的解析式.
3.(2024•红桥区二模)如图,有一块矩形空地ABCD,学校规划在其中间的一块四边形空地EFGH上种花,其余的四块三角形空地上铺设草坪,其中点E,F,G,H分别在边AD,AB,BC,CD上,且AE=AF=CG=CH.已知AD=20m,AB=40m,有下列结论:
①铺设草坪的面积可以是360m2.
②种花的面积的最大值为450m2.
③AF的长有两个不同的值满足种花的面积为432m2.
其中,正确结论的个数是( )
A.0B.1C.2D.3
【分析】设AE=x m,则ED=(20﹣x),BF=(40﹣x),根据铺设草坪的面积=四个三角形面积之和列出方程,解方程可以判断①;设种花的面积为y m2,根据种花的面积=矩形面积﹣铺设草坪的面积列出函数解析式,由函数的性质求出函数最值,从而判断②;根据种花的面积=432列方程,解方程可以判断③.
【解答】解:设AE=x m,则ED=(20﹣x),BF=(40﹣x),
根据题意得:2×12(40﹣x)(20﹣x)+2×12x2=360,
方程整理得:x2﹣30x+220=0,
解得:x1=15+5,x2=15−5,
∴铺设草坪的面积可以是360m2;
故①正确;
设种花的面积为y m2,
则y=20×40﹣2×12(40﹣x)(20﹣x)﹣2×12x2
=800﹣800+60x﹣2x2
=﹣2x2+60x
=﹣2(x﹣15)2+450,
∵﹣2<0,
∴当x=15时,y有最大值,最大值为450,
故②正确;
根据题意得:﹣2x2+60x=432,
解得x1=12,x2=18,
∴AF的长有两个不同的值满足种花的面积为432m2.
故③正确.
故选:D.
【点评】此题考查了一次函数和一元二次方程的应用,弄清题意是解本题的关键.
4.(2024•梁溪区校级二模)定义:在平面直角坐标系xOy中,函数图象上到一条坐标轴的距离等于a(a≥0),到另一条坐标轴的距离不大于a的点叫做该函数图象的“a方内点”.
对于下列四个结论:
①点(1,2)是一次函数y=2x图象的“2方内点”;
②函数y=−3x图象上不存在“2方内点”;
③若直线y=kx+k+12的“12方内点”有两个,则﹣2<k<0;
④当函数y=(x−a+12)2+a22−2a−1的“a方内点”恰有3个时,符合条件的a的值也有3个.其中正确的序号为( )
A.①②④B.①②③C.①③④D.②③④
【分析】根据“a方内点”的定义:在平面直角坐标系xOy中,函数图象上到一条坐标轴的距离等于a(a≥0),到另一条坐标轴的距离不大于a的点叫做该函数图象的“a方内点”,逐一判断即可得解.
【解答】解:①点(1,2)到x轴距离为2,到轴的距离等于1,不大于2,
故(1,2)是一次函数y=2x图象的“2方内点”;
故①正确;
②当x=﹣2时,y=32,则点(﹣2,32)到轴的距离为2,到x轴的距离为32,不大于2,即点(−2,32)是函数y=−3x图象上的“2方内点”;
故②错误;
③若直线y=kx+k+12的“12方内点”有两个,由题意知,函数图象的“12方内点”是指函数图象上点落在以原点为中心,边长为1且相邻两边分别与x轴、y轴平行的正方形边上,如图1,
当x=﹣1时,y=12,即直线过定点P(−1,12);
当k=0时,直线y=kx+k+12与AD有无数个“12方内点”,
对于直线PB,把点B(−12,−12)代入y=kx+k+12中,−12k+k+12=−12,
解得:k=﹣2,
当﹣2<k<0时,直线y=kx+k+12与正方形ABCD的边有两个交点,表明有两个“12 方内点”,
故③正确;
④抛物线y=(x−a+12)2+a22−2a﹣1的“a方内点”是函数图象上落在以原点为中心,边长为2a且相邻两边分别平行于x轴与y轴的正方形上的点,如图2;
当抛物线顶点在直线y=﹣a上时,抛物线恰有三个“a方内点”,
此时:a22−2a﹣1=﹣a,
解得:a=1+3,a=1−3(舍去);
当抛物线经过点B(﹣a,﹣a) 时,抛物线恰有三个“a方内点”,
此时 (−a−a+12)2+a22−2a−1=−a,
整理得:11a2+2a﹣3=0,
解得:a1=−1+3411,a2=−1−3411 (舍去);
当抛物线经过点C(a,﹣a)时,抛物线恰有三个“a方内点”,
此时(a−a+12)2+a22−2a﹣1=﹣a,
整理得:a2﹣2a﹣1=0,
解得:a1=1+2,a2=1−2 (舍去);
综上,a的值恰有三个,分别为1+3,1+2,−1+3411.
故④正确;
故正确的有①③④,
故选:C.
【点评】本题主要考查了二次函数的应用,新定义,解答本题的关键是理解“a方内点”的定义.
压轴题型二:二次函数的应用之填空题
1.(2024•广西)如图,壮壮同学投掷实心球,出手(点P处)的高度OP是74m,出手后实心球沿一段抛物线运行,到达最高点时,水平距离是5m,高度是4m.若实心球落地点为M,则OM= 353 m.
【分析】以O为坐标原点,OM为x轴正半轴,OP为y轴正半轴,建立直角坐标系,由题意可知,P(0,74),B(5,4),其中B点为抛物线顶点,
设抛物线顶点式为:y=a(x﹣5)2+4,将P(0,74)代入上式,求出a的值,进而求出抛物线表达式,最后将y=0代入表达式中即可得出答案.
【解答】解:如图,以O为坐标原点,OM为x轴正半轴,OP为y轴正半轴,建立直角坐标系,
由题意可知,P(0,74),B(5,4),其中B点为抛物线顶点,
设抛物线顶点式为:y=a(x﹣5)2+4,
将P(0,74)代入上式,
解得:a=−9100,
即抛物线的解析式为:y=−9100(x﹣5)2+4,
M为抛物线与x轴的交点,
即y=−9100(x﹣5)2+4=0,
解得:x1=353,x2=−53(舍),
∴OM=353m.
故答案为:353.
【点评】本题主要考查二次函数的应用,建立合适的直角坐标系是解题的关键.
2.(2024•甘肃)如图1为一汽车停车棚,其棚顶的横截面可以看作是抛物线的一部分,如图2是棚顶的竖直高度y(单位:m)与距离停车棚支柱AO的水平距离x(单位:m)近似满足函数关系y=﹣0.02x2+0.3x+1.6的图象,点B(6,2.68)在图象上.若一辆箱式货车需在停车棚下避雨,货车截面看作长CD=4m,高DE=1.8m的矩形,则可判定货车 能 完全停到车棚内(填“能”或“不能”).
【分析】根据题意求出当x=2时,y的值,若此时y的值大于1.8,则货车能完全停到车棚内,反之不能,据此求解即可.
【解答】解:∵CD=4m,B(6,2.68),
∴6﹣4=2,
在y=﹣0.02x2+0.3x+1.6中,
当x=2时,y=﹣0.02×22+0.3×2+1.6=2.12,
∵2.12>1.8,
∴货车能完全停到车棚内,
故答案为:能.
【点评】本题主要考查了二次函数的实际应用,根据题意求出范围是解题的关键.
3.(2024•吉林一模)某市民广场有一个直径16米的圆形喷水池,喷水池的周边有一圈喷水头(喷水头高度忽略不计),各方向喷出的水柱恰好在喷水池中心的装饰物OA的顶端A处汇合,水柱离中心3米处达最高5米,如图所示建立直角坐标系.王师傅在喷水池内维修设备期间,喷水管意外喷水,为了不被淋湿,身高1.8米的他站立时必须在离水池中心O 7 米以内.
【分析】根据题意,可以设出OA右侧的抛物线解析式,然后根据题意,可以求得抛物线的解析式,再令y=1.8求出x的值,再结合函数图象,即可得到王师傅应站在离中心O多少米的范围内才不会被淋湿.
【解答】解:设OA右侧的抛物线的解析式为y=a(x﹣3)2+5,
∵某市民广场有一个直径16米的圆形喷水池,
∴该抛物线过点(8,0),
∴0=a(8﹣3)2+5,得a=−15,
∴OA右侧的抛物线的解析式为y=−15(x﹣3)2+5=−15x2+65x+165,
当y=1.8时,1.8=−15(x﹣3)2+5,得x1=7,x2=﹣1,
∵各方向喷出的水柱恰好在喷水池中心的装饰物OA的顶端A处汇合,点A的坐标为(0,165),
∴为了不被淋湿,身高1.8米的王师傅站立时必须在离水池中心O7米以内,
故答案为:7.
【点评】本题考查二次函数的应用,解答本题的关键是明确题意,求出相应的函数解析式,利用二次函数的性质和数形结合的思想解答.
4.(2024•二道区校级模拟)距离地面有一定高度的某发射装置竖直向上发射物体,物体离地面的高度h(米)与物体运动的时间t(秒)之间满足函数关系h=﹣5t2+mt+n其图象如图所示,物体运动的最高点离地面20米,物体从发射到落地的运动时间为3秒.设w表示0秒到t秒时h的值的“极差”(即0秒到t秒时h的最大值与最小值的差),则当2≤t≤3时,w的取值范围是 5≤w≤20 .
【分析】先利用待定系数法求得抛物线解析式,从而得到顶点坐标,再结合函数图象即可求解.
【解答】解:∵物体运动的最高点离地面20米,物体从发射到落地的运动时间为3秒,
∴抛物线h=﹣5t2+mt+n的顶点的纵坐标为20,且经过(3,0)点,
∴4×(−5)n−m24×(−5)=20−5×32+3m+n=0,
解得:m1=10n1=15,m2=50n2=−105(不合题意,舍去),
∴m=10,n=15,
∴抛物线的解析式为h=﹣5t2+10t+15,
∵h=﹣5t2+10t+15=﹣5(t﹣1)2+20,
∴抛物线的最高点的坐标为(1,20).
当t=2时,h=15,当t=3时,h=0,
∵20﹣15=5,20﹣0=20,
∴当2≤t≤3时,w的取值范围是:5≤w≤20.
故答案为:5≤w≤20.
【点评】本题主要考查了二次函数的应用,待定系数法确定函数的解析式,二次函数的性质,理解“极差”的意义是解题的关键.
压轴题型三:二次函数的应用之解答题
1.(2024•江西)如图,一小球从斜坡O点以一定的方向弹出,球的飞行路线可以用二次函数y=ax2+bx(a<0)刻画,斜坡可以用一次函数y=14x刻画,小球飞行的水平距离x(米)与小球飞行的高度y(米)的变化规律如表:
(1)①m= 3 ,n= 6 ;
②小球的落点是A,求点A的坐标.
(2)小球飞行高度y(米)与飞行时间t(秒)满足关系:y=﹣5t2+vt.
①小球飞行的最大高度为 8 米;
②求v的值.
【分析】(1)①由抛物线的顶点坐标为(4,8)可建立过于 a,b的二元一次方程组,求出a,b的值即可;
②联立两函数解析式求解,可求出交点A的坐标;
(2)①根据第一问可知最大高度为8米;
②将小球飞行高度与飞行时间的函数关系式化简为顶点式即可求得v值.
【解答】解:(1)①根据小球飞行的水平距离x(米)与小球飞行的高度y(米)的变化规律表可知,
抛物线顶点坐标为(4,8),
−b2a=4−b24a=8,
解得:a=−12b=4,
∴二次函数解析式为y=−12x2+4x,
当y=152时,−12x2+4x=152,
解得:x=3或x=5(舍去),
∴m=3,
当x=6时,n=y=−12×62+4×6=6,
故答案为:3,6.
②联立得:y=−12x2+4xy=14x,
解得:x=0y=0或x=152y=158,
∴点A的坐标是(152,158).
(2)①由题干可知小球飞行最大高度为8米,
故答案为:8.
②y=﹣5t2+vt=﹣5(t−v10)2+v220,
则v220=8,
解得v=410(负值舍去).
【点评】本题主要考查二次函数的应用,从图象和表格中获取数据是解题的关键.
2.(2024•新疆)某公司销售一批产品,经市场调研发现,当销售量在0.4吨至3.5吨之间时,销售额y1(万元)与销售量x(吨)的函数解析式为:y1=5x;成本y2(万元)与销售量x(吨)的函数图象是如图所示的抛物线的一部分,其中(12,74)是其顶点.
(1)求出成本y2关于销售量x的函数解析式;
(2)当成本最低时,销售产品所获利润是多少?
(3)当销售量是多少吨时,可获得最大利润?最大利润是多少?
(注:利润=销售额﹣成本)
【分析】(1)依据题意,由顶点为(12,74),可设抛物线为y2=a(x−12)2+74,又抛物线过(2,4),从而可得a,进而得解;
(2)依据题意,当销售量x=12时,成本最低为74,又销售量在0.4吨至3.5吨之间时,销售额y1(万元)与销售量x(吨)的函数解析式为:y1=5x,进而代入计算可以判断得解;
(3)依据题意,利润=y1﹣y2=5x﹣[(x−12)2+74]=﹣(x﹣3)2+7,再结合二次函数的性质即可判断得解.
【解答】解:(1)由题意,∵顶点为(12,74),
∴可设抛物线为y2=a(x−12)2+74.
又抛物线过(2,4),
∴a×94+74=4.
∴a=1.
∴y2=(x−12)2+74.
(2)由题意,当销售量x=12时,成本最低为74,
又销售量在0.4吨至3.5吨之间时,销售额y1(万元)与销售量x(吨)的函数解析式为:y1=5x,
∴当x=12时,销售额为y1=5x=5×12=2.5.
∴此时利润为2.5−74=0.75(万元).
答:当成本最低时,销售产品所获利润是0.75万元.
(3)由题意,利润=y1﹣y2
=5x﹣[(x−12)2+74]
=﹣x2+6x﹣2
=﹣(x﹣3)2+7.
∵﹣1<0,
∴当x=3时,利润取最大值,最大值为7.
答:当销售量是3吨时,可获得最大利润,最大利润是7万元.
【点评】本题主要考查了二次函数的应用,解题时要熟练掌握并能灵活运用二次函数的性质是关键.
3.(2024•陕西)一条河上横跨着一座宏伟壮观的悬索桥.桥梁的缆索L1与缆索L2均呈抛物线型,桥塔AO与桥塔BC均垂直于桥面,如图所示,以O为原点,以直线FF′为x轴,以桥塔AO所在直线为y轴,建立平面直角坐标系.
已知:缆索L1所在抛物线与缆索L2所在抛物线关于y轴对称,桥塔AO与桥塔BC之间的距离OC=100m,AO=BC=17m,缆索L1的最低点P到FF′的距离PD=2m.(桥塔的粗细忽略不计)
(1)求缆索L1所在抛物线的函数表达式;
(2)点E在缆索L2上,EF⊥FF′,且EF=2.6m,FO<OD,求FO的长.
【分析】(1)依据题意,由AO=17m,从而A(0,17),又OC=100m,缆索L1的最低点P到FF′的距离PD=2m,可得抛物线的顶点P为(50,2),故可设抛物线为y=a(x﹣50)2+2.,又将A代入抛物线可求得a的值,进而可以得解;
(2)依据题意,由缆索L1所在抛物线与缆索L2所在抛物线关于y轴对称,又缆索L1所在抛物线为y=3500(x﹣50)2+2,从而可得缆索L2所在抛物线为y=3500(x+50)2+2,又令y=2.6,可得2.6=3500(x+50)2+2,求出x=﹣40或x=﹣60,进而计算可以判断得解.
【解答】解:(1)由题意,∵AO=17m,
∴A(0,17).
又OC=100m,缆索L1的最低点P到FF′的距离PD=2m,
∴抛物线的顶点P为(50,2).
故可设抛物线为y=a(x﹣50)2+2.
又将A代入抛物线可得,
∴2500a+2=17.
∴a=3500.
∴缆索L1所在抛物线为y=3500(x﹣50)2+2.
(2)由题意,∵缆索L1所在抛物线与缆索L2所在抛物线关于y轴对称,
又缆索L1所在抛物线为y=3500(x﹣50)2+2,
∴缆索L2所在抛物线为y=3500(x+50)2+2.
又令y=2.6,
∴2.6=3500(x+50)2+2.
∴x=﹣40或x=﹣60.
又FO<OD=50m,
∴x=﹣40.
∴FO的长为40m.
【点评】本题主要考查了二次函数的应用,解题时要熟练掌握并能灵活运用二次函数的性质是关键.
4.(2024•河南)从地面竖直向上发射的物体离地面的高度h(m)满足关系式h=﹣5t2+v0t,其中t(s)是物体运动的时间,v0(m/s)是物体被发射时的速度.社团活动时,科学小组在实验楼前从地面竖直向上发射小球.
(1)小球被发射后 v010 s时离地面的高度最大(用含v0的式子表示).
(2)若小球离地面的最大高度为20m,求小球被发射时的速度.
(3)按(2)中的速度发射小球,小球离地面的高度有两次与实验楼的高度相同.小明说:“这两次间隔的时间为3s.”已知实验楼高15m,请判断他的说法是否正确,并说明理由.
【分析】(1)根据二次函数的性质,可得当t=−b2a时,离地面的高度最大;
(2)取t=v010,h=20,代入所给的关系式,即可求得小球被发射时的速度;
(3)把所给关系式中的v0换成(2)中求得的速度20,取h=15,求得相应的时间,相减即为两次间隔的时间,即可判断小明的说法是否正确.
【解答】解:(1)∵﹣5<0,
∴当t=−b2a=v010时,离地面的高度最大.
故答案为:v010;
(2)当t=v010 时,h=20.
−5×(v010)2+v0×v010=20.
解得:v0=20(取正值).
答:小球被发射时的速度是20m/s;
(3)小明的说法不正确.
理由如下:
由(2)得:h=﹣5t2+20t.
当h=15时,15=﹣5t2+20t.
解方程,得:t1=1,t2=3.
∵3﹣1=2(s),
∴小明的说法不正确.
【点评】本题考查二次函数的应用.应注意使用前一问中得到的结论,来解决后一问中的问题.
5.(2024•南充)2024年“五一”假期期间,阆中古城景区某特产店销售A,B两类特产.A类特产进价50元/件,B类特产进价60元/件.已知购买1件A类特产和1件B类特产需132元,购买3件A类特产和5件B类特产需540元.
(1)求A类特产和B类特产每件的售价各是多少元?
(2)A类特产供货充足,按原价销售每天可售出60件.市场调查反映,若每降价1元,每天可多售出10件(每件售价不低于进价).设每件A类特产降价x元,每天的销售量为y件,求y与x的函数关系式,并写出自变量x的取值范围.
(3)在(2)的条件下,由于B类特产供货紧张,每天只能购进100件且能按原价售完.设该店每天销售这两类特产的总利润为w元,求w与x的函数关系式,并求出每件A类特产降价多少元时总利润w最大,最大利润是多少元?(利润=售价﹣进价)
【分析】(1)依据题意,设每件A类特产的售价为x元,则每件B类特产的售价为(132﹣x)元,从而3x+5(132﹣x)=540,进而可以得解;
(2)依据题意,由每件A类特产降价x元,又每降价1元,每天可多售出10件,从而可以得解;
(3)依据题意,由w=(60﹣50﹣x)(10x+60)+100×(72﹣60)=﹣10(x﹣2)2+1840,再结合二次函数的性质进行计算可以得解.
【解答】解:(1)由题意,设每件A类特产的售价为x元,则每件B类特产的售价为(132﹣x)元.
∴3x+5(132﹣x)=540.
∴x=60.
∴每件B类特产的售价132﹣60=72(元).
答:A类特产的售价为60元/件,B类特产的售价为72元/件.
(2)由题意,∵每件A类特产降价x元,
又每降价1元,每天可多售出10件,
∴y=60+10x=10x+60(0≤x≤10).
答:y=10x+60(0≤x≤10).
(3)由题意,∵w=(60﹣50﹣x)(10x+60)+100×(72﹣60)
=﹣10x2+40x+1800=﹣10(x﹣2)2+1840.
∵﹣10<0,
∴当x=2时,w有最大值1840.
∴A类特产每件售价降价2元时,每天销售利润最大,最大利润为1840元.
【点评】本题主要考查了二次函数的应用、一次函数的应用,解题时要熟练掌握并能灵活运用是关键.
6.(2024•武汉模拟)科学研究表明:一般情况下,在一节45分钟的课堂中,学生的注意力随教师讲课的时间变化而变化.经过实验分析,学生的注意力呈直线上升,学生的注意力指数y与时间x(分钟)满足y=2x+68,8分钟以后,学生的注意力指数y与时间x(分钟)图象呈抛物线形,到第16分钟时学生的注意力指数y达到最大值92,而后学生的注意力开始分散.
(1)当x=8时,注意力指数y为 84 ,8分钟以后,学生的注意力指数y与时间x(分钟)的函数关系式是 y=−18x2+4x+60 ;
(2)若学生的注意力指数不低于80,称为“理想听课状态”,则在一节45分钟的课中学生处于“理想听课状态”所持续的时间有多长?(精确到1分钟)
(3)现有一道数学压轴题,教师必须持续讲解24分钟,为了使效果更好,则该教师上课后从第几分钟开始讲解这道题?(精确到1分钟)(参考数据:6≈2.449)
【分析】(1)根据题意把8代入题目求解即可,再根据顶点式写出抛物线表达式,再代入(8,84)即可得到解析式;
(2)根据y≥80对两个函数列出不等式,求解即可;
(3)设出未知数,根据条件列出方程2t+68=−18(t+24−16)2+92,解方程即可.
【解答】解:(1)根据题意,把x=8代入y=2x+68可得:y=84,
由题意可知,抛物线的顶点坐标为(16,92),
∴可设抛物线的解析式为:y=a(x﹣16)2+92,
把(8,84)代入可得:64a+92=84,
解得:a=−18,
∴y=−18(x−16)2+92=−18x2+4x+60,
故答案为:84,y=−18x2+4x+60;
(2)由学生的注意力指数不低于80,即y≥80,
当0≤x≤8时,由2x+68≥80可得:6≤x≤8;
当8<x≤45时,则−18x2+4x+60≥80,即−18(x−16)2+92≥80,
整理得:(x﹣16)2≤96,解得:8<x≤16+46,
∴16+46−6=10+46≈20(分钟),
答:在一节45分钟的课中学生处于“理想听课状态”所持续的时间约有20分钟;
(3)设教师上课后从第t分钟开始讲解这道题,
由于10+46<24,
要使学生的注意力指数在这24分钟内的最低值达到最大,
则当x=t和当x=t+24时对应的函数值相同,
即2t+68=−18(t+24−16)2+92,整理得:(t+16)2=384,
解得:t1=86−16,t2=−86−16(舍),
∴t≈4,
答:教师上课后从第4分钟开始讲解这道题,能使学生的注意力指数在这24分钟内的最低值达到最大.
【点评】本题考查是二次函数的应用,解题关键是利用顶点式求出解析式,利用条件列出不等式,求出根据x=t和当x=t+24时对应的函数值相同求出t的值.
7.(2024•盐城)请根据以下素材,完成探究任务.
【分析】任务1:根据题意安排x名工人加工“雅”服装,y名工人加工“风”服装,得出加工“正”服装的有(70﹣x﹣y)人,然后利用“正”服装总件数和“风”服装相等,得出关系式即可得出结果;
任务2:根据题意得:“雅”服装每天获利为:x[100﹣2(x﹣10)],然后将2种服装的获利求和即可得出结果;
任务3:根据任务2结果化为顶点式,然后结合题意,求解即可.
【解答】解:任务1:根据题意安排70名工人加工一批夏季服装,
∵安排x名工人加工“雅”服装,y名工人加工“风”服装,
∴加工“正”服装的有(70﹣x﹣y)人,
∵“正”服装总件数和“风”服装相等,
∴(70﹣x﹣y)×1=2y,
整理得:y=−13x+703;
任务2:根据题意得:“雅”服装每天获利为:x[100﹣2(x﹣10)],
∴w=2y×24+(70﹣x﹣y)×48+x[100﹣2(x﹣10)],
整理得:w=(﹣16x+1120)+(﹣32x+2240)+(﹣2x2+120x),
∴w=﹣2x2+72x+3360(x>10),
任务3:由任务2得w=﹣2x2+72x+3360=﹣2(x﹣18)2+4008,
∴当x=18时,获得最大利润,
y=−13×18+703=523,
∴x≠18,
∵开口向下,
∴取x=17或x=19,
当x=17时,y=533,不符合题意;
当x=19时,y=513=17,符合题意;
∴70﹣x﹣y=34,
综上:安排19名工人加工“雅”服装,17名工人加工“风”服装,34名工人加工“正”服装,即可获得最大利润.
【点评】题目主要考查一次函数及二次函数的应用,理解题意,根据二次函数的性质求解是解题关键.
压轴题型四:二次函数的应用之综合题
1.(2024•赤峰)如图,是某公园的一种水上娱乐项目.数学兴趣小组对该项目中的数学问题进行了深入研究.下面是该小组绘制的水滑道截面图,如图1,人从点A处沿水滑道下滑至点B处腾空飞出后落入水池.以地面所在的水平线为x轴,过腾空点B与x轴垂直的直线为y轴,O为坐标原点,建立平面直角坐标系.他们把水滑道和人腾空飞出后经过的路径都近似看作是抛物线的一部分.根据测量和调查得到的数据和信息,设计了以下三个问题,请你解决.
(1)如图1,点B与地面的距离为2米,水滑道最低点C与地面的距离为78米,点C到点B的水平距离为3米,则水滑道ACB所在抛物线的解析式为 y=18(x+3)2+78 ;
(2)如图1,腾空点B与对面水池边缘的水平距离OE=12米,人腾空后的落点D与水池边缘的安全距离DE不少于3米.若某人腾空后的路径形成的抛物线BD恰好与抛物线ACB关于点B成中心对称.
①请直接写出此人腾空后的最大高度和抛物线BD的解析式;
②此人腾空飞出后的落点D是否在安全范围内?请说明理由(水面与地面之间的高度差忽略不计);
(3)为消除安全隐患,公园计划对水滑道进行加固.如图2,水滑道已经有两条加固钢架,一条是水滑道距地面4米的点M处竖直支撑的钢架MN,另一条是点M与点B之间连接支撑的钢架BM.现在需要在水滑道下方加固一条支撑钢架,为了美观,要求这条钢架与BM平行,且与水滑道有唯一公共点,一端固定在钢架MN上,另一端固定在地面上.请你计算出这条钢架的长度(结果保留根号).
【分析】(1)依据题意,水滑道ACB所在抛物线的顶点C(﹣3,78),从而可设抛物线为y=a(x+3)2+78,又B(0,2),故2=a(0+3)2+78,可得a=18,进而可以判断得解;
(2)①依据题意,由抛物线BD恰好与抛物线ACB关于点B成中心对称,故抛物线BD的顶点与抛物线ACB的顶点C关于点B成中心对称,则B是它们的中点,又C(﹣3,78),B(0,2),从而抛物线BD的顶点为(3,258),可得此人腾空后的最大高度;进而可设抛物线BD为y=a'(x﹣3)2+258,再将B(0,2)代入得,计算可得抛物线BD的解析式;
②依据题意,由①得y=−18(x﹣3)2+258,可令y=0,求出x可得OD的长,从而求出DE即可判断得解;
(3)依据题意,画出图象找出所求钢架,再由ACB所在抛物线y=18(x+3)2+78,令y=4,故4=18(x+3)2+78,进而可得M的坐标,可得直线BM,结合EF∥BM,可设EF为y=−14x+m,再联立方程组y=−14x+my=18(x+3)2+78,得方程x2+8x﹣8m+16=0,从而Δ=64﹣4(﹣8m+16)=0,求出m后可得直线EF,进而求出E的坐标,再结合勾股定理计算即可得解.
【解答】解:(1)由题意,水滑道ACB所在抛物线的顶点C(﹣3,78),
∴可设抛物线为y=a(x+3)2+78.
又B(0,2),
∴2=a(0+3)2+78.
∴a=18.
∴抛物线为y=18(x+3)2+78.
故答案为:y=18(x+3)2+78.
(2)①由题意,∵抛物线BD恰好与抛物线ACB关于点B成中心对称,
∴抛物线BD的顶点与抛物线ACB的顶点C关于点B成中心对称.
∴B是它们的中点.
又C(﹣3,78),B(0,2),
∴抛物线BD的顶点为(3,258).
∴此人腾空后的最大高度为258米.
又此时可设抛物线BD为y=a'(x﹣3)2+258,
将B(0,2)代入得,
∴a'(0﹣3)2+258=2.
∴a'=−18.
∴抛物线BD的解析式y=−18(x﹣3)2+258.
②由①得y=−18(x﹣3)2+258,
令y=0,
∴0=−18(x﹣3)2+258.
∴x=8或x=﹣2(舍去).
∴OD=8米.
又OE=12米,
∴DE=12﹣8=4>3.
∴落点D在安全范围内.
(3)由题意,如图,EF即为所求钢架.
∵ACB所在抛物线y=18(x+3)2+78,
令y=4,
∴4=18(x+3)2+78.
∴x=﹣8或x=2(舍去).
∴M(﹣8,4).
又B(0,2),
∴直线BM为y=−14x+2.
∵EF∥BM,
∴可设EF为y=−14x+m.
联立方程组y=−14x+my=18(x+3)2+78,
∴18(x+3)2+78=−14x+m.
∴x2+8x﹣8m+16=0.
∴Δ=64﹣4(﹣8m+16)=0.
∴m=0
∴直线EF为y=−14x,过原点,即F与O重合.
∵M(﹣8,4),
∴令x=﹣8,则y=−14x=−14×(﹣8)=2.
∴OE=2米,ON=8米.
又∠ENO=90°,
∴EF=EO=22+82=217(米).
答:这条钢架的长度为217米.
【点评】本题主要考查了二次函数的应用,解题时要熟练掌握并能灵活运用二次函数的性质是关键.
2.(2024•吉林)小明利用一次函数和二次函数知识,设计了一个计算程序,其程序框图如图(1)所示,输入x的值为﹣2时,输出y的值为1;输入x的值为2时,输出y的值为3;输入x的值为3时,输出y的值为6.
(1)直接写出k,a,b的值.
(2)小明在平面直角坐标系中画出了关于x的函数图象,如图(2).
Ⅰ.当y随x的增大而增大时,求x的取值范围.
Ⅱ.若关于x的方程ax2+bx+3﹣t=0(t为实数),在0<x<4时无解,求t的取值范围.
Ⅲ.若在函数图象上有点P,Q(P与Q不重合).P的横坐标为m,Q的横坐标为﹣m+1.小明对P,Q之间(含P,Q两点)的图象进行研究,当图象对应函数的最大值与最小值均不随m的变化而变化,直接写出m的取值范围.
【分析】(1)根据题意将 x=﹣2,y=1 代入 y=kx+3,得k=1;将x=2,y=3和x=3,y=6分别代入 y=ax2+bx+3 得a=1,b=﹣2;
(2)I:由(1)可写出一次函数解析式为:y=x+3,二次函数解析式为:y=x2﹣2x+3,根据一次函数和二次函数的增减性即可得到:当y随x的增大而增大时,x的取值范围为:x<0或x≥1;
Ⅱ:ax2+bx+3﹣t=0在0<x<4时无解可转为:抛物线 y=x2﹣2x+3 与直线y=t在0<x<4时无交点的问题,而y=x2﹣2x+3的顶点为(1,2),过(4,11),根据图象分析可得当t<2或t≥11时,抛物线 y=x2﹣2x+3 与直线y=t在0<x<4时没有交点;
Ⅲ:根据xP=m,xQ=﹣m+1,可得点P、Q关于直线 x=12 对称,当 x=1,y最小值=1﹣2+3=2,当 x=0时,y最大值=3,因为当图象对应函数的最大值与最小值均不随m的变化而变化,而当 x=2 时,y=3,x=﹣1 时,y=2,故①当 m>12,根据图象分析可知:−1≤−m+1≤01≤m≤2;②当 m<12,根据图象分析可知:−1≤m≤01≤−m+1≤2,从而得到m的取值范围.
【解答】(1)解:∵x=﹣2<0,
∴将 x=﹣2,y=1 代入 y=kx+3,得:﹣2k+3=1,解得:k=1,
∵x=2>0,x=3>0,
将x=2,y=3和x=3,y=6分别代入 y=ax2+bx+3 得:4a+2b+3=39a+3b+3=6,
解得:a=1b=−2;
故:a=1,b=﹣2,k=1.
(2)解:I:∵k=1,a=1,b=﹣2,
∴一次函数解析式为:y=x+3,二次函数解析式为:y=x2﹣2x+3,
当x≥0时,y=x2﹣2x+3,其对称轴为直线x=1,开口向上,
∴x≥1时,y随着x的增大而增大;
当x<0时,y=x+3,k=1>0,
∴x<0时,y随着x的增大而增大,
综上,x的取值范围:x<0或x≥1;
Ⅱ:∵ax2+bx+3﹣t=0在0<x<4时无解,
∴ax2+bx+3=t,在0<x<4时无解,
∴问题转化为抛物线 y=x2﹣2x+3 与直线y=t在0<x<4时无交点,
∵对于 y=x2﹣2x+3,当x=1时,y=2,
∴顶点为(1,2),
如图:
∴当t=2时,抛物线 y=x2﹣2x+3 与直线y=t在0<x<4时正好一个交点,
∴当t<2时,抛物线 y=x2﹣2x+3 与直线y=t在0<x<4时没有交点;
当x=4,y=16﹣8+3=11,
∴当t=11时,抛物线 y=x2﹣2x+3 与直线y=t在0<x≤4时正好一个交点,
∴当t≥11时,抛物线 y=x2﹣2x+3 与直线y=t在0<x<4时没有交点,
∴当t<2或t≥11时,抛物线 y=x2﹣2x+3 与直线y=t在0<x<4时没有交点,
即:当t<2或t≥11时,关于x的方程 ax2+bx+3﹣t=0 (t为实数),在0<x<4时无解;
Ⅲ:∵xP=m,xQ=﹣m+1,
∴m+(−m+1)2=12,
∴直线x=m与直线x=﹣m+1关于直线 x=12 对称,
当 x=1,y最小值=1﹣2+3=2,
当 x=0时,y最大值=3,
∵当图象对应函数的最大值与最小值均不随m的变化而变化,而当 x=2 时,y=3,x=﹣1 时,y=2,
∴①当 m>12 如图:
由题意得:−1≤−m+1≤01≤m≤2,
∴1≤m≤2;
②当 m<12,如图:
由题意得:−1≤m≤01≤−m+1≤2,
∴﹣1≤m≤0,
综上:﹣1≤m≤0或1≤m≤2.
【点评】本题考查了待定系数法求函数表达式、函数增减性、方程与函数的关系、不等式与函数的关系等知识,画出图象,根据方程、不等式与函数的关系在图象上分析是解题的关键.
3.(2024•青岛)5月中旬,樱桃相继成熟,果农们迎来了繁忙的采摘销售季.为了解樱桃的收益情况,从第1天销售开始,小明对自己家的两处樱桃园连续15天的销售情况进行了统计与分析:
A樱桃园:
第x天的单价、销售量与x的关系如表:
第x天的单价与x近似地满足一次函数关系,已知每天的固定成本为745元.
B樱桃园:
第x天的利润y2(元)与x的关系可以近似地用二次函数y2=ax2+bx+25刻画,其图象如图:
(1)A樱桃园第x天的单价是 (﹣2x+52) 元/盒(用含x的代数式表示);
(2)求A樱桃园第x天的利润y1(元)与x的函数关系式;(利润=单价×销售量﹣固定成本)
(3)①y2与x的函数关系式是 y2=﹣30x2+500x+25 ;
②求第几天两处樱桃园的利润之和(即y1+y2)最大,最大是多少元?
(4)这15天中,共有 4 天B樱桃园的利润y2比A樱桃园的利润y1大.
【分析】根据表格和图象找出关键信息,运用待定系数法求出一次函数和二次函数的解析式,即可解决最值问题.
【解答】解:(1)设第x天的单价m元与x满足的一次函数关系式为:m=kx+b,
由题中表格可知:当x=1时,m=50;当x=2时,m=48;
∴k+b=502k+b=48,解得k=−2b=52,
∴m=﹣2x+52,
故答案为:﹣2x+52;
(2)根据题意可得:y1=(﹣2x+52)(10x+10)﹣745,
化简整理得:y1=−20x2+500x−225,
∴A樱桃园第x天的利润y1(元)与x的函数关系式为:y1=−20x2+500x−225;
(3)①由图象可知:二次函数y2=ax2+bx+25的图象经过点(1,495)、(2,905),
∴a+b+25=4954a+2b+25=905,解得a=−30b=500,
∴y2=﹣30x2+500x+25,
故答案为:y2=﹣30x2+500x+25;
②y1+y2=(−20x2+500x−225)+(−30x2+500x+25)=−50x2+1000x﹣200
=﹣50(x﹣10)2+4800,
∵﹣50<0,
∴当x=10时,y1+y2有最大值4800,
∴第10天两处的樱桃园的利润之和最大,最大是4800元;
(4)由题可知:y2>y1,
∴﹣30x2+500x+25>﹣20x2+500x﹣225即﹣10x2>﹣250,
解得:﹣5<x<5,
∵x取正整数,
∴1≤x≤4,
∴这15天中共有4天B樱桃园的利润y2比A樱桃园的利润y1大,
故答案为:4.
【点评】本题综合考查了一次函数、二次函数、不等式等相关的知识点,实际问题中运用函数关系正确表示利润是解答的关键.
4.(2024•深圳模拟)综合实践
【分析】任务1:由题意可得出顶点E的坐标,设出抛物线解析式为y=ax2+7,然后再把点A的坐标代入即可求出;
任务2:根据任务1中解析式可得出当y=6时对应x的值,两个x值相减即可得出水平距离;
任务3:设N点坐标为(m,−19m2+7),列出关于m的解析式,由函数的性质求最大值即可.
【解答】解:任务1:∵四边形ABCD是矩形,
∴AD=BC=12(米),
∴点A(﹣6,3),点D(6,3),
根据题意和图象可得,顶点E的坐标为(0,7),
∴可设抛物线AED的解析式为:y=ax2+7,
把点A(﹣6,3)代入解析式可得:36a2+7=3,
解得:a=−19,
抛物线AED的解析式为:y=−19x2+7;
任务2:当y=6时,−19x2+7=6,
解得x=±3,
∵3﹣(﹣3)=3+3=6(米),
∴两根支撑柱之间的水平距离为6米;
任务3:设N点坐标为(m,−19m2+7),PQ、PN、MN的长度之和为w米,
则PN=2m,PQ=MN=−19m2+7,
∴w=2m+2(−19m2+7)=−29m2+2m+14=−29(m−92)2+372,
∵−29<0,
当m=92时,w有最大值,最大值为372,
∴“脚手架”三根支杆PQ,PN,MN的长度之和的最大值为372米.
【点评】本题考查的是二次函数的应用,解题关键求出函数的解析式.
5.(2024•南山区二模)综合与实践:
洒水车是城市绿化的生力军,清扫道路,美化市容,降温除尘,方便出行.如图1,一辆洒水车正在沿着公路行驶(平行于绿化带),为绿化带浇水.数学小组成员想了解,洒水车要如何把控行驶路线与绿化带之间的距离,才能保证喷出的水能浇灌到整个绿化带?
为解决这一问题,数学小组决定建立函数模型来描述浇水的情况,探索步骤如下:
(1)【建立模型】
数据收集:如图2,选取合适的原点O,建立直角坐标系,使得洒水车的喷水口H点在y轴上,根据现场测量结果,喷水口H离地竖直高度为OH=1.5m.把绿化带横截面抽象为矩形DEFG,其中D,E点在x轴上,测得其水平宽度DE=3m,竖直高度EF=0.5m.那么,洒水车与绿化带之间的距离就可以用线段OD的长来表示.
①查阅资料:发现可以把洒水车喷出的水的上、下边缘抽象为平面直角坐标系中两条抛物线的部分图象,分别为y1,y2.上边缘抛物线y1的最高点A离喷水口的水平距离为2m,高出喷水口0.5m,求上边缘抛物线y1的函数解析式,并求洒水车喷出水的最大射程OC.
②下边缘抛物线y可以看作由上边缘抛物线y1向左平移得到,其开口方向与大小不变.请求出下边缘抛物线y2 与x轴的正半轴交点B的坐标.
(2)【问题解决】
要使洒水车行驶时喷出的水能浇灌到整个绿化带,利用上述信息求OD的取值范围.
(3)【拓展应用】
半年之后,由于植物生长与修剪标准的变化,绿化带的竖直高度EF变成了1m,喷水口也应适当升高,才能使洒水车行驶时喷出的水能浇灌到整个绿化带,已知y1与y2的开口方向与大小不变,请直接写出OH的最小值: 6532 .
【分析】(1)①由顶点A(2,2)得,设y=a(x﹣2)2+2,再根据抛物线过点(0,1.5),可得a的值,从而解决问题;
②由对称轴知点(0,1.5)的对称点为(4,1.5),则下边缘抛物线是由上边缘抛物线向左平移4cm得到的,可得点B的坐标;
(2)根据EF=0.5,求出点F的坐标,利用增减性可得d的最大值为最小值,从而得出答案;
(2)当喷水口高度最低,且恰好能浇灌到整个绿化带时,点D、F恰好分别在两条抛物线上,故设点D(m,−18(m+2)2+h+0.5),F(m+3,−18(m+3﹣2)2+h+0.5),则有−18[(m+3﹣2)2+h+0.5]﹣[−18(m+2)2+h+0.5]=1,从而得出答案.
【解答】解:(1)①由题意得:A(2,2),H(0,1.5),
∵A(2,2)是上边缘抛物线的顶点,
设y1=a(x﹣2)2+2,
又∵抛物线过点H(0,1.5),
∴1.5=4a+2,
∴a=−18,
∴上边缘抛物线的函数解析式为y1=−18(x﹣2)2+2;
令y1=0,则0=−18(x﹣2)2+2,
解得x=6或x=﹣2(舍去),
∴洒水车喷出水的最大射程OC为6m;
②∵y1对称轴为直线x=2,
∴点(0,1.5)的对称点为(4,1.5),
∵平移后y2仍过点(0,1.5),
∴y2是由y1向左平移4m得到的,
∵C(6,0),点B是由点C向左平移4m得到的,
∴点B的坐标为(2,0);
(2)∵EF=0.5,
∴点F的纵坐标为0.5,
∴−18(x﹣2)2+2=0.5,
解得x=2+23或x=2﹣23(舍去),
∴x=2+23,
当x>2时,y随x的增大而减小,
∴当2≤x≤6时,要使y≥0.5,
则x≤2+23,
∵当0≤x≤2时,y随x的增大而增大,且x=0时,y=1.5>0.5,
∴当0≤x≤6时,要使y≥0.5,则0≤x≤2+23
∵DE=3,灌溉车行驶时喷出的水能浇灌到整个绿化带,
∴OD的最大值为2+23−3=23−1,
∵下边缘抛物线,喷出的水能灌溉到绿化带底部的条件是OD≥2,
∴OD的取值范围为2≤OD≤23−1;
(3)设OH=h,
由(1)②可知y2=−18(x+2)2+2,
当喷水口高度最低,且恰好能浇灌到整个绿化带时,点D、F恰好分别在两条抛物线上,
设点D(m,−18(m+2)2+h+0.5),F(m+3,−18(m+3﹣2)2+h+0.5),
则有−18(m+3﹣2)2+h+0.5﹣[−18(m+2)2+h+0.5]=1,
解得m=2.5,
∴点D的纵坐标为h−6532,
∵h−6532=0,
∴h的最小值为6532.
故答案为:6532.
【点评】本题是二次函数的实际应用,主要考查了待定系数法求二次函数解析式,二次函数的性质,二次函数与方程的关系等知识,读懂题意,建立二次函数模型是解题的关键.
√满分技法
读懂题意,建立合适坐标系,准确运用二次函数的性质
√满分技法
1.与现实生活结合类问题,常需要自己先建立合适的平面直角坐标系,之后再根据信息做题;
2.二次函数实际应用的问题,如果是分段函数,最后需要写成一个整体,后边分别写上对应的取值范围
3.利润最大化问题与二次函数模型
牢记两公式:①单位利润=售价-进价;
②总利润=单件利润×销量;
谨记两转化:①销量转化为售价的一次函数;
②总利润转化为售价的二次函数;
函数性质的应用:常利用二次函数的性质求出在自变量取值范围内的函数最值;
x
0
1
2
m
4
5
6
7
…
y
0
72
6
152
8
152
n
72
…
制定加工方案
生产背景
背景1
◆某民族服装厂安排70名工人加工一批夏季服装,有“风”“雅”“正”三种样式.
◆因工艺需要,每位工人每天可加工且只能加工“风”服装2件,或“雅”服装1件,或“正”服装1件.
◆要求全厂每天加工“雅”服装至少10件,“正”服装总件数和“风”服装相等.
背景2
每天加工的服装都能销售出去,扣除各种成本,服装厂的获利情况为:
①“风”服装:24元/件;
②“正”服装:48元/件;
③“雅”服装:当每天加工10件时,每件获利100元;如果每天多加工1件,那么平均每件获利将减少2元.
信息整理
现安排x名工人加工“雅”服装,y名工人加工“风”服装,列表如下:
服装种类
加工人数(人)
每人每天加工量(件)
平均每件获利(元)
风
y
2
24
雅
x
1
正
1
48
探究任务
任务1
探寻变量关系
求x、y之间的数量关系.
任务2
建立数学模型
设该工厂每天的总利润为w元,求w关于x的函数表达式.
任务3
拟定加工方案
制定使每天总利润最大的加工方案.
单价(元/盒)
销售量(盒)
第1天
50
20
第2天
48
30
第3天
46
40
第4天
44
50
…
…
…
第x天
10x+10
设计“脚手架”支杆的长度
材料1
为培养学生劳动实践能力,某学校在校西南角开辟出一块劳动实践基地.如图是其中蔬菜大棚的横截面,它由抛物线AED和矩形ABCD构成.已知矩形的长BC=12米,宽AB=3米,抛物线最高点E到地面BC的距离为7米.
材料2
冬季到来,为防止大雪对大棚造成损坏,学校决定在大棚两侧安装两根垂直于地面且关于y轴对称的支撑柱PQ和MM,如图所示
材料3
为了进一步固定大棚,准备在两根支撑柱上架横梁PN.搭建成一个矩形“脚手架”PQMN,如图所示.
问题解决
任务1
确定大棚形状
按如图所示建立平面直角坐标系,求抛物线AED的函数表达式.
任务2
尝试计算间距
若两根支撑柱PQ,MN的高度均为6米,求两根支撑柱PQ,MN之间的水平距离.
任务3
探索最优方案
为了进一步固定大棚,准备在两根支撑柱上架横梁PN.搭建成一个矩形“脚手架”PQMN,求出“脚手架”三根支杆PQ、PN、MN的长度之和的最大值.
相关试卷 更多
- 1.电子资料成功下载后不支持退换,如发现资料有内容错误问题请联系客服,如若属实,我们会补偿您的损失
- 2.压缩包下载后请先用软件解压,再使用对应软件打开;软件版本较低时请及时更新
- 3.资料下载成功后可在60天以内免费重复下载
免费领取教师福利 

.png)




