搜索
      上传资料 赚现金

      山东省德州市2024-2025学年高二上学期1月期末考试生物试卷(解析版)

      • 948.81 KB
      • 2025-04-29 09:56:07
      • 62
      • 0
      •  
      加入资料篮
      立即下载
      山东省德州市2024-2025学年高二上学期1月期末考试生物试卷(解析版)第1页
      1/23
      山东省德州市2024-2025学年高二上学期1月期末考试生物试卷(解析版)第2页
      2/23
      山东省德州市2024-2025学年高二上学期1月期末考试生物试卷(解析版)第3页
      3/23
      还剩20页未读, 继续阅读

      山东省德州市2024-2025学年高二上学期1月期末考试生物试卷(解析版)

      展开

      这是一份山东省德州市2024-2025学年高二上学期1月期末考试生物试卷(解析版),共23页。试卷主要包含了 光敏色素有两种类型等内容,欢迎下载使用。
      本试卷分第Ⅰ卷(选择题)和第Ⅱ卷(非选择题)两部分,满分100分,考试时间90分钟。注意事项:
      1.答卷前,考生务必将自己的姓名、考生号等填写在答题卡和试卷指定位置。
      2.回答选择题时,选出每小题答案后,用铅笔把答题卡上对应题目的答案标号涂黑。如需改动,用橡皮擦干净后,再选涂其他答案标号。回答非选择题时,将答案写在答题卡上。写在本试卷上无效。
      3.考试结束后,将本试卷和答题卡一并交回。
      第Ⅰ卷(选择题,共45分)
      一、选择题:本题共15小题,每小题2分,共30分。每小题只有一个选项符合题目要求。
      1. 研究表明,血浆中蛋白质的含量为7%~9%,无机盐约为1%。下列说法正确的是( )
      A. 血浆蛋白的合成过程发生在内环境
      B. 血浆蛋白减少会导致组织液减少
      C. 血浆蛋白形成的渗透压高于血浆中无机盐形成的渗透压
      D. 血浆蛋白与无机盐的含量可作为检测内环境稳态的指标
      【答案】D
      【分析】内环境:由细胞外液构成的液体环境,内环境是细胞与外界环境进行物质交换的媒介。细胞从内环境获得营养物质,将代谢废物释放到内环境,内环境通过消化系统、呼吸系统、泌尿系统、循环系统与外界环境进行物质交换。组织液、淋巴的成分和含量与血浆的相近,但又不完全相同,最主要的差别在于血浆中含有较多的蛋白质,而组织液和淋巴中蛋白质含量较少。血浆大部分是水,其余包括蛋白质、无机盐以及血液运送的物质(各种营养物质、代谢废物、气体和激素等)。
      【详解】A、血浆蛋白属于分泌蛋白,其合成过程发生在细胞内的核糖体上,然后经过内质网和高尔基体的加工运输,最后分泌到细胞外进入血浆,并非发生在内环境,A错误;
      B、血浆蛋白减少,血浆渗透压降低,血浆中的水分会进入组织液,导致组织液增多,引起组织水肿,B错误;
      C、血浆渗透压的大小主要与无机盐、蛋白质的含量有关,细胞外液渗透压的90%以上来源于Na+和Cl-,所以血浆中无机盐形成的渗透压高于血浆蛋白形成的渗透压,C错误;
      D、内环境稳态包括内环境的化学成分和理化性质的相对稳定,血浆蛋白与无机盐都属于内环境的化学成分,其含量可作为检测内环境稳态的指标,D正确。
      故选D。
      2. 研究人员对动物脑干的不同区域施加电刺激,观察到脑干中既存在加强肌紧张的区域,也存在抑制肌紧张的区域。正常情况下,脑干对肌紧张的促进作用和抑制作用保持平衡,使躯体运动协调统一。将实验动物的脑干与大脑的联系切断后,动物会出现全身肌紧张增强、四肢僵直的现象。下列说法错误的是( )
      A. 脑干是连接脊髓和脑其他部分的重要通路
      B. 手术后实验动物的呼吸与心跳也随之停止
      C. 手术使脑干抑制肌紧张的作用相对占劣势
      D. 脑干对肌紧张的调节作用受到大脑的控制
      【答案】B
      【分析】脑干是连接脊髓和脑其他部分的重要通路,有许多维持生命的必要中枢,如调节呼吸、心脏功能的基本活动中枢。
      【详解】A、脑干是连接脊髓和脑其他部分的重要通路,有许多维持生命的必要中枢,A正确;
      BC、将实验动物的脑干与大脑的联系切断后,手术使脑干抑制肌紧张的作用相对占劣势,动物会出现全身肌紧张增强、四肢僵直的现象,呼吸、心血管运动中枢在脑干,呼吸与心跳并未随之停止,B错误,C正确;
      D、脑干是连接脊髓和脑其他部分的重要通路,将实验动物的脑干与大脑的联系切断后,动物会出现全身肌紧张增强、四肢僵直的现象,说明脑干对肌紧张的调节作用受到大脑的控制,D正确。
      故选B。
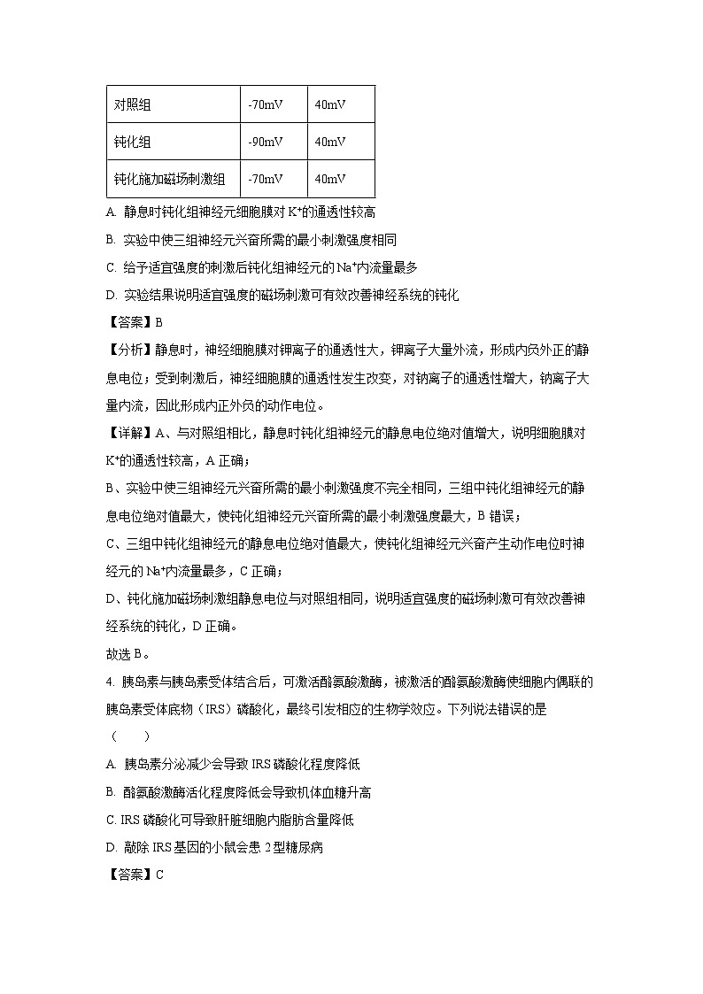
      3. 神经系统的钝化是指神经系统对外界刺激的感受性降低。为探究适宜强度的磁场刺激能否改善神经系统的钝化,研究人员以小鼠为模型动物进行了相关实验,下表为三组小鼠海马区神经元兴奋前后膜电位的检测结果。下列说法错误的是( )
      A. 静息时钝化组神经元细胞膜对K+的通透性较高
      B. 实验中使三组神经元兴奋所需的最小刺激强度相同
      C. 给予适宜强度的刺激后钝化组神经元的Na+内流量最多
      D. 实验结果说明适宜强度的磁场刺激可有效改善神经系统的钝化
      【答案】B
      【分析】静息时,神经细胞膜对钾离子的通透性大,钾离子大量外流,形成内负外正的静息电位;受到刺激后,神经细胞膜的通透性发生改变,对钠离子的通透性增大,钠离子大量内流,因此形成内正外负的动作电位。
      【详解】A、与对照组相比,静息时钝化组神经元的静息电位绝对值增大,说明细胞膜对K+的通透性较高,A正确;
      B、实验中使三组神经元兴奋所需的最小刺激强度不完全相同,三组中钝化组神经元的静息电位绝对值最大,使钝化组神经元兴奋所需的最小刺激强度最大,B错误;
      C、三组中钝化组神经元的静息电位绝对值最大,使钝化组神经元兴奋产生动作电位时神经元的Na+内流量最多,C正确;
      D、钝化施加磁场刺激组静息电位与对照组相同,说明适宜强度的磁场刺激可有效改善神经系统的钝化,D正确。
      故选B。
      4. 胰岛素与胰岛素受体结合后,可激活酪氨酸激酶,被激活的酪氨酸激酶使细胞内偶联的胰岛素受体底物(IRS)磷酸化,最终引发相应的生物学效应。下列说法错误的是( )
      A. 胰岛素分泌减少会导致IRS磷酸化程度降低
      B. 酪氨酸激酶活化程度降低会导致机体血糖升高
      C. IRS磷酸化可导致肝脏细胞内脂肪含量降低
      D. 敲除IRS基因的小鼠会患2型糖尿病
      【答案】C
      【分析】胰岛素作用:促进组织细胞加速摄取、利用和储存葡萄糖,抑制肝糖原的分解和非糖物质的转化,从而使血糖水平降低。
      【详解】A、胰岛素与胰岛素受体结合会导致IRS磷酸化,因此胰岛素分泌减少会导致IRS磷酸化程度降低,A正确;
      B、酪氨酸激酶活化程度降低会减弱胰岛素引起的降低血糖的效应,从而导致机体血糖升高,B正确;
      C、IRS磷酸化可导致血糖转化为脂肪,肝脏细胞内脂肪含量提高,C错误;
      D、 敲除IRS基因的小鼠,无法接受胰岛素信号并引发降血糖的效应,即患2型糖尿病,D正确。
      故选C。
      5. 情绪压力传入到下丘脑后会引起肾上腺髓质和皮质分别产生肾上腺素和糖皮质激素,从而引起压力效应。压力过大还会诱导T细胞的线粒体裂解,使细胞代谢紊乱,从而导致一系列焦虑行为。下列说法错误的是( )
      A. 糖皮质激素的分泌可能需要垂体的参与
      B. 压力过大会影响人体的细胞免疫和体液免疫
      C. 可通过减少T细胞的数量来治疗压力过大导致的焦虑
      D. 神经系统、内分泌系统和免疫系统之间存在着相互调节
      【答案】C
      【分析】当人感受到精神压力时,会引起下丘脑分泌促肾上腺皮质激素释放激素,作用于垂体,使垂体分泌促肾上腺皮质激素,进而引起皮质醇等肾上腺皮质激素的分泌, 这种调节机制属于分级调节。
      【详解】A、情绪压力下,机体可以通过“下丘脑—垂体—肾上腺皮质轴”进行调节,使肾上腺皮质分泌和释放的糖皮质激素量增加,A正确;
      B、根据题意,细胞免疫和体液免疫均需要辅助性T的参与,而压力过大还会诱导T细胞的线粒体裂解,压力过大会影响人体的细胞免疫和体液免疫,B正确;
      C、可通过增多T细胞数量来治疗压力过大导致的焦虑,C错误;
      D、神经系统、内分泌系统和免疫系统之间存在着相互调节,通过信息分子构成一个复杂的网络,D正确。
      故选C。
      6. 失温症是指在极端天气下人体核心区(心、肺、脑)温度过低而出现的各种症状。人体失温经历的阶段及症状表现如表所示。下列说法错误的是( )
      A. 失温是由机体长时间产热小于散热导致的
      B. 低温代偿期,交感神经兴奋使皮肤血管收缩
      C. 中度失温期,高级中枢调节功能增强导致寒战停止
      D. 重度失温期,患者大脑皮层的正常功能受到影响
      【答案】C
      【分析】当局部体温低于正常体温时,冷觉感受器受到刺激并产生兴奋,兴奋传递到下丘脑的体温调节中枢,通过中枢的分析、综合,再使有关神经兴奋,进而引起皮肤血管收缩,皮肤的血流量减少,散热量也相应减少。同时,汗腺的分泌量减少,蒸发散热也随之减少。同时,机体还会主动增加产热。寒冷刺激使下丘脑的体温调节中枢兴奋后,可引起骨骼肌战栗,使产热增加。与此同时,相关神经兴奋后可促进甲状腺激素、肾上腺素等激素的释放,使肝和其他组织细胞的代谢活动增强,增加产热。
      【详解】A、体温恒定是产热量=散热量,失温是由机体长时间产热小于散热导致的,A正确;
      B、低温代偿期,人体感觉到冷,人体接受寒冷刺激后,体温调节中枢兴奋,交感神经兴奋性增强,毛细血管收缩、骨骼肌战栗,B正确;
      C、中度失温期,高级中枢调节功能减弱导致寒战停止,C错误;
      D、重度失温期,间歇性颤抖,甚至出现反常脱衣现象,说明患者大脑皮层的正常功能受到影响,D正确。
      故选C。
      7. 生长素在植物体内以IAA-和IAAH两种形式存在,其中IAAH具有很强的亲脂性。下图表示生长素极性运输的化学渗透模型,a、b、c是细胞膜上与生长素极性运输有关的三种载体蛋白,a蛋白在细胞膜上呈不对称分布。下列说法错误的是( )
      A. IAAH与IAA-穿过细胞膜的方式都属于被动运输
      B. IAA-通过b进入细胞时,b的空间结构会发生改变
      C. c的功能增强有利于IAAH和IAA-进入细胞
      D. a在细胞膜上集中分布的一侧靠近植物形态学下端
      【答案】A
      【分析】据图分析,细胞质的pH=7,细胞膜外侧pH=5,细胞质中IAA-的通过蛋白质a运输进入细胞壁,然后与H+结合形成IAAH;IAAH通过细胞膜进入细胞质不需要载体蛋白的协助,方式为自由扩散;蛋白质c可以将H+运出细胞,且能够催化ATP水解,说明运输方式为主动运输,则蛋白质b将H+运进细胞内的方式为协助扩散,其产生的动力为IAA-运进细胞内提供能量,因此IAA-通过蛋白质b进入细胞的方式为主动运输。
      【详解】A、IAAH具有很强的亲脂性,进入细胞的方式是自由扩散。IAA-进入细胞时为主动运输(需要依靠H+浓度差提供能量),运出细胞的方式是协助扩散(顺浓度梯度),A错误;
      B、IAA-通过b进入细胞时,运输方式是主动运输,载体蛋白b转运时会发生自身构象的改变,B正确;
      C、c可以维持H+的内外浓度差,IAA-进入细胞依赖于H+的内外浓度差,IAA-与H+结合IAAH后进入细胞,c的功能增强有利于IAAH和IAA-进入细胞,C正确;
      D、生长素极性运输的方向是从形态学上端到形态学下端,a是将IAA-运出细胞,在细胞膜上集中分布的一侧靠近植物形态学下端,D正确。
      故选A。
      8. 光敏色素有两种类型:生理失活型的Pr和生理激活型的Pfr,二者可以在不同波长的光下相互转化,莴苣种子需要吸收特定波长的光激活光敏色素后才能萌发。为研究红光和远红光对莴苣种子萌发的影响,科学家将莴苣种子交替暴露在红光(R)和远红光(FR)下,测得种子的萌发率如表所示。下列说法正确的是( )
      A. 红光可以使Pr转化为Pfr
      B. 莴苣种子接受红光照射即可萌发
      C. Pfr可能降低了种子对赤霉素的敏感性
      D. 光敏色素与光合色素的化学本质相同
      【答案】A
      【分析】与第一组(只用红光R照射)相比,第二组R-FR交替处理组种子的萌发率明显降低,说明红光促进莴苣种子萌发,远红光抑制种子萌发;根据后几组的实验结果可知,红光的促进作用可以被随后照射的远红光降低。
      【详解】A、根据交替处理的几组的实验结果可知,红光的促进萌发作用可以被随后照射的远红光降低,红光诱导光敏色素发生空间结构变化,使Pr转化为Pfr形式,A正确;
      B、莴苣种子需要吸收特定波长的光(如红光)激活光敏色素后才能萌发,B错误;
      C、解除种子休眠、促进种子萌发的是赤霉素,因此光敏色素Pfr型把信号传递给细胞核,可能提高种子对赤霉素的敏感性,促进种 子萌发,C错误;
      D、光敏色素化学本质是蛋白质(色素-蛋白复合体),与光合色素的化学本质不同,D错误。
      故选A。
      9. 城市卫生部门用鼠药灭鼠后,7年内某居民区褐家鼠的数量变化如图所示。下列说法正确的是( )
      A. 种群数量波动会引起K值发生改变
      B. 种群数量为b和c时,种群的年龄结构均为增长型
      C. 种群数量在a点后小幅度增加的原因是出生率大于死亡率
      D. 用标记重捕法调查褐家鼠种群密度时,鼠的记忆会使结果偏小
      【答案】B
      【分析】环境容纳量,又称为K值,是指在环境条件不受破坏的情况下,一定空间中所能维持的种群最大数量。
      【详解】A、K值(环境容纳量)是指在特定环境条件下,种群能够维持的最大数量,是由环境条件决定的,而不是由种群数量的波动直接引起的,A错误;
      B、据图可知,b点和c点之后,种群数量都有所增长,因此种群数量为b和c时,种群的年龄结构均为增长型,B正确;
      C、决定种群数量的数量特征有出生率、死亡率、迁入率和迁出率,故a点后数量少量增加的原因可能是迁入率大于迁出率,C错误;
      D、如果鼠对捕获器产生了记忆,可能会避开捕获器,导致再次捕获时标记个体的比例偏低,从而使种群密度的估计值偏大,D错误。
      故选B。
      10. 环境质量下降、自然灾害以及人类的偷猎和捕捉等限制种群数量增长的环境阻力称为限制压。一般以种群在200年内的灭绝概率小于5%作为种群维持存活的标准。在环境条件不变的情况下,科研人员对秦岭大熊猫进行了“种群存活”分析,调查结果如表所示。下列说法正确的是( )
      A. 秦岭大熊猫的种群密度可准确反映种群数量的变化趋势
      B. 秦岭大熊猫维持存活的最小初始规模范围是28~30只
      C. 秦岭大熊猫的初始种群规模越大,其环境容纳量也越大
      D. “限制压”增大,维持种群存活的最小初始规模会变小
      【答案】B
      【分析】根据表格分析,实验的自变量是初始种群规模,且随着初始种群规模的增加,种群在200年内的灭绝概率越低,其中初始种群规模为70只时,种群在200年内的灭绝概率为0,则存活率最高。
      【详解】A、种群密度反映了一定时期的数量,但不能反映种群数量的变化趋势,A错误;
      B、根据表格分析可知,初始种群规模在28时,200年内种群灭绝概率为6.5%;初始种群规模在30时,200年内种群灭绝概率为4.1%,以“种群在200年内的灭绝概率小于5%”作为种群可以维持存活的标准,因此该初始种群规模的最小范围是28-30只之间,B正确;
      C、环境容纳量受食物、气候、天敌数量等影响,与初始种群规模无关,C错误;
      D、据图分析可知,随着限制压的增大,种群的灭绝率越高,即种群的灭绝可能性会增大,维持种群存活的最小规模会增大,D错误。
      故选B。
      11. 干旱裸露的荒地是蝗虫最佳的产卵、孵化场所,阴湿多雨的环境易使蝗虫间流行疾病,雨雪还能直接杀灭蝗虫卵。蝗虫卵孵化形成的幼虫没有翅,只能跳跃,称为跳蝻。下列说法错误的是( )
      A. 干旱会增大蝗虫种群的K值,阴湿多雨会降低蝗虫种群的K值
      B. 气候属于影响蝗虫种群数量变化的非密度制约因素
      C. 利用性信息素干扰蝗虫雌雄成虫的交配属于生物防治
      D. 调查蝗虫卵和跳蝻的密度应分别采用样方法和标记重捕法
      【答案】D
      【分析】种群的数量特征包括种群密度、年龄结构(增长型、稳定型和衰退型)、性别比例、出生率和死亡率、迁入率和迁出率等,其中出生率和死亡率迁入率和迁出率能决定种群密度的大小;年龄结构能预测种群密度的变化;性别比例也能影响种群密度的大小;种群密度是最基本的数量特征。
      【详解】A、环境条件对种群的环境容纳量(K值)有显著影响,据题干信息可知,干旱条件有利于蝗虫的繁殖和生存,因此会增大蝗虫种群的K值,而阴湿多雨的环境不利于蝗虫的生存,会降低蝗虫种群的K值,A正确;
      B、非密度制约因素是指种群密度无关的因素,如气候、自然灾害等,B正确;
      C、生物防治是指通过利用天然生物或其代谢产物(如天敌、寄生生物、病原微生物、信息素等)来控制有害生物的种群数量,减少其对农业或生态系统的危害,故利用性信息素干扰蝗虫雌雄成虫的交配属于生物防治,C正确;
      D、蝗虫卵和跳蝻体积小、活动能力弱、分布相对集中,其密度调查通常采用样方法,D错误。
      故选D。
      12. 澳大利亚山火肆虐数月,考拉因行动缓慢成为受灾最严重的动物之一。火灾后一段时间,森林中的植被逐渐开始恢复,研究人员发现高大乔木快速繁殖,草本植物、灌木物种数量则呈现下降趋势。下列说法错误的是( )
      A. 山火后森林群落恢复会经历地衣阶段
      B. 草本植物、灌木对阳光的竞争力小于乔木
      C. 山火的发生会对澳大利亚周边其他国家的生态足迹产生影响
      D. 刺鼻的烟味和火光分别给考拉传递了化学和物理信息
      【答案】A
      【分析】初生演替是指在一个从来没有被植物覆盖的地面,或者是原来存在过植被,但被彻底消灭了的地方发生的演替;次生演替是指在原来植被虽已不存在,但原有土壤条件基本保留,甚至还保留了植物的种子或其他繁殖体的地方发生的演替。
      【详解】A、山火后森林群落发生的为次生演替,不会经历地衣阶段,A错误;
      B、乔木高大占有优势,草本植物、灌木对阳光的竞争力小于乔木,B正确;
      C、生态足迹是在现有技术条件下,维持某一人口单位生存所需的生产资源和吸纳废物的土地及水域面积,包括吸收二氧化碳所需的森林、草地或农田面积。山火的发生,会使环境中CO2增加,由于碳循环具有全球性,因此对澳大利亚周边其他国家的生态足迹会产生影响,C正确;
      D、刺鼻的烟味属于化学信息,火光属于物理信息,D正确。
      故选A。
      13. 某养殖区内部分食物网如图所示,下列说法错误的是( )
      A. 鳙鱼与水蚤之间的关系为捕食与种间竞争
      B. 捕捞养殖区中的水蚤可使鳙鱼、鲢鱼数量增加
      C. 蓝细菌所同化的一部分能量以鲢鱼粪便的形式流向分解者
      D. 图中没有体现的生态系统的成分是非生物的物质和能量
      【答案】D
      【分析】生态系统的结构包括生态系统的组成成分和营养结构。组成成分包括生产者、消费者、分解者以及非生物的物质和能量。营养结构包括食物链和食物网。
      【详解】A、图中鳙鱼和水蚤共同捕食蓝细菌,为种间竞争关系,鳙鱼又捕食水蚤,为捕食关系,故它们之间的关系是捕食和种间竞争。A正确;
      B、捕捞养殖区中的水蚤,鳙鱼和鲢鱼获得的资源增多,数量增多,B正确;
      C、鲢鱼粪便中的能量不属于鲢鱼,属于上一营养级的同化量,即蓝细菌,这部分能量最终流向分解者,C正确;
      D、图中没有体现的生态系统的成分是非生物的物质和能量和分解者,D错误。
      故选D。
      14. 某一营养级用于自身生长、发育和繁殖的能量在该营养级同化能量中所占的比例,称为生长效率。某生态系统中能量流动情况如图所示,a~h表示能量。下列说法正确的是( )
      A. 图中仅包含一条食物链
      B. 流经该生态系统的总能量为a
      C. 第二营养级的生长效率可表示为(b-e)/b
      D. 第二、三营养级间的能量传递效率为(c+h)/b
      【答案】C
      【分析】能量传递效率=(这一营养级同化量/上一营养级同化量)×100%。
      【详解】A、处于同一营养级的生物可能不止一种,因此图中可能包含多条食物链,A错误;
      B、流经该生态系统的总能量为生产者固定的太阳能和人工输入的能量,因此是a+g+h,B错误;
      C、第二营养级的生长效率=(第二营养级用于自身生长、发育和繁殖的能量/第二营养级同化的能量)×100%,第二营养级用于自身生长、发育和繁殖的能量=同化量-呼吸作用散失的能量即b-e,因此第二营养级的生长效率可表示为(b-e)/b×100%,C正确;
      D、第二、三营养级间的能量传递效率为第三营养级固定上一级的同化量÷第二营养级的同化量×100%=c/b×100%,D错误。
      故选C。
      15. 旱地平原立体种植模式是一种常见立体农业模式,该模式主要借助农业生产耕作层和上部空间来开展农业活动。关于该农业模式,下列说法错误的是( )
      A. 主要利用了群落的垂直结构
      B. 可实现农业生产的生态效益
      C. 依据农作物的空间差进行合理搭配
      D. 比传统种植模式的抵抗力稳定性差
      【答案】D
      【分析】群落的空间结构包括垂直结构和水平结构,立体农业主要利用了群落的空间结构原理。
      【详解】A、旱地平原立体种植模式主要借助农业生产耕作层和上部空间来开展农业活动,例如阳生植物在上层,阴生植物在下层,利用了生物群落的垂直结构,A正确;
      B、该农业模式充分利用空间、阳光等资源,可在有限空间内种植多种作物,可实现农业生产的生态效益,B正确;
      C、该农业模式依据农作物的空间差进行合理搭配,形成优质、高产生产系统,C正确;
      D、立体农业生态系统与传统农业相比,物种多样性增加,营养结构复杂,抵抗力稳定性就越强,D错误。
      故选D。
      二、选择题:本题共5小题,每小题3分,共15分。每小题有一个或多个选项符合题目要求,全部选对得3分,选对但不全的得1分,有选错的得0分。
      16. 研究发现,小鼠的背根神经节(DRG)中PTEN蛋白和TRPV1蛋白与痒觉信号传递有关。为探究PTEN蛋白与TRPV1蛋白在痒觉信号传递过程中的作用,研究者用组胺分别刺激不同处理后的小鼠,使其产生痒觉和抓挠行为,结果如图。下列说法正确的是( )

      A. 组胺刺激引起抓挠行为的过程属于条件反射
      B. PTEN蛋白可以降低小鼠对组胺致痒的敏感性
      C. 小鼠产生痒觉需要传入神经和传出神经共同参与
      D. 使用TRPV1蛋白抑制剂可舒缓过敏导致的瘙痒
      【答案】BD
      【分析】分析题图:与正常小鼠相比,PTEN基因敲除小鼠30分钟内的抓挠次数明显增多,说明PTEN基因敲除后机体对组胺的敏感性增强,PTEN蛋白具有降低机体对组胺的敏感性的作用;与正常小鼠相比,PTEN+TRPV1基因双敲除小鼠30分钟内抓挠次数不明显,说明TRPV1蛋白对痒觉有增强作用。
      【详解】A、组胺刺激引起抓挠行为的过程没有大脑皮层参与,属于非条件反射,A错误;
      B、与正常小鼠相比,PTEN基因敲除小鼠30分钟内的抓挠次数明显增多,说明PTEN基因敲除后机体对组胺的敏感性增强,PTEN蛋白具有降低机体对组胺的敏感性的作用,B正确;
      C、小鼠产生痒觉需要感受器-传入神经-脊髓-大脑皮层的共同参与,不需要传出神经参与,C错误;
      D、与正常小鼠相比,PTEN+TRPV1基因双敲除小鼠30分钟内抓挠次数不明显,说明TRPV1蛋白对痒觉有增强作用,因而使用TRPV1蛋白抑制剂可舒缓过敏导致的瘙痒,D正确。
      故选BD。
      17. 血压受循环血量与血管容量等因素的影响。研究发现,机体运动后会引起血压降低,此时机体会产生血管紧张素来调节血压。下列说法错误的是( )
      A. 运动后大量出汗导致循环血量减少,血压降低
      B. 运动后大量出汗导致抗利尿激素分泌减少
      C. 血管紧张素可以使血管收缩,从而使血压升高
      D. 长期高盐饮食可使循环血量增多,导致血压升高
      【答案】B
      【分析】渗透压调节的机理:细胞外液渗透压上升刺激下丘脑渗透压感受器,使下丘脑分泌的由垂体释放的抗利尿激素增多,作用于肾小管和集合管,增强水的重吸收,使得细胞外液渗透压下降、尿液的量减少;另一方面,渗透压感受器作用于大脑皮层,产生渴觉,主动饮水,细胞外液渗透压下降。
      【详解】A、运动后大量出汗,血液中水分损失导致循环血量减少,血压降低,A正确;
      B、运动后大量出汗,导致血浆渗透压升高,抗利尿激素分泌增加,B错误;
      C、血管紧张素可以使血管收缩,增加了血液对血管壁压力,从而使血压升高,C正确;
      D、长期高盐饮食可使循环血量增多,导致血压升高,D正确。
      故选B。
      18. 赤霉素(GA)缺陷型突变体(只能合成极少量GA)的种子在缺乏外源GA的培养基上不能发芽,研究者将这些种子进行人工诱变处理后进行培养,试图筛选出回复突变株(恢复发芽能力的变异株)。结果发现筛选出的回复突变株不是GA合成型,而是脱落酸(ABA)缺陷型,这些回复突变株能够发芽的原因是种子内ABA与GA含量的比值与野生型种子相同。DELLA蛋白是在GA的信号转导过程中起负调控作用的重要物质,对植物生长起抑制作用。下列说法正确的是( )
      A. 回复突变株种子内GA和ABA的含量均比野生型低
      B. 决定种子萌发的是种子内GA与ABA的相对含量
      C. GA和ABA在调控种子萌发过程中表现出协同作用
      D. 植株体内DELLA蛋白表达量增加会使植物开花延迟
      【答案】ABD
      【分析】①赤霉素的合成部位:主要是未成熟的种子、幼根和幼芽。生理作用:促进细胞伸长,从而引起植株增高;促进种子萌发和果实发育;
      ②脱落酸的合成部位:根冠、萎蔫的叶片等,将要脱落的器官和组织中含量多。生理作用:抑制细胞分裂,抑制植物的生长,也能抑制种子的萌发;促进叶和果实的衰老和脱落。
      【详解】A、回复突变株种子既是赤霉素缺陷型又是脱落酸缺陷型,GA和ABA的含量均比野生型低,A正确;
      B、回复突变株能够发芽的原因是种子内ABA与GA含量的比值与野生型种子相同,故决定种子萌发的是种子内GA与ABA的相对含量,不是绝对含量,B正确;
      C、赤霉素(GA)缺陷型突变体在缺乏外源GA的培养基上不能发芽,说明GA促进种子萌发,而回复突变株为脱落酸(ABA)缺陷型能发芽,说明ABA抑制种子萌发,GA和ABA在调控种子萌发过程中表现出拮抗作用,C错误;
      D、根据题干中“DELLA蛋白是在GA的信号转导过程中起负调控作用的重要物质,对植物生长起抑制作用”,可知,植株体内DELLA蛋白表达量增加会使植物开花延迟,D正确。
      故选ABD。
      19. 某地湖泊在春夏季节涨水,秋季大面积退水,裸露的滩涂地可生长多种类型的草本植物。该湖泊春夏之交时期,大量冬候鸟越冬后踏上归途,同时夏候鸟来此“纳凉”。下列说法正确的是( )
      A. 涨水与退水、候鸟迁徙等变化体现了群落的季节性
      B. 春夏季节涨水、秋季大面积退水会改变某种留鸟的K值
      C. 裸露的滩涂地生长出多种类型的草本植物属于初生演替
      D. 退耕还湖、禁渔休渔等措施可保护该湖泊的生物多样性
      【答案】ABD
      【分析】演替类型:(1)初生演替:发生于以前没有植被覆盖过的原生裸地上的群落演替叫做初生演替,如光裸岩石上进行的演替;(2)次生演替:在次生裸地(原群落被破坏、有植物繁殖体)上发生的演替,如火灾过后的草原发生的演替。
      【详解】A、某地湖泊在春夏季节涨水,秋季大面积退水,春夏之交时期,大量冬候鸟越冬后踏上归途,同时夏候鸟来此“纳凉”,说明涨水与退水、候鸟迁徙等变化体现了群落的季节性,A正确;
      B、春夏季节涨水、秋季大面积退水,裸露的滩涂地可生长多种类型的草本植物,为留鸟提供食物和栖息空间,故会改变某种留鸟的K值,B正确;
      C、裸露的滩涂地具有土壤条件,有植物繁殖体,在该地生长出多种类型的草本植物属于次生演替,C错误;
      D、退耕还湖、禁渔休渔等措施可增加植物类型,为动物提供食物和栖息空间,能保护该湖泊的生物多样性,D正确。
      故选ABD。
      20. 碳汇是指降低大气中CO2的过程、活动或机制。水对可溶性岩(以碳酸盐岩为主)的化学侵蚀过程驱动大气和土壤中的CO2不断转化为岩溶水体中的HCO3-,该过程被称为岩溶碳汇。研究表明,植被恢复可提高土壤中的CO2浓度。下列说法错误的是( )
      A. 碳循环中,生产者的光合作用属于碳汇
      B. 降低碳汇是缓解温室效应的重要措施之一
      C. 植被恢复会降低岩溶碳汇,有利于缓解全球气候变化
      D. 水生植物吸收HCO3-并将之转化为有机碳可提高岩溶碳汇的稳定性
      【答案】BC
      【分析】温室效应指大气通过对辐射的选择吸收而使地面温度上升的效应。二氧化碳气体对太阳光的透射率较高,而对红外线的吸收力却较强。随着工业燃料的大量消耗,大气中二氧化碳成分增加,致使通过大气照射到地面的太阳光增强;同时地球表面升温后辐射的红外线也较多地被二氧化碳吸收,从而构成保温层。
      【详解】A、生产者通过光合作用将CO2固定在植被与土壤中,从而降低大气中CO2的浓度,属于碳汇,A正确。
      B、提高碳汇是缓解温室效应的重要措施之一,B错误;
      C、植被恢复可提高土壤中的CO2浓度,会提高岩溶碳汇,有利于缓解全球气候变化,C错误;
      D、水生植物吸收HCO3-并将之转化为有机碳可促进岩溶碳汇,提高岩溶碳汇的稳定性,D正确。
      故选BC。
      第Ⅱ卷(非选择题,共55分)
      三、非选择题:本题共5小题,共55分。
      21. 癫痫是一种常见的严重神经系统疾病。对于癫痫的发病机制,目前普遍认为是脑部神经元过度兴奋所致,相关过程如图所示,甲、乙、丙、丁表示神经细胞(局部)。

      (1)甲具有支持、保护、营养和修复神经元等功能,则甲为______细胞。乙与丁之间兴奋的传递方向为______(填“乙→丁”或“丁→乙”),判断依据是______。
      (2)EAAT功能障碍易诱发癫痫,则神经递质A为______(填“兴奋性”或“抑制性”)递质,据此推测癫痫的发病机制为______。
      (3)Gln缺乏会导致癫痫病情加重,则神经递质B为______(填“兴奋性”或“抑制性”)递质,若丁静息状态时接受神经递质B的作用,其膜电位的变化是______。
      (4)巴比妥类药物可用于治疗癫痫,药物能够与______(填“神经递质A”“神经递质B”或“神经递质A和神经递质B”)的受体结合,通过延长丁细胞膜上离子通道的开放时间发挥治疗作用。
      【答案】(1)①. 神经胶质 ②. 乙→丁 ③. 乙可释放神经递质A,作用于丁细胞膜上相应受体
      (2)①. 兴奋性 ②. EAAT功能障碍,神经递质A进入甲、乙受阻,使突触间隙中的神经递质A含量过高,引发丁过度兴奋
      (3)①. 抑制性 ②. 膜内外电位差增大/静息电位的绝对值增大
      (4)神经递质B
      【分析】兴奋在两个神经元之间传递是通过突触进行的,突触由突触前膜、突触间隙和突触后膜三部分组成,神经递质只存在于突触前膜的突触小泡中,只能由突触前膜释放,进入突触间隙,作用于突触后膜上的特异性受体,引起下一个神经元兴奋或抑制,所以兴奋在神经元之间的传递是单向的;突触可完成“电信号→化学信号→化学信号”的转变。
      【小问1详解】神经胶质细胞具有支持、保护、营养和修复神经元等功能,故甲为神经胶质细胞;据图可知,乙可释放神经递质A,作用于丁细胞膜上的相应受体,故乙与丁之间兴奋的传递方向为乙→丁。
      【小问2详解】据图可知,EAAT是神经递质A转运蛋白,若EAAT功能障碍,说明神经递质A不能转运回甲、乙细胞内,导致突触间隙神经递质A含量过多,已知癫痫是由于神经元过度兴奋所致,故可判断神经递质A为兴奋性递质;据此推测癫痫的发病机制为EAAT功能障碍,神经递质A进入甲、乙受阻,使突触间隙中的神经递质A含量过高,引发丁过度兴奋。
      【小问3详解】据图可知Gln可转化为神经递质B,递质B可作用于丁细胞,已知Gln缺乏会导致癫痫病情加重,说明神经递质B减少可增强丁的兴奋性,故可判定神经递质B为抑制性递质;若丁静息状态时接受神经递质B的作用,丁呈现出超极化状态,其膜电位的变化是膜内外电位差增大/静息电位的绝对值增大。
      【小问4详解】据题干信息可知,巴比妥类药物是通过延长丁细胞膜上离子通道的开放时间发挥治疗癫痫(过度兴奋)的作用,若作用于神经递质A(兴奋性递质)则会使兴奋加剧,加重癫痫病情,而作用于神经递质B(抑制性递质)则会使兴奋减弱,缓解癫痫病情,故巴比妥类药物是能够与神经递质B的受体结合,进而发挥作用。
      22. B细胞与辅助性T细胞(Th细胞)相互作用之后被活化的过程如图所示。CD80/86是B细胞识别抗原后表达的蛋白质,CD40L是Th细胞活化后表达的蛋白质,BCR和TCR分别是B细胞和T细胞表面的受体,CD40、MHC Ⅱ、CD28均为细胞表面蛋白。
      (1)据图分析,促使B细胞活化的信号分子有______和物质X,物质X为______,该物质能参与的特异性免疫为______。
      (2)若B细胞活化后机体产生的抗体吸附于某些细胞表面,则可能会引起的疾病是______,预防该疾病的主要措施是______。
      (3)Th细胞通过信号乙感受到抗原刺激的具体过程是______。
      (4)图示过程中,B细胞活化时间______(填“早于”或“晚于”)Th细胞活化时间,判断理由是______。
      【答案】(1)①. 抗原、CD40L ②. 细胞因子 ③. 体液免疫和细胞免疫
      (2)①. 过敏反应 ②. 找出过敏原并且尽量避免再次接触该过敏原
      (3)B细胞将抗原摄取和加工后,通过MHC Ⅱ呈递给Th细胞表面的TCR,从而使Th活化
      (4)①. 晚于 ②. Th细胞活化后才能产生CD40L和物质X这两种信号分子参与B细胞的活化过程
      【分析】题图分析:Th细胞受活化信号①(接受抗原的MHC Ⅱ)和活化信号②(CD80/86)共同刺激后活化,产生CD40L,然后B细胞活化。
      【小问1详解】由图可知,B细胞活化需要信号丁抗原的刺激和信号丙CD40L以及辅助性T细胞分泌的物质X,即细胞因子。辅助性T细胞参与体液免疫,同时也参与细胞免疫。
      【小问2详解】若B细胞活化后机体产生的抗体吸附于某些细胞表面,则可能会引起的疾病是过敏反应,引起过敏反应的抗原物质叫做过敏原,预防该疾病的主要措施是找出过敏原并且尽量避免再次接触该过敏原。
      【小问3详解】B细胞将抗原摄取和加工处理后后,通过MHC Ⅱ呈递给Th细胞表面的TCR,从而使Th活化,此过程即Th细胞感受到抗原刺激。
      【小问4详解】由图可知,Th细胞活化后才能产生CD40L和物质X这两种信号分子,然后参与B细胞的活化过程,Th细胞活化时间早于B细胞活化时间。
      23. 磷在植物生长发育过程中起着重要作用。在低磷胁迫下,植物能够通过一系列相应机制来适应低磷环境,如:植物可通过减少无效分蘖来提高对磷的利用效率。植物的分蘖不仅受外界养分供应的影响,同时还受体内多种激素水平的影响。
      (1)磷在细胞中属于______(填“大量”或“微量”)元素,可用于构成的生物大分子有______(填两种)。
      (2)生长素及其运输方式在植物分蘖发生过程中有着极其重要的调节作用,磷浓度能够调控植物体内生长素的极性运输。在正常供磷(NP)和低磷胁迫(LP)下用生长素极性运输抑制剂NPA处理水稻,结果如图。该实验结果说明生长素的极性运输对水稻分蘖的影响是______。
      (3)除生长素外,独脚金内酯作为一种新发现的植物激素也会影响植物分蘖。研究人员发现了一种突变体水稻(d14),该水稻的独脚金内酯信号转导关键基因发生突变而失去作用。正常供磷(NP)和低磷胁迫(LP)对野生型水稻和d14分蘖数影响的实验结果如下图。据图分析,低磷胁迫下独脚金内酯______(填“促进”或“抑制”)水稻分蘖,理由是______。
      (4)为进一步探究在独脚金内酯信号转导缺失的情况下,生长素的极性运输是否依然能影响水稻分蘖。正确的实验分组处理是______(填“①”或“②”)。
      ①甲组:对野生型水稻用NPA进行处理;乙组:对d14用NPA进行处理。
      ②甲组:对d14用NPA进行处理;乙组:对d14不做处理。
      将两组水稻在相同且适宜的环境下培养一段时间后,统计分蘖数。
      【答案】(1)①. 大量 ②. DNA、RNA
      (2)在正常供磷条件下,生长素的极性运输能够抑制水稻分蘖;低磷胁迫下,生长素的极性运输对水稻分蘖几乎无影响
      (3)①. 抑制 ②. 低磷胁迫下,野生型体内独脚金内酯作用正常,分蘖数却比d14的少
      (4)②
      【分析】 细胞中常见的化学元素中,含量较多的有C、H、O、N、P、S、K、Ca、Mg等元素,称为大量元素,组成细胞的各种元素大多以化合物形式存在。
      【小问1详解】磷在细胞中属于大量元素,可用于构成的生物大分子有DNA、RNA,构成元素为C、H、O、N、P。
      【小问2详解】NPA为生长素极性运输抑制剂,NP+NPA组与NP组相比,分蘖数增加,LP+NPA组与LP组相比,分蘖数基本一样,说明在正常供磷条件下,生长素的极性运输能够抑制水稻分蘖;低磷胁迫下,生长素的极性运输对水稻分蘖几乎无影响。
      【小问3详解】低磷胁迫下,野生型体内独脚金内酯作用正常,分蘖数却比d14的少,说明低磷胁迫下独脚金内酯抑制水稻分蘖。
      【小问4详解】为进一步探究在独脚金内酯信号转导缺失的情况下,生长素的极性运输是否依然能影响水稻分蘖,自变量应该是有无生长素的极性运输,实验材料应该选d14,设立甲组:对d14用NPA进行处理,作为实验组,乙组:对d14不做处理,作为对照组。
      24. 为探究人类活动对鸟类食性及物种多样性的影响,研究者调查了某地的自然保护区、农田和城区3种生境中鸟类的物种数量(取样的方法和条件一致),结果如图所示。
      (1)区别自然保护区、农田和城区不同群落的重要特征为______。自然保护区中食虫性鸟类和植食性鸟类的生态位______(填“有”或“没有”)重叠,理由是______。
      (2)图中信息______(填“能”或“不能”)说明农田中鸟类之间种间竞争程度最小,理由是______。
      (3)三种生境中,自然保护区的鸟类物种丰富度最高,原因是______。为保护鸟类的多样性,增强生态系统的自我调节能力,请提出合理的建议:______(答出两点)。
      【答案】(1)①. 物种组成 ②. 有 ③. 两者所处空间位置、占用资源等有重叠
      (2)①. 不能 ②. 图中信息仅体现了三种生境中鸟类的物种数量,不能说明不同生境可提供的资源及鸟类的个体数量
      (3)①. 自然保护区的植被丰富,食物来源及栖息空间较多 ②. 完善鸟类保护制度;城区建设湿地公园;减少人类活动干扰;定期调查监测鸟类的栖息地并加以保护等
      【分析】生态位是指一个物种在群落中的地位或作用,包括所处的空间位置,占用资源的情况,以及与其他物种的关系等;研究某种动物的生态位,通常要研究它的栖息地、食物、天敌以及与其他物种的关系等;研究某种植物的生态位,通常要研究它在研究区域内的出现频率、种群密度、植株高度等特征,以及它与其他物种的关系等。
      【小问1详解】群落的重要特征是物种组成,可以此来区别自然保护区、农田和城区等不同的群落;自然保护区中食虫性鸟类和植食性鸟类的主要食物来源不同,但两者所处空间位置、占用资源等有重叠,故二者的生态位有重叠。
      【小问2详解】图中信息仅体现了三种生境中鸟类的物种数量,不能说明不同生境可提供的资源及鸟类的个体数量,故不能说明农田中鸟类之间种间竞争程度最小。
      【小问3详解】三种生境中,自然保护区的鸟类物种丰富度最高,原因是自然保护区的植被丰富,食物来源及栖息空间较多;为保护鸟类的多样性,增强生态系统的自我调节能力,合理性的建议措施有:完善鸟类保护制度;城区建设湿地公园;减少人类活动干扰;定期调查监测鸟类的栖息地并加以保护等。
      25. 某生态农业系统的部分结构如图所示。
      (1)蝇蛆、蚯蚓属于生态系统组成成分中的______,其作用是______。
      (2)作为肥料的沼渣、沼液富含蛋白质、腐殖酸等多种有机物,其中的能量______(填“能”或“不能”)流入农作物体内,原因是______。沼气池的建立减少了整个生产环节“废物”的产生,这体现了生态工程的______原理。
      (3)假设农作物中的能量流向人与猪、鸡的比例为9:1,农作物固定了M千焦的能量,则这部分能量中有______千焦最终流入人体内(能量传递效率按10%计算)。
      (4)农作物秸秆、人和畜禽粪便等用于发酵产生沼气,沼渣、沼液作为肥料还田,该利用方式能降低生态足迹的原因是______。
      【答案】(1)①. 分解者 ②. 将动植物遗体残骸中的有机物分解成无机物
      (2)①. 不能 ②. 农作物不能直接吸收利用有机物 ③. 循环
      (3)0.091M (4)实现物质和能量的多级利用,提高能量利用率,减少人类对生态和环境的影响
      【分析】生态系统的结构包括生态系统的组成成分和营养结构,组成成分又包括非生物的物质和能量,生产者、消费者和分解者,营养结构就是指食物链和食物网。生产者主要指绿色植物和化能合成作用的生物,消费者主要指动物,分解者指营腐生生活的微生物和动物。
      【小问1详解】由图可知,该生态系统中的蝇蛆、蚯蚓属于分解者,将动植物遗体残骸中的有机物分解成无机物,有效促进了系统中物质循环。
      【小问2详解】农作物属于生产者,可以通过光合作用制造有机物,不能直接吸收利用肥料的沼渣、沼液富含蛋白质、腐殖酸等多种有机物。沼气池的建立减少了整个生产环节“废物”的产生,这体现了生态工程的循环原理(在生态工程中促进系统的物质迁移与转化,既保证各个环节的物质迁移顺畅,也保证主要物质或元素的转化率较高,即保证物质循环再生)。
      小问3详解】假设农作物中的能量流向人与猪、鸡的比例为9:1,能量传递效率按10%计算,最终流入人体内的能量为9/10×M ×10%+1/10×M ×10% ×10% =0.091M千焦。
      小问4详解】生态足迹是指现有技术条件下,维持某一人口单位生存所需的生产资源和吸纳废物的土地以及水域的面积。农作物秸秆、人和畜禽粪便等用于发酵产生沼气,沼渣、沼液作为肥料还田,实现物质和能量的多级利用,提高能量利用率,减少人类对生态和环境的影响,从而降低了生态足迹。
      静息电位
      动作电位
      对照组
      -70mV
      40mV
      钝化组
      -90mV
      40mV
      钝化施加磁场刺激组
      -70mV
      40mV
      失温阶段
      症状表现
      低温代偿期
      身体会感到寒冷
      轻度失温期
      语言、动作出现异常,浑身不停颤抖
      中度失温期
      寒战停止,心律不齐,外周血管扩张
      重度失温期
      间歇性颤抖,甚至出现反常脱衣现象
      光处理
      萌发率%
      光处理
      萌发率%
      R
      70
      R—FR—R—FR
      6
      R—FR
      6
      R—FR—R—FR—R
      76
      R—FR—R
      74
      R—FR—R—FR—R—FR
      7
      初始种群规模/只
      10
      20
      25
      28
      30
      40
      50
      70
      种群在200年内的灭绝概率
      0.412
      0.132
      0.076
      0.0652
      0.041
      0.010
      0.002
      0

      相关试卷

      山东省德州市2024-2025学年高二上学期1月期末考试生物试卷(解析版):

      这是一份山东省德州市2024-2025学年高二上学期1月期末考试生物试卷(解析版),共23页。试卷主要包含了 光敏色素有两种类型等内容,欢迎下载使用。

      山东省德州市2024-2025学年高一上学期1月期末考试生物试卷(解析版):

      这是一份山东省德州市2024-2025学年高一上学期1月期末考试生物试卷(解析版),共23页。试卷主要包含了选择题,非选择题等内容,欢迎下载使用。

      山东省德州市2024-2025学年高三上学期1月期末生物试卷(解析版):

      这是一份山东省德州市2024-2025学年高三上学期1月期末生物试卷(解析版),共27页。试卷主要包含了 拟南芥的向光性是由蓝光激发的等内容,欢迎下载使用。

      资料下载及使用帮助
      版权申诉
      • 1.电子资料成功下载后不支持退换,如发现资料有内容错误问题请联系客服,如若属实,我们会补偿您的损失
      • 2.压缩包下载后请先用软件解压,再使用对应软件打开;软件版本较低时请及时更新
      • 3.资料下载成功后可在60天以内免费重复下载
      版权申诉
      若您为此资料的原创作者,认为该资料内容侵犯了您的知识产权,请扫码添加我们的相关工作人员,我们尽可能的保护您的合法权益。
      入驻教习网,可获得资源免费推广曝光,还可获得多重现金奖励,申请 精品资源制作, 工作室入驻。
      版权申诉二维码
      欢迎来到教习网
      • 900万优选资源,让备课更轻松
      • 600万优选试题,支持自由组卷
      • 高质量可编辑,日均更新2000+
      • 百万教师选择,专业更值得信赖
      微信扫码注册
      手机号注册
      手机号码

      手机号格式错误

      手机验证码 获取验证码 获取验证码

      手机验证码已经成功发送,5分钟内有效

      设置密码

      6-20个字符,数字、字母或符号

      注册即视为同意教习网「注册协议」「隐私条款」
      QQ注册
      手机号注册
      微信注册

      注册成功

      返回
      顶部
      学业水平 高考一轮 高考二轮 高考真题 精选专题 初中月考 教师福利
      添加客服微信 获取1对1服务
      微信扫描添加客服
      Baidu
      map