搜索
      上传资料 赚现金

      2025上海嘉定区高考二模数学试卷及参考答案

      • 1.4 MB
      • 2025-04-27 13:56:38
      • 53
      • 0
      • 压轴数学陈老师
      加入资料篮
      立即下载
      查看完整配套(共4份)
      包含资料(4份) 收起列表
      试卷
      嘉定二模数学试卷.docx
      预览
      试卷
      嘉定二模数学试卷.pdf
      预览
      答案
      嘉定二模数学参考答案.docx
      预览
      练习
      嘉定二模答题纸.doc
      预览
      正在预览:嘉定二模数学试卷.docx
      嘉定二模数学试卷第1页
      高清全屏预览
      1/4
      嘉定二模数学试卷第2页
      高清全屏预览
      2/4
      嘉定二模数学试卷第1页
      高清全屏预览
      1/4
      嘉定二模数学试卷第2页
      高清全屏预览
      2/4
      嘉定二模数学参考答案第1页
      高清全屏预览
      1/5
      嘉定二模数学参考答案第2页
      高清全屏预览
      2/5
      嘉定二模答题纸第1页
      高清全屏预览
      1/2
      还剩2页未读, 继续阅读

      2025上海嘉定区高考二模数学试卷及参考答案

      展开

      这是一份2025上海嘉定区高考二模数学试卷及参考答案,文件包含嘉定二模数学试卷docx、嘉定二模数学试卷pdf、嘉定二模数学参考答案docx、嘉定二模答题纸doc等4份试卷配套教学资源,其中试卷共15页, 欢迎下载使用。
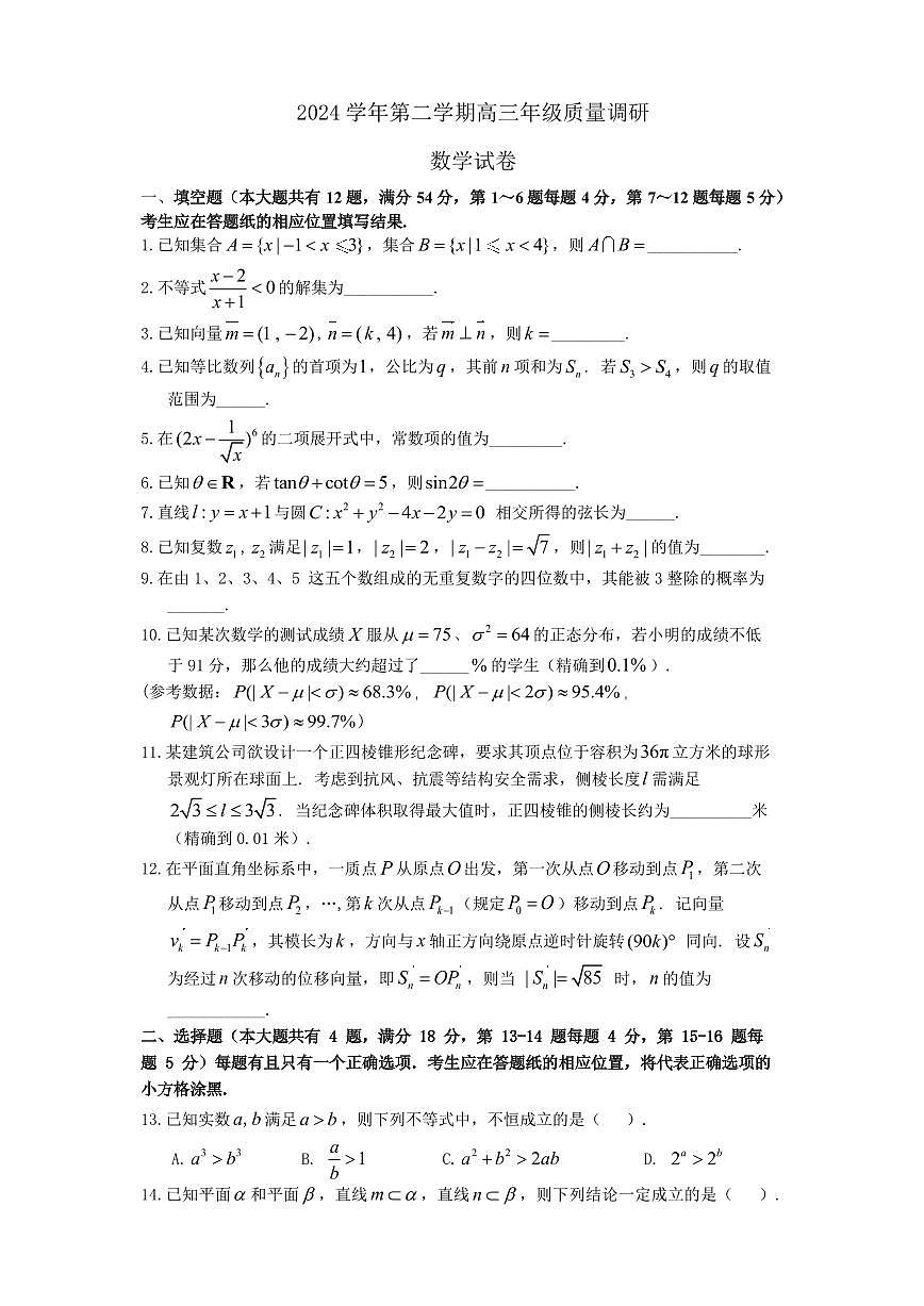
      一、填空题(本大题共有12题,满分54分,第1~6题每题4分,第7~12题每题5分)
      考生应在答题纸的相应位置填写结果.
      1.已知集合,集合,则___________.
      2.不等式的解集为___________.
      3.已知向量,,若,则_________.
      4.已知等比数列的首项为,公比为,其前项和为. 若,则的取值范围为______.
      5.在的二项展开式中,常数项的值为_________.
      6.已知,若,则___________.
      7.直线与圆 相交所得的弦长为______.
      8.已知复数,满足,,,则的值为________.
      9.在由1、2、3、4、5 这五个数组成的无重复数字的四位数中,其能被3整除的概率为_______.
      10.已知某次数学的测试成绩服从、的正态分布,若小明的成绩不低于91分,那么他的成绩大约超过了______的学生(精确到).
      (参考数据:,,)
      11.某建筑公司欲设计一个正四棱锥形纪念碑,要求其顶点位于容积为立方米的球形景观灯所在球面上. 考虑到抗风、抗震等结构安全需求,侧棱长度需满足. 当纪念碑体积取得最大值时,正四棱锥的侧棱长约为__________米(精确到0.01米).
      12.在平面直角坐标系中,一质点从原点出发,第一次从点移动到点,第二次从点移动到点,…,第次从点(规定)移动到点. 记向量,其模长为,方向与轴正方向绕原点逆时针旋转同向. 设为经过次移动的位移向量,即,则当 时,的值为____________.
      二、选择题(本大题共有 4 题,满分 18 分,第 13-14 题每题 4 分,第 15-16 题每题 5 分)每题有且只有一个正确选项.考生应在答题纸的相应位置,将代表正确选项的小方格涂黑.
      13.已知实数满足,则下列不等式中,不恒成立的是( ).
      A. B. C. D.
      14.已知平面和平面,直线,直线,则下列结论一定成立的是( ).
      A. 若,则 B. 若与为异面直线,则
      C. 若,则 D. 若,则
      15.已知关于的不等式在区间内有个整数解,则的值为( ).
      A. 3 B. 4 C. 5 D. 6
      16.设数列满足,记其前项和为,前项积为.则下列结论正确的是( ).
      A. 数列和数列均不是周期数列
      B. 数列是周期数列,数列不是周期数列
      C. 数列不是周期数列,数列是周期数列
      D. 数列和数列均为周期数列

      三、解答题(本大题共有 5 题,满分 78 分) 解答下列各题必须在答题纸的相应位置写出必要的步骤.
      17.(本题满分14分,共2小题,第1小题满分6分,第2小题满分8分)
      如图,在四棱锥中,,.
      (1)若,证明:;
      (2)在我国古代数学典籍《九章算术》中,记载了一种特殊的三棱锥——鳖臑,其四个面均为直角三角形,找出本题图中的一个鳖臑,并计算它的体积和表面积.
      18.(本题满分14分,共2小题,第1小题满分6分,第2小题满分8分)
      已知函数,其中,为实常数且.
      (1)若为偶函数,且其最小值为,求实数与的值;
      (2)若,,对任意实数均满足,求实数的取值范围.
      19. (本题满分14分,共3小题,第1小题满分4分,第2小题满分4分,第3小题满分6分)
      某学校对学生的课外阅读时间进行调查,随机抽取了150位学生,得到如下样本数据频率分布直方图.
      (1)估计该校学生的平均课外阅读时间;(同一组数据用该区间的中点值作代表)
      (2)估计该校学生课外阅读时间位于区间(单位:小时/月)的概率;
      (3)已知该校喜欢阅读的学生占比为,初一年级学生占该校总学生数的,且初一年级学生中喜欢阅读的占,求其他年级学生中喜欢阅读的比例.(精确到)
      20.(本题满分18分,共3小题,第1小题满分4分,第2小题满分6分, 第3小题满分8分)
      已知椭圆.为椭圆的右焦点,过椭圆上一点的直线交椭圆于另一点,点为椭圆上任意一点.
      (1)求的最小值;
      (2)当直线的斜率为时,求△面积的最大值及此时点的坐标;
      (3)若直线与直线交于点,点不在轴上,关于原点的对称点为点,直线与交于点,求线段的取值范围.
      21.(本题满分18分,共3小题,第1小题满分4分,第2小题满分6分, 第3小题满分8分)
      已知函数,其中,定义集合 .对于点,定义集合.若对任意,均有,则称点为平衡点.
      (1)当时,判断点是否为平衡点;
      (2)当时,求实数的取值范围,使得点是平衡点;
      (3)求所有实数和,使得点是平衡点.

      相关试卷

      2025上海嘉定区高考二模数学试卷及参考答案:

      这是一份2025上海嘉定区高考二模数学试卷及参考答案,文件包含嘉定二模数学试卷docx、嘉定二模数学试卷pdf、嘉定二模数学参考答案docx、嘉定二模答题纸doc等4份试卷配套教学资源,其中试卷共15页, 欢迎下载使用。

      2025上海嘉定区高考二模数学试卷及参考答案:

      这是一份2025上海嘉定区高考二模数学试卷及参考答案,文件包含嘉定二模数学试卷docx、嘉定二模数学试卷pdf、嘉定二模数学参考答案docx、嘉定二模答题纸doc等4份试卷配套教学资源,其中试卷共15页, 欢迎下载使用。

      2025上海嘉定区高考二模数学试卷及参考答案:

      这是一份2025上海嘉定区高考二模数学试卷及参考答案,文件包含嘉定二模数学试卷docx、嘉定二模数学试卷pdf、嘉定二模数学参考答案docx、嘉定二模答题纸doc等4份试卷配套教学资源,其中试卷共15页, 欢迎下载使用。

      资料下载及使用帮助
      版权申诉
      • 1.电子资料成功下载后不支持退换,如发现资料有内容错误问题请联系客服,如若属实,我们会补偿您的损失
      • 2.压缩包下载后请先用软件解压,再使用对应软件打开;软件版本较低时请及时更新
      • 3.资料下载成功后可在60天以内免费重复下载
      版权申诉
      若您为此资料的原创作者,认为该资料内容侵犯了您的知识产权,请扫码添加我们的相关工作人员,我们尽可能的保护您的合法权益。
      入驻教习网,可获得资源免费推广曝光,还可获得多重现金奖励,申请 精品资源制作, 工作室入驻。
      版权申诉二维码
      欢迎来到教习网
      • 900万优选资源,让备课更轻松
      • 600万优选试题,支持自由组卷
      • 高质量可编辑,日均更新2000+
      • 百万教师选择,专业更值得信赖
      微信扫码注册
      手机号注册
      手机号码

      手机号格式错误

      手机验证码 获取验证码 获取验证码

      手机验证码已经成功发送,5分钟内有效

      设置密码

      6-20个字符,数字、字母或符号

      注册即视为同意教习网「注册协议」「隐私条款」
      QQ注册
      手机号注册
      微信注册

      注册成功

      返回
      顶部
      学业水平 高考一轮 高考二轮 高考真题 精选专题 初中月考 教师福利
      添加客服微信 获取1对1服务
      微信扫描添加客服
      Baidu
      map