搜索
      上传资料 赚现金

      [精] 四川省绵阳市三台中学2025届高三下学期四月月考数学试卷(含答案)

      • 345.62 KB
      • 2025-04-27 08:40:27
      • 74
      • 0
      • 教习网用户4939979
      加入资料篮
      立即下载
      四川省绵阳市三台中学2025届高三下学期四月月考数学试卷(含答案)第1页
      高清全屏预览
      1/10
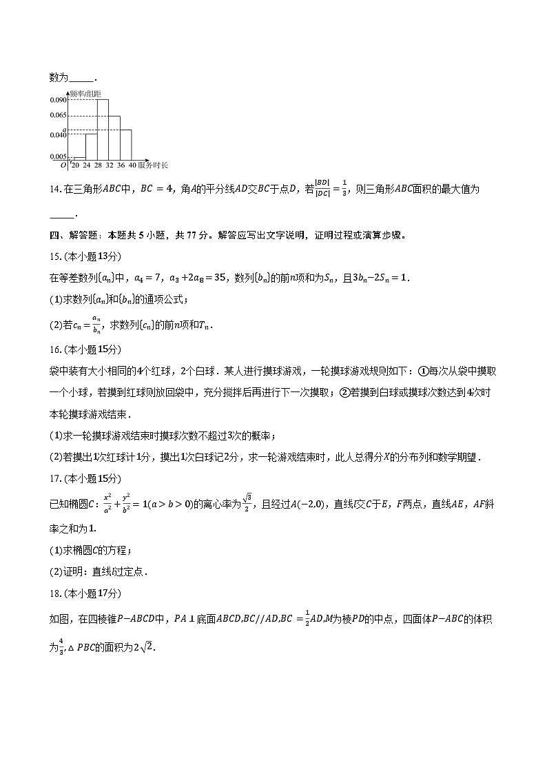
      四川省绵阳市三台中学2025届高三下学期四月月考数学试卷(含答案)第2页
      高清全屏预览
      2/10
      四川省绵阳市三台中学2025届高三下学期四月月考数学试卷(含答案)第3页
      高清全屏预览
      3/10
      还剩7页未读, 继续阅读

      四川省绵阳市三台中学2025届高三下学期四月月考数学试卷(含答案)

      展开

      这是一份四川省绵阳市三台中学2025届高三下学期四月月考数学试卷(含答案),共10页。试卷主要包含了单选题,多选题,填空题,解答题等内容,欢迎下载使用。
      一、单选题:本题共8小题,每小题5分,共40分。在每小题给出的选项中,只有一项是符合题目要求的。
      1.已知集合A=1,2,4,B={x∈N|x2+x−2≤0},则A∪B=( )
      A. −2,−1,0,1,2,4B. 0,1,2,4C. 1,2,4D. 1
      2.设复数z在复平面内对应的点为Z(x,y),若|z−1|=1,则( )
      A. (x−1)2+y2=1B. (x+1)2+y2=1
      C. x2+(y−1)2=1D. x2+(y+1)2=1
      3.(x+y)(2x−y)5的展开式中x3y3的系数为
      A. −80B. −40C. 40D. 80
      4.四羊方尊(又称四羊尊)为中国商代晚期青铜器,其盛酒部分可近似视为一个正四棱台(上、下底面的边长分别为40cm,20cm,高为24cm),则四羊方尊的容积约为( )
      A. 22400cm3B. 32400cm3C. 44800cm3D. 67200cm3
      5.若f(x)=lne2x+1+ax是偶函数,则a=( )
      A. 0B. −1C. −2D. −e
      6.已知▵ABC的外接圆圆心为O,且2AO=AB+AC,CA= 3OA,则向量CA在向量CB上的投影向量为( )
      A. 34CBB. 12CBC. 13CBD. 14CB
      7.若α∈0, π2,tan2α=sinαcsα−2,则tanα=( )
      A. 1515B. 155C. 15D. 153
      8.已知正四面体S−ABC,若平面ABC内有一动点P到平面SAB、平面SBC、平面SCA的距离依次成等差数列,则点P的轨迹是( )
      A. 一条线段B. 一个点C. 一段圆弧D. 抛物线的一段
      二、多选题:本题共3小题,共18分。在每小题给出的选项中,有多项符合题目要求。
      9.将函数f(x)=2sin2x+π6的图象向右平移π6个单位长度,得到函数g(x)的图象,则( )
      A. g(x)=2sin2xB. g(x)=2sin2x−π6
      C. g(x)的图象关于直线x=π4对称D. g(x)的图象关于π12,0中心对称
      10.已知抛物线W:y2=2px与圆M:(x−6)2+(y−4)2=64相交于A,B,线段AB恰为圆M的直径,且直线AB过抛物线W的焦点F,则正确的结论是( )
      A. p=4
      B. 圆M与抛物线W的准线有公共点
      C. 在抛物线W上存在关于直线AB对称的两点
      D. 线段AB的垂直平分线与抛物线W交于C,D,则有|MA|⋅|MB|=|MC|⋅|MD|
      11.已知函数f(x)=lg2|1−x|,若函数g(x)=f2(x)+af(x)+2b有6个不同的零点,且最小的零点为x=−1,则下列说法正确的是( )
      A. a=0B. a+b=−1C. b=−1D. 6个零点之和是6
      三、填空题:本题共3小题,每小题5分,共15分。
      12.已知双曲线x2a2−y2b2=1(a>0,b>0)的渐近线与圆x2+y2+8y+12=0相切,则双曲线的离心率为 .
      13.市环保局开展了环境治理专项活动,活动结束后对志愿者做了一次随机抽样调查,统计整理了部分志愿者的服务时长(单位:小时),得到如图所示的频率分布直方图,据此估计志愿者服务时长的第90百分位数为 .
      14.在三角形ABC中,BC=4,角A的平分线AD交BC于点D,若|BD||DC|=13,则三角形ABC面积的最大值为 .
      四、解答题:本题共5小题,共77分。解答应写出文字说明,证明过程或演算步骤。
      15.(本小题13分)
      在等差数列an中,a4=7,a3+2a8=35,数列bn的前n项和为Sn,且3bn−2Sn=1.
      (1)求数列an和bn的通项公式;
      (2)若cn=anbn,求数列cn的前n项和Tn.
      16.(本小题15分)
      袋中装有大小相同的4个红球,2个白球.某人进行摸球游戏,一轮摸球游戏规则如下:①每次从袋中摸取一个小球,若摸到红球则放回袋中,充分搅拌后再进行下一次摸取;②若摸到白球或摸球次数达到4次时本轮摸球游戏结束.
      (1)求一轮摸球游戏结束时摸球次数不超过3次的概率;
      (2)若摸出1次红球计1分,摸出1次白球记2分,求一轮游戏结束时,此人总得分X的分布列和数学期望.
      17.(本小题15分)
      已知椭圆C:x2a2+y2b2=1(a>b>0)的离心率为 32,且经过A(−2,0),直线l交C于E,F两点,直线AE,AF斜率之和为1.
      (1)求椭圆C的方程;
      (2)证明:直线l过定点.
      18.(本小题17分)
      如图,在四棱锥P−ABCD中,PA⊥底面ABCD,BC//AD,BC=12AD,M为棱PD的中点,四面体P−ABC的体积为43,△PBC的面积为2 2.
      (1)求证:CM//平面PAB;
      (2)求点D到平面PBC的距离;
      (3)若AP=AB,平面PBC⊥平面ABP,点N为棱PC上一点,当平面ABN与平面BNC夹角为60∘时,求NC的长.
      19.(本小题17分)
      已知函数f(x)=lnx2−x+m(x−1)
      (1)判断曲线y=f(x)是否具有对称性,若是,求出相应的对称轴或对称中心,并加以说明;
      (2)若f(x)在定义域内单调递增,求m的取值范围;
      (3)若函数g(x)=f2xx+1+m⋅x2+1x+1有两个零点x1, x2,证明:x1x2>e2.
      参考答案
      1.B
      2.A
      3.C
      4.A
      5.B
      6.A
      7.C
      8.A
      9.BD
      10.ABD
      11.BD
      12.2
      13.38
      14.3
      15.(1)解:设等差数列an的公差为d,
      则a3+2a8=a4−d+2a4+4d=3a4+7d=21+7d=35,解得d=2,
      所以,an=a4+(n−4)d=7+2(n−4)=2n−1,
      数列bn的前n项和为Sn,且3bn−2Sn=1,
      当n=1时,则有3b1−2S1=b1=1,
      当n≥2时,由3bn−2Sn=1可得3bn−1−2Sn−1=1,
      上述两个等式作差可得3bn−3bn−1−2bn=0,即bn=3bn−1,
      所以,数列bn是首项为1,公比为3的等比数列,则bn=1×3n−1=3n−1.
      (2)解:因为cn=anbn=2n−13n−1,则Tn=130+331+532+⋯+2n−13n−1,①
      可得13Tn=13+332+⋯+2n−33n−1+2n−13n,②
      ①−②得23Tn=1+23+232+⋯+23n−1−2n−13n=1+231−13n−11−13−2n−13n
      =2−2(n+1)3n,
      故Tn=3−n+13n−1.

      16.(1)设一轮摸球游戏结束时摸球次数不超过3次为事件A,记第i次(i=1,2,3)摸到红球为事件Bi,
      则事件A=B1∪B1B2∪B1B2B3,
      显然B1、B1B2、B1B2B3彼此互斥,
      由互斥事件概率的加法公式:P(A)=PB1∪B1B2∪B1B2B3
      =PB1+PB1B2+PB1B2B3
      因为每次摸到红球后放回,所以,PBi=23,PBi=13,
      所以,P(A)=13+23×13+23×23×13=1927.
      (2)依题意,X的可能取值为2,3,4,5,
      P(X=2)=PB1=13,
      P(X=3)=PB1B2=23×13=29,
      P(X=4)=PB1B2B3+PB1B2B3B4=23×23×13+234=2881,
      P(X=5)=PB1B2B3B4=233×13=881,
      所以,一轮摸球游戏结束时,此人总得分X的分布列为:
      E(X)=2×13+3×29+4×2881+5×881=26081.

      17.(1)设椭圆半焦距为c,则依题意有e=ca= 32a=2,
      所以c= 3,所以b2=a2−c2=4−3=1,
      所以椭圆C的方程为x24+y2=1.
      (2)显然直线l的斜率存在,设直线l的方程为y=kx+m,
      联立y=kx+mx24+y2=1,消去y得1+4k2x2+8kmx+4m2−4=0,
      Δ=64k2m2−41+4k24m2−4>0,即m2>4k2+1,
      设Ex1,y1,Fx2,y2,则x1+x2=−8km1+4k2,x1x2=4m2−41+4k2.
      因为直线AE,AF斜率之和为1,
      即kAE+kAF=y1x1+2+y2x2+2=kx1+mx2+2+kx2+mx1+2x1+2x2+2
      =2kx1x2+(2k+m)x1+x2+4mx1x2+2x1+x2+4=2k4m2−41+4k2+−8km(2k+m)1+4k2+4m+16k2m1+4k24m2−41+4k2+−16km1+4k2+4+16k21+4k2
      =m−2k(m−2k)2=1,
      所以m−2k=1,即m=2k+1,
      所以直线l的方程为y=kx+2k+1,即y−1=k(x+2),
      所以直线l过定点(−2,1).

      18.(1)在四棱锥P−ABCD中,取PA的中点E,连接EM,EB,
      在▵PAD中,由E,M分别为PA,PD的中点,得EM//AD,EM=12AD,
      又BC//AD,BC=12AD,则EM//BC,EM=BC,
      即四边形BCME为平行四边形,BE//MC,而BE⊂平面PAB,MC⊄平面PAB,
      所以CM//平面PAB.
      (2)设点A到平面PBC的距离为ℎ,由四面体P−ABC的体积为43,△PBC的面积为2 2,
      得13S▵PBC⋅ℎ=13⋅2 2⋅ℎ=43,解得ℎ= 2,
      而AD//BC,BC⊂平面PBC,AD⊄平面PBC,则AD//平面PBC,
      所以点D到平面PBC的距离为 2.
      (3)取PB的中点F,连接AF,由AP=AB,得AF⊥PB,由平面PBC⊥平面ABP,
      平面PBC∩平面ABP=PB,AF⊂平面ABP,得AF⊥平面PBC,即AF=ℎ= 2,
      则AP=AB=2,BP=2 2,由AF⊥平面PBC,BC⊂平面PBC,得AF⊥BC,
      又PA⊥平面ABCD,BC⊂平面ABCD,则PA⊥BC,而PA∩AF=A,PA,AF⊂平面ABP,
      因此BC⊥平面ABP,又AB,PB⊂平面ABP,则AB⊥BC,PB⊥BC,
      而▵PBC的面积为2 2,BP=2 2,则BC=2,AD=4,PC=2 3,
      由AD//BC,得AD⊥AB,以A为原点,直线AB,AD,AP分别为x,y,z轴建立空间直角坐标系,
      则A(0,0,0),B(2,0,0),C(2,2,0),P(0,0,2),设CN=λCP(0≤λ≤1),
      则N(2−2λ,2−2λ,2λ),BC=(0,2,0),PB=(2,0,−2),AB=(2,0,0),
      AN=(2−2λ,2−2λ,2λ),设平面BNC的法向量为n=x1,y1,z1,
      则PB⋅n=2x1−2z1=0BC⋅n=2y1=0,取z1=1,得n=(1,0,1),设平面ABN的法向量为m=(x2,y2,z2),
      则AB⋅m=2x2=0AN⋅m=(2−2λ)x2+(2−2λ)y2+2λz2=0,取y2=2λ,得m=(0,2λ,2λ−2),
      cs〈m,n〉=2λ−22 2⋅ 2λ2−2λ+1,由平面ABN与平面BNC的夹角为60∘,
      得1−λ 2⋅ 2λ2−2λ+1=12,解得λ=12,即N为PC的中点,
      所以NC= 3.

      19.(1)令x2−x>0,等价于x(2−x)>0,解得00,
      可知φ(t)在(1,+∞)上单调递增,则φ(t)>φ(1)=0,即ℎ′(t)>0,
      可知ℎ(t)在(1,+∞)上单调递增,则ℎ(t)>ℎ(1)=0,
      即(t+1)lnt−2(t−1)>0,t>1,所以x1x2>e2.
      X
      2
      3
      4
      5
      P
      13
      29
      2881
      881

      相关试卷

      四川省绵阳市三台中学2025届高三下学期四月月考数学试卷(含答案):

      这是一份四川省绵阳市三台中学2025届高三下学期四月月考数学试卷(含答案),共10页。试卷主要包含了单选题,多选题,填空题,解答题等内容,欢迎下载使用。

      四川省绵阳市三台中学2025届高三下学期4月月考数学试卷(Word版附解析):

      这是一份四川省绵阳市三台中学2025届高三下学期4月月考数学试卷(Word版附解析),文件包含四川省绵阳市三台中学2025届高三下学期四月月考数学试题原卷版docx、四川省绵阳市三台中学2025届高三下学期四月月考数学试题Word版含解析docx等2份试卷配套教学资源,其中试卷共24页, 欢迎下载使用。

      四川省绵阳市三台中学2025届高三下学期四月月考 数学试题(含解析):

      这是一份四川省绵阳市三台中学2025届高三下学期四月月考 数学试题(含解析),共15页。试卷主要包含了单选题,多选题,填空题,解答题等内容,欢迎下载使用。

      资料下载及使用帮助
      版权申诉
      • 1.电子资料成功下载后不支持退换,如发现资料有内容错误问题请联系客服,如若属实,我们会补偿您的损失
      • 2.压缩包下载后请先用软件解压,再使用对应软件打开;软件版本较低时请及时更新
      • 3.资料下载成功后可在60天以内免费重复下载
      版权申诉
      若您为此资料的原创作者,认为该资料内容侵犯了您的知识产权,请扫码添加我们的相关工作人员,我们尽可能的保护您的合法权益。
      入驻教习网,可获得资源免费推广曝光,还可获得多重现金奖励,申请 精品资源制作, 工作室入驻。
      版权申诉二维码
      欢迎来到教习网
      • 900万优选资源,让备课更轻松
      • 600万优选试题,支持自由组卷
      • 高质量可编辑,日均更新2000+
      • 百万教师选择,专业更值得信赖
      微信扫码注册
      手机号注册
      手机号码

      手机号格式错误

      手机验证码 获取验证码 获取验证码

      手机验证码已经成功发送,5分钟内有效

      设置密码

      6-20个字符,数字、字母或符号

      注册即视为同意教习网「注册协议」「隐私条款」
      QQ注册
      手机号注册
      微信注册

      注册成功

      返回
      顶部
      学业水平 高考一轮 高考二轮 高考真题 精选专题 初中月考 教师福利
      添加客服微信 获取1对1服务
      微信扫描添加客服
      Baidu
      map