搜索
      上传资料 赚现金

      中考数学专题复习第09讲 函数与平面直角坐标系(讲义,3考点+3命题点13种题型(含3种解题技巧))(解析版)

      • 7.21 MB
      • 2025-04-26 14:34:09
      • 74
      • 0
      • 教习网4922643
      加入资料篮
      立即下载
      中考数学专题复习第09讲 函数与平面直角坐标系(讲义,3考点+3命题点13种题型(含3种解题技巧))(解析版)第1页
      1/67
      中考数学专题复习第09讲 函数与平面直角坐标系(讲义,3考点+3命题点13种题型(含3种解题技巧))(解析版)第2页
      2/67
      中考数学专题复习第09讲 函数与平面直角坐标系(讲义,3考点+3命题点13种题型(含3种解题技巧))(解析版)第3页
      3/67
      还剩64页未读, 继续阅读

      中考数学专题复习第09讲 函数与平面直角坐标系(讲义,3考点+3命题点13种题型(含3种解题技巧))(解析版)

      展开

      这是一份中考数学专题复习第09讲 函数与平面直角坐标系(讲义,3考点+3命题点13种题型(含3种解题技巧))(解析版),共67页。
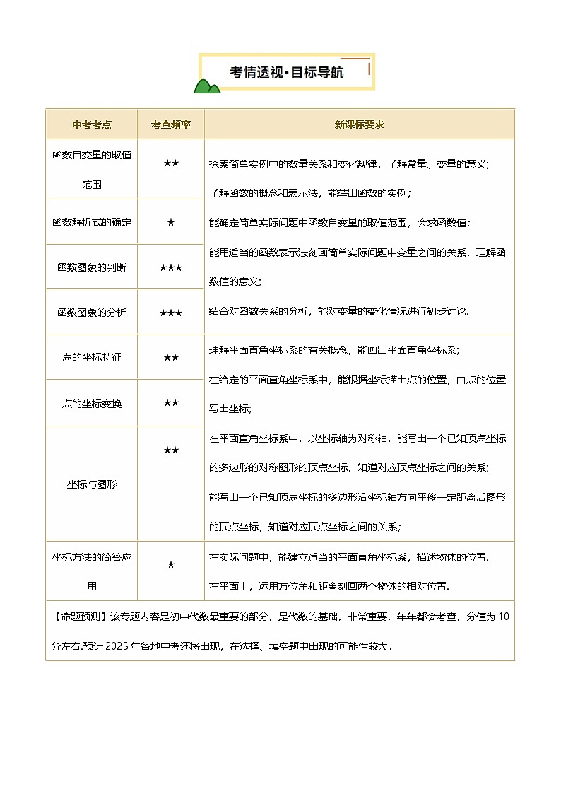
      TOC \ "1-1" \n \h \z \u \l "_Tc184991351" 01考情透视·目标导航
      \l "_Tc184991352" 02知识导图·思维引航
      \l "_Tc184991353" 03考点突破·考法探究
      \l "_Tc184991354" 考点一 函数
      \l "_Tc184991355" 考点二 平面直角坐标系的相关概念
      \l "_Tc184991356" 考点三 点的坐标的有关性质
      \l "_Tc184991357" 04题型精研·考向洞悉
      \l "_Tc184991358" 命题点一 函数
      \l "_Tc184991359" ►题型01 函数的相关概念辨析
      \l "_Tc184991360" ►题型02 求自变量的取值范围
      \l "_Tc184991361" ►题型03 函数图象的识别
      \l "_Tc184991362" ►题型04 从函数图象上获取信息
      \l "_Tc184991363" ►题型05 根据实际问题列函数解析式
      \l "_Tc184991364" ►题型06 动点问题的函数图象
      \l "_Tc184991365" 命题点二 坐标系内点的坐标特征
      \l "_Tc184991366" ►题型01 根据坐标系内点的坐标特征求解
      \l "_Tc184991367" ►题型02 坐标与图形变化
      \l "_Tc184991368" ►题型03 点坐标规律的探索
      \l "_Tc184991369" ►题型04 求坐标系中的图形面积
      \l "_Tc184991370" ►题型05 与图形面积有关的存在性问题
      \l "_Tc184991371" 命题点三 坐标方法的简单应用
      \l "_Tc184991372" ►题型01 实际问题中用坐标表示位置
      \l "_Tc184991374" ►题型02 用方向角和距离确定物体的位置
      01考情透视·目标导航
      \l "_Tc184911806" 02知识导图·思维引航
      \l "_Tc184911807" 03考点突破·考法探究
      考点一 函数
      1.变量与常量
      变量:在一个变化过程中,数值发生变化的量称为变量.
      常量:在一个变化过程中,数值始终不变的量称为常量.
      【补充】变量和常量是相对而言的,判断的前提是“在同一个变化过程中”.当变化过程改变时,同一个量的身份也可能随之改变.
      2.函数
      定义:一般的,在一个变化过程中,如果有两个变量x和y,并且对于x的每一个确定的值,y都有唯一确定的值与其对应,那么我们就把x称为自变量,把y称为因变量,y是x的函数.
      【注意】对于每个确定的自变量值,函数值是唯一的,但反过来,可以不唯一,即一个函数值对应的自变量可以是多个,如函数y=|x|,当x=±1时,y的值都是1.
      3.函数值
      函数值:如果在自变量取值范围内给定一个值a,函数对应的值为b,那么b叫做当自变量取值为a时的函数值.
      4.函数的表示方法
      【注意】并不是所有的函数都可以用这三种方法表示出来.例如气温与时间的函数关系,只能用列表法和图像法表示,而不能用解析式法表示,
      1.(2024·江苏徐州·中考真题)小明的速度与时间的函数关系如图所示,下列情境与之较为相符的是( )
      A.小明坐在门口,然后跑去看邻居家的小狗,随后坐着逗小狗玩
      B.小明攀岩至高处,然后顺着杆子滑下来,随后躺在沙地上休息
      C.小明跑去接电话,然后坐下来电话聊天,随后步行至另一个房间
      D.小明步行去朋友家,敲门发现朋友不在家,随后步行回家
      【答案】C
      【分析】本题考查了函数图象,读懂函数图象,从图象中获取必要的信息是解决本题的关键.
      根据函数图象分析即可.
      【详解】解:由图象可知速度先随时间的增大而增大,然后直接降为0,过段时间速度增大,然后匀速运动,
      则小明跑去接电话,然后坐下来电话聊天,随后步行至另一个房间,符合题意.
      故选:C.
      2.(2024·四川广元·中考真题)如图①,在△ABC中,∠ACB=90°,点P从点A出发沿A→C→B以1cms的速度匀速运动至点B,图②是点P运动时,△ABP的面积ycm2随时间x(s)变化的函数图象,则该三角形的斜边AB的长为( )
      A.5B.7C.32D.23
      【答案】A
      【分析】本题考查根据函数图象获取信息,完全平方公式,勾股定理,
      由图象可知,△ABP面积最大值为6,此时当点P运动到点C,得到12AC⋅BC=6,由图象可知AC+BC=7, 根据勾股定理,结合完全平方公式即可求解.
      【详解】解:由图象可知,△ABP面积最大值为6
      由题意可得,当点P运动到点C时,△ABP的面积最大,
      ∴12AC⋅BC=6,即AC⋅BC=12,
      由图象可知,当x=7时,y=0,此时点P运动到点B,
      ∴AC+BC=7,
      ∵∠C=90°,
      ∴AB2=AC2+BC2=AC+BC2-2AC⋅BC=72-2×12=25,
      ∴AB=5.
      故选:A
      3.(2024·湖北·中考真题)铁的密度约为7.9 kg/cm3,铁的质量m kg与体积V cm3成正比例.一个体积为10 cm3的铁块,它的质量为 kg.
      【答案】79
      【分析】本题考查了正比例函数的应用.根据铁的质量m kg与体积V cm3成正比例,列式计算即可求解.
      【详解】解:∵铁的质量m kg与体积V cm3成正比例,
      ∴m关于V的函数解析式为m=7.9V,
      当V=10时,m=7.9×10=79kg,
      故答案为:79.
      4.(2024·山东东营·中考真题)在弹性限度内,弹簧的长度y(cm)是所挂物体质量x(kg)的一次函数.一根弹簧不挂物体时长12.5cm,当所挂物体的质量为2kg时,弹簧长13.5cm.当所挂物体的质量为5kg时,弹簧的长度为 cm,
      【答案】15
      【分析】本题考查了用待定系数法求一次函数的解析式、由自变量求函数值的知识点,解答时求出函数的解析式是关键.设y与x的函数关系式为y=kx+bk≠0,由待定系数法求出解析式,并把x=5代入解析式求出对应的y值即可.
      【详解】解:设y与x的函数关系式为y=kx+bk≠0,
      由题意,得12.5=b13.5=2k+b,
      解得:k=0.5b=12.5,
      故y与x之间的关系式为:y=0.5x+12.5,
      当x=5时,y=0.5×5+12.5=15.
      故答案为:15.
      5.(2024·黑龙江大兴安岭地·中考真题)在函数y=x-3x+2中,自变量x的取值范围是 .
      【答案】x≥3/3≤x
      【分析】本题主要考查函数自变量取值范围,分别根据二次根式有意义的条件和分式有意义的条件列出不等式求解即可.
      【详解】解:根据题意得,x-3≥0,且x+2≠0,
      解得,x≥3,
      故答案为:x≥3.
      6.(2024·天津·中考真题)已知张华的家、画社、文化广场依次在同一条直线上,画社离家0.6 km,文化广场离家1.5 km.张华从家出发,先匀速骑行了4 min到画社,在画社停留了15 min,之后匀速骑行了6 min到文化广场,在文化广场停留6 min后,再匀速步行了20 min返回家.下面图中x表示时间,y表示离家的距离.图象反映了这个过程中张华离家的距离与时间之间的对应关系.
      请根据相关信息,回答下列问题:
      (1)①填表:
      ②填空:张华从文化广场返回家的速度为______kmmin;
      ③当0≤x≤25时,请直接写出张华离家的距离y关于时间x的函数解析式;
      (2)当张华离开家8 min时,他的爸爸也从家出发匀速步行了20 min直接到达了文化广场,那么从画社到文化广场的途中0.6

      相关试卷

      中考数学专题复习第09讲 函数与平面直角坐标系(讲义,3考点+3命题点13种题型(含3种解题技巧))(解析版):

      这是一份中考数学专题复习第09讲 函数与平面直角坐标系(讲义,3考点+3命题点13种题型(含3种解题技巧))(解析版),共67页。

      中考数学专题复习第09讲 函数与平面直角坐标系(讲义,3考点+3命题点13种题型(含3种解题技巧))(原卷版):

      这是一份中考数学专题复习第09讲 函数与平面直角坐标系(讲义,3考点+3命题点13种题型(含3种解题技巧))(原卷版),共27页。

      第09讲 函数与平面直角坐标系(讲义,3考点+3命题点13种题型(含3种解题技巧))-中考数学一轮复习讲练测(全国通用):

      这是一份第09讲 函数与平面直角坐标系(讲义,3考点+3命题点13种题型(含3种解题技巧))-中考数学一轮复习讲练测(全国通用),文件包含第09讲函数与平面直角坐标系讲义3考点+3命题点13种题型含3种解题技巧原卷版docx、第09讲函数与平面直角坐标系讲义3考点+3命题点13种题型含3种解题技巧解析版docx等2份试卷配套教学资源,其中试卷共98页, 欢迎下载使用。

      资料下载及使用帮助
      版权申诉
      • 1.电子资料成功下载后不支持退换,如发现资料有内容错误问题请联系客服,如若属实,我们会补偿您的损失
      • 2.压缩包下载后请先用软件解压,再使用对应软件打开;软件版本较低时请及时更新
      • 3.资料下载成功后可在60天以内免费重复下载
      版权申诉
      若您为此资料的原创作者,认为该资料内容侵犯了您的知识产权,请扫码添加我们的相关工作人员,我们尽可能的保护您的合法权益。
      入驻教习网,可获得资源免费推广曝光,还可获得多重现金奖励,申请 精品资源制作, 工作室入驻。
      版权申诉二维码
      中考专区
      • 精品推荐
      • 所属专辑47份
      欢迎来到教习网
      • 900万优选资源,让备课更轻松
      • 600万优选试题,支持自由组卷
      • 高质量可编辑,日均更新2000+
      • 百万教师选择,专业更值得信赖
      微信扫码注册
      手机号注册
      手机号码

      手机号格式错误

      手机验证码 获取验证码 获取验证码

      手机验证码已经成功发送,5分钟内有效

      设置密码

      6-20个字符,数字、字母或符号

      注册即视为同意教习网「注册协议」「隐私条款」
      QQ注册
      手机号注册
      微信注册

      注册成功

      返回
      顶部
      中考一轮 精选专题 初中月考 教师福利
      添加客服微信 获取1对1服务
      微信扫描添加客服
      Baidu
      map