


新疆乌鲁木齐高新区2025年中考一模化学试卷(解析版)
展开 这是一份新疆乌鲁木齐高新区2025年中考一模化学试卷(解析版),共15页。试卷主要包含了选择题,填空题,实验探究题,计算题等内容,欢迎下载使用。
可能用到的相对原子质量C—12 O—16 H—1 N-14 Ga-70
一、选择题(每道题2分,共20分)
1. 2025春节档电影《哪吒之魔童闹海》中的片段一定涉及化学变化的是( )
A. 挖莲藕B. 莲藕压成泥
C. 刻刀塑肉身D. 三昧真火燃烧
【答案】D
【解析】
【详解】A、挖莲藕,没有新物质生成,属于物理变化;
B、莲藕压成泥,只是形状的变化,没有新物质生成,属于物理变化;
C、刻刀塑肉身,只是形状的变化,没有新物质生成,属于物理变化;
D、三昧真火塑燃烧,有新物质生成,属于化学变化。
故选D。
2. 化学是一门以实验为基础的科学,认识并了解与实验相关的图标对安全进行实验具有重要意义。以下是与实验相关的图标,对于硫在空气和氧气中燃烧的实验,无须标注的图标是( )
A. ①B. ②C. ③D. ⑤
【答案】D
【解析】
【详解】硫燃烧生成二氧化硫,燃烧有明火且放热,需要当心明火、热烫;二氧化硫有毒,会污染空气,则需要排风;做实验时要戴护目镜,且实验后要洗手;故应注意的是①②③④⑥;实验过程无锐器,不需标注;
故选:D。
3. 我国力争2060年前实现“碳中和”,彰显大国责任与担当。“碳中和”的“碳”是指( )
A. 二氧化碳B. 碳元素
C. 碳原子D. 所有含碳物质
【答案】A
【解析】
【详解】“碳中和”是指某个地区在一定时间内,人类活动直接和间接排放的碳总量,与通过植树造林、工业固碳等方式吸收的碳总量相互抵消,实现碳“净零排放”,这里的“碳”指的是二氧化碳;
故选A。
4. 化学用语是学习化学的重要工具。下列表述正确的是( )
A. +2价的镁元素:Mg2⁺B. 2O2:两个氧原子
C. 五氧化二氮:N2O5D. :硫酸根离子
【答案】C
【解析】
【详解】A、标记化合价时,应在元素正上方标记,正负号在前,数值在后,+2价的镁元素应表示为,表示镁离子,A 选项错误;
B、2O2表示两个氧分子,两个氧原子应表示为2O,B 选项错误;
C、根据“顺写反读”的规则,五氧化二氮的化学式为N2O5,C 选项正确;
D、硫酸根离子应表示为,是亚硫酸根离子,D 选项错误。
故选C。
5. 用如图所示的装置进行水的电解实验时,以下描述中正确的是( )
①向水中加入少量硫酸钠,能使水电解产生气体的体积变大
②刚开始实验时左右两试管内收集到的气体的体积比不为2:1
③a试管内产生的气体能燃烧,且燃烧时火焰呈淡蓝色
④一个水分子由一个氢分子和一个氧原子构成
⑤该反应的基本类型是分解反应
⑥反应前后原子的种类和数目不变
A. ①③④⑥B. ②③④⑤C. ②③⑤⑥ D. ③④⑤⑥
【答案】C
【解析】
【详解】①向水中加入少量硫酸钠的目的是增强水的导电性,不能使水电解产生气体的体积变大,说法错误;
②电解水实验中,与电源正极相连的一端产生氧气,与电源负极相连的一端产生氢气,产生氢气与氧气的体积比约为2:1,则a、b试管中产生的气体分别是氢气、氧气,由于氧气不易溶于水、氢气难溶于水,它们在水中的溶解性不同,所以刚开始实验时左右两试管内收集到的气体的体积比不为2:1,说法正确;
③电解水实验中,与电源正极相连的一端产生氧气,与电源负极相连的一端产生氢气,产生氢气与氧气的体积比约为2:1,氢气具有可燃性,氧气具有助燃性,则a试管内产生的气体是氢气,氢气能燃烧,且燃烧时火焰呈淡蓝色,说法正确;
④一个水分子由两个氢原子和一个氧原子构成,说法错误;
⑤水在通电条件下分解生成氢气和氧气,符合“一变多”的特点,属于基本反应类型中的分解反应,说法正确;
⑥根据质量守恒定律,化学反应前后原子的种类和数目不变,说法正确;
综上可知,说法正确的是②③⑤⑥,故选:C。
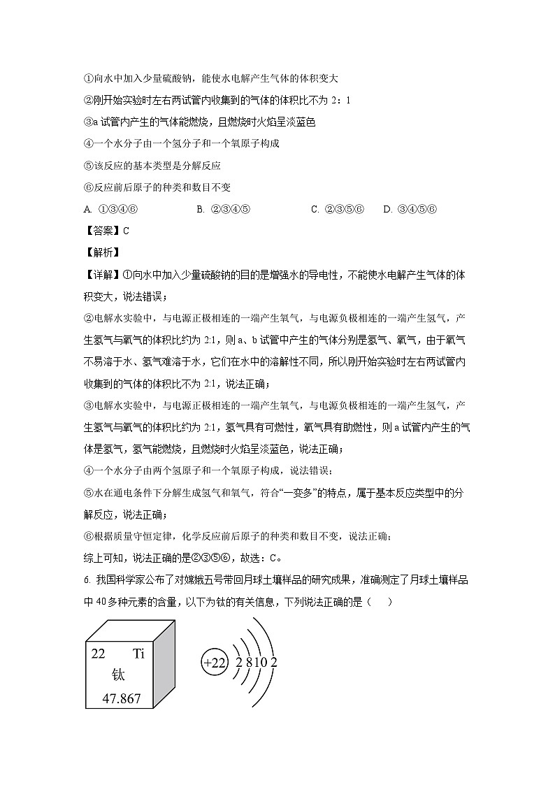
6. 我国科学家公布了对嫦娥五号带回月球土壤样品的研究成果,准确测定了月球土壤样品中40多种元素的含量,以下为钛的有关信息,下列说法正确的是( )
A. Ti的相对原子质量为22
B. Ti原子最外层容易得到两个电子
C. 钛合金与人体有很好的相容性,可用于制造人造骨
D. 钛的质子数为47
【答案】C
【解析】
【详解】A、元素周期表单元格中汉字下面的数字表示相对原子质量,Ti(钛)的相对原子质量为47.867,不是22,22是其原子序数,A 选项错误;
B、Ti原子最外层电子数是2,小于4且没有排满,在化学反应中易失去2个电子,不是得到电子,B 选项错误;
C、钛合金与人体有很好的相容性,可用于制造人造骨,C 选项正确;
D、原子结构示意图左侧圆圈内的数字表示质子数,根据钛的原子结构示意图,其质子数为22,不是47,D 选项错误。
故选C。
7. 推理是化学学习中常用的思维方法,下列推理正确的( )
A. 酸溶液一定显酸性,则显酸性的溶液一定是酸
B. 点燃氢气之前需要验纯,所以点燃任何可燃性气体之前都需要验纯
C. 置换反应一定有单质生成,所以有单质生成的反应一定是置换反应
D. 化学反应前后催化剂的质量不变,所以在化学反应前后质量不变的物质一定是催化剂
【答案】B
【解析】
【详解】A、酸溶液一定显酸性,但显酸性的溶液不一定是酸,也可能是盐溶液,如硫酸铜是盐,其溶液显酸性,故选项推理不正确;
B、点燃氢气之前需要验纯,为防止发生爆炸,所以点燃任何可燃性气体之前都需要验纯,故选项推理正确;
C、置换反应一定有单质生成,但有单质生成的反应不一定是置换反应,如水通电分解生成氢气和氧气,属于分解反应,故选项推理不正确;
D、化学反应前后催化剂的质量不变,但在化学反应前后质量不变的物质不一定是催化剂,也可能是没有参加反应的物质,故选项推理不正确。
故选B。
8. 某小组同学利用杠杆原理设计如图所示实验,实验前在杠杆的两端分别挂质量相等的铜球和锌球(均已打磨),此时杠杆平衡,然后将两个金属球分别浸没在盛有稀硫酸和FeSO4溶液的烧杯中进行实验。下列有关说法不正确的是( )
A. 实验中观察到左端烧杯中无明显现象 B. 右端烧杯中反应后的溶液里一定有ZnSO4
C. 一段时间后移走烧杯,杠杆左端下沉 D. 该实验可得出铁的金属活动性比铜强
【答案】D
【解析】
【详解】A、铜的金属活动性位于氢后,不能与稀硫酸发生反应,实验中观察到左端烧杯中无明显现象,选项正确;
B、锌排在铁前,能置换出硫酸亚铁溶液中的铁同时生成硫酸锌,所以右端烧杯中反应后的溶液里一定有ZnSO4,选项正确;
C、左端铜球质量不变,右端锌与硫酸铜反应,反应后锌球质量减小,因此取掉烧杯后,杠杆左端下沉,选项正确;
D、左侧烧杯中无现象,说明铜的活动顺序小于氢,右侧烧杯中锌能置换出硫酸亚铁溶液中的铁,说明锌的活动顺序大于铁,不能得出铁的金属活动性比铜强,选项错误。
故选D。
9. 如图是甲、乙两种物质在水中的溶解度曲线,下列说法正确的是( )
A. 甲和乙的溶解度相等
B. t2℃时,将20g甲加到50g水中,形成饱和溶液
C. 若甲中混有少量的乙可采用降温结晶的方法提纯甲
D. t2℃时甲的饱和溶液降温至t1℃,溶液中溶质的质量分数不变
【答案】C
【解析】
【详解】A、未指明温度,无法比较甲和乙的溶解度大小,故选项说法不正确;
B、t2℃时,甲物质的溶解度为50g,在该温度下,50g水中最多能溶解25g甲物质,则t2℃时,将20g甲加到50g水中,所得溶液为不饱和溶液,故选项说法不正确;
C、由图可知,甲物质的溶解度受温度影响较大,乙物质溶解度受温度影响较小,若甲中混有少量的乙可采用降温结晶的方法提纯甲,故选项说法正确;
D、甲物质的溶解度随温度的降低而减少,t2℃时甲的饱和溶液降温至t1℃,有晶体析出,则溶液中溶质的质量分数减少,故选项说法不正确。
故选C。
10. 下列实验方案能达到实验目的的是( )
【答案】D
【解析】
【详解】A、一氧化碳能与灼热氧化铜反应(),反应会生成二氧化碳,不能得到纯净的氧气,且在氧气存在下,加热时一氧化碳可能引发爆炸,不能用此方法除去氧气中的一氧化碳,A 选项错误;
B、带火星的小木条在氧气中复燃,在空气和二氧化碳中都不能复燃,无法区分空气和二氧化碳,应该用燃着的木条,在空气中正常燃烧,在氧气中燃烧更旺,在二氧化碳中熄灭,B 选项错误;
C、生石灰(CaO)与水反应生成氢氧化钙(熟石灰),取样加水溶解,滴加酚酞溶液变红,不能说明原生石灰中含有熟石灰,也可能是生石灰与水反应生成的,C 选项错误;
D、氢氧化钠固体溶于水放热,溶液温度升高;氯化钠固体溶于水温度基本不变。取少量样品分别加等量水,比较温度变化,可以鉴别氢氧化钠和氯化钠固体,D 选项正确。
故选D。
二、填空题(每空1分,共20分)
11. 我国新能源汽车近年来发展迅速,产销量连续9年位居世界第一,燃油汽车和新能源汽车是当今社会交通工具的两大主流类型。纯电动汽车因其能源利用率高、结构简单、噪声小等优点成为近年来使用最广的新能源汽车。混合动力汽车是一种结合了传统内燃机和电动机作为动力源的汽车类型。
(1)用新能源汽车替代燃油车,得到有效保护的不可再生能源是___________(填序号)。
A. 氢能B. 核能C. 石油D. 风能
(2)电池在驱动电车运行时,能量由化学能转化为___________,再转化为机械能。
(3)磷酸铁锂(LiFePO4)中属于金属元素的是___________和___________。(填元素符号)
生产LiFePO4电池时,在电池材料中添加适量的石墨烯作导电剂,可以有效提高电池的性能,但过多的石墨烯会阻碍电池中锂离子的迁移,导致电池内阻增加,性能下降。为此,科研团队就石墨烯含量对LiFePO4粉末电阻的影响展开研究,结果如图所示。据图分析:
(4)LiFePO4电池性能最佳时石墨烯含量是___________。
(5)曲线BC段电池内阻增加的原因是___________。
(6)下列说法正确是___________。
A. 使用燃油作为汽车燃料会造成空气污染,应当禁止生产燃油汽车
B. 纯电动汽车有着能源利用率高、结构简单、噪声小等优点
C. 新能源汽车和纯电动汽车是当今社会交通工具的两大主流类型
D. 混合动力汽车可以提高能源效率、降低排放
【答案】(1)C
(2)电能
(3)①. Li ②. Fe
(4)2.0%
(5)随着石墨烯含量增加,过多的石墨烯阻碍了电池中锂离子的迁移
(6)BD
【解析】(1)不可再生能源是指在自然界中经过亿万年形成,短期内无法恢复且随着大规模开发利用,储量越来越少总有枯竭一天的能源。
A、氢能在短时间内可以得到补充,属于可再生能源,不符合题意;
B、核能不属于汽车常用的能源,且核能在短时间内可以得到补充,属于可再生能源,不符合题意;
C、石油是燃油汽车的主要能源,属于化石燃料,在短期内不能得到补充,属于不可再生能源,用新能源汽车替代燃油车可有效保护石油资源,符合题意;
D、风能在短时间内可以得到补充,属于可再生能源,不符合题意;
故选:C;
(2)电池在驱动电车运行时,电池中的化学物质发生化学反应,将化学能转化为电能,电能再驱动电车的电动机,转化为机械能使电车运行;
(3)在磷酸铁锂(LiFePO4)中,锂(Li)和铁(Fe)的名称带有“钅”字旁,属于金属元素;
(4)从图像可以看出,当石墨烯含量为 2.0% 时,LiFePO4粉末电阻最小,电阻越小说明电池性能越好,所以LiFePO4电池性能最佳时石墨烯含量是 2.0%;
(5)题目中提到过多的石墨烯会阻碍电池中锂离子的迁移,导致电池内阻增加。曲线BC段随着石墨烯含量增加,石墨烯过多,阻碍了电池中锂离子的迁移,所以电池内阻增加;
(6)A、虽然使用燃油作为汽车燃料会造成空气污染,但目前燃油汽车在一些领域仍有重要作用,完全禁止生产燃油汽车不现实,故A错误;
B、由题可知纯电动汽车有着能源利用率高、结构简单、噪声小等优点,故B正确;
C、当今社会交通工具的两大主流类型是燃油汽车和新能源汽车,纯电动汽车是新能源汽车的一种,故C错误;
D、混合动力汽车结合了传统内燃机和电动机作为动力源,能根据不同工况合理使用能源,所以可以提高能源效率、降低排放,故D正确;
故选:BD。
12. 火的使用标志着人类文明的巨大进步。汉字作为载体也反映了我国古代人民对火的认识。
(1)甲骨文“”(焚)的字形像是要燃火烧掉树林。上方的“林”相当于燃烧条件中的___________。
(2)小篆“”(灭)的字形左边像是一川流水,意思是水能灭火。用水灭火的主要原理是___________和隔绝氧气。
(3)甲骨文“”(灾)的字形像是房屋着火,灾难降临。发现或遭遇火灾,可采取的措施有___________(答一条即可)。
(4)近日,国务院颁布《2024-2025年节能减排行动方案》。生产、生活中有以下做法:
①发展绿色公共交通 ②开发太阳能、风能等能源 ③植树造林 ④发展火力发电
下列选项符合节能减碳的是___________。
A. ①②③B. ②③④C. ①②③④
【答案】(1)可燃物 (2)降低温度到可燃物的着火点以下
(3)用湿毛巾捂住口鼻,弯腰迅速撤离(合理即可) (4)A
【解析】(1)燃烧需要三个条件:可燃物、与氧气(或空气)接触、温度达到着火点。甲骨文 “焚” 字上方的 “林” 相当于燃烧条件中的可燃物。
(2)用水灭火,水蒸发吸热,能使温度降低到可燃物的着火点以下,同时水覆盖在可燃物表面可隔绝氧气,所以主要原理是降低温度到可燃物的着火点以下和隔绝氧气。
(3)发现或遭遇火灾,可采取措施如用湿毛巾捂住口鼻,弯腰迅速撤离(合理即可)。
(4)①发展绿色公共交通,可减少私家车使用,降低能源消耗和碳排放,符合节能减碳;
②开发太阳能、风能等清洁能源,可减少对传统化石能源的依赖,降低碳排放,符合节能减碳;
③植树造林,树木可吸收二氧化碳,有助于降低大气中二氧化碳含量,符合节能减碳;
④发展火力发电,需燃烧大量煤炭等化石燃料,会产生大量二氧化碳等污染物,不符合节能减碳。
综上,符合节能减碳的是①②③,答案选A。
13. 大国重器是体现国家竞争力的核心装备。近年来我国各领域都涌现出一批具有战略意义的研究成果,涵盖了民用、科研、航天等。请分析图文信息,解答相关问题。
(1)“华龙一号”全球首堆示范工程全面建成,为我国形成了一套完整的、自主的三代核电型号标准体系。该核反应堆的原料为铀-235,铀-235和铀-238(235、238是中子数和质子数之和)都属于铀元素,它们的主要区别是原子核中的___________数不同。
(2)“雪龙2”号是我国自主建造的全球第一艘双向破冰极地科考船。海水结成海冰,从微观角度分析,原因是___________。“雪龙2”号尾部的螺旋桨能在海面下把海冰打碎,说明制造螺旋桨的材料需要具有___________的特性,它使用的燃料——柴油是利用石油中各成分的___________不同进行分离得到的。
(3)世界最高5G基站在中国,信号覆盖珠穆朗玛峰顶。珠穆朗玛峰上空气稀薄,工作人员必须携带氧气瓶保障生命活动,这是利用了氧气可以___________。实现5G通信不仅需要5G基站,还需要5G通讯芯片,5G通讯芯片的生产常用到氮化镓(GaN)材料,试计算氮化镓(GaN)中Ga和N的元素质量比___________。
(4)“深海一号”是我国首个自营超深水大气田,投产两年来,累计产天然气超过50亿立方米。目前,“深海一号”二期工程项目3套千米级深水吸力桩已经安装完成,吸力桩能将水下生产系统牢牢固定在海底,是“深海一号”二期工程“定海神针”。安装吸力桩时要考虑的因素有___________(写一种)。
(5)铁合金在这些大国重器的建造过程用量大,其中用赤铁矿炼铁的原理是___________(填化学方程式),铁制品在___________条件下容易生锈,我们必须关注金属资源的保护。
【答案】(1)中子
(2)①. 水分子间隔变小 ②. 强度高(合理即可) ③. 沸点
(3)①. 供给呼吸 ②. 5:1
(4)水下地形地貌
(5)①. ②. 氧气和水共存
【解析】(1)元素是具有相同质子数的一类原子的总称,质子数决定元素的种类,铀-235,铀-235和铀-238(235、238是中子数和质子数之和)都属于铀元素,同种元素质子数相同,则它们的中子数不同;
(2)海水结成海冰过程中,从微观角度分析,是因为温度降低,分子间的间隔减小;
螺旋桨能在海面下把海冰打碎,说明制造螺旋桨的材料具有强度高、耐腐蚀性强等特性;
利用石油中各成分的沸点不同,可将它们进行分离,进而得到柴油;
(3)氧气可以供给呼吸,则工作人员必须携带氧气瓶保障生命活动;氮化镓(GaN)中Ga和N的元素质量比70:14=5:1;
(4)吸力桩能将水下生产系统牢牢固定在海底,安装吸力桩时要考虑水下地形地貌等;
(5)工业上可用赤铁矿(主要成分为氧化铁)炼铁,一氧化碳和氧化铁在高温条件下生成铁和二氧化碳,反应的化学方程式为;
铁生锈实质是铁和空气中的氧气、水共同作用的结果,因此必须关注金属资源的保护。
三、实验探究题(每空1分,共16分)
14. 如图是实验室制取气体常用装置,回答下列问题。
(1)实验室用高锰酸钾制取氧气,应选用的发生装置是___________(填序号),该反应的化学方程式为___________;若用E装置收集氧气,验满时带火星的小木条应放在___________端(填“a”或“b”)。
(2)实验室制取并收集干燥的二氧化碳,装置的连接顺序为___________(填序号);用澄清石灰水检验二氧化碳的反应原理为___________。
(3)实验室用___________(填序号)发生装置,既可以制氢气、氧气、二氧化碳,写出其中一种气体制备的实验室原理___________(填化学方程式)。
【答案】(1)①. A ②. ③. b
(2)①. BFC ②.
(3)①. B ②. ####
【解析】(1)固体反应需要加热选A装置,高锰酸钾在加热条件下反应生成锰酸钾和二氧化锰和氧气,反应方程式是:;用E装置收集氧气,氧气的密度略大于空气,应从a进气,验满的操作是将带火星的木条放到b处,木条复燃证明收集满。
(2)实验室制取二氧化碳时,反应物是固体和液体,不需要加热,应选用B装置作为发生装置;浓硫酸有吸水性,不与二氧化碳反应,二氧化碳的密度大于空气,用向上排空气法收集,所以连接BFC装置;石灰水中的氢氧化钙和二氧化碳反应产生碳酸钙和水,方程式是:;
(3)选择气体发生装置时应考虑的因素是反应物的状态和反应条件;实验室用稀硫酸和锌反应制取氢气,用双氧水和二氧化锰制取氧气,用大理石和稀盐酸反应制取二氧化碳,则都可以选择B,锌和稀硫酸反应的方程式是、过氧化氢在二氧化锰催化下反应产生水和氧气,方程式是、大理石和稀盐酸制取二氧化碳,反应生成氯化钙、水和二氧化碳,反应的化学方程式为:。
15. 乌鲁木齐地处亚欧大陆府邸,属于温带大陆性干旱气候,昼夜温差大,寒暑明显,在这种气候条件下,土壤中的钠、钾、钙、镁等元素不易被淋湿,容易在土壤中积累,导致土壤呈碱性。现某中学化学兴趣小组学生针对盐碱地土壤成分以及改善展开探究。
【活动目标】应用所学知识探究土壤酸碱性对植物生长的影响,制定土壤改良方案。
【活动设计与实施】
任务一:测定土壤酸碱性
(1)选取一定量的土壤样本与蒸馏水,按1:5的质量比在烧杯中混合,充分搅拌后静置,通过___________(填操作名称)后得到土壤浸出液。
(2)取少量土壤浸出液于试管中,滴加无色酚酞溶液,溶液变为___________色。
(3)用pH试纸测定该溶液pH的操作是在玻璃片上放一小片pH试纸,___________再与标准比色卡对照。
【形成结论】土壤呈碱性,pH≈9
任务二:寻找改变溶液的酸碱性的方法
测量酸和碱反应过程的pH、温度变化。取一定量的稀盐酸和氢氧化钠溶液进行实验,用传感器实时获得溶液的pH、温度曲线,如图1图2所示。
(4)图1中胶头滴管的试剂为___________。
(5)根据图2可知,酸和碱发生反应的依据是___________,写出该反应的化学反应方程式___________酸和碱的反应是___________(填“吸热”或“放热”)反应。
任务三:制定土壤改良方案
小组同学根据查阅的资料得知:除了应用微生物菌肥、生物有机肥、秸秆还田等方式,改良碱性土壤外,还可以向土壤中施加某些物质。实验表明,硫酸亚铁、硫酸铵和磷酸二氢钾能够有效降低碱性土壤的pH,以改良1m³某处碱性土壤(pH为8.6)为例,实验数据如表所示。
(6)由表中信息可知,硫酸亚铁、硫酸铵和磷酸二氢钾中,___________是最好的土壤pH调节剂;
(7)根据土壤状况,改良酸性土壤应加入的物质是___________。
【答案】(1)过滤
(2)红
(3)用洁净、干燥的玻璃棒蘸取待测液点在pH试纸上,观察颜色的变化, (4)氢氧化钠溶液
(5)①. 随着氢氧化钠溶液的滴入,pH由小于7逐渐增大为大于7 ②. ③. 放热
(6)硫酸亚铁##FeSO4
(7)熟石灰
【解析】(1)过滤可实现固液分离,故选取一定量的土壤样本与蒸馏水,按1:5的质量比在烧杯中混合,充分搅拌后静置,通过过滤后得到土壤浸出液;
(2)无色酚酞试液在碱性溶液中变红,在中性和酸性溶液中均不变色,由结论可知,该土壤呈碱性,故取少量土壤浸出液于试管中,滴加无色酚酞溶液,溶液变为红色;
(3)用pH试纸测定该溶液pH的操作是在玻璃片上放一小片pH试纸,用洁净、干燥的玻璃棒蘸取待测液点在pH试纸上,观察颜色的变化,然后与标准比色卡对照;
(4)由图可知,一开始pH小于7,随着胶头滴管中溶液的滴入,pH逐渐增大至大于7,故该实验是将氢氧化钠溶液滴入稀盐酸中,故胶头滴管中的试剂为氢氧化钠溶液;
(5)稀盐酸显酸性,pH小于7,滴入氢氧化钠溶液,氢氧化钠和稀盐酸反应生成氯化钠和水,酸性减弱,pH逐渐增大,当恰好完全反应时,pH=7,当氢氧化钠溶液过量时,pH大于7,故pH由小于7逐渐变为大于7,说明氢氧化钠和稀盐酸发生了反应;
氢氧化钠和稀盐酸反应生成氯化钠和水,该反应的化学方程式为:;
由图2可知,随着反应的进行,温度升高,说明酸和碱的反应是放热反应;
(6)由表中信息可知,硫酸亚铁用量少、成本低、降pH效果明显,因而是最好的土壤pH调节剂;
(7)熟石灰显碱性,能与酸性物质反应,可用于改良酸性土壤。
四、计算题(写出计算过程)
16. 已知二氧化碳转化为甲醇反应的化学方程式为。2.2gCO2理论上可制备CH3OH的质量是多少?
【答案】解:设2.2gCO2理论上可制备CH3OH的质量为x
答:2.2gCO2理论上可制备1.6gCH3OH。
【解析】
【详解】见答案。
选项
实验目的
实验方案
A
除去氧气中的一氧化碳
将混合气体通过足量的灼热氧化铜
B
区分空气、氧气、二氧化碳
用带火星的小木条放入集气瓶中,观察现象
C
检验生石灰中是否含有熟石灰
取样加水溶解,滴加酚酞溶液,若变红说明含有熟石灰
D
鉴别氢氧化钠和氯化钠固体
取少量样品分别加等量水,比较温度变化
土壤pH调节剂
用量(kg)
单价(元/kg)
总价(元)
施用60天后pH降低幅度
硫酸亚铁(FeSO4)
4
1.6
6.4
0.41-2.28
硫酸铵[(NH4)2SO4]
5
1.5
7.5
0.45-1.8
磷酸二氢钾(KH2PO4)
6
9.8
58.8
0.21-0.69
相关试卷
这是一份新疆乌鲁木齐高新区2025年中考一模化学试卷(解析版),共15页。试卷主要包含了选择题,填空题,实验探究题,计算题等内容,欢迎下载使用。
这是一份新疆维吾尔自治区乌鲁木齐市2025年中考模拟化学试卷(解析版),共15页。试卷主要包含了选择题,填空题,实验探究题,计算题等内容,欢迎下载使用。
这是一份新疆吐鲁番市2025年中考一模化学试卷(解析版),共14页。试卷主要包含了选择题,填空题,实验探究题,计算题等内容,欢迎下载使用。
相关试卷 更多
- 1.电子资料成功下载后不支持退换,如发现资料有内容错误问题请联系客服,如若属实,我们会补偿您的损失
- 2.压缩包下载后请先用软件解压,再使用对应软件打开;软件版本较低时请及时更新
- 3.资料下载成功后可在60天以内免费重复下载
免费领取教师福利 




.png)




