搜索
      上传资料 赚现金

      重庆市七校联考2024-2025学年高一下学期第一次月考化学试题(Word版附答案)

      • 662.12 KB
      • 2025-04-11 16:54:55
      • 82
      • 1
      • 教习网3275309
      加入资料篮
      立即下载
      重庆市七校联考2024-2025学年高一下学期第一次月考化学试题(Word版附答案)第1页
      1/9
      重庆市七校联考2024-2025学年高一下学期第一次月考化学试题(Word版附答案)第2页
      2/9
      重庆市七校联考2024-2025学年高一下学期第一次月考化学试题(Word版附答案)第3页
      3/9
      还剩6页未读, 继续阅读

      重庆市七校联考2024-2025学年高一下学期第一次月考化学试题(Word版附答案)

      展开

      这是一份重庆市七校联考2024-2025学年高一下学期第一次月考化学试题(Word版附答案),共9页。试卷主要包含了5 Cu 64,3kJ的热量等内容,欢迎下载使用。
      注意事项:本试卷分第Ⅰ卷(选择题)和第Ⅱ卷(非选择题)两部分。
      可能用到的相对原子质量:H 1 C 12 N 14 O 16 Na 23 S 32 Cl 35.5 Cu 64
      第I卷 选择题(共42分)
      一、选择题(本大题共14个小题,每题3分,共42分,每题只有一个选项符合题目要求。)
      1.《物理小识》中记载:“青矾(主要成分为FeSO4·7H2O)厂气熏人,衣服当之易烂,栽木不茂。”下列叙述错误的是( )
      A.常温下,FeSO4·7H2O为绿色固体B.青矾厂气有臭鸡蛋气味
      C.青矾厂气中含有硫元素D.青矾厂气的大量排放会导致形成酸雨
      2.下列各组离子在溶液中一定能够大量共存的是( )
      A.在强酸性溶液中:K+、、、Cl
      B.在含有大量的溶液中:Ba2+、Na+、Cu2+、Cl-
      C.在含有大量OH-的溶液中:、Na+、Cl-、[Al(OH)4]-
      D.在含有大量Fe2+的溶液中:OH-、Na+、Cl-、
      3.硫和氮都是化工生产中重要的非金属元素。已知NA为阿伏加德罗常数的值,下列说法正确的是( )
      A.标准状况下,22.4LSO3中含有SO3分子数为NA
      B.1mlNH3和1ml,含有的电子数均为10NA
      C.足量Cu与含2mlH2SO4的浓硫酸共热反应,生成SO2(标准状况)的体积为22.4L
      D.1mlN2与足量的H2充分反应,转移电子数为6NA
      4.短周期X、Y、Z、W原子序数依次增大,X最外层电子数是内层电子数的3倍,且X、W最外层电子数相等;Y、Z和W最高价氧化物的水化物可以两两相互反应。下列说法正确的是( )
      A.简单原子半径:Y>Z>W>X
      B.Y的最高价氧化物的水化物和W的氧化物反应生成的是最高价含氧酸盐
      C.X单质和Y单质发生反应的产物中阴、阳离子个数比为2∶1
      D.X分别与Y、W均可形成具有漂白性的化合物,且漂白原理相同
      5.下列离子方程式正确的是( )
      A.将通入溶液中:
      B.水中通入NO2气体:H2O + 3NO2 = 2HNO3 + NO
      C.用醋酸溶解水垢:
      D.过量铁与稀硝酸反应:
      6.将和空气的混合气体通入、、的混合溶液中反应回收,其物质转化如图所示。下列说法正确的是( )

      A.在图示的转化中,化合价不变的元素只有铜
      B.回收的总反应为
      C.根据图示可知、均能氧化
      D.在图示的转化中发生的反应有
      7.通过高中化学实验探究物质的性质和变化组成结构等。可以帮助我们形成基本概念,理解化学原理,学习科学方法,培养科学态度,下列实验装置正确且能达到实验目的的是( )
      A.AB.BC.CD.D
      8.下列实验结论与实验操作及现象相符的一组是( )
      A.AB.BC.CD.D
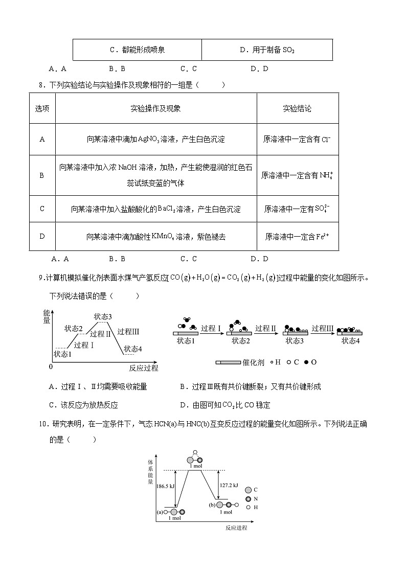
      9.计算机模拟催化剂表面水煤气产氢反应[]过程中能量的变化如图所示。下列说法错误的是( )
      A.过程Ⅰ、Ⅱ均需要吸收能量B.过程Ⅲ既有共价键断裂;又有共价键形成
      C.该反应为放热反应D.由图可知比CO稳定
      10.研究表明,在一定条件下,气态HCN(a)与HNC(b)互变反应过程的能量变化如图所示。下列说法正确的是( )
      A.HNC比HCN更稳定
      B.HCN的电子式为
      C.只有在加热条件下,HCN才能转化为HNC
      D.1mlHCN(g)转化为1mlHNC(g)需要吸收59.3kJ的热量
      11.某化学兴趣小组用化学沉淀法去除100gNaCl质量分数为87.75%的粗盐中的、和,实验流程如图所示,下列说法正确的是( )
      已知:20℃时,的溶解度为3.89g/100g水,的溶解度为35.7g/100g水。
      A.试剂a、试剂b分别为溶液、NaOH溶液
      B.滤渣c的主要成分为、、和
      C.从成本和除杂效果考虑,工业生产中常用溶液代替溶液
      D.不考虑实验损耗,最终获得的NaCl的物质的量为1.5ml
      12.以叶蛇纹石[主要成分是,含少量等]为原料提取高纯硅的流程如下:
      下列说法错误的是( )
      A.操作1为过滤
      B.反应2中焦炭过多,会生成副产物SiC
      C.反应3和反应4的副产物可循环利用
      D.上述流程中四个反应均为氧化还原反应
      13.已知X、Y、Z、W(含同一种短周期元素)有如图所示转化关系,下列相关说法错误的是( )
      A.若W为强酸,X为氢化物,则X至少有两种,且两种物质的水溶液可以发生反应
      B.若W为弱酸,X为单质,则X至少有两种,且两种单质可以相互转化
      C.若W为强酸,X为氢化物,W与X反应生成固体,该固体为硝酸铵
      D.若W为强碱,则X只能为金属单质,且化合物Z中存在离子键和共价键
      14.将6.08 g Cu和一定量的浓硝酸反应,反应生成的NO和NO2的混合气体,当Cu完全溶解时,共产生2.24 L气体(标准状况下),则产生的NO和NO2物质的量之比为( )
      A.3:7B.9:11C.4:1D.2:3
      第II卷(非选择题 共58分)
      二、非选择题:本题共4个小题,共58分。
      15.(14分)硫酸工业在生活生产中占有极其重要的地位,硫酸也是许多物质的制备原料,工业上以黄铁矿为原料制备绿矾的工艺流程如下图所示:(已知炉渣中主要含有和极少量:)

      (1)黄铁矿的主要成分是 (填化学式),在焙烧之前将黄铁矿粉碎的目的是 。
      (2)写出由炉渣得到浸渣时发生的主要离子反应方程式 。
      (3)写出由得到的化学方程式 ,工业制硫酸时,为提高吸收效率,通常用下列哪种物质 吸收。
      A.蒸馏水 B.98.3%的浓硫酸 C.70%的浓硫酸 D.稀硫酸
      (4)流程中的物质甲可以是 。
      ①铁粉 ②铜粉 ③硫化钠 ④氨水 ⑤氯气
      (5)由溶液B得到绿矾的系列操作为蒸发浓缩, ,过滤,洗涤,干燥。
      (6)工业制备出的硫酸中还含有少量尾气,为防止污染需净化尾气。已知我国排放标准限值为,工业常用氨水接触法吸收生成一种酸式盐,若尾气中的含量为,则处理每立方米尾气至少需要的氨水 L
      16.(14分)短周期主族元素Q、T、U、V、W、X、Y、Z原子序数依次增大。已知:T与U、V同周期,W与X、Y、Z同周期,U和Y同族;元素Q的某种核素没有中子;元素T的最高正价与最低负价的代数和为0;Q与U形成的气态化合物在标准状况下的密度为0.76g/L;工业上通过分离液态空气获得V的单质,且该单质的某种同素异形体是保护地球地表环境的重要屏障;W、X、Z的最高价氧化物对应的水化物两两之间都能反应,且W、X、Z原子最外层电子数之和等于W的原子序数。按要求回答下列问题:
      (1)V元素原子的L层电子数为 。元素W在周期表中的位置为 。
      (2)沸点: (填 “>” 或 “Br2>I2
      B.制备NaHCO3
      C.都能形成喷泉
      D.用于制备SO2
      选项
      实验操作及现象
      实验结论
      A
      向某溶液中滴加溶液,产生白色沉淀
      原溶液中一定含有
      B
      向某溶液中加入浓NaOH溶液,加热,产生能使湿润的红色石蕊试纸变蓝的气体
      原溶液中一定含有
      C
      向某溶液中加入盐酸酸化的溶液,产生白色沉淀
      原溶液中一定有
      D
      向某溶液中滴加酸性溶液,紫色褪去
      原溶液中一定含
      参考答案
      第I卷(选择题)
      一、单选题(本大题共14个小题,每题3分,共42分)
      1—5 BCBAD 6—10 BCBDD 11—14 BDCB
      第II卷(非选择题)
      解答题 (本题共4个小题,共58分)
      15.(14分 除备注分值外,其余每空各2分)
      (1) (1分) 增大接触面积(1分)
      (2)
      (3) B (4)① (5)降温结晶 (6)
      16.(14分 除备注分值外,其余每空各2分)
      (1) 6 (1分) 第三周期第A族(1分)
      (2) > 分子之间形成氢键
      (3) (4) (5) b (6)
      17.(15分 除备注分值外,其余每空各2分)
      (1) 液注高度保持不变 (1分) NaOH (2) 2:1
      (3) c 控制滴加硫酸的速度 (4)溶液变澄清(或浑浊消失)
      (5) a、d (6)
      18.(15分 除备注分值外,其余每空各2分)
      (1) 球形干燥管 (1分) ACDF 碱石灰
      (2) 试管气体颜色褪去 将一氧化氮氧化为二氧化氮,同时将二氧化氮排到装置Z中和氢氧化钠反应 1:3

      相关试卷

      重庆市七校联考2024-2025学年高一下学期第一次月考化学试题(Word版附答案):

      这是一份重庆市七校联考2024-2025学年高一下学期第一次月考化学试题(Word版附答案),共9页。试卷主要包含了5 Cu 64,3kJ的热量等内容,欢迎下载使用。

      重庆市七校联考2024-2025学年高一上学期第一次月考化学试题:

      这是一份重庆市七校联考2024-2025学年高一上学期第一次月考化学试题,文件包含高一化学试题docx、高一化学答案docx等2份试卷配套教学资源,其中试卷共8页, 欢迎下载使用。

      重庆市七校联盟2023-2024学年高三下学期第一次月考化学试题(Word版附解析):

      这是一份重庆市七校联盟2023-2024学年高三下学期第一次月考化学试题(Word版附解析),文件包含重庆市七校联盟2023-2024学年高三下学期第一次月考化学试题Word版含解析docx、重庆市七校联盟2023-2024学年高三下学期第一次月考化学试题Word版无答案docx等2份试卷配套教学资源,其中试卷共28页, 欢迎下载使用。

      资料下载及使用帮助
      版权申诉
      • 1.电子资料成功下载后不支持退换,如发现资料有内容错误问题请联系客服,如若属实,我们会补偿您的损失
      • 2.压缩包下载后请先用软件解压,再使用对应软件打开;软件版本较低时请及时更新
      • 3.资料下载成功后可在60天以内免费重复下载
      版权申诉
      若您为此资料的原创作者,认为该资料内容侵犯了您的知识产权,请扫码添加我们的相关工作人员,我们尽可能的保护您的合法权益。
      入驻教习网,可获得资源免费推广曝光,还可获得多重现金奖励,申请 精品资源制作, 工作室入驻。
      版权申诉二维码
      月考专区
      • 精品推荐
      • 所属专辑7份
      欢迎来到教习网
      • 900万优选资源,让备课更轻松
      • 600万优选试题,支持自由组卷
      • 高质量可编辑,日均更新2000+
      • 百万教师选择,专业更值得信赖
      微信扫码注册
      手机号注册
      手机号码

      手机号格式错误

      手机验证码 获取验证码 获取验证码

      手机验证码已经成功发送,5分钟内有效

      设置密码

      6-20个字符,数字、字母或符号

      注册即视为同意教习网「注册协议」「隐私条款」
      QQ注册
      手机号注册
      微信注册

      注册成功

      返回
      顶部
      学业水平 高考一轮 高考二轮 高考真题 精选专题 初中月考 教师福利
      添加客服微信 获取1对1服务
      微信扫描添加客服
      Baidu
      map