初中物理沪粤版(2024)八年级下册(2024)运动的快慢速度精品教学课件ppt
展开
这是一份初中物理沪粤版(2024)八年级下册(2024)运动的快慢速度精品教学课件ppt,共53页。PPT课件主要包含了教学目标,生活再体验,新课导入,观察与思考,速度的计算公式,速度的单位,注意事项,课堂小结,典型例题1,答案D等内容,欢迎下载使用。
理解速度是描述物体运动快慢的物理量,掌握速度公式(v=s/t)及单位(m/s、km/h)。区分匀速直线运动和变速直线运动,理解平均速度的意义。
用控制变量法比较物体运动快慢,理解速度的比值定义法。 通过分析路程和时间关系,判断物体的运动类型。 进行速度公式的简单计算和单位换算。
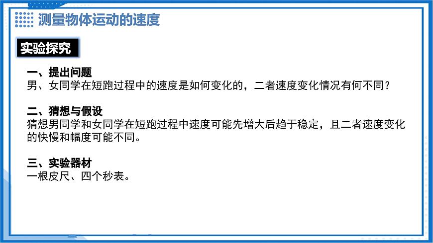
探究物体沿斜面下滑的速度变化,学会设计实验、收集和分析数据。 掌握用刻度尺和秒表测量速度的方法。 培养合作交流能力和科学探究精神。
关注速度知识在生活和科技中的应用,认识物理对社会的推动作用。 培养严谨的科学态度,注重实验数据的准确性和规范性。
运动会上,百米赛跑时,我们是如何判断谁跑得最快的?裁判又是如何判断的?我们和裁判的判断方法相同吗?
田径场上,百米赛跑正在紧张地进行中;游泳池里,比赛也正激烈地展开着。怎样比较运动员们运动的快慢呢?
比较物体运动快慢的两种方法
活动1 判断谁游得快?
请认真观察图中停表的示数与运动员游过的路程,讨论一下,如何确定谁游得快?
观众认定,在相同时间内,游在前面的人快;裁判则认定,在运动员们到达终点时,计时少的人游得快。
你认为观众与裁判比较快慢的方法一样吗?为什么?
1、观众的方法:相同时间比较路程2、裁判的方法:相同路程比较时间
比较快慢的两种方法:相同时间比较路程相同路程比较时间
如果时间、路程都不相同,又怎样比较物体运动的快慢呢?
(a) 汽车在 120 s 内行驶 3 600 m
(b) 飞机在 2 s 内飞行 1 000 m
采用相同时间比较路程长短
速度是表示物体运动快慢的物理量
速度等于物体在单位时间内通过的路程
物体通过的路程与通过这段路程所用时间之比,叫做速度。
思想方法控制变量法比较物体运动的快慢有两种方法,一是“时间相同比路程”,二是“路程相同比时间”。速度是路程与时间的比值,它等于物体在单位时间(1 s或者1 h)内通过的路程,所以用“路程与时间的比值”比较运动的快慢,实际上是运用了相同时间比路程。
我们还学过哪个物理量与速度的定义和计算类似呢?
国际单位制中:米/秒(m/s)
常用单位:千米/时(km/h)
如果物体在1秒钟通过的路程是1米,它的速度就是1米/秒。
如果物体在1小时通过的路程是1千米,它的速度就是1千米/时。
如何比较不同单位的速度?
1m/s和1km/h的速度哪个更大?
“落井下石”大单位转变小单位,数值变小
“锦上添花”小单位转变大单位,数值变大
10m/s= km/h
108km/h = m/s
1s通过的路程是10m
3600s通过的路程是10×3600m=36000m
1h通过的路程是36km
一些物体运动大致的速度
例题 某大型喷气式客机的飞行速度为 990 km/ h,它每分钟飞行多少千米?如果骑自行车的速度约为 5 m /s,要用多长时间才能通过客机 1 min 内飞过的路程?
已知:客机速度v1=990 km/ h,时间 t1=1 min;自行车速度v2=5 m / s。
求:(1) 客机 1 min飞行的路程 s 。 (2) 骑自行车通过路程 s 所需的时间 t2。
解:(1) 该客机 1 min 飞行的路程为 (2) 骑自行车通过路程 s 所需的时间为答:(1)该客机每分钟飞行的路程为 16.5 km。(2)骑自行车通过上述路程所需的时间为 55 min。
友情提示v、s、t 必须对应;单位必须统一;
用物理符号梳理已知条件
代入对应数据,不漏单位
1.解答时要有已知、求、解、答,且要上下对齐。2.用公式解题,在解中写出所依据的公式,公式如需变形,还应写出变形公式,代入数据和单位。3.速度、路程、时间这三个量的单位必须统一,或者均用基本单位,或者均用常用单位。4.s、v、t必须要对应同一个物体的同一段路程或同一段时间内。若一道题内有两个以上的s、v、t,要用角标进行区分,且同一个物体要用相同的角标。
从s-t图像判断速度的三种方法方法一:相同路程比时间取一路程值,则有t甲v乙;方法二:相同时间比路程取一时间值,则有s乙v乙;
考点一:比较物体运动快慢的方法
在男子百米短跑比赛中,运动员们快步如飞,关于运动快慢的说法中不正确的是( )A.观众看到第一名冲过终点时用“相同的时间比路程”的方法比较运动的快慢B.终点裁判通过记录用时是用“相同路程比时间”的方法比较运动的快慢C.物体的速度越大,路程和时间的比值就越大D.物理学中采用裁判的方法来定义速度的
【答案】快 慢
如图所示,是两种比较自行车和摩托车运动快慢的方法。a图中,两者运动相同的时间,摩托车运动的路程长,所以摩托车运动较 。b图中让两者运动相同的路程,自行车所需的时间长,所以它运动较 。
【答案】(1)1.1h;(2)82.5km/h
超速行驶非常危险,高速公路上除了设置标识距离的指示牌,还有限制行车速度的指示牌如图1,小明一家利用周末到湛江玩,汽车在高速公路上行驶了一段时间,他看到了如图1所示标志。(1)在不违规的前提下,若汽车以最快的速度行驶,从图1的标志牌到湛江至少需要多长时间?(2)若先以图2所示的速度行驶60min,再以90km/h的速度到达湛江,则全程平均速度为多大?
【答案】(1)80m;(2)720m;(3)120s
有一列长度为400m,运行速度为72km/h的列车,需要经过长度为2000m的隧道。为了安全,列车先鸣笛一声,4s后听到隧道口处峭壁反射的回声,已知声速v甲=340m/s。求:(1)从司机鸣笛到听到回声列车前行多远?(2)列车鸣笛时离隧道口有多远?(3)列车从开始进入隧道到完全离开隧道需要多长时间?
相关课件
这是一份物理八年级下册(2024)运动的快慢速度优秀教学ppt课件,文件包含72运动的快慢速度第2课时同步课件pptx、72运动的快慢速度同步课件pptx、72《运动的快慢速度》教学设计docx、72运动的快慢速度分层练习原卷版docx、72运动的快慢速度分层练习解析版docx、常见物体运动速度和速度的计算-知识点mp4、比较物体运动的两种方法-知识点mp4、直线运动s-t和v-t图像-知识点mp4、瞬时速度与平均速度-知识点mp4、运动的复杂计算-知识点mp4、速度计算-知识点mp4、频闪照相分析运动状态-知识点mp4等12份课件配套教学资源,其中PPT共46页, 欢迎下载使用。
这是一份沪粤版(2024)八年级下册(2024)运动的快慢速度教学ppt课件,共39页。PPT课件主要包含了学习目标,新课导入,课程讲授,课堂小结,当堂评价,探究思考,比较谁游得快,新课讲授,典型例题,归纳小结等内容,欢迎下载使用。
这是一份初中物理沪粤版(2024)八年级下册(2024)滑轮精品教学课件ppt,共53页。PPT课件主要包含了教学目标,生活再体验,新课导入,观察与思考,滑轮组,例题解析,归纳与总结,滑轮组绕绳作图要点,速记口诀,观察思考等内容,欢迎下载使用。
相关课件 更多
- 1.电子资料成功下载后不支持退换,如发现资料有内容错误问题请联系客服,如若属实,我们会补偿您的损失
- 2.压缩包下载后请先用软件解压,再使用对应软件打开;软件版本较低时请及时更新
- 3.资料下载成功后可在60天以内免费重复下载
免费领取教师福利

