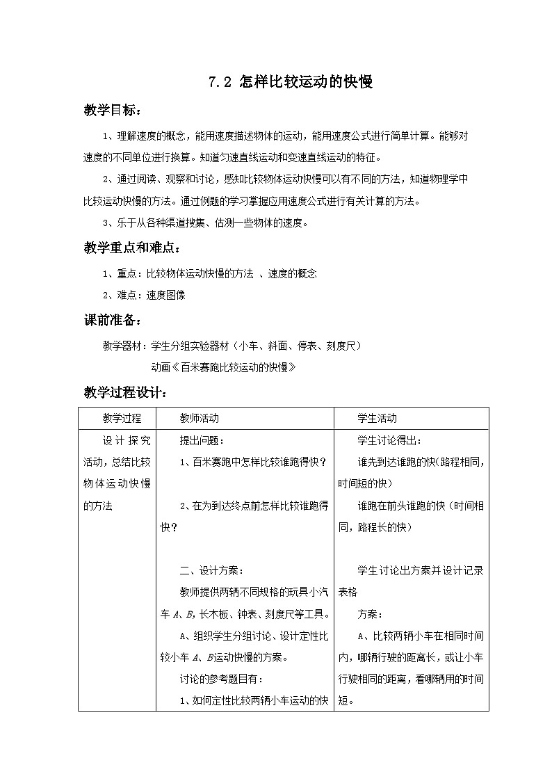
所属成套资源:沪粤版2024物理八年级下册PPT课件+教案+练习
初中物理沪粤版(2024)八年级下册(2024)7.2 运动的快慢 速度备课课件ppt
展开
这是一份初中物理沪粤版(2024)八年级下册(2024)7.2 运动的快慢 速度备课课件ppt,文件包含第7章第2节怎样比较运动的快慢第1课时速度pptx、第7章第2节怎样比较运动的快慢第2课时匀速直线运动与变速直线运动pptx、72怎样比较运动的快慢教案doc、第2节怎样比较运动的快慢练习docx等4份课件配套教学资源,其中PPT共38页, 欢迎下载使用。
1.知道匀速直线运动的特点,理解匀速直线运动的概念。2.能用s-t图像和v-t图像描述匀速直线运动。3.知道变速直线运动的平均速度,能结合生活实例理解平均速度的现实意义,能计算变速直线运动的平均速度。
小组讨论,将这些物体的运动进行分类。
一、匀速直线运动和变速直线运动
(1)概念:物体沿着直线且速度不变的运动。
(2)特点:运动轨迹是直线。 速度大小保持不变。
(3)s-t图像:一条倾斜的直线。
(4)v-t图像:一条平行于横轴的直线。
(1)概念:物体沿着直线且速度变化的运动。
(2)特点:运动轨迹是直线。 速度大小发生变化。
(3)s-t图像:一条曲线。
(4)v-t图像:一条曲线或倾斜直线。
做变速直线运动的物体,利用 求出的速度表示物体的平均快慢程度,叫做平均速度。
公式中v为平均速度,s为物体通过的总路程,t为物体通过这些路程所用的总时间。
1.我们说一个物体的平均速度,必须指出它是在哪段时间内,或者在哪段路程中的平均速度.
2.全程的平均速度绝对不能认为是各段路程速度的平均值,应该根据公式 用总路程除以总时间求得。知道了一个做变速运动的物体的平均速度,就大体知道了它的运动快慢,但不知道它准确的运动情况,如它何时加速、何时减速、是否中途停止等。
3.在计算时要注意将单位统一,单位也要参与运算,有时我们可以通过单位的运算迅速发现解题过程中的错误。
在下图所示的各图中,用来表示同一种运动规律的图像是( )
A.(1)(2)B.(2)(4)C.(1)(4)D.(2)(3)
图(1)是s-t 图像,物体的路程不随时间变化,物体是静止的
图(2)是s-t 图像,物体的路程与时间成正比,物体做匀速直线运动
图(3)是v-t 图像,物体的速度与时间成正比,物体做匀加速运动
图(3)是v-t 图像,物体的速度不随时间变化,速度是一个定值,物体做匀速直线运动
已知:客机速度v1=990 km/h,时间t1=1 min;自行车速度v2=5 m/s。
求:(1)客机1 min飞行的路程s。 (2)骑自行车通过路程s所需的时间t2。
(1)该客机1 min飞行的路程为
(2)骑自行车通过路程s所需的时间为
答:(1)客机1 min飞行的路程为16.5 km。 (2)骑自行车通过上述路程所需的时间为55 min。
1.百米赛跑的某个时刻,甲、乙两名运动员的位置如图所示。 运动得较快,因为在相同的时间内他通过的 大。
2.下列四个速度中,最大的是( )。A.750 m/minB.36 km/h C.15 m/sD.425 cm/s
3.最新研制的磁悬浮列车以600 km/h的速度匀速行驶,一列高铁以300 km/h的速度匀速行驶。与高铁相比,磁悬浮列车( )
A.一定运动更快B.一定运动得更远C.运动时间一定更短D.可能运动更慢
4.小芳在体育考试中,跑完50 m用了8 s,则她的运动速度为( )
m/s km/hC.400 m/s m/s
5.小明步行的速度是1.2 m/s, 他从家到学校要走15min.那么他上学要走的路程是( )A.1 080 mB.108 mC.18 kmD.0.3 km
相关课件
这是一份粤沪版八年级下册第七章 运动和力2 怎样比较物体运动的快慢教学课件ppt,共31页。PPT课件主要包含了新知复习,知识精练,课堂检测,课后强化,知识点等内容,欢迎下载使用。
这是一份初中物理粤沪版八年级下册2 怎样比较物体运动的快慢背景图ppt课件,文件包含72怎样比较运动的快慢第1课时速度pptx、72怎样比较运动的快慢第2课时匀速直线运动与变速直线运动pptx、电子教案第2节怎样比较运动的快慢doc等3份课件配套教学资源,其中PPT共38页, 欢迎下载使用。
这是一份初中粤沪版2 怎样比较物体运动的快慢习题ppt课件,共29页。PPT课件主要包含了答案呈现,习题链接等内容,欢迎下载使用。

