搜索
      上传资料 赚现金

      图形的平移,旋转与轴对称练习(解析版)-中考数学二轮专题

      • 2.63 MB
      • 2025-04-10 08:48:00
      • 65
      • 0
      • 教习网4337437
      加入资料篮
      立即下载
      图形的平移,旋转与轴对称练习(解析版)-中考数学二轮专题第1页
      高清全屏预览
      1/64
      图形的平移,旋转与轴对称练习(解析版)-中考数学二轮专题第2页
      高清全屏预览
      2/64
      图形的平移,旋转与轴对称练习(解析版)-中考数学二轮专题第3页
      高清全屏预览
      3/64
      还剩61页未读, 继续阅读

      图形的平移,旋转与轴对称练习(解析版)-中考数学二轮专题

      展开

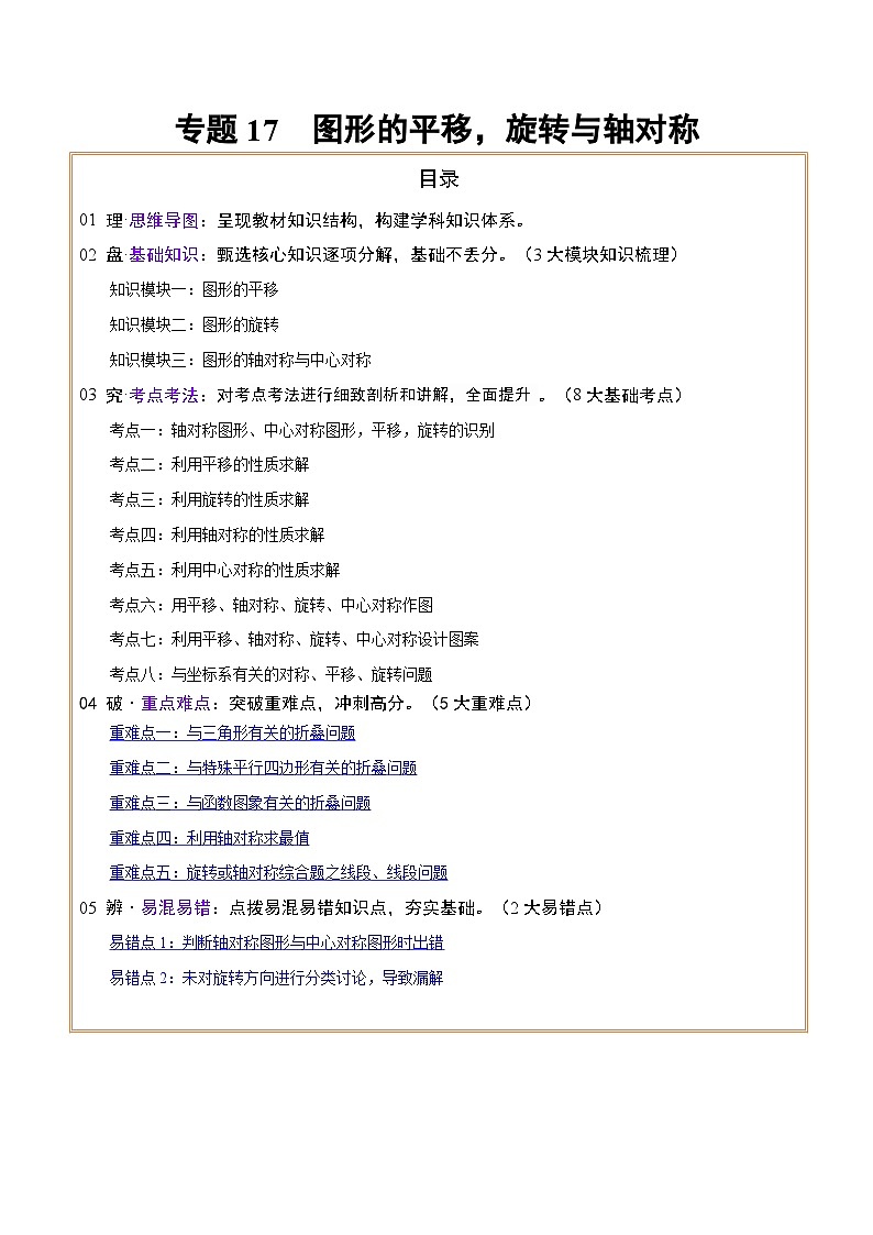
      这是一份图形的平移,旋转与轴对称练习(解析版)-中考数学二轮专题,共64页。

      知识模块一:图形的平移
      知识点一:平移的定义
      平移的定义:把一个图形整体沿某一直线方向移动,会得到一个新的图形,图形这种移动叫做平移.它是由移动方向和距离决定的.
      知识点二:平移的性质
      1)平移不改变图形的大小、形状,只改变图形的位置,因此平移前后的两个图形全等.
      2)平移前后对应线段平行(或在同一条直线上)且相等、对应角相等.
      3)任意两组对应点的连线平行(或在同一条直线上)且相等,对应点之间的距离就是平移的距离.
      知识点三:平移作图的步骤
      1)定:根据题目要求,确定平移的方向和距离;
      2)找:找出确定图形形状的关键点;
      3)移:过这些关键点作与平移方向平行的射线,在射线上截取与平移的距离相等的线段,得到关键点的对应点;
      4)连:按原图顺序依次连接各对应点.
      【注意】确定一个图形平移后的位置需要三个条件:①图形原位置;②平移的方向;③平移的距离.
      知识模块二:图形的旋转
      知识点一:旋转的基础
      旋转的概念:在平面内,一个图形绕一个定点沿某个方向(顺时针或逆时针)转过一个角度,这样的图形运动叫旋转.这个定点叫做旋转中心,转过的这个角叫做旋转角.
      旋转的三要素:旋转中心、旋转方向和旋转角度.
      知识点二:旋转的性质
      1)对应点到旋转中心的距离相等;
      2)每对对应点与旋转中心所连线段的夹角等于旋转角;
      3)旋转前后的图形全等.
      知识点三:旋转作图的步骤
      1)根据题意,确定旋转中心、旋转方向及旋转角;
      2)找出原图形的关键点;
      3)连接关键点与旋转中心,按旋转方向与旋转角将它们旋转,得到各关键点的对应点;
      4)按原图形依次连接对应点,得到旋转后的图形.
      知识模块三:图形的轴对称与中心对称
      知识点一:轴对称与中心对称
      知识点二:轴对称图形与中心对称图形
      考点一: 轴对称图形、中心对称图形,平移,旋转的识别
      1.(2023·湖南郴州·中考真题)下列图形中,能由图形a通过平移得到的是( )

      A. B. C. D.
      【答案】B
      【分析】根据平移的定义:在平面内,把一个图形整体沿某一方向移动,这种图形的平行移动,叫做平移变换,结合各选项所给的图形即可作出判断.
      【详解】解:观察图形可知,B中图形能由图形a通过平移得到,A,C,D均不能由图形a通过平移得到;
      故选B.
      【点睛】本题考查平移.熟练掌握平移的性质,是解题的关键.
      2.(2024·江苏徐州·中考真题)古汉字“雷”的下列四种写法,可以看作轴对称图形的是( )
      A. B. C. D.
      【答案】D
      【分析】本题主要考查了轴对称图形的识别,根据轴对称图形的定义进行逐一判断即可:如果一个平面图形沿一条直线折叠,直线两旁的部分能够互相重合,这个图形就叫做轴对称图形,这条直线就叫做对称轴.
      【详解】解:A、不是轴对称图形,故此选项不符合题意;
      B、不是轴对称图形,故此选项不符合题意;
      C、不是轴对称图形,故此选项不符合题意;
      D、是轴对称图形,故此选项符合题意;
      故选:D.
      3.(2024·山西·中考真题)1949年,伴随着新中国的诞生,中国科学院(简称“中科院”)成立.下列是中科院部分研究所的图标,其文字上方的图案是中心对称图形的是( )
      A.山西煤炭化学研究所B.东北地理与农业生态研究所
      C.西安光学精密机械研究所D.生态环境研究中心
      【答案】A
      【分析】本题主要考查了中心对称图形的定义,根据中心对称图形的定义进行逐一判断即可:把一个图形绕着某一个点旋转180°,如果旋转后的图形能够与原来的图形重合,那么这个图形叫做中心对称图形,这个点就是它的对称中心.
      【详解】解:A.是中心对称图形,故此选项符合题意;
      B.不中心对称图形,故此选项不符合题意;
      C.不是中心对称图形,故此选项不符合题意;
      D.不是中心对称图形,故此选项不符合题意;
      故选:A.
      考点二: 利用平移的性质求解
      4.(2024·山东东营·中考真题)如图,将△DEF沿FE方向平移3cm得到△ABC,若△DEF的周长为24cm,则四边形ABFD的周长为 cm.

      【答案】30
      【分析】本题主要考查了平移的性质、三角形周长等知识点,掌握平移的性质及等量代换成为解题的关键.
      由平移的性质可得AD=BE=3cm,DE=AB,再根据△DEF的周长为24cm可得AB+EF+DF=24,然后根据四边形的周长公式及等量代换即可解答.
      【详解】解:∵将△DEF沿FE方向平移3cm得到△ABC,
      ∴AD=BE=3cm,DE=AB,
      ∵△DEF的周长为24cm,
      ∴DE+EF+DF=24,即AB+EF+DF=24,
      ∴四边形ABFD的周长为AB+BF+DF+AD=AB+BE+EF+DF+AD=AB+EF+DF+BE+AD=24+3+3=30cm.
      故答案为:30.
      5.(2024·甘肃临夏·中考真题)如图,等腰△ABC中,AB=AC=2,∠BAC=120°,将△ABC沿其底边中线AD向下平移,使A的对应点A'满足AA'=13AD,则平移前后两三角形重叠部分的面积是 .
      【答案】439/493
      【分析】本题考查平移的性质,相似三角形的判定和性质,三线合一,根据平移的性质,推出△A'EF∽△A'B'C',根据对应边上的中线比等于相似比,求出EF的长,三线合一求出A'D的长,利用面积公式进行求解即可.
      【详解】解:∵等腰△ABC中,AB=AC=2,∠BAC=120°,
      ∴∠ABC=30°,
      ∵AD为中线,
      ∴AD⊥BC,BD=CD,
      ∴AD=12AB=1,BD=3AD=3,
      ∴BC=23,
      ∵将△ABC沿其底边中线AD向下平移,
      ∴B'C'∥BC,B'C'=BC=23,A'G=AD=1,
      ∴△A'EF∽△A'B'C',
      ∴EFB'C'=A'DA'G,
      ∵AA'=13AD,
      ∴DA'=23AD=23A'G=23,
      ∴EFB'C'=A'DA'G=23,
      ∴EF=23B'C'=433,
      ∴S阴影=12EF⋅A'D=12×433×23=439;
      故答案为:439.
      6.(2024·河北·中考真题)平面直角坐标系中,我们把横、纵坐标都是整数,且横、纵坐标之和大于0的点称为“和点”.将某“和点”平移,每次平移的方向取决于该点横、纵坐标之和除以3所得的余数(当余数为0时,向右平移;当余数为1时,向上平移;当余数为2时,向左平移),每次平移1个单位长度.
      若“和点”Q按上述规则连续平移16次后,到达点Q16−1,9,则点Q的坐标为( )
      A.6,1或7,1B.15,−7或8,0C.6,0或8,0D.5,1或7,1
      【答案】D
      【分析】本题考查了坐标内点的平移运动,熟练掌握知识点,利用反向运动理解是解决本题的关键.
      先找出规律若“和点”横、纵坐标之和除以3所得的余数为0时,先向右平移1个单位,之后按照向上、向左,向上、向左不断重复的规律平移,按照Q16的反向运动理解去分类讨论:①Q16先向右1个单位,不符合题意;②Q16先向下1个单位,再向右平移,当平移到第15次时,共计向下平移了8次,向右平移了7次,此时坐标为6,1,那么最后一次若向右平移则为7,1,若向左平移则为5,1.
      【详解】解:由点P32,2可知横、纵坐标之和除以3所得的余数为1,继而向上平移1个单位得到P42,3,此时横、纵坐标之和除以3所得的余数为2,继而向左平移1个单位得到P41,3,此时横、纵坐标之和除以3所得的余数为1,又要向上平移1个单位⋯⋯,因此发现规律为若“和点”横、纵坐标之和除以3所得的余数为0时,先向右平移1个单位,之后按照向上、向左,向上、向左不断重复的规律平移,
      若“和点”Q按上述规则连续平移16次后,到达点Q16−1,9,则按照“和点”Q16反向运动16次求点Q坐标理解,可以分为两种情况:
      ①Q16先向右1个单位得到Q150,9,此时横、纵坐标之和除以3所得的余数为0,应该是Q15向右平移1个单位得到Q16,故矛盾,不成立;
      ②Q16先向下1个单位得到Q15−1,8,此时横、纵坐标之和除以3所得的余数为1,则应该向上平移1个单位得到Q16,故符合题意,那么点Q16先向下平移,再向右平移,当平移到第15次时,共计向下平移了8次,向右平移了7次,此时坐标为−1+7,9−8,即6,1,那么最后一次若向右平移则为7,1,若向左平移则为5,1,
      故选:D.
      考点三: 利用旋转的性质求解
      7.(2024·湖北·中考真题)如图,点A的坐标是−4,6,将线段OA绕点O顺时针旋转90°,点A的对应点的坐标是( )
      A.4,6B.6,4C.−6,−4D.−4,−6
      【答案】B
      【分析】本题主要考查了坐标与图形变化−旋转,全等三角形的判定和性质,熟知图形旋转的性质是解题的关键.
      根据题意画出旋转后的图形,再结合全等三角形的判定与性质即可解决问题.
      【详解】解:如图所示,
      分别过点A和点B作x轴的垂线,垂足分别为M和N,
      由旋转可知,
      OA=OB,∠AOB=90°,
      ∴∠AOM+∠BON=∠A+∠AOM=90°,
      ∴∠A=∠BON.
      在△AOM和△OBN中,
      ∠A=∠BON∠AMO=∠ONBOA=OB,
      ∴△AOM≌△OBN(AAS),
      ∴BN=MO,ON=AM.
      ∵点A的坐标为(−4,6),
      ∴BN=MO=4,ON=AM=6,
      ∴点B的坐标为(6,4).
      故选:B.
      8.(2024·内蒙古赤峰·中考真题)如图,△ABC中,AB=BC=1,∠C=72°.将△ABC绕点A顺时针旋转得到△AB'C',点B'与点B是对应点,点C'与点C是对应点.若点C'恰好落在BC边上,下列结论:①点B在旋转过程中经过的路径长是15π;②B'A∥BC;③BD=C'D;④ABAC=B'BBD.其中正确的结论是( )
      A.①②③④B.①②③C.①③④D.②④
      【答案】A
      【分析】本题考查了相似三角形的判定和性质,旋转的性质,弧长公式,等腰三角形的判定和性质,三角形内角和定理.根据旋转的性质结合等腰三角形的性质求得各角的度数,再逐一判断各项,即可求解.
      【详解】解:∵AB=BC,∠C=72°,
      ∴∠BAC=∠C=72°,∠ABC=180°−2∠C=36°,
      由旋转的性质得∠AB'C=∠ABC=36°,∠B'AC'=∠BAC=72°,∠AC'B'=∠C=72°,∠AC'B'=∠ADC=72°,AC'=AC,
      ∴∠AC'C=∠C=72°,
      ∴∠CAC'=36°,
      ∴∠CAC'=∠BAC'=36°,
      ∴∠B'AB=72°−36°=36°,
      由旋转的性质得AB'=AB,
      ∴∠ABB'=∠AB'B=12180°−36°=72°,
      ①点B在旋转过程中经过的路径长是36π⋅1180=15π;①说法正确;
      ②∵∠B'AB=∠ABC=36°,∴B'A∥BC;②说法正确;
      ③∵∠DC'B=180°−2×72°=36°,
      ∴∠DC'B=∠ABC=36°,
      ∴BD=C'D;③说法正确;
      ④∵∠BB'D=∠ABC=36°,∠B'BD=∠BAC=72°,
      ∴△B'BD∽△BAC,
      ∴ABAC=B'BBD.④说法正确;
      综上,①②③④都是正确的,
      故选:A.
      9.(2024·山东德州·中考真题)在△ABC中,AC=BC,∠ACB=120°,点D是AB上一个动点(点D不与A,B重合),以点D为中心,将线段DC顺时针旋转120°得到线DE.
      (1)如图1,当∠ACD=15°时,求∠BDE的度数;
      (2)如图2,连接BE,当0°

      相关试卷 更多

      资料下载及使用帮助
      版权申诉
      • 1.电子资料成功下载后不支持退换,如发现资料有内容错误问题请联系客服,如若属实,我们会补偿您的损失
      • 2.压缩包下载后请先用软件解压,再使用对应软件打开;软件版本较低时请及时更新
      • 3.资料下载成功后可在60天以内免费重复下载
      版权申诉
      若您为此资料的原创作者,认为该资料内容侵犯了您的知识产权,请扫码添加我们的相关工作人员,我们尽可能的保护您的合法权益。
      入驻教习网,可获得资源免费推广曝光,还可获得多重现金奖励,申请 精品资源制作, 工作室入驻。
      版权申诉二维码
      欢迎来到教习网
      • 900万优选资源,让备课更轻松
      • 600万优选试题,支持自由组卷
      • 高质量可编辑,日均更新2000+
      • 百万教师选择,专业更值得信赖
      微信扫码注册
      手机号注册
      手机号码

      手机号格式错误

      手机验证码 获取验证码 获取验证码

      手机验证码已经成功发送,5分钟内有效

      设置密码

      6-20个字符,数字、字母或符号

      注册即视为同意教习网「注册协议」「隐私条款」
      QQ注册
      手机号注册
      微信注册

      注册成功

      返回
      顶部
      中考一轮 精选专题 初中月考 教师福利
      添加客服微信 获取1对1服务
      微信扫描添加客服
      Baidu
      map