





所属成套资源:中考物理一轮复习高频考点精讲与热点题型精练(全国通用)
第18章 电功率(易错真题汇编)-中考物理一轮复习高频考点精讲与热点题型精练(全国通用)
展开 这是一份第18章 电功率(易错真题汇编)-中考物理一轮复习高频考点精讲与热点题型精练(全国通用),文件包含第18章电功率易错真题汇编原卷版docx、第18章电功率易错真题汇编解析版docx等2份试卷配套教学资源,其中试卷共31页, 欢迎下载使用。
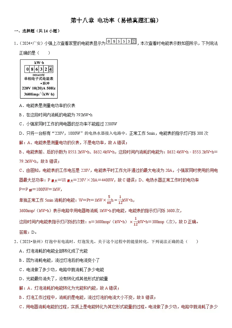
1.(2024•广安)小强上次查看家里的电能表显示为,本次查看时电能表示数如图所示,下列说法正确的是( )
A.电能表是测量电功率的仪表
B.在这段时间内消耗的电能为792kW•h
C.小强家同时工作的用电器的总功率不能超过2200W
D.只将一台标有“220V,1000W”的电热水器接入电路中,正常工作5min,电能表的指示灯闪烁300次
2.(2023•徐州)灯泡中有电流时,灯泡发光。关于这个过程中的能量转化,下列说法正确的是( )
A.灯泡消耗的电能全部转化成了光能
B.因为消耗电能,流过灯泡后的电流变小了
C.电流做了多少功,电路中就消耗了多少电能
D.光能最终消失了,没有转化成其他形式的能量
3.(2023•青岛)有一块手机用的电池,上面标明电压为3.7V,容量为4000mA•h,它充满电后大约储存的电能为( )
A.5.3×104JB.5.3×107JC.14.8JD.14.8kW•h
4.(2024•南通)图甲是灯泡L的I﹣U图像,灯泡的额定电压为2.5V。将灯泡L接入图乙电路,已知电阻R0的阻值为5Ω,电流表量程为0~0.6A,电源电压可调。在电路安全工作的前提下,下列判断正确的是(提示:可在图甲中作出电阻R0的I﹣U图像)( )
A.两条支路中的电流不可能相同 B.灯泡实际功率总比电阻功率大
C.电路总功率最大可达到1.5W D.电源可调的最大电压为1.8V
5.(2024•青岛)如图所示电路,开关S闭合,灯泡L1和L2均发光。若它们的阻值不同,忽略温度对电阻的影响,下列说法不正确的是( )
A.通过A、B两点的电流不相等 B.L1和L2两端的电压相等
C.L1和L2的实际功率不相等 D.若L1断路,则L2不会发光
6.(2024•临沂)图甲是一款能自动变形、万向行走的坦克玩具,其简化电路如图乙所示。该玩具的电源电压为4.5V,闭合开关后,“0.5V,0.2W”的指示灯正常发光,线圈电阻为0.5Ω的电动机正常工作,则( )
A.指示灯的灯丝电阻为0.8Ω B.电动机的发热功率为1.6W
C.电动机的额定功率为0.08W D.电路的总功率为1.8W
7.(2024•德州)如图所示,电源电压恒为4.5V,灯泡L上标有“3V,1.5W”字样,滑动变阻器R2上标有“15Ω,1A”字样,定值电阻R1阻值为10Ω,电压表量程为0~3V,不计温度对灯丝电阻的影响,在保证电路元件安全的前提下,下列说法错误的是( )
A.小灯泡正常工作时电流为0.5A
B.当开关S1、S2、S3断开,S闭合时,R2接入电路的最小阻值为3Ω
C.当开关S、S1、S2闭合,S3断开时,电路总功率最小值为3.375W
D.当开关S、S3闭合,S1、S2断开时,R2接入电路的最大阻值为15Ω
8.(2024•广安)如图甲所示电路,电源电压恒定不变,电流表量程是0~0.6A,电压表量程是0~3V。闭合开关S,在滑动变阻器R的滑片从最右端向左滑到a点的过程中,滑动变阻器R和灯泡L的U﹣I图象分别如图乙所示,当滑片在a点时灯泡L恰好正常发光。下列说法正确的是( )
A.电源电压为4V
B.灯泡L正常发光时的电阻为6Ω
C.电路中允许的最大功率为2.25W
D.电压表测量的是滑动变阻器R两端的电压
9.(2024•苏州)图甲中,电源电压为12V、电流表(0~0.6A)、电压表(0~15V)、滑动变阻器标有“?Ω,1A”字样,虚线框内是一个定值电阻或是一个小灯泡(6V,0.5A)闭合开关,在元件安全的情况下,使滑片P移动范围最大,得到滑动变阻器的I﹣U图像如图乙。则:
①虚线框内是小灯泡;
②电路的最大功率为6W;
③虚线框内元件和滑动变阻器的功率相等时,滑动变阻器的阻值为10Ω;
④滑动变阻器最大阻值为20Ω。
以上结论正确的有( )
A.③④B.②③C.①②D.①④
10.(2024•菏泽)下列家用电器,利用电流的热效应工作的是( )
A.电冰箱B.洗衣机C.电脑D.电饭煲
11.(2024•包头)许多汽车的后视镜配备了如图甲所示的加热装置,该装置有“低温”除雾和“高温”除霜功能,保持镜面清晰,确保驾驶安全。其内部电路如图乙所示,R1和R2为加热电阻。下列分析正确的是( )
A.除雾状态,电路中只有R1工作
B.除霜状态,电路中只有R2工作
C.除雾状态,电路的总电流最大
D.除霜状态,电路的总功率最大
12.(2024•西宁)如图甲所示为某品牌电热水壶的简化电路,有加热和保温两挡,R1和R2均为阻值不变的发热电阻丝。某次将质量为2kg、初温为20℃的水加热了4min,电热水壶的加热效率为87.5%,电功率与时间的关系图像如图乙所示[水的比热容c水=4.2×103J/(kg•℃)]。下列说法正确的是( )
A.当开关S接2时,电热水壶处于加热状态
B.R2的阻值为110Ω
C.加热4min后,水的末温为70℃
D.水吸收的热量为4.2×104J
13.(2024•淮安)如图甲所示,电源电压保持不变,R1为定值电阻,滑动变阻器R2的最大阻值为20Ω。电压表量程为0~3V,电流表量程为0~0.6A。在保证电路各元件安全的前提下,电压表的示数随滑动变阻器R2阻值变化的关系图象如图乙所示。下列说法中正确的是( )
A.电源电压为7.5V
B.定值电阻R1阻值为5Ω
C.电路的最小功率为0.6W
D.电流表示数变化范围为0.2~0.3A
14.(2024•泰安)如图甲所示电路,电源电压保持不变,电阻R1=20Ω,图乙为小灯泡L的I﹣U关系图象。当只闭合开关S1时,电阻,R1功率为1.8W,电流表示数为I1,电路的总功率为P1;当开关S1、S3闭合,S2断开时,电流表示数为I2,电路的总功率为P2;当开关S1、S2闭合,S3断开时,灯泡L正常发光,此时灯泡L的电阻为RL,电路的总功率为P3。已知P1:P2=1:5,下列说法中( )
①P2=0.36W;②R2=5Ω;③RL=1.8Ω;④P3=3.6W
A.只有②④正确B.只有①④正确
C.只有②③正确D.只有③④正确
二、填空题(共8小题)
15.(2024•绥化)图中为家庭电路的电能表,该电能表允许接入用电器的最大总功率是 W;表盘上的某个参数模糊不清,为测得这个参数,仅将额定功率为1200W的空调接入电路,正常工作1min电能表转盘转了60转,计算可知该参数为 r/(kW•h)。
16.(2024•盐城)芯片体积小,元件密集。当芯片中有电流通过时,由于芯片元件有 ,不可避免地会产生热量,这种现象称为电流的 效应。为了不影响芯片的性能,通常让散热部件与芯片紧密结合,来降低芯片的温度,这是通过 的方式改变芯片内能。
17.(2024•南充)如图所示,电源电压不变,电流表的量程为0﹣0.6A,定值电阻R1=30Ω,R2为滑动变阻器,其最大阻值为50Ω,滑动变阻器的滑片P在b端时,电流表的读数为0.3A,则电源电压为 V,在保证电路安全的情况下,滑动变阻器的功率范围为 。
18.(2024•达州)如图甲所示,将定值电阻R1与规格为“40Ω,2A”的滑动变阻器R2连入电源电压恒定不变的电路中。移动滑片P,R2的电功率P与其连入电路电阻R之间的变化图象如图乙所示。则电源电压U= V,R1的阻值为 Ω,电路的最大电功率为 W。
19.(2024•威海)如图所示,电源电压恒定,电流表的量程为“0~3A”,R0=15Ω。只闭合开关S,滑动变阻器R(40Ω 1A)的滑片P处于中点时,小灯泡L(3V 1.8W)正常发光,则电源电压为 V。当开关全部闭合时,在保证电路安全的前提下,该电路消耗的最大功率为 W(不考虑灯丝电阻的变化)。
20.(2024•烟台)如图甲所示,电源电压恒定,R0为定值电阻。闭合开关,将滑动变阻器R的滑片P从a端移到b端的过程中,其电流I与电压U的关系图象如图乙所示,则电源电压为 V,滑动变阻器R的最大阻值为
Ω,电阻R0消耗的最大功率和最小功率之比为 。
21.(2024•成都)小张想设计一个有“低温”、“中温”和“高温”三个挡位的电加热器,其电路图如图所示,电源电压为220V,R1、R2是电热丝,开关S接触相邻的两个触点。她准备了三根电热丝,R1=242Ω,另外两根电热丝的阻值分别是121Ω和242Ω,R2该选取阻值为 Ω的电热丝。开关S接触“1”、“2”两个触点时,通电1min,电流产生的热量是 J。
22.(2024•重庆)将标有“2A”但最大阻值未知的滑动变阻器R1、阻值为15Ω的R2和标有“2.5V 1.25W”的灯泡L(不计灯泡电阻变化)接入如图所示的电路,其中电源具有6V和另一电压未知的挡位,电压表量程为0~3V,电流表量程为0~0.6A。灯泡的额定电流为 A。将电源调到电压未知的挡位,只闭合开关S和S2,当R1接入电路的阻值为其最大阻值的110时,灯泡正常发光,移动滑片使R1接入电路的阻值增大6Ω,电流表示数变化了0.2A。保障电路安全,只闭合开关S和S1,通过调节滑动变阻器及电源电压,电路的最大功率和最小功率之差为 W。
三、实验探究题(共3小题)
23.(2024•黑龙江)(1)在“探究电流与电压的关系”实验中,电源为两节干电池,滑动变阻器的规格是“25Ω,2A”。
①开关闭合前,发现电流表的指针在零刻度线左端,如图乙,其原因是 。
②确认无误后,闭合开关进行实验,第4次实验时电流表示数为0.5A,电压表示数如图丙所示,计算出R的阻值 Ω。
③记录的数据如表所示,分析数据可以得到结论:导体的电阻一定时, 。
(2)用图丁所示电路“测量小灯泡额定电功率”,待测小灯泡的额定电压为2.5V,额定功率小于1W,电源为两节干电池,滑动变阻器R的规格为“20Ω,1A”。
①请你用笔画线代替导线,在图丁中把电路连接完整(滑片向右移动,灯泡变亮)。
②正确连接完电路,闭合开关,向右逐渐移动滑片,小灯泡逐渐变亮,突然小灯泡熄灭,电流表示数几乎为零,电压表示数接近3V,原因是小灯泡 (选填“短路”或“断路”)。
③排除故障后,闭合开关,缓慢移动滑动变阻器的滑片,同时观察 表示数的变化,当小灯泡正常发光时,电流表示数如图戊所示,小灯泡的额定功率为 W。
④小灯泡用久了,钨丝会变细,在2.5V电压下,小灯泡实际功率 (选填“大于”“小于”或“等于”)额定功率。
24.(2024•凉山州)在“测量小灯泡的功率”实验中,小灯泡额定电压为2.5V,小灯泡正常发光时的电阻约为9Ω,按如图甲所示连接好电路。
(1)连接电路时应断开开关,闭合开关之前滑动变阻器的滑片应移到 (选填“A”或“B”)端;
(2)小明试触时,发现电流表指针偏转如图乙所示,电路连接出现的问题为电流表 (选填答案序号);
A.量程选择过大;B.量程选择过小;C.正负接线柱接反;
(3)排除故障后,移动滑动变阻器的滑片到某一位置时电压表示数为2.1V,为了让灯泡正常发光,滑片应向
(选填“A”或“B”)端移动;
(4)移动滑片使灯泡正常发光,电流表示数如图丙所示,灯泡的额定功率为 W;
(5)小明同学通过计算发现在不同功率下灯泡的电阻不同,主要原因是灯泡的电阻受 的影响;
(6)在测量小灯泡电功率拓展实验中,电流表坏了,老师给同学们提供了一个阻值为R0的定值电阻和一个单刀双掷开关,借助部分现有的实验器材,设计了如图丁所示的实验电路图,下面是某同学的实验步骤:
①连接好实验电路,闭合开关S1,将开关S2拨到触点2,移动滑片,使电压表的示数为U额;
②保持滑片的位置不动,再将开关S2拨到触点1,读出电压表的示数为U;
③小灯泡额定功率的表达式P额= (用“U额”“U”和“R0”表示)。
25.(2024•日照)小明在电学学习中,对电学的神奇和电能对人类生产生活产生的巨大影响深感敬畏,他通过下列实验对电学知识进行了进一步的探究。
实验一:如图甲所示,在“探究电流与电阻关系”的实验时选用了如下器材:电压恒为6V的电源,阻值为5Ω、10Ω、15Ω、20Ω、25Ω的定值电阻,电流表、电压表、开关、滑动变阻器各1个,导线若干。
(1)在检查电路时,他发现有一根导线连接错误,请你在甲图中将连接错误的那条导线上画“×”,并用笔画线代替导线将电路连接正确。
(2)要完成该实验,滑动变阻器应该选用以下哪种规格: (填下列选项前的字母)。
A.20Ω,0.5A;B.40Ω,0.2A;C.50Ω,1A。
(3)改正电路,闭合开关前,应将滑动变阻器的滑片滑至最 (选填“左”或“右”)端。闭合开关,发现电流表无示数,电压表示数较大;移动滑动变阻器的滑片,两表的示数无变化,可能是定值电阻发生
(填“断路”或“短路”)。
(4)更换正常电阻后,A、B两同学根据各自的实验数据作出了如图乙所示的I﹣R图像,分析图像,你认为
(选填“A”或“B”)同学的实验操作是错误的,他操作中的问题是: 。
(5)改正错误后,他们都正确完成了实验,并记录相关数据,描绘出合理的图像,据此得出结论:在电压一定时, 。
实验二:为了探究电流通过导体产生的热量跟哪些因素有关,设计了如图所示的实验装置(电源、开关未画出)。
(6)图丙是控制通过导体的电流和通电时间相同,探究 对产生热量多少的影响;图丁是控制导体电阻和通电时间相同,探究 对产生热量多少的影响。这两套装置进行实验的过程中都采用的研究方法是 。
四、计算题(共2小题)
26.(2024•重庆)如图甲所示是同学们自制的调光小台灯,图乙是台灯的电路原理图。电源电压为3V,R是调节亮度的变阻器,最大阻值为10Ω。灯L标有“2.5V,0.5W”字样。忽略温度对电阻的影响。求:
(1)灯L正常发光时的电阻;
(2)灯L正常发光时,变阻器R工作10min产生的热量;
(3)电源电压降为2.7V后,灯L的最小实际电功率。
27.(2024•常州)如图所示的电路中,电源电压恒定,小灯泡L标有“6V,3.6W”字样(忽略温度变化对灯丝电阻的影响),滑动变阻器Rx,标有“200Ω,1.25A”字样,定值电阻R0阻值为20Ω,电流表的量程为0~3A,电压表的量程为0~15V,求:
(1)小灯泡的额定电流。
(2)小灯泡的电阻。
(3)只闭合开关S、S1,小灯泡恰好正常发光,求电源电压。
(4)只闭合开关S、S2,在保证电路元件安全的前提下,求滑动变阻器接入电路的电阻范围。
实验次数
1
2
3
4
电压U/V
0.6
1.2
1.8
电流I/A
0.12
0.24
0.36
0.5
相关试卷
这是一份第18章 电功率(易错真题汇编)-中考物理一轮复习高频考点精讲与热点题型精练(全国通用),文件包含第18章电功率易错真题汇编原卷版docx、第18章电功率易错真题汇编解析版docx等2份试卷配套教学资源,其中试卷共31页, 欢迎下载使用。
这是一份第18章 电功率(易错模拟题汇编)-中考物理一轮复习高频考点精讲与热点题型精练(全国通用),文件包含第18章电功率易错模拟题汇编原卷版docx、第18章电功率易错模拟题汇编解析版docx等2份试卷配套教学资源,其中试卷共29页, 欢迎下载使用。
这是一份第18章 电功率(核心考点讲练)-中考物理一轮复习高频考点精讲与热点题型精练(全国通用),文件包含第18章电功率核心考点讲练原卷版docx、第18章电功率核心考点讲练解析版docx等2份试卷配套教学资源,其中试卷共56页, 欢迎下载使用。
相关试卷 更多
- 1.电子资料成功下载后不支持退换,如发现资料有内容错误问题请联系客服,如若属实,我们会补偿您的损失
- 2.压缩包下载后请先用软件解压,再使用对应软件打开;软件版本较低时请及时更新
- 3.资料下载成功后可在60天以内免费重复下载
免费领取教师福利 







.png)


