





所属成套资源:中考物理一轮复习高频考点精讲与热点题型精练(全国通用)
第01章 机械运动(核心考点讲练)-中考物理一轮复习高频考点精讲与热点题型精练(全国通用)
展开 这是一份第01章 机械运动(核心考点讲练)-中考物理一轮复习高频考点精讲与热点题型精练(全国通用),文件包含第01章机械运动核心考点讲练原卷版docx、第01章机械运动核心考点讲练解析版docx等2份试卷配套教学资源,其中试卷共35页, 欢迎下载使用。
【高频考点精讲】
一、长度的测量
1、长度单位:米(m),千米(km),分米(dm),厘米(cm),毫米(mm),微米(),纳米(nm)。
2、测量工具:刻度尺,游标卡尺,螺旋测微器,米尺,激光测距等。
3、刻度尺的读数
(1)会认
①零刻线的位置:如零刻线磨损,可选用其它清晰刻度作用测量起点。
②量程:又称测量范围,即刻度尺一次能测量的最大长度。如被测长度超过量程,可重复使用刻度尺或换用其它大量程的测量工具。
③分度值:最小刻度。刻度尺上两条相邻刻线间的距离。其值应包含数字和单位两部分。
(2)会放:使用时应将刻度尺放正,不要歪斜,要把刻度尺的刻度紧贴被测物。
(3)会看:读数时视线应经过被测物体末端与尺相交的位置并与尺面垂直。
(4)会读:根据刻度尺的分度值读出准确数值,需要估读到最小刻度值的下一位。
(5)会记:记录测量数据,应记录准确数字,估读数字和所记录数据的单位。
二、时间的测量
1、时间单位:秒(s),小时(h),分钟(min),毫秒(ms),微秒(μs)。
1h=60min=3600s 1min=60s 1ms=0.001s=10﹣3s 1μs=0.000 001s=10﹣6s
2、测量工具:
古代人用日晷、沙漏等计时;现代生活中用的钟表:石英钟、电子手表、机械式停表、电子式停表等。
3、停表的读数:
大圈对应秒针每转1圈是30秒,所以它的刻度是0-30秒,每1秒的范围有10小格(每小格是0.1秒)。
三、误差及其减小方法
1、测量值与真实值之间的差异称为误差,物理实验离不开对物理量的测量,测量有直接的,也有间接的。由于仪器、实验条件、环境等因素的限制,测量不可能无限精确,物理量的测量值与客观存在的真实值之间总会存在着一定的差异,这种差异就是测量误差。误差与错误不同,错误是应该而且可以避免的,而误差是不可能绝对避免的。
2、减小误差方法:①选用更加精密的测量工具;②改进测量的方法;③多次测量求平均值。
【热点题型精练】
1.小明测量自己用的铅笔长度时,记录下6.25,但漏写了单位,这个单位应是( )
A.mmB.cmC.mD.km
解:一支新铅笔的长度约为10﹣20cm,小明自己用的铅笔6.25 cm较为合理;
答案:B。
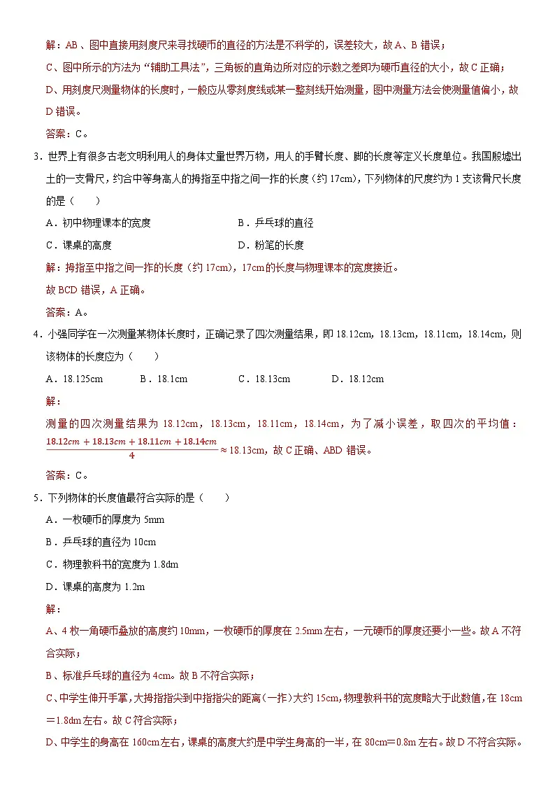
2.如图所示测量硬币直径的做法中,正确的是( )
A. B.
C. D.
解:AB、图中直接用刻度尺来寻找硬币的直径的方法是不科学的,误差较大,故A、B错误;
C、图中所示的方法为“辅助工具法”,三角板的直角边所对应的示数之差即为硬币直径的大小,故C正确;
D、用刻度尺测量物体的长度时,一般应从零刻度线或某一整刻线开始测量,图中测量方法会使测量值偏小,故D错误。
答案:C。
3.世界上有很多古老文明利用人的身体丈量世界万物,用人的手臂长度、脚的长度等定义长度单位。我国殷墟出土的一支骨尺,约合中等身高人的拇指至中指之间一拃的长度(约17cm),下列物体的尺度约为1支该骨尺长度的是( )
A.初中物理课本的宽度B.乒乓球的直径
C.课桌的高度D.粉笔的长度
解:拇指至中指之间一拃的长度(约17cm),17cm的长度与物理课本的宽度接近。
故BCD错误,A正确。
答案:A。
4.小强同学在一次测量某物体长度时,正确记录了四次测量结果,即18.12cm,18.13cm,18.11cm,18.14cm,则该物体的长度应为( )
A.18.125cmB.18.1cmC.18.13cmD.18.12cm
解:
测量的四次测量结果为18.12cm,18.13cm,18.11cm,18.14cm,为了减小误差,取四次的平均值:18.12cm+18.13cm+18.11cm+18.14cm4≈18.13cm,故C正确、ABD错误。
答案:C。
5.下列物体的长度值最符合实际的是( )
A.一枚硬币的厚度为5mm
B.乒乓球的直径为10cm
C.物理教科书的宽度为1.8dm
D.课桌的高度为1.2m
解:
A、4枚一角硬币叠放的高度约10mm,一枚硬币的厚度在2.5mm左右,一元硬币的厚度还要小一些。故A不符合实际;
B、标准乒乓球的直径为4cm。故B不符合实际;
C、中学生伸开手掌,大拇指指尖到中指指尖的距离(一拃)大约15cm,物理教科书的宽度略大于此数值,在18cm=1.8dm左右。故C符合实际;
D、中学生的身高在160cm左右,课桌的高度大约是中学生身高的一半,在80cm=0.8m左右。故D不符合实际。
答案:C。
6.下列有关误差的说法中,正确的是( )
A.只要认真测量,就可以避免误差 B.多次测量取平均值可以消除误差
C.选用精密仪器测量可以减小误差 D.误差是不遵守仪器的使用规则产生的
解:A、认真测量,可以减小误差,但不能避免误差,故A错误;
B、多次测量取平均值可以减小误差,但不能消除误差,故B错误。
C、选用精密仪器测量可以减小误差,但不能消除误差,故C正确;
D、错误是不遵守仪器的使用规则产生的,而误差是在正确的测量下也会产生的,因此误差不可避免,测量中的错误可以避免,故D错误。
答案:C。
7.如图所示,用刻度尺测量物体的长度,读数时视线正确的是 B (选填“A”或“B”),测得该物体的长度为 3.40 cm。
解:读取物体长度时,视线要与物体末端所对刻度线相垂直,所以B方法正确;
由图知:刻度尺上1cm之间有10个小格,所以一个小格代表的长度是0.1cm=1mm,即此刻度尺的分度值为1mm;物体左侧与1.50cm对齐,右侧与4.9cm对齐,估读为4.90cm,所以物体的长度为L=4.90cm﹣1.50cm=3.40cm。
答案:B;3.40。
8.如图所示机械停表的计数是 3min10s ,合计 190 s。
解:
停表的小表盘分度值为0.5min,指针所指时间在3min与4min之间,刚超过3min;大表盘分度值为0.1s,指针所指时间在10s处;故时间为3min10s=190s。
答案:3min10s;190。
9.如图甲所示,圆形物体的直径是 1.21 cm,如图乙所示,秒表的读数为 140 s。
解:(1)由图可知,刻度尺上1cm之间有10个小格,所以一个小格代表的长度是0.1cm=1mm,即此刻度尺的分度值为1mm;
物体左侧与8.00cm对齐,物体右侧与9.21cm对齐,则圆形物体的直径:d=9.21cm﹣8.00cm=1.21cm。
(2)由图可知,小盘的分度值是1min,指针在2min和3min之间,略偏过2min;大盘的分度值是1s,而大盘指针在20s,因此秒表的读数为2min20s=140s。
答案:1.21;140。
10.坐在温馨的物理考场,仔细想想:你平时走路的步幅约为50 cm ,上体育课时你跑100m所需时间约为16 s 。(填上合适的物理量单位)
解:走路的步幅约为0.5m=5dm=50cm,填cm符合实际;
上体育课时你跑100m所需时间约为16s,填s符合实际。
答案:cm;s。
考点02 运动的描述
【高频考点精讲】
一、机械运动
1、机械运动是自然界中最简单、最基本的运动形态。在物理学里,一个物体相对于另一个物体的位置,或者一个物体的某些部分相对于其他部分的位置,随着时间而变化的过程叫做机械运动。
2、一切物体都在运动,绝对不动的物体是没有的,这就是说运动是绝对的,我们平常说的运动和静止都是相对于另一个物体参照物而言的,所以,对静止的描述是相对的。
3、机械运动的分类
二、参照物及其选择
1、参照物:要描述一个物体是运动的还是静止的,要先选定一个物体作为标准,这个选定的标准物体叫参照物。
2、参照物的判断方法
(1)要明确研究对象;(2)明确物体的运动情况;(3)如果研究对象是运动的,哪个物体相对于它的位置发生了改变,哪个物体就是参照物;如果研究对象是静止的,哪个物体相对它的位置没有改变,哪个物体就是参照物。
三、运动和静止的相对性
运动是绝对的,静止是相对的,没有绝对的静止.因为运动和静止是相对的,所以描述物体的运动必须选定参照物。
天舟五号与天宫空间站相对静止 运油-20加油机和歼-20战斗机相对静止
【热点题型精练】
11.“朝辞白帝彩云间,千里江陵一日还。两岸猿声啼不住,轻舟已过万重山。”李白这首脍炙人口的七言绝句,描绘了一幅阐述运动相对性的完美画卷,诗中的意境如图所示。从物理学的角度看,我们说舟中人是静止的,所选的参照物是( )
A.白帝B.江陵C.两岸D.轻舟
解:从物理学的角度看,我们说乘船的人是静止的,即人相对于船的相对位置没有改变,故是选择船(轻舟)为参照物的,故ABC不符合题意;
答案:D。
12.北斗导航系统是我国自主研发的覆盖全球的卫星导航系统。关于北斗导航系统中的同步卫星,我们说它是静止的,所选的参照物是( )
A.地面B.太阳C.月亮D.火星
解:北斗导航系统中的同步卫星和地球之间的相对位置没有发生变化,故以地球为参照物,同步卫星是静止的。
答案:A。
13.以图中哪一个物体为参照物,正在下降的跳伞员是静止的( )
A.地面B.降落伞
C.地面上行驶的汽车D.正在上升的无人机
解:跳伞员在下降的过程中,跳伞员与地面、地面上行驶的汽车以及正在上升的无人机之间的位置不断发生着变化,以地面、地面上行驶的汽车、正在上升的无人机为参照物,跳伞员是运动的;
跳伞员在下降的过程中,跳伞员与降落伞之间的位置没有发生变化,以降落伞为参照物,跳伞员是静止的;故ACD不符合题意,B符合题意。
答案:B。
14.飞机研制中,需将飞机模型固定在“风洞”中,让风迎面吹来,模拟飞机在空中的飞行情况。下列说法中正确的是( )
A.风相对于风洞是静止的
B.飞机模型相对于风是运动的
C.风相对于飞机模型是静止的
D.飞机模型相对于风洞是运动的
解:A、风从风洞中通过时,风与风洞的位置不断发生变化,所以风相对于风洞是运动的,故A错误;
B、飞机模型和迎面吹来的风之间发生了位置的改变,所以飞机模型和风是相对运动的,故B正确;
C、风从风洞中通过时,风与飞机模型之间发生了位置的改变,所以风相对于飞机模型是运动的,故C错误;
D、飞机模型固定在风洞中,飞机和风洞之间没有发生位置的改变,所以飞机模型相对于风洞是静止的,故D错误。
答案:B。
15.小明乘坐爸爸驾驶的汽车停在路口等红灯,他看着右侧窗外并排停着的汽车,突然觉得自己乘坐的汽车向后退去了,对这个现象以下说法正确的是( )
A.小明产生了幻觉
B.一定是小明爸爸突然在“倒车”
C.以右侧汽车为参照物,小明的汽车向后运动
D.小明的汽车与右侧的汽车始终相对静止
解:在路口等红灯,小明看着右侧窗外并排停着的汽车,突然觉得自己乘坐的汽车向后退去了,说明自己乘坐的汽车与窗外的汽车之间发生了位置的改变,有以下几种可能:
①自己乘坐的汽车静止,窗外的汽车向前运动;以右侧窗外的汽车为参照物,自己乘坐的汽车向后退;
②自己乘坐的汽车、窗外的汽车都向前运动,窗外的汽车的运动速度比自己乘坐的汽车运动速度大,以窗外的汽车为参照物,自己乘坐的汽车向后退;
故ABD错误,C正确。
答案:C。
16.甲、乙两列火车在两条平行的铁轨上匀速行驶,两车相遇时,甲车上的乘客从车窗看到地面上的树木向东运动,看到乙车向西运动。则下列判断正确的是( )
A.甲车向西运动,乙车向东运动
B.甲车向东运动,乙车向西运动
C.甲、乙两车都向西运动
D.甲、乙两车都向东运动
解:甲车座位上的乘客从车窗看到地面上的树木向东运动,说明甲车是向西运动的,又因为是两车交会,所以乙向西,所以选项A、B、D错误,C正确。
答案:C。
17.寓言故事“刻舟求剑”从物理学的角度分析,求剑者捞不到剑是因为选错了参照物,沉底的剑相对于行驶的船是 运动 (选填“运动”或“静止”)的,所以靠岸后在船上的记号下方就不能捞到剑。
解:以行驶的船为参照物,沉底的剑相对于行驶的船的位置在不断发生改变,所以沉底的剑相对于行驶的船是运动的,因此求剑者靠岸后在船上的记号下方就不能捞到剑。
答案:运动。
18.如图所示,一个白鹭正平行于水面飞行,若以白鹭为参照物,它在水中的倒影是 静止 的,若以岸为参照物,白鹭是 运动 的(均选填“运动”或“静止”)。
解:一个白鹭正平行于水面飞行,白鹭所成的像相对于水面时对称的,若以白鹭为参照物,像与白鹭间没有位置的变化,故是静止的;以岸为参照物,白鹭与岸有位置的变化,是运动的。
答案:静止;运动。
19.“小小竹排江中游,巍巍青山两岸走”以竹排为参照物,青山是 运动 的;以树木为参照物,青山是 静止 的。(以上两空均填“运动”或“静止”)我们平常所说的运动和静止都是相对于 参照物 而言的。
解:以竹排为参照物,青山的位置在发生变化,所以是运动的;以树木为参照物,青山的位置没有发生变化,是静止的。
宇宙中的一切物体都在运动,绝对静止的物体是没有的,我们平常所说的运动和静止都是相对于参照物而言的。
答案:运动;静止;参照物。
20.图为高空跳伞运动员在极速下降过程中的一个画面,在图示的情景中,以地面为参照物,他们是 运动 的,以其中一个运动员为参照物,其他运动员是 静止 的。(填“静止”或“运动”)
解:跳伞运动员在极速下降过程中,若以地面为参照物,跳伞运动员的位置不断发生变化,所以是运动的;
以其中一个运动员为参照物,其他运动员的位置没有发生变化,则说明其他运动员是静止的。
答案:运动;静止。
考点03 运动的快慢
【高频考点精讲】
一、运动快慢的比较
1、在运动时间相同的情况下,比较行驶路程的长短,行驶的路程越长,运动得越快。
2、在行驶路程相等的情况下,比较运动时间的长短,运动的时间越短,运动得越快。
二、速度的计算
1、速度的定义及其物理意义:在物理学中,把路程与时间之比叫做速度。
2、通常用字母v表示速度,用字母s表示路程,用字母t表示时间,则速度的公式是v=。
三、匀速直线运动
1、概念:如果物体沿直线运动,并且速度大小保持不变,那么我们称这种运动为匀速直线运动。
2、匀速直线运动的特点:
(1)在整个运动过程中,物体的运动方向和速度大小都保持不变;
(2)在任意相等的时间内通过的路程都相等。
(3)匀速直线运动的s﹣t图象是一条倾斜的直线,直线的倾斜程度表示速度的大小;匀速直线运动的v﹣t图象是一条平行于时间轴的直线。
【热点题型精练】
21.一辆汽车正在平直的公路上运动,用s、v和t分别表示汽车运动的路程、速度和时间。下面四个图像反映汽车在做匀速直线运动的是( )
A.①④B.①③C.②③D.②④
解:
①图像中线段与时间轴平行,物体处于静止状态;
②此图像表示汽车通过的路程与所用时间成正比,也就是做匀速直线运动;
③此图像表示汽车速度保持不变,一直在匀速直线运动;
④此图像的意思是汽车加速行驶。
反映汽车在做匀速直线运动的是②③,故C正确,ABD错误。
答案:C。
22.利用地震波中纵波和横波的传播速度不同可以监测震源的位置。图示两条直线分别表示这两种波从震源开始传播的距离(s)与所用时间(t)的关系,若测得这两种波先后到达某监测站的时间间隔为10s,则震源到该监测站的距离为( )
A.25kmB.50kmC.75kmD.100km
解:
由图可知,纵波的速度为:v1=s1t1=25km5s=5km/s,横波的速度为:v2=s2t2=75km25s=3km/s,
测得这两种波先后到达某监测站的时间间隔为10s,由题意可得:sv2−sv1=10s,即s3km/s−s5km/s=10s,
解得:s=75km。
答案:C。
23.乘客乘竖直电梯下楼,下降距离s与时间t的关系如图所示。以下判断正确的是( )
A.电梯做曲线运动
B.0~20s电梯的速度越来越大
C.0~5s电梯的平均速度大于5~10s的平均速度
D.0~5s电梯的平均速度等于15~20s的平均速度
解:A、乘客乘竖直电梯下楼,做直线运动,不是曲线运动,故A错误;
BCD、由图像、v=st可求0~5s电梯的平均速度:v1=s1t1=3m5s=0.6m/s,
5~15s电梯做匀速直线运动,5~10s的平均速度等于5~15s的平均速度:v2=s2t2=12m−3m15s−5s=0.9m/s,
15~20s的平均速度:v3=s3t3=15m−12m20s−15s=0.6m/s,
0~20s电梯的速度先变大后变小,故B错误;
0~5s电梯的平均速度小于5~10s的平均速度,故C错误;
0~5s电梯的平均速度等于15~20s的平均速度,故D正确;
答案:D。
24.冰壶运动是冬奥会比赛项目之一。冰壶被运动员掷出后,在冰面上减速滑行到停下的过程中,冰壶的平均速度与冰壶被掷出时的速度成正比,冰壶的滑行时间也与冰壶被掷出时的速度成正比。若冰壶以1.6m/s的速度被掷出时,在冰面上滑行了8m,则冰壶以3.2m/s的速度被掷出,在冰面上滑行的距离为( )
A.8mB.16mC.24mD.32m
解:根据速度公式v=st可知,路程的计算公式是s=vt,冰壶以1.6m/s的速度被掷出时,在冰面上滑行了8m;
由于冰壶的平均速度与冰壶被掷出时的速度成正比,冰壶的滑行时间也与冰壶被掷出时的速度成正比,此时速度变为原来的二倍,则平均速度会变为原来的2倍,运动时间也会变为原来的2倍,根据s=vt可知,路程为原来的4倍,即4×8m=32m。
答案:D。
25.一辆长20m的货车,以72km/h的速度匀速通过长为100m的大桥,下列说法中( )
①货车完全在桥上行驶的时间是5s;②货车完全在桥上行驶的时间是4s;③货车通过大桥所用的时间是6s:④货车通过大桥所用的时间是7s
A.只有①④正确B.只有②④正确
C.只有②③正确D.只有①③正确
解:货车的速度:
v=72km/h=20m/s,
(1)货车完全在桥上行驶的路程:
s1=s桥﹣s车=100m﹣20m=80m,
货车完全在桥上行驶的时间:
t1=s1v=80m20m/s=4s,
①错误,②正确;
(2)货车通过大桥行驶的路程:
s2=s桥+s车=100m+20m=120m,
货车完全在桥上行驶的时间:
t2=s2v=120m20m/s=6s,
③正确,④错误;
答案:C。
26.甲、乙两车同时从P点出发,沿同方向做匀速直线运动,两车的s﹣t图象分别如图(a)(b)所示。两车先后到达距P点18米的Q处,时间差为Δt,则( )
A.甲比乙先到达Q处,Δt=12s
B.甲比乙先到达Q处,Δt=18s
C.乙比甲先到达Q处,Δt=12s
D.乙比甲先到达Q处,Δt=18s
解:由图象可知,s甲=3.6m,t甲=6s;s乙=6.0m,t乙=6s;
则甲车的速度为:v甲=s甲t甲=3.6m6s=0.6m/s,
乙车的速度为:v乙=s乙t乙=6.0m6s=1m/s。
甲车通过18米的路程需要的时间为:t甲′=sv甲=18m0.6m/s=30s,
乙车通过18米的路程需要的时间为:t乙′=sv乙=18m1m/s=18s,
故乙车先到达Q处,两车到达Q处的时间差为:Δt=t甲′﹣t乙′=30s﹣18s=12s。
答案:C。
27.小花在学习光学知识的时候知道了光在真空中的传播速度为3×108m/s,通过查资料又知道了太阳到地球的距离大约是1.5×1011m,聪明的小花算出了从太阳发出的光大约需要经 500 s才能传播到地球上来。
解:光在真空中的传播速度是3×108m/s,又知太阳到地球之间的距离为1.5×1011m,根据速度公式v=st可得t=sv=1.5×1011m3×108m/s=500s;
答案:500。
28.甲、乙两辆小车在平直的路面上向东运动,小林测出它们运动的路程和时间,并由所测数据作出了相应的s﹣t图像,如图所示。由图可知v甲 > v乙(选填“>”、“=”或“<”),以甲车为参照物,乙车向 西 (选填“东”或“西”)运动。
解:(1)由图知,甲和乙车都通过60m的路程时,t甲<t乙,由v=st可知,v甲>v乙;
(2)甲、乙两辆小车在平直的路面上向东运动,且v甲>v乙,所以以甲为参照物,乙车向西运动。
答案:>;西。
29.小明乘车从永兴到郴州,途经郴永大道,看到如图所示路牌。路牌中的“60”表示 该路段车速不能超过60km/h ;在不超速的前提下,小明至少还需要 40 分钟才能到达郴州。
解:
(1)图中左边交通标志牌的含义是:该路段车速不能超过60km/h;
右边标志牌的含义是:标志牌处距郴州的距离是40km;
(2)根据v=st可得,在不超速的前提下,小明至少需要的时间为:
t=sv=40km60km/ℎ=23h=40min。
答案:该路段车速不能超过60km/h;40。
30.两辆汽车在同一平直公路上同时出发,其路程s与时间t的关系如图所示。由图象可知,甲车的速度 > 乙车的速度(选填“<”“=”或“>”),甲车的速度为 20 m/s,当t=40s时,甲、乙两车相距 200 m。
解:由图得出甲、乙两车都做匀速直线运动,
在t甲=55s时,甲车行驶的路程s甲=1100m,甲车的速度v甲=s甲t甲=1100m55s=20m/s;
在t乙=20s时,乙车行驶的路程s乙=400m﹣200m=200m,乙车的速度v乙=s乙t乙=200m20s=10m/s;
可见,甲车的速度大于乙车的速度;
由图得出,行驶20s时甲车追上乙车,甲乙相遇后再经过20s,甲车行驶了800m﹣400m=400m,
乙车行驶了600m﹣400m=200m,
两车相距Δs=400m﹣200m=200m。
答案:>;20;200。
31.如图所示是一小球从A点沿直线运动到F点的频闪照片。若频闪照相机每隔0.2s闪拍一次,分析照片可知:小球从A点到F点是做 加速 (选填“匀速”、“加速”或“减速”)直线运动,从A点到E点共运动 8.00 cm的路程,小球从A点到E点的平均速度为 0.10 m/s(此空保留两位有效数字)。
解:
(1)由图可知,在相等时间内物体通过的路程越来越大,说明物体运动越来越快,即速度越来越大,故物体做加速直线运动;
(2)由图可知,此刻度尺的分度值是1mm=0.1cm,则小球从A点到F点运动的路程为:s=8.00cm;
(3)小球从A点到E点运动的时间为:t=0.2s×4=0.8s;
小球从A点到E点的平均速度:vAE=st==0.1m/s。
答案:加速;8.00;0.10。
32.如图所示,某“小车闯关游戏”的笔直通道上每隔9m设有一个关卡,各关卡同步放行和关闭,放行和关闭的时间分别为5s和2s,出发点到终点之间共有9个关卡。关卡刚放行时,一辆小车立即从出发点以2m/s的速度匀速前进,则小车经过 4.5 s到达关卡1,到达终点前总共被关卡挡了 3 次。
解:
由题知,关卡放行和关闭时间分别为5s和2s,小车立即从出发点时,关卡刚好放行,
由v=st可得,车到达关卡1时所用的时间:
t1=s1v=9m2m/s=4.5s<5s,所以关卡1不会挡住小车;
每两个关卡间距离9m,所以小车通过相邻两关卡所用的时间t=t1=4.5s,
小车到达关卡2的时间:t2=t1+t=4.5s+4.5s=9s,5s+2s<t2<5s+2s+5s,所以关卡2不会挡住小车;
小车到达关卡3的时间:t3=t2+t=9s+4.5s=13.5s,5s+2s+5s<t3<5s+2s+5s+2s,所以关卡3会最先挡住小车;
由此可知:当t3′=12s时最先挡住小车前进的关卡是关卡3,然后等2s后放行,小车再从关卡3重复出发点的过程;
所以,关卡6、9会挡住小车,则到达终点前总共被关卡挡了3次。
答案:4.5;3。
考点04 测量平均速度
【高频考点精讲】
一、平均速度
1、平均速度只能用来粗略地描述做变速直线运动的物体的平均快慢程度,它不能精确描述物体在某一时刻或某一位置的运动快慢。
2、平均速度是指某段路程或某段时间内物体运动的平均快慢,所以求平均速度时一定要指明是哪一段路程或哪一段时间内的平均速度,路程和时间要一一对应,即平均速度等于这段路程与通过这段路程所用的总时间的比值。
3、平均速度不是速度的算术平均值,全程的平均速度也不是各段平均速度的算术平均值。
二、测量物体运动的平均速度
1、实验器材:斜面、小车、停表、刻度尺
2、实验原理:
3、实验过程:
(1)使斜面保持较小的坡度;
(2)把小车放在斜面顶端,金属片放在斜面的底端,测量小车要通过的路程s;
(3)测量小车从斜面顶端滑下到撞击金属片的时间t;
(4)根据公式计算平均速度。
(5)将金属片移至斜面的中点,再次测量小车到金属片的距离,小车从斜面的顶端滑下,撞到金属片的时间。然后算出小车通过上半段路程时的平均速度。
4、实验数据记录表
5、实验结论: (后半段 > 全程 > 前半段)
6、注意事项
(1)测量后半段平均速度时,不能将小车从中间位置由静止释放。原因:小车通过中间位置时有一定的速度;
(2)为了避免实验偶然性,每次测量时必须让小车从同一高度由静止释放。
【热点题型精练】
33.小明在学校举行的体育运动会百米赛跑中,前50米用时6秒,后50米用时8秒,小明百米赛跑全程的平均速度约为( )
A.16.7m/sB.12.5m/sC.7.1m/sD.7.3m/s
解:百米全程用时:t=t1+t2=6s+8s=14s;
则百米全程的平均速度为:v=st=100m14s≈7.1m/s。
答案:C。
34.图为某物体沿直线运动的路程随时间变化的图象,下列对该物体在0~5s内运动情况分析正确的是( )
A.物体在5s内运动的路程为2m
B.物体在3s~5s内通过的路程是0~1s内通过路程的2倍
C.物体在5s内的平均速度为0.67m/s
D.物体在1s﹣3s内做匀速直线运动
解:A、由s﹣t图象可知,当t=5s时,路程s=2m,即物体在5s内运动的路程为2m,故A正确;
B、由图象知:物体在3s~5s内通过的路程为1m,0~1s内物体通过路程为1m,B,故物体在3s~5s内通过的路程与0~1s内通过路程相等,故B错误;
C、物体在5s内的平均速度:v=st=2m5s=0.4m/s,故C错误;
D、由s﹣t图象可知,在1s~3s内,物体运动的路程为零,其速度为0,处于静止状态,故D错误。
答案:A。
35.图为某高速公路上区间测速的警示牌。根据这块警示牌,小汽车通过这个区间的时间( )
A.不应超过10minB.不应超过6min
C.不应短于10minD.不应短于6min
解:
由警示牌知,最大车速v=120km/h,s=20km,
由v=st得小汽车通过这个区间的时间最短时间:
t=sv=20km120km/ℎ=16h=16×60min=10min,
不应短于10min。
答案:C。
36.课外活动时,小明和小刚在操场上沿直线跑道跑步,如图所示是他们通过的路程随时间变化的图象,则下列说法正确的是( )
A.前2s内,小刚跑得较快
B.两人都做变速运动
C.两人都做匀速直线运动
D.全程中,小刚的平均速度大于小明的平均速度
解:
A、由图象可知,在前2s内,小刚运动的距离比小明长,所以根据v=st可知,小刚跑得较快,故A正确;
BC、由图象可知,小明的路程和时间关系图象是一条直线,表明路程和时间成正比,所以小明做的是匀速直线运动;而小刚的路程和时间关系图象是一条曲线,表明路程和时间不成正比,所以小刚做的是变速直线运动,故BC错误;
D、由图象可知,两人的全程是相等的,所用的时间都是8s,根据v=st可知,两人的平均速度相同,故D错误。
答案:A。
37.如图记录了甲、乙两车同时在同一平直公路上行驶时,在相同的时间内通过的路程。以下分析正确的是( )
A.甲、乙两车都做匀速直线运动
B.在每段相同的时间内,甲车的平均速度都比乙车的大
C.在20〜30s的时间内,甲车的平均速度比乙车的大
D.在0〜40s的时间内,甲、乙两车的平均速度大小相等
解:A、由图示可知,甲车在每个10s内的路程分别是:300m、300m、300m、300m,由此可知,在相等时间内,甲车的路程相等,故甲车的运动是匀速直线运动。
乙车在每个10s内的路程分别是:200m、250m、300m、450m,由此可知,在相等时间内,乙车的路程越来越大,故乙车的运动是加速直线运动。故A错误;
B、由图示可知,在30~40s内,甲车的路程小于乙车的路程,所以由平均速度公式v=st可知,甲车的平均速度都比乙车的小。故B错误;
C、由图示可知,在20〜30s的时间内,甲车和乙车通过的路程相等,都是300m,所以由平均速度公式v=st可知,甲车的平均速度等于乙车的平均速度。故C错误;
D、由图示可知,在0~40s内,甲车和乙车通过的路程均为1200m,所以由平均速度公式v=st可知,其平均速度相等。故D正确。
答案:D。
38.在如图所示的斜面上测量小车运动的平均速度,让小车从斜面的A点由静止开始下滑,分别测出小车到达B点和C点的时间,即可测出不同阶段的平均速度。对上述实验,数据处理正确的是( )
A.图中AB段的路程sAB=50.0cm
B.如果测得AC段的时间tAC=2.5s,则AC段的平均速度vAC=32.0cm/s
C.在测量小车到达B点的时间时,如果小车过了B点才停止计时,测得AB段的平均速度vAB会偏大
D.为了测量小车在BC段的平均速度vBC,可以将小车从B点静止释放
解:A、由图知,图中AB段的路程sAB=80.0cm﹣40.0cm=40.0cm,故A错误;
B、已知测得AC段的时间tAC=2.5s,由图可知sAC=80.0cm,
则AC段的平均速度:vAC=sACtAC=;故B正确;
C、如果让小车过了B点才停止计时,会导致时间的测量结果偏大,由v=st知,测得AB段的平均速度vAB会偏小;故C错误;
D、如果将小车从B点静止释放,则所测时间不是运动过程中下半程的时间,小车通过AC段的时间与AB段的时间之差才是下半程BC段的时间,因此测量小车在BC段的平均速度vBC,不可以将小车从B点静止释放。故D错误。
答案:B。
39.小明骑自行车2min行驶600m,他的平均速度为 5 m/s。马拉松运动员跑步的平均速度为10km/h,若二者在公路上以各自的平均速度同时向西运动,以自行车为参照物,马拉松运动员向 东 (选填“东”或“西”)运动。
解:小明骑自行车2min行驶600m,他的平均速度为:v=st=600m2×60s=5m/s;
马拉松运动员跑步的平均速度为10km/h=10000m3600s≈2.78m/s,二者在公路上以各自的平均速度同时向西运动,小明骑自行车的速度大于运动员的平均速度,则两人的距离越来越大,所以以自行车为参照物,马拉松运动员向东运动。
答案:5;东。
40.下图是某个实验小组利用频闪照相机每隔0.1s拍摄一次所得到的物体和刻度尺的频闪照片,黑点表示物体的像。由图可知,物体在AB段的路程为 7.50 cm,平均速度为 0.15 m/s。
解:由图知:刻度尺上1cm之间有10个小格,所以1个小格代表的是0.1cm=1mm,即此刻度尺的分度值为1mm;
由图可知,物体在AB段的路程为7.50cm;
根据题意和图示可得,物体在AB段运动的时间t=0.1s×5=0.5s;
则平均速度为:v=st==0.15m/s;
答案:7.50;0.15。
41.某实验小组在“测量物体运动的平均速度”实验中,让小球从斜面A点由静止开始滚下,频闪照相机记录了小球在相同时间内通过的路程,照片如图所示:
(1)依据照片可判断,小球在做 加速 (选填“加速”、“减速”或“匀速”)运动;
(2)如果频闪照相机每隔0.2s拍摄一次,并测得sAB=5cm,sBC=15cm,则小球在BC段的平均速度为 0.75 m/s,小球在AC段的平均速度为 0.5 m/s;
(3)如图所示,能说明小球在斜面上运动情况的图象是 C ;
(4)小球在AD段运动过程中,经过时间tAD中点时的速度为v1,经过路程sAD中点时的速度为v2,则v1 < v2(选填“>”、“<”或“=”)。
解:
(1)由照片可知,在相同时间,小球运动的距离间隔越来越大,所以小球在做加速运动;
(2)如果频闪照相机每隔0.2s拍摄一次,并测得sAB=5cm,sBC=15 cm,
则小球在BC段的平均速度为:
vBC=sBCtBC=;
AC段的距离:
sAC=sAB+sBC=5cm+15cm=20cm=0.2m,
AC段所用的时间:
tAC=tAB+tBC=0.2s+0.2s=0.4s,
则小球在AC段的平均速度:
vAC=sACtAC=;
(3)由(1)知图中小球在做加速运动。
图A中随着时间增加,速度在减小,不符合题意;
图B中随着时间增加,速度不变,不符合题意;
图C中随着时间增加,速度在增大,符合题意;
图D中随着时间增加,速度先减小后增大,不符合题意。
故能说明小球在斜面上运动情况的图象是C。
(4)由照片可知,在相同时间,小球运动的距离间隔越来越大,所以小球在做加速运动。即小球的速度越来越大,则时间tAD中点未到达路程sAD中点,则v1<v2。
答案:(1)加速;(2)0.75;0.5;(3)C;(4)<。
42.小明同学利用斜面、小车、刻度尺、停表测量小车沿斜面下滑时的平均速度。
(1)该实验的原理是 v=st 。
(2)实验中小车从A位置运动到C位置的路程如图所示,并测得小车在这段路程内运动的时间为2s,则小车在这段时间内的平均速度为 0.4 m/s。
(3)实验过程中,由于小车的运动时间较短,不便于计时,可以通过使斜面的倾斜程度变 缓 (填“陡”或“缓”)的方式,改变小车的运动时间,达到便于测量时间的目的。
(4)完成上述实验后,他在斜面底端放置了一个小木块,想继续探究小车的动能与速度的关系,他应将同一小车从斜面 不同 (填“相同”或“不同”)的高度由静止释放,可以通过观察小木块 移动的距离 得到结论;若再探究小车的动能与质量的关系,他应将质量不同的小车从斜面 相同 (填“相同”或“不同”)的高度由静止释放,目的是 小车到达水平面的初速度相同 。
解:
(1)平均速度是指某段时间内的路程与这段时间的比值,所以测小车平均速度的实验原理为v=st;
(2)由图可知:小车通过的路程:s=80.0cm﹣0.0cm=80.0cm=0.8m;
小车的平均速度:v=st=0.8m2s=0.4m/s。
(3)斜面越陡,小车的重力势能转化的动能越多,小车运动的速度越大,为了方便计时,斜面应该缓一些;
(4)探究小车的动能与速度的关系,要改变小车到达水平面的初速度,改变小车下滑的高度,他应将同一小车从斜面不同高度由静止释放,可以通过观察小木块移动的距离得到结论;若再探究小车的动能与质量的关系,改变小车的质量,保持速度不变,应将质量不同的小车从斜面相同的高度由静止释放,目的是小车到达水平面的初速度相同;
答案:(1)v=st;(2)0.4;(3)缓;(4)不同;移动的距离;相同;小车到达水平面的初速度相同。
相关试卷
这是一份第01章 机械运动(核心考点讲练)-中考物理一轮复习高频考点精讲与热点题型精练(全国通用),文件包含第01章机械运动核心考点讲练原卷版docx、第01章机械运动核心考点讲练解析版docx等2份试卷配套教学资源,其中试卷共35页, 欢迎下载使用。
这是一份第01章 机械运动(易错模拟题汇编)-中考物理一轮复习高频考点精讲与热点题型精练(全国通用),文件包含第01章机械运动易错模拟题汇编原卷版docx、第01章机械运动易错模拟题汇编解析版docx等2份试卷配套教学资源,其中试卷共20页, 欢迎下载使用。
这是一份第01章 机械运动(易错真题汇编)-中考物理一轮复习高频考点精讲与热点题型精练(全国通用),文件包含第01章机械运动易错真题汇编原卷版docx、第01章机械运动易错真题汇编解析版docx等2份试卷配套教学资源,其中试卷共19页, 欢迎下载使用。
相关试卷 更多
- 1.电子资料成功下载后不支持退换,如发现资料有内容错误问题请联系客服,如若属实,我们会补偿您的损失
- 2.压缩包下载后请先用软件解压,再使用对应软件打开;软件版本较低时请及时更新
- 3.资料下载成功后可在60天以内免费重复下载
免费领取教师福利 





.png)




