搜索
      上传资料 赚现金

      [精] 广州市2023-2024学年高一下学期期中三校联考化学试题(含答案)

      • 3.49 MB
      • 2025-04-12 08:01:12
      • 117
      • 0
      • 教习网会员03
      加入资料篮
      立即下载
      查看完整配套(共2份)
      包含资料(2份) 收起列表
      原卷
      广州市2023-2024学年高一下学期期中三校联考化学试题(原卷版).docx
      预览
      解析
      广州市2023-2024学年高一下学期期中三校联考化学试题(解析版).docx
      预览
      正在预览:广州市2023-2024学年高一下学期期中三校联考化学试题(原卷版).docx
      广州市2023-2024学年高一下学期期中三校联考化学试题(原卷版)第1页
      1/11
      广州市2023-2024学年高一下学期期中三校联考化学试题(原卷版)第2页
      2/11
      广州市2023-2024学年高一下学期期中三校联考化学试题(原卷版)第3页
      3/11
      广州市2023-2024学年高一下学期期中三校联考化学试题(解析版)第1页
      1/21
      广州市2023-2024学年高一下学期期中三校联考化学试题(解析版)第2页
      2/21
      广州市2023-2024学年高一下学期期中三校联考化学试题(解析版)第3页
      3/21
      还剩8页未读, 继续阅读

      广州市2023-2024学年高一下学期期中三校联考化学试题

      展开

      这是一份广州市2023-2024学年高一下学期期中三校联考化学试题,共32页。试卷主要包含了选择题,非选择题等内容,欢迎下载使用。
      本试卷共8页,20小题,满分100分。考试用时75分钟。
      可能用到的相对原子质量:
      一、选择题:本大题共16小题,其中1-10题每小题2分,11-16题每小题4分,共44分。
      1. 下列有关材料的说法,不正确的是
      A. 中国深海载人潜水器“蛟龙号”的发动机使用的氮化硅陶瓷属于新型无机非金属材料
      B. 华为首款5G手机搭载了智能7nm制程SOC“麒麟980”手机芯片的主要成分是二氧化硅
      C. 光伏电池是以硅为基底的硅太阳能电池,将光能直接转化为电能
      D. 2022年北京冬奥会展示的智能服饰含有石墨烯,石墨烯与金刚石互为同素异形体
      2. 下列说法正确的是
      A. 已知,白磷),红磷),该反应为放热反应,说明红磷比白磷更稳定
      B. 反应热的大小与反应物所具有的能量和生成物所具有的能量无关
      C. 需要加热才能发生的反应一定是吸热反应
      D. 电解水制氢气和氧气的过程中旧化学键断裂吸收的总能量小于新化学键形成放出的总能量
      3. 某实验兴趣小组用如图所示装置做完实验后,在读书卡片上记下了如下6条记录,其中实验记录合理的是
      ①Zn为正极,Cu为负极 ②H+向负极移动 ③电子流动方向为Zn→稀硫酸→Cu ④Cu极有H2产生 ⑤若有1 ml电子流过导线,则产生11.2 LH2 ⑥正极的电极反应式:Zn-2e-=Zn2+
      A. ①②③B. ③④⑤C. ④D. ③④⑤⑥
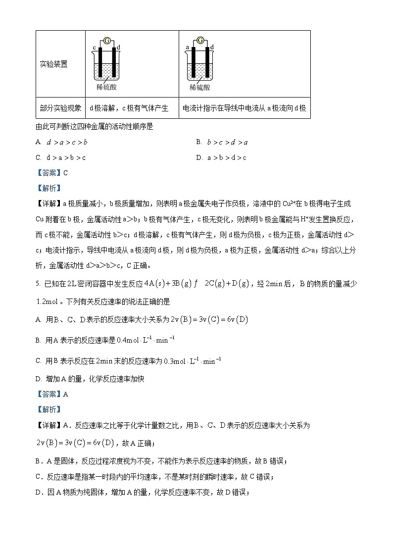
      4. 有a、b、c、d四个金属电极,有关的反应装置及部分反应现象如下:
      由此可判断这四种金属的活动性顺序是
      A. B.
      C. D.
      5. 已知在密闭容器中发生反应,经后,的物质的量减少。下列有关反应速率的说法正确的是
      A. 用表示的反应速率大小关系为
      B. 用表示的反应速率是
      C. 用B表示反应在末的反应速率为
      D. 增加A量,化学反应速率加快
      6. 下列反应对应的方程式书写正确的是
      A. 过量的铁粉加入到稀硝酸中:
      B. 将二氧化硫通入氯水中:
      C. 实验室制氨气:
      D. 氨气溶于水显碱性:
      7. 下列有关实验操作和现象及结论均正确的是
      A. AB. BC. CD. D
      8. 下列四个常用电化学装置的叙述正确的是
      A. 图I所示干电池中,石墨电极发生氧化反应
      B. 图I所示干电池中,锌得到电子,作负极
      C. 图II所示燃料电池中,其工作原理为燃烧氢气将化学能转化为电能
      D. 图II所示电池中正极反应为:
      9. 在半导体光催化的作用下,被光催化材料捕获进而被还原实现“”的转化图示如下。下列说法错误的是

      A. 此方法属于人工固氮
      B. 该反应过程中有极性共价键的断裂和生成
      C. 该反应的化学方程式为
      D. 该方法实现了光能向化学能的转化
      10. 氮化硅(Si3N4)是一种重要的结构陶瓷材料,硬度大、高温时可抗氧化,其制备反应方程式为3SiO2+6C+2N2Si3N4+6CO,下列有关说法错误的是
      A. 氮化硅可用作耐高温材料、涂层和磨料
      B. SiO2既不作氧化剂也不作还原剂
      C. 氧化剂和还原剂的物质的量之比为3:1
      D. 当生成标准状况下6.72LCO时,反应消耗0.1mlN2
      11. 利用如图所示装置进行下列实验,能得到相应实验结论的是
      A. AB. BC. CD. D
      12. 设为阿伏加德罗常数的值。下列说法正确的是
      A. 中含有的单键数为4
      B. 常温下,铁与足量浓硝酸反应,转移的电子数为
      C. 与足量的反应,转移的电子数为
      D. 含的浓硫酸与共热,生成分子数为
      13. 为了探究原电池工作原理,设计如图1装置,某离子浓度变化如图2所示(不考虑副反应)下列叙述错误的是

      A. 图1中,铜极为负极,铂极发生还原反应
      B. 图2中,N代表与时间关系
      C. 图1中,铂极电极反应式为
      D. 图2中,a点时转化了约66.7%
      14. 已知的氧化性大于。根据如图所示装置可构成原电池(盐桥中装有含琼脂的饱和溶液),下列叙述错误的是
      A. a为原电池的负极,b为原电池的正极
      B. 电池工作时,盐桥中的移向甲烧杯
      C. a极的电极反应式为
      D. 工作一段时间后,乙烧杯中溶液的减小(忽略溶液体积变化)
      15. 某小组探究的催化氧化,实验装置图如下。③中气体颜色无明显变化,④中收集到红棕色气体,一段时间后,④中产生白烟。下列分析不正确的是
      A. ③、④中现象说明③中的反应是
      B. ④中白烟的主要成分是
      C. 一段时间后⑤中可能变蓝
      D. 若用氨气进行尾气处理,每处理需消耗氨气
      16. 如图所示是由石英砂(主要成分为二氧化硅)制备高纯硅的工艺流程示意图。
      下列说法错误的是
      A. 步骤①中反应的化学方程式:
      B. 石英砂的主要成分二氧化硅可分别与氢氧化钠溶液、氢氟酸反应,故它属于两性氧化物
      C. 由粗硅制备高纯硅的过程中,循环使用的物质主要有和H2
      D. 若混合物分离后,得到的物质的量之比为,则理论上需要额外补充H2
      二、非选择题:本大题共4小题,共56分。
      17. 硫、氮元素是高中化学学习的两种重要非金属元素,二者的价类二维图分别如图所示:
      (1)图中物质“”的化学式是_______,“”代表的物质类别是_______,若不加任何其它试剂完成转化过程⑤,则⑤的反应为_______反应(填“吸热”或“放热”)。
      (2)在氮的化合物中,常用作制冷剂的物质是_______,原因是_______。
      (3)的电子式为_______,a的溶液与发生反应可观察到的实验现象是_______。
      (4)写出铜与硝酸发生反应④的离子方程式_______。
      (5)如图为合成氨以及氨氧化制硝酸的流程示意图:
      已知:用溶液进行尾气处理时的化学反应为:。为了防止环境污染,用溶液进行尾气处理,若尾气能完全被吸收,则尾气中与NO的体积必须满足的条件是:_______。
      18. 原电池是直接把化学能转化为电能的装置,某班级研究性学习小组分别进行了如下实践:
      (1)第一组同学对、稀硫酸组成的原电池进行了探究,其中甲同学利用如图1所示装置进行探究,乙同学经过查阅资料后设计了图2装置进行探究(盐桥内含有饱和琼脂,起到连通电路的作用)。
      ①实验表明,图1中锌电极为_______极(填写“正”或“负”)。
      ②图2中实验过程中只有极上产生气泡,则是_______溶液。
      (2)第二组同学想利用原电池反应检测金属的活动性顺序,甲、乙两人均用镁片和铝片作电极,但甲同学将电极放入稀溶液中,乙同学将电极放入溶液中,如图所示。
      ①甲中电子移动方向为从_______片到导线再到_______片。
      ②写出乙中负极的电极反应式:_______。
      (3)第三组同学认为任何自发的氧化还原反应都可以设计成原电池,于是想利用反应“”设计一个化学电池(正极材料用碳棒),该电池的负极材料是_______,电解质溶液是_______。
      (4)第四组同学则查阅资料,了解了一些新型化学电源:
      ①高铁电池是一种新型可充电电池,与普通电池相比,该电池能较长时间保持稳定的放电电压。高铁电池的总反应式为:,该电池放电时,正极的电极反应式为_______。
      ②一氧化氮—空气质子交换膜燃料电池将化学能转化为电能的同时,实现了制硝酸、发电、环保三位一体的结合,其工作原理如图所示,写出放电过程中负极的电极反应式:_______,若过程中产生,则消耗标准状况下的体积为_______。
      19. 生产生活中的化学反应都伴随着能量的变化,且它们的化学反应速率有快慢之分,请根据有关知识回答下列问题:
      Ⅰ.
      (1)下列化学变化属于吸热反应的是_______。
      ①灼热的炭和二氧化碳反应;②镁条溶于盐酸;③盐酸与碳酸氢钠反应;④与反应;⑤氢气在氯气中燃烧;⑥硫酸和氢氧化钡溶液反应
      (2)已知与足量充分燃烧生成液态水时放出热量,该反应的能量变化可用图中的_______(填字母)表示。
      (3)化学反应的本质是旧键断裂与新键形成,且伴随能量变化,根据下键能数据计算以下反应的反应热:_______。(用字母表示)
      (4)强还原剂液态肼和强氧化剂液态过氧化氢可构成火箭推进剂。当它们混合反应时,即产生大量氮气和水蒸气,并放出大量热。已知:液态肼与足量的液态过氧化氢反应生成和水蒸气时放出的热量,该反应的热化学方程式为_______。
      Ⅱ.某温度时,在一个的恒容容器中,均为气体,三种物质的物质的量随时间的变化曲线如图所示。
      (5)该反应的化学方程式为_______。(已知该反应为可逆反应)
      (6)反应开始至,以气体的浓度变化来表示的平均反应速率为_______。
      (7)将该反应在三种不同的条件下进行反应,在同一时间内,测得的反应速率用不同的物质表示为①、②、③,三种情况下该反应速率由大到小的关系是_______。(用序号表示)
      (8)在其他条件不变时,保持容器的体积不变充入惰性气体,则生成的速率_______(填“增大”“减小”或“不变”)。
      20. 甲、乙两同学为探究与可溶性钡的强酸盐能否反应生成白色BaSO3沉淀,用下图所示装置进行实验(夹持装置和A中加热装置已略,气密性已检验)。
      实验操作和现象:
      (1)A中反应的化学方程式是_________________。
      (2)C中白色沉淀是_______,该沉淀的生成表明SO2具有_______性。
      (3)C中液面上方生成浅棕色气体的化学方程式是______。
      (4)分析B中不溶于稀盐酸的沉淀产生的原因,甲认为是空气参与反应,乙认为是白雾参与反应。
      ①未证实各自的观点,在原实验基础上:甲在原有操作之前增加一步操作,该操作是____;乙在A、B间增加洗气瓶D,D中盛放的试剂是______。
      ②进行实验,B中现象:
      检验白色沉淀,发现均不溶于稀盐酸。结合离子方程式解释实验现象异同的原因:___。
      (5)合并(4)中两同学的方案进行试验。B中无沉淀生成,而C中产生白色沉淀,由此得出的结论是_____。实验装置
      部分实验现象
      a极质量减小,b极质量增加
      b极有气体产生,c极无变化
      实验装置
      部分实验现象
      d极溶解,c极有气体产生
      电流计指示在导线中电流从a极流向d极
      选项
      实验操作及现象
      实验结论
      A
      某溶液加入盐酸产生能使澄清石灰水变浑浊的气体
      该溶液中一定含或
      B
      将盐酸滴入碳酸钠溶液中产生气泡
      氯非金属性大于碳
      C
      向溶液X中先滴加稀硝酸,再滴如 BaCl2溶液, 出现白色沉淀
      溶液X中一定含有
      D
      向某溶液中加入 NaOH 溶液并加热,产生的气体能使湿润的红色石蕊试纸变蓝
      该溶液中一定含有
      选项



      实验结论
      A
      硫酸
      加有酚酞的溶液褪色
      可能是酸性氧化物
      B
      浓硝酸
      溶液中产生白色胶状沉淀
      非金属性:
      浓盐酸
      溶液变为黄色
      氧化性:
      D
      浓硫酸
      蔗糖
      溴水褪色
      浓硫酸具有氧化性、吸水性
      化学键
      键能
      操作
      现象
      关闭弹簧夹,滴加一定量浓硫酸,加热
      A中有白雾生成,铜片表面产生气泡,B中有气泡冒出,产生大量白色沉淀,C中产生白色沉淀,液面上方略显浅棕色并逐渐消失
      打开弹簧夹,通入N2,停止加热,一段时间后关闭
      从B、C中分别取少量白色沉淀,加稀盐酸
      尚未发现白色沉淀溶解

      大量白色沉淀

      少量白色沉淀

      相关试卷 更多

      资料下载及使用帮助
      版权申诉
      • 1.电子资料成功下载后不支持退换,如发现资料有内容错误问题请联系客服,如若属实,我们会补偿您的损失
      • 2.压缩包下载后请先用软件解压,再使用对应软件打开;软件版本较低时请及时更新
      • 3.资料下载成功后可在60天以内免费重复下载
      版权申诉
      若您为此资料的原创作者,认为该资料内容侵犯了您的知识产权,请扫码添加我们的相关工作人员,我们尽可能的保护您的合法权益。
      入驻教习网,可获得资源免费推广曝光,还可获得多重现金奖励,申请 精品资源制作, 工作室入驻。
      版权申诉二维码
      期中专区
      • 精品推荐
      • 所属专辑19份
      欢迎来到教习网
      • 900万优选资源,让备课更轻松
      • 600万优选试题,支持自由组卷
      • 高质量可编辑,日均更新2000+
      • 百万教师选择,专业更值得信赖
      微信扫码注册
      手机号注册
      手机号码

      手机号格式错误

      手机验证码 获取验证码 获取验证码

      手机验证码已经成功发送,5分钟内有效

      设置密码

      6-20个字符,数字、字母或符号

      注册即视为同意教习网「注册协议」「隐私条款」
      QQ注册
      手机号注册
      微信注册

      注册成功

      返回
      顶部
      学业水平 高考一轮 高考二轮 高考真题 精选专题 初中月考 教师福利
      添加客服微信 获取1对1服务
      微信扫描添加客服
      Baidu
      map