搜索
      上传资料 赚现金
      点击图片退出全屏预览
      独家版权

      [精] 10.3依法收集运用证据(教学设计)-人教统编版高二政治选必二

      加入资料篮
      立即下载
      人教统编版高二政治选必二10.3依法收集运用证据(教学设计)第1页
      点击全屏预览
      1/6
      人教统编版高二政治选必二10.3依法收集运用证据(教学设计)第2页
      点击全屏预览
      2/6
      人教统编版高二政治选必二10.3依法收集运用证据(教学设计)第3页
      点击全屏预览
      3/6
      还剩3页未读, 继续阅读

      人教统编版选择性必修2 法律与生活依法收集运用证据优秀教案

      展开

      这是一份人教统编版选择性必修2 法律与生活依法收集运用证据优秀教案,共6页。教案主要包含了课标要求,教材分析,教学目标,核心素养,教学重点,教学难点,教学方法,教学过程等内容,欢迎下载使用。
      概述公民的诉讼权利,熟悉公民获得法律援助的渠道。
      【教材分析】
      第三框“依法收集运用证据”,闹明了证据的内涵、作用、法定种类与日常生活申收集、保存证据的方法,阐释了三大诉讼的举证规则。第十课三框的逻辑关系是并列关系,从诉讼权利、诉讼程序、诉论证据三个方面闸释诉讼制度。
      第三框“依法收集运用证据”,包括两目。第一目“处处留心皆证据”,阐述证据在诉讼中的重要作用,介绍证据的概念,区分诉讼证据与生活中通常所说的证据,介绍我国三大诉讼法中的证据种类,归纳日常生活中收集证据的正确做法,阐明树立证据意识的重要性。第二目“主张权利靠举证”,重点说明了民事诉讼和行政诉讼的举证规则及其法律意义,阐明举证责任倒置原则的内涵和适用情形,阐述全面贯彻证据裁判规则的现实意义。
      【教学目标】
      了解证据的含义和种类,懂得如何举证。
      2、体会举证对于诉讼成败的意义和作用。
      3、评述具体案例中的证词和证据,培养实事求是的精神,尊重事实,尊重客观实际。
      【核心素养】
      1、科学精神:了解证据的概念,证据的种类;理解收集和保持证据的要求。
      2、法治意识:明确我国诉讼法中规定的举证责任承担。结合实例体会举证对于诉讼成败的
      意义。树立证据意识。
      3、公共参与:学会收集、保留证据,提高举证能力。
      【教学重点】
      1、证据的含义、种类
      2、“谁主张、谁举证”原则
      【教学难点】
      证据的作用、收集、保存
      2、举证责任倒置原则
      3、以事实为依据,以法律为准绳
      【教学方法】合作探究法与讲授分析法相结合
      【教学过程】
      导入新课:漫画导入《有理说不清》
      学生思考:现实生活中,你遇到过这样的事情吗?有过“有理说不清”的烦恼吗?
      教师:现实生活中,你遇到过这样的事情吗?有过“有理说不清”的烦恼吗?有理怎样才能讲得清呢?只有“理”不行,还得有“据”!就是证据!
      这节课我们就来学习“有理说得清”的办法——依法收集运用证据
      出示课题:依法收集运用证据
      总议题:依法律收集证据尊重事实运用证据
      议题一:尊重事实,留存证据,彰显诉讼公平正义
      议题二:事实依据、法律准绳,权利保障须靠举证
      第一幕:处处留心皆证据
      议题一:尊重事实,留存证据,彰显诉讼公平正
      议学情境一:观看视频《遭遇家暴证据如何收集》
      议学问题:为了帮助受害人树立证据意识,依法维护自己的合法权益,全国妇联权益部组织编写了《家庭暴力受害人证据收集指引》,那么,你知道什么是证据吗?证据有何作用?证据有哪些类型?如何收集与保存证据?
      学生讨论回答:
      教师活动:点评学生的回答,引导学生纠正、补充,形成较完整的答案。
      议学小结:
      一、处处留心皆证据
      1、证据:
      (1)含义:就是证明的根据,它是诉讼过程中用来证明案件事实的根据。
      (2)作用:
      ①打官司就是打证据。证据是打官司决胜负的关键砝码。
      ②对司法机关而言,证据是查明案件真实情况的重要手段,是作出正确裁判的依据。
      ③在民事诉讼和行政诉讼中,证据是当事人主张自己权利的重要工具。
      ④在刑事诉讼中,证据既是揭露犯罪的有力武器,也是保障无辜者不受错误追诉的盾牌。
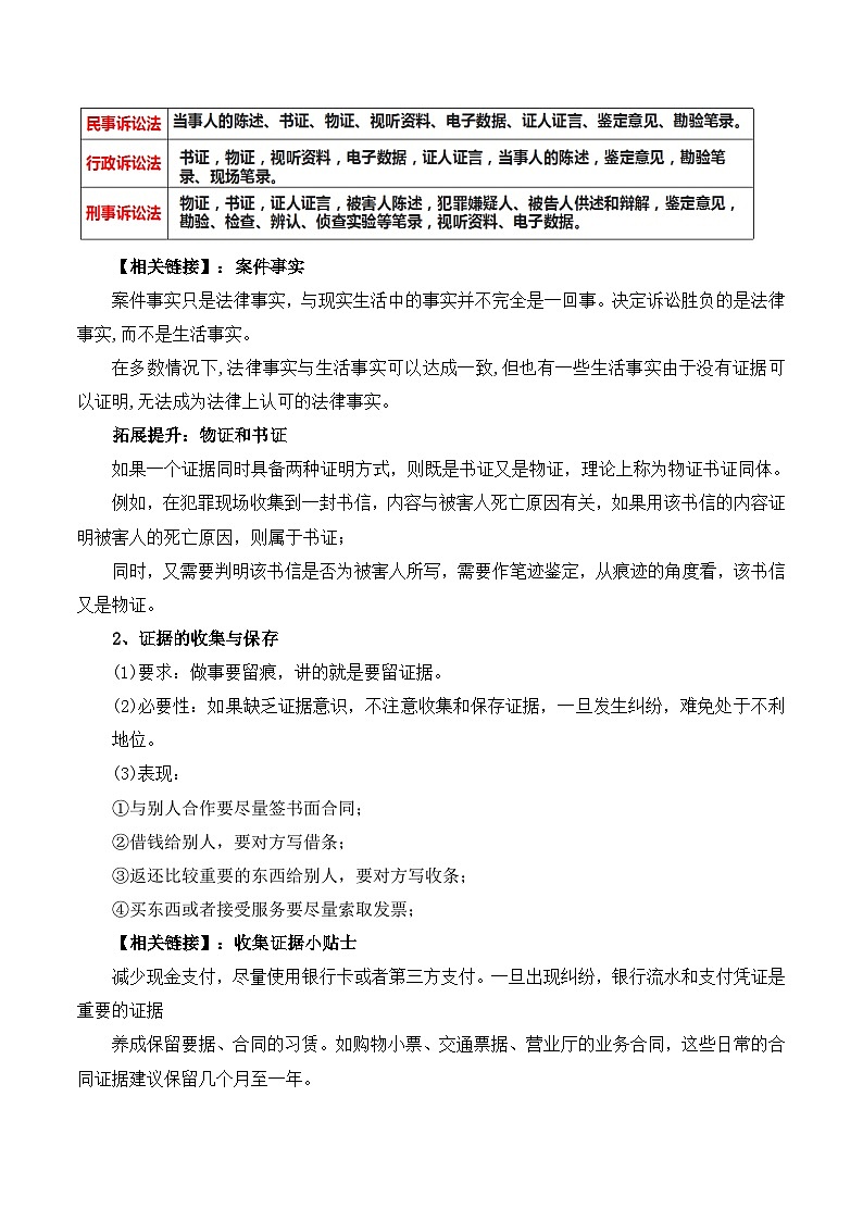
      (3)分类:
      【相关链接】:案件事实
      案件事实只是法律事实,与现实生活中的事实并不完全是一回事。决定诉讼胜负的是法律事实,而不是生活事实。
      在多数情况下,法律事实与生活事实可以达成一致,但也有一些生活事实由于没有证据可以证明,无法成为法律上认可的法律事实。
      拓展提升:物证和书证
      如果一个证据同时具备两种证明方式,则既是书证又是物证,理论上称为物证书证同体。
      例如,在犯罪现场收集到一封书信,内容与被害人死亡原因有关,如果用该书信的内容证明被害人的死亡原因,则属于书证;
      同时,又需要判明该书信是否为被害人所写,需要作笔迹鉴定,从痕迹的角度看,该书信又是物证。
      2、证据的收集与保存
      (1)要求:做事要留痕,讲的就是要留证据。
      (2)必要性:如果缺乏证据意识,不注意收集和保存证据,一旦发生纠纷,难免处于不利地位。
      (3)表现:
      ①与别人合作要尽量签书面合同;
      ②借钱给别人,要对方写借条;
      ③返还比较重要的东西给别人,要对方写收条;
      ④买东西或者接受服务要尽量索取发票;
      【相关链接】:收集证据小贴士
      减少现金支付,尽量使用银行卡或者第三方支付。一旦出现纠纷,银行流水和支付凭证是重要的证据
      养成保留要据、合同的习赁。如购物小票、交通票据、营业厅的业务合同,这些日常的合同证据建议保留几个月至一年。
      不要轻易删除聊天记录。因为删除相关记录,也同时删除了证据。
      养成文字确认的好习惯。无论是借钱还是还钱,现金支付还是转账,支付完成后,不妨给对方发个短信之类的信息,确认之前发生的行为。
      第二幕:主张权利靠举证
      议题二:事实依据、法律准绳,权利保障须靠举证
      议学情境二:阅读材料《农民工跪地讨薪》
      12月18日,山东,一网友分享了一-段关于40岁男子在老板办公室下跪讨薪,而老板却稳稳地坐在椅子上,丝毫不理会这个下跪流泪的员工的视频。从视频画面中可以看出,身穿蓝黑色外套的40岁男子,跪在办公桌前,声汨俱下地哭诉自己的生活多么不容易,急需一笔钱回去过年,希望老板能够尽快发工资。这个视频引起了很多网友的共鸣,大家在评论区发表了很多看法。有网友表示,男人膝下有黄金,跪天跪地跪父母,绝对不可以跪这种禽兽不如的老板。当然也有的网友是明智的,他们认为还是应该寻求法律的帮助,收集自己上班的证据,比如打卡记录、工作证明等,然后向法院起诉。
      议学问题:结合议学情境一和教材内容分析农民工讨薪为什么如此艰辛?法律应该如何更好地保护农民工的合法权益?
      学生讨论回答:
      教师活动:点评学生的回答,引导学生纠正、补充,形成较完整的答案。
      议学提示:因为农民工欠缺相关的专业知识,只能用最笨的方法。在法律上因欠缺专业知识或者远离证据而难以举证时,法律出于公平合理的考虑,实行举证责任倒置原则,即当事人提出诉讼主张,由对方负责举证。
      二、主张权利靠举证
      1、举证责任——民事诉讼
      (1)“谁主张,谁举证”的举证原则:法律规定当事人对自己提出的主张有责任提供证据。没有证据或者证据不足的,由负有举证责任的当事人承担不利后果。
      (2)“举证责任倒置”的原则:当案件当事人因欠缺专业知识或者远离证据而难以举证时,法律岀于公平合理的考虑,由对方负责举证。
      【相关链接】:举证责任倒置的情形
      常见的举证责任倒置情形有:
      (1)因污染环境、 破坏生态发生纠纷,由行为人就法律规定的不承担责任或者减轻责任的情形及其行为与损害之间不存在因果关系承担举证责任;
      (2)建筑物、构筑物或者其他设施及其搁置物、悬挂物发生脱落、坠落造成他人损害,由所有人、管理人或者使用人对其没有过错承担举证责任。
      议学三:阅读材料《对举证责任倒置原则的延展》
      张某从某山区的居民处收购了无合法来源的王锦蛇,准备高价销售谋取利益,被县林业局执法人员查获,决定依法没收王锦蛇,并对张某给予罚款处罚。张某认为县林业局做出的行政处罚的主要证据不足,遂向人民法院提起诉讼,请求撤销该行政处罚决定。在法庭上,县林业局出示了《中华人民共和国野生动物保护法》的相关规定、对没收物的鉴定书、现场执法录像等证据,张某败诉。
      议学问题:为什么说材料中的案例,也是对举证责任倒置原则的延展?
      学生讨论回答:
      教师活动:点评学生的回答,引导学生纠正、补充,形成较完整的答案。
      议学小结:
      2、举证责任——行政诉讼
      (1)要求:作为被告的行政机关应当提供作出该行政行为的证据和所依据的规范性文件。
      (2)原因:行政诉讼的核心问题是行政机关的行政行为是否合法,而行政相对人在举证能力上无法与行政机关抗衡。
      (3)目的:通过举证责任分配方式来体现公正。
      3、举证责任——刑事诉讼
      (1)刑事诉讼法规定:
      ①公诉案件中被告人有罪的举证责任由人民检察院承担;
      ②自诉案件中被告人有罪的举证责任由自诉人承担。
      (2)刑事诉讼法还规定:不得强迫任何人证实自己有罪,并排除用非法方法收集的证据。
      (尊重和保障人权的原则)
      【知识整合】正确把握三大诉讼中的举证责任
      议学情境四:阅读材料《谚语和名言》
      在民间,有许多强调证据重要性的谚语。例如,白纸黑字,铁证如山;杀人见伤,拿贼见赃;贼在街边走,无赃不定罪;等等。
      有很多名人特别重视证据。罗曼·罗兰说过,“问题在于用事实证明有理,没事实,有理也不值一文”。胡适也说过,“有几分证据说几分话,有七分证据不说八分话”。
      议学问题:结合上述谚语或名言,谈谈对证据以及贯彻证据裁判规则意义的理解。
      学生讨论回答:
      教师活动:点评学生的回答,引导学生纠正、补充,形成较完整的答案。
      议学小结:
      4、举证基本原则:
      (1)是什么:以事实为根据,以法律为准绳。
      (2)为什么:
      ①必要性:证据作为认定案件事实的依据,是诉讼的灵魂。
      ②意义:在诉讼中全面贯彻证据裁判规则,有利于正确解决纠纷,在每一个司法案件中实现公平正义。
      本课小结:

      相关教案

      人教统编版选择性必修2 法律与生活依法收集运用证据优秀教案:

      这是一份人教统编版选择性必修2 法律与生活依法收集运用证据优秀教案,共6页。教案主要包含了课标要求,教材分析,教学目标,核心素养,教学重点,教学难点,教学方法,教学过程等内容,欢迎下载使用。

      高中政治 (道德与法治)人教统编版选择性必修2 法律与生活第四单元 社会争议解决第十课 诉讼实现公平正义依法收集运用证据教案及反思:

      这是一份高中政治 (道德与法治)人教统编版选择性必修2 法律与生活第四单元 社会争议解决第十课 诉讼实现公平正义依法收集运用证据教案及反思,共8页。教案主要包含了教材分析,学情分析,学习目标,核心素养,议学活动设计等内容,欢迎下载使用。

      人教统编版选择性必修2 法律与生活依法收集运用证据教案及反思:

      这是一份人教统编版选择性必修2 法律与生活依法收集运用证据教案及反思,共7页。教案主要包含了处处留心皆证据,主张权利靠举证等内容,欢迎下载使用。

      资料下载及使用帮助
      版权申诉
      • 1.电子资料成功下载后不支持退换,如发现资料有内容错误问题请联系客服,如若属实,我们会补偿您的损失
      • 2.压缩包下载后请先用软件解压,再使用对应软件打开;软件版本较低时请及时更新
      • 3.资料下载成功后可在60天以内免费重复下载
      版权申诉
      若您为此资料的原创作者,认为该资料内容侵犯了您的知识产权,请扫码添加我们的相关工作人员,我们尽可能的保护您的合法权益。
      入驻教习网,可获得资源免费推广曝光,还可获得多重现金奖励,申请 精品资源制作, 工作室入驻。
      版权申诉二维码
      高中政治 (道德与法治)人教统编版选择性必修2 法律与生活电子课本

      依法收集运用证据

      版本: 人教统编版

      年级: 选择性必修2 法律与生活

      切换课文
      • 同课精品
      • 所属专辑73份
      • 课件
      • 教案
      • 试卷
      • 学案
      • 更多
      欢迎来到教习网
      • 900万优选资源,让备课更轻松
      • 600万优选试题,支持自由组卷
      • 高质量可编辑,日均更新2000+
      • 百万教师选择,专业更值得信赖
      微信扫码注册
      手机号注册
      手机号码

      手机号格式错误

      手机验证码 获取验证码 获取验证码

      手机验证码已经成功发送,5分钟内有效

      设置密码

      6-20个字符,数字、字母或符号

      注册即视为同意教习网「注册协议」「隐私条款」
      QQ注册
      手机号注册
      微信注册

      注册成功

      返回
      顶部
      添加客服微信 获取1对1服务
      微信扫描添加客服
      Baidu
      map