


所属成套资源:【名师备课帮】人教统编版高二政治选择性必修二(课件+教学设计+同步练习+单元检测+综合测试)
高中政治 (道德与法治)人教统编版选择性必修2 法律与生活第一单元 民事权利与义务第二课 依法有效保护财产权保障各类物权获奖教案
展开 这是一份高中政治 (道德与法治)人教统编版选择性必修2 法律与生活第一单元 民事权利与义务第二课 依法有效保护财产权保障各类物权获奖教案,共7页。教案主要包含了教学内容分析,教学目标,核心素养,教学重点,教学难点,教学方法,教学过程,特别提醒等内容,欢迎下载使用。
本课内容为新编高中思想政治教材选修2《法律与生活》第一单元第二课第一框。财产权是贯穿于人一生的权利之一,第二课围绕财产权的相关内容进行论述,而物权是最基本的财产
权。本框主要便围绕物权这一基本概念展开,主要讲述了所有权的含义、分类、取得方式以.及他物权中用益物权和担保物权的分类、法律依据等。本课法律术语较多,描述较为抽象,
对于学生而言,理解起来有一定的困难。
【教学目标】
1.物权、用益物权和担保物权的类型。
2.动产与不动产所有权取得方式的不同。
3.明确不同担保方式的特点,知道担保合同不能履行的影响。
4.建筑用地使用权与商品房所有权的关系。
【核心素养】
政治认同:通过对《民法典物权编》相关内容解读,认识到国家对合法财产的保护,激发人们创造财产热情,进而投身于社会主义建设中。
科学精神:通过对现实案例的分析和研究,认识到如何合法保护自身财产,明晰物权的取得.方式,增强科学精神。
法治意识:通过各种案例分析和学生自主探究,明确市场经济是法治经济,要依法行使,而当自身权利受到损伤时,要能够合法维权。
公共参与:国家对合法财产进行保护,因而要通过劳动创造价值,实现自我价值。
【教学重点】了解财产权、所有权、物权的相关知识。
【教学难点】理解保障各类物权的意义,注意区分各类物权。
【教学方法】合作探究法与讲授分析法相结合
【教学过程】
导入新课:复习导入——民事权利包括哪些权利?
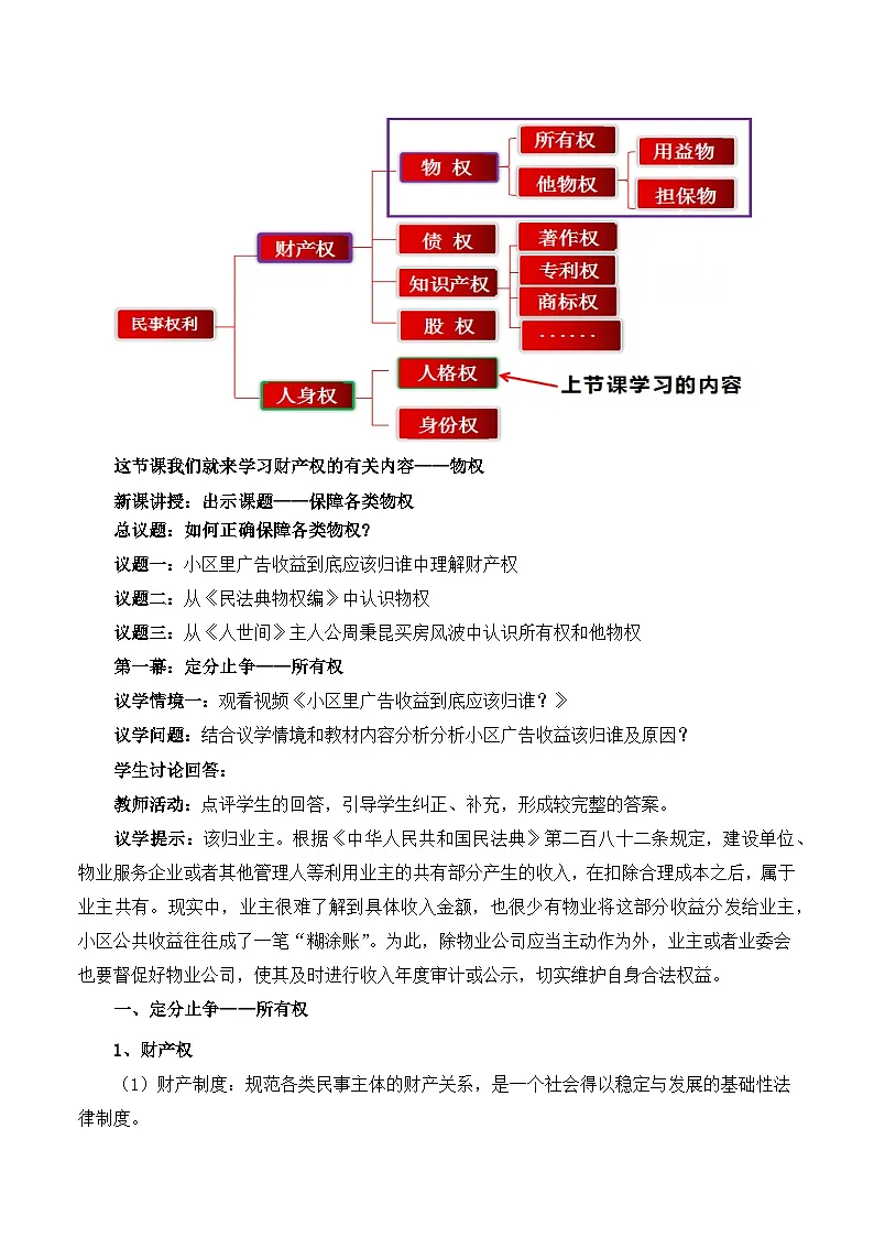
这节课我们就来学习财产权的有关内容——物权
新课讲授:出示课题——保障各类物权
总议题:如何正确保障各类物权?
议题一:小区里广告收益到底应该归谁中理解财产权
议题二:从《民法典物权编》中认识物权
议题三:从《人世间》主人公周秉昆买房风波中认识所有权和他物权
第一幕:定分止争——所有权
议学情境一:观看视频《小区里广告收益到底应该归谁?》
议学问题:结合议学情境和教材内容分析分析小区广告收益该归谁及原因?
学生讨论回答:
教师活动:点评学生的回答,引导学生纠正、补充,形成较完整的答案。
议学提示:该归业主。根据《中华人民共和国民法典》第二百八十二条规定,建设单位、物业服务企业或者其他管理人等利用业主的共有部分产生的收入,在扣除合理成本之后,属于业主共有。现实中,业主很难了解到具体收入金额,也很少有物业将这部分收益分发给业主,小区公共收益往往成了一笔“糊涂账”。为此,除物业公司应当主动作为外,业主或者业委会也要督促好物业公司,使其及时进行收入年度审计或公示,切实维护自身合法权益。
一、定分止争——所有权
1、财产权
(1)财产制度:规范各类民事主体的财产关系,是一个社会得以稳定与发展的基础性法律制度。
(2)保护财产权的意义:
①有利于确定财产归属,并以此促进财产的流通使用。
②保护财产权就是保护劳动、保护发明创造、保护和发展生产力。
③依法保护各种所有制经济组织和自然人的财产权,激励人们创业创新。
(3)国家保护财产权的法律规定法律规定:国家通过不断完善财产制度,依法保护各种所有制经济组织和自然人的财产权。
①我国宪法和法律明确规定,保护国有财产、集体财产和公民合法的私有财产。
②宪法规定公共财产神圣不可侵犯。
③依法保护公民的私有财产权和继承权。
④国家为了公共利益的需要,依法对公民私有财产实行征收或征用要给予补偿。
财产权含义:财产权包括物权、债权、知识产权等能够给民事主体带来经济收益的权利
过渡:对财产权我们有了一定的了解了,那么,什么是物权、债权、知识产权呢?下面我们就先来学习什么是物权?
议学情境二:观看视频《民法典》物权篇
议学问题:请你结合议学情境和教材内容分析特权的“物”和我们平时说的牧师一回事吗?物权的“物”包括什么?是什么物权?物权有哪些种类?能随意创设吗?
学生讨论回答:
教师活动:点评学生的回答,引导学生纠正、补充,形成较完整的答案。
教师总结:
物权
(1)含义:物权是权利人依法对特定的物享有直接支配和排他的权利。
(2)种类:物权包括所有权、他物权。
(3)物权法定原则:要求物权的种类和内容必须由法律规定,不得任意创设。
议学情境三:观看视频《周秉昆买房被坑》
正在热播的电视剧《人世间》,收获了好口碑与高收视率,相关话题多次登上热搜。如今,剧情已经完结,这部充满了温暖、感动和心酸的电视剧中,也有-些法律问题值得关注。周秉昆买房“被骗”后,需要搬出吗?剧中,周秉昆从自称房主的人手中购买
了一套房屋,支付了购房款,并在房屋管理部门登记。但在居住多年后,却突然被告知卖房人并非真正的房主,房管部门也称,当时帮他办理登记的人员是临时帮忙的,最终周秉昆无奈地搬出。
议学问题:请你结合议学情境和教材内容分析在我们的现实生活中,如果你遇到周秉昆这种情况,你认为你需要从所购买的房屋中搬出吗?说说你的理由?(可分成两组进行正方和反方正辩论)
学生讨论回答:
教师活动:点评学生的回答,引导学生纠正、补充,形成较完整的答案。
议学提示:两种意见
(1)需要搬出去。周秉昆虽然从自称房主的人手中购买了房屋,并支付购房款,到房屋管理部门进行登记,但并未办理产权变更登记,因此房屋的所有权还属于真正的房主,周秉昆并未取得房屋的实际所有权,因此需要搬出去。而对于周秉昆的损失,可向自称房主的人进行追讨。
(2)不用搬出去。《中华人民共和国民法典》规定,无处分权人将不动产或者动产转让给受让人的,所有权人是有权追回的。除法律另有规定外,符合下列情形的,受让人取得该不动产或者动产的所有权:受让人受让该不动产或者动产时是善意;以合理的价格转让;转让的不动产或者动产依照法律规定应当登记的已经登记,不需要登记的已经交付给受让人。因此,如果购房人签订合同时,对卖房人无权处分房屋并不知情,基于此向卖房人支付了合理的对价,也去房屋管理部门进行了产权变更登记,那便符合了法律意义上的善意取得,可以依法取得房屋的所有权,不必从房屋中搬出。房屋原产权人只能向无权处分人请求损害赔偿。
3、所有权
(1)含义:是权利人对自己的不动产或者动产,依法享有的占有、使用、收益和处分的权利。
(2)种类:依据主体的不同,我国将所有权划分为三类:国家所有(全民所有)、集体所有、私人所有。
(3)物权平等保护原则:民法典规定了物权平等保护原则。国家、集体、私人的物权和其他权利人的物权受法律平等保护,任何组织或者个人不得侵犯
【特别提醒】数据、网络虚拟财产受法律保护
(4)取得方式:
①不动产所有权的取得应当依照法律规定登记。对于房屋等不动产,除法律另有规定的情形外,必须到不动产登记机构办理登记,才能取得所有权。(不动产所有权的取得:登记)
(4)取得方式:
②动产所有权的取得应当依照法律规定交付。一般来说,所有人按照转让财产所有权的意图,直接把财产交给对方占有,对方就取得了该财产的所有权。(动产所有权的取得:交付)
(4)取得方式:
③价值较大的动产,如机动车、航空器、船舶等,其产权的取得、变更,通常也需要依法办理产权登记。如果未经登记,不得对抗善意第三人。(价值较大的动产:登记)
特别提醒:不动产所有权不经登记而发生效力的几种特殊情形:
①依法属于国家所有的自然资源,所有权可以不登记;
②依据人民法院、仲裁机构的法律文书取得不动产所有权的,自法律文书生效时发生效力;
③因继承取得不动产所有权的,自继承开始时发生效力。
4、公共关系
在生活中,可能由多人对同一财产享有所有权,从而形成共有关系。例如:家庭共有财产;夫妻共有财产。
第二幕:物尽其用——他物权
议学情境三:正在热播的电视剧《人世间》,剧中,周秉昆从自称房主的人手中购买了一套房屋,这个自称房主的人其实是给真正房主看房子的,他并不拥有房子的所有权,可他却擅自把房子卖给了别人。
议学问题: 请你结合议学情境和教材内容从法律的角度解释下列问题:
1、自称房主的人的卖房行为侵犯了谁的什么权利?
2、自称房主的人没有房子的所有权,为什么却能住在房子里?
学生讨论回答:
教师活动:点评学生的回答,引导学生纠正、补充,形成较完整的答案。
教师总结:
物尽其用——他物权
他物权
(1)含义:他物权是所有权之外的物权,
(2)分类:分为用益物权和担保物权两类。用益物权和担保物权分别对应的是物的使用价值和交换价值。
用益物权
含义:用益物权是对他人所有的不动产或者动产,依法享有占有、使用和收益的权利。
特别提醒:只能依法享有占有、使用和收益,不能处分
分类:
【特别提示】宅基地使用权是农民的一项重要的财产权,但宅基地使用权不得单独转让,建造在该宅基地上的住房所有权转让的,宅基地使用权同时转让。
相关链接:为完善农村集体产权相关制度,落实农村承包地“三权分置”改革的要求,民法典规定,土地承包经营权人可以自主决定依法采取出租、入股或者其他方式向他人流转土地经营权。这将有利于农村土地承包经营权的保护和流转交易。
例如:张三承包了村集体的土地,因外出打工,就把土地的经营权转给了李四,由李四打理。土地所有权归村集体,承包权归张三,经营权归李四。
担保物权
(1)含义:担保物权是为了确保债权的实现而在他人财产上设立的物权。
(2)分类:包括抵押权、质权等
3、担保物权
(2)分类:包括抵押权、质权、留置权等
①抵押权、质权:财产的权利人可以将其财产(例如房屋、汽车、电脑、股票等)抵押或者质押。债权人通过抵押、质押而在他人财产上享有的权利,就是抵押权、质权。
抵押:债务人或者第三人不转移财产的占有,将该财产作为债权的担保。(动产、不动产均可)例如:按揭购房
质押:债务人或者第三人将其动产移交债权人占有,将该动产作为债权的担保(债权、股权、知识产权等也可以进行质押担保)例如:典当获取资金
知识拓展: ②留置权:债务人不履行到期债务,债权人可以留置已经合法占有的债务人的动产,并有权就该动产优先受偿。
本课小结:
相关教案
这是一份高中政治 (道德与法治)人教统编版选择性必修2 法律与生活第一单元 民事权利与义务第二课 依法有效保护财产权保障各类物权获奖教案,共7页。教案主要包含了教学内容分析,教学目标,核心素养,教学重点,教学难点,教学方法,教学过程,特别提醒等内容,欢迎下载使用。
这是一份高中政治 (道德与法治)人教统编版选择性必修2 法律与生活保障各类物权教学设计,共8页。教案主要包含了教材分析,学情分析,学习目标,核心素养,学习重难点,议学活动设计等内容,欢迎下载使用。
这是一份高中政治 (道德与法治)人教统编版选择性必修2 法律与生活保障各类物权教学设计,共11页。教案主要包含了课程标准,核心素养,教学目标,教学重难点等内容,欢迎下载使用。
相关教案 更多
- 1.电子资料成功下载后不支持退换,如发现资料有内容错误问题请联系客服,如若属实,我们会补偿您的损失
- 2.压缩包下载后请先用软件解压,再使用对应软件打开;软件版本较低时请及时更新
- 3.资料下载成功后可在60天以内免费重复下载
免费领取教师福利 






.png)





