所属成套资源:部编版2025四年级上册语文同步课件+教案
小学统编版(2024)忆读书优秀教案
展开
这是一份小学统编版(2024)忆读书优秀教案,共6页。教案主要包含了核心素养,教学目标,教学重难点,课时安排等内容,欢迎下载使用。
【核心素养】
文化自信:树立“开卷有益”的思想,培养自主阅读的兴趣与合作探究的精神,掌握良好的阅读方法
语言应用:整体感受理解课文主要内容,把握文章的主要观点,理解掌握课文中的丰富而富有表现力的词语。
思维能力:通过小组合作形式,结合朗读、圈画、思考、讨论等手段品味语言,理解作者各阶段的读书生活及读书感受,联系实际思考自身读书体验。
审美创造:培养学生广泛的阅读兴趣,扩大阅读面,增加阅读量。给学生更广阔的想象空间,培养学生的自主学习以及表达能力。
【教学目标】
1.认识“舅、宴”等15个生字,读准2个多音字“传、卷”,会写“舅、津”等13个字,会写“舅父、津津有味”等16个词语。
2.用较快的速度默读课文,能梳理出作者的读书经历,说出作者对“好书”的看法。
3.能结合自己的读书经历,交流对“我永远感到读书是我生命中最大的快乐”这句话的体会。
4.能对作者的读书方法发表自己的看法。
【教学重难点】
1.用较快的速度默读课文,能梳理出作者的读书经历,说出作者对“好书”的看法。
2.能结合自己的读书经历,交流对“我永远感到读书是我生命中最大的快乐”这句话的体会。
3.能对作者的读书方法发表自己的看法。
【课时安排】
2课时
第1课时
活动一:读书访谈之走近冰心
一、认识作者
1.同学们,这节课我们来认识一位作家。著名作家巴金这样评价她:“有你在,灯亮着。一代代的青年读到你的书,懂得了爱:爱星星、爱大海、爱祖国,爱一切美好的事物……”这位作家特别喜欢我们少年儿童,她的作品就像有一种魔力吸引着千千万万个小读者。人们亲切地叫她“冰心奶奶”。
2.走近冰心:关于冰心,你有哪些了解?
在89 岁高龄的时候,冰心深情地回忆了自己美好的读书经历。今天,我们就一起来学习这篇文章《忆读书》。
二、初读课文,学习生字新词
1.自由朗读课文,注意读准字音,读通句子。
2.认读课文中的生字词。
3.读一读文中难读的语句,初步了解四大名著。
话说天下大势,分久必合,合久必分。
宴桃园豪杰三结义,斩黄巾英雄首立功。
三十六天罡七十二地煞,一百单八将。
满纸荒唐言,一把辛酸泪。
猜猜这些名句,分别出自四大名著中的哪一部。
4.交流易写错的字。
活动二:提取信息,梳理作者的读书经历
1.出示文中的一句话,读一读:
我永远感到读书是我生命中最大的快乐。——冰心
2.冰心奶奶一生喜欢读书写作,她觉得读书是生命中最大的快乐。真是这样的吗?接下来,我们就来梳理梳理作者的读书经历。
3.本文主要内容是冰心回忆自己童年时期的读书经历、多年的读书经验、选书的标准以及读书的方法,表达读书的感悟。如果想知道作者的读书经历,以及作者判断好书的标准,需要提取、整理哪些内容呢?
4.小组交流讨论。
交流讨论内容:作者读书的不同阶段、阅读书目、对这些书的感受和评价。
5.自主阅读,提取相关信息。
请同学们默读课文,用“ ”圈出作者的读书时间段,用“〇”圈出作者所读书目的名字,用“______”画出作者对这些书的感受和评价。
(出示方法示例)
6.全班汇报交流,教师相机指导。
(1)梳理作者的读书经历。
①分条用文字列出。
②列时间轴法,将作者的经历串成清晰的一条线。
③列表法,把找到的信息进行分类整理:
(2)小结:通过梳理信息,我们发现作者回忆了自己——(引导学生回答)童年、十二三岁、中年、1980年后(老年)的读书经历,也就是一生的读书经历。
活动三:提取信息,探究冰心读好书的标准
1.出示课文主旨句,读一读:读书好,多读书,读好书。
这九个字,是冰心奶奶为一份儿童刊物的题词,简洁凝练,通俗易懂。我们梳理清楚了冰心一生的读书经历,那她在读书中又获得了哪些感受呢?她认为“好书”的标准又是什么呢?其实冰心奶奶已经在分享她的读书经历时,给出了自己的见解和观点。下面我们就一起深入文本好好品味吧。
2.出示学习任务及要求:
学习任务:概括提炼好书的标准。
学习要求:(1)在文中提取关键信息;(2)梳理概括提取的信息;(3)小组讨论并汇总归纳
3.学生独立自主学习,提取并梳理作者的对这些书的态度或评价和好书的标准。
4.小组内交流讨论,汇总并归纳信息。
5.小组代表全班交流,汇报,补充完善。
活动四:联系自身,聊聊冰心的读书方法
1.找到好书后,把它读好,这才是最关键的。快速默读第二至第六自然段,想想冰心奶奶是怎么读好书的。
2.交流第四自然段。出示语段:我决定咬了牙拿起一本《三国演义》,自己一知半解地读了起来,居然越看越明白。虽然字音都读得不对,比如把“凯”念作“岂”,把“诸”念作“者”之类,因为只学过那个字的一半。
(1)“一知半解地读”在课文中是怎样地读?
(2)这是冰心奶奶分享的读书经验,你赞同吗?请联系下面几位古人的话,说说你的看法:
好读书,不求甚解。——晋·陶渊明
书读百遍,其义自见。——晋·陈寿
旧书不厌百回读,熟读深思子自知。——宋·苏轼
鼓励学生各抒己见,言之有理,把理由说清楚。
(3)作者一知半解地读《三国演义》,居然越看越明白,看明白了什么?
预设:情节、人物
(4)朗读指导。连字都认不全,居然能看明白故事情节,这是一种怎样的心情,请带着这样的心情读一读。
(5)一知半解地读,这种书方法其实在《搭石》这篇课文中已经了解过,就是(板书:不回读)
(6)小结。不回读让作者读了故事情节、读了人物,更收获了快乐——“我永远感到读书是我生命中最大的快乐!
4.交流第五自然段。
我第一次读《三国演义》,读到关羽死了,哭了一场,便把书丢下了。第二次再读时,到诸葛亮死了,又哭了一场,又把书丢下了。后来忘了是什么时候才把全书读到“分久必合”的结局。
(1)哪些词写出了我读书的感受? (板书:哭了一场)
(2)这哭的背后究竟是什么原因?借助句式说一说。
第一次读《三国演义》,读到关羽死了。哭了一场,便把书丢下了,因为__________
___________________________________________________________________。
第二次再读时,读到诸葛亮死了,又哭了一场。因为____________________________。
(3)质疑。为什么我看到关羽死了,诸葛亮死了,哭了一场又一场,还要把书都给丢了呢?(与书中人物共命运)
(4)小结。走进人物心里,与书中人物共悲欢,此时我倾入了全部情感,用情在读,所以她哭了一场又一场。(板书:用情读)
(5)指导入情入境地朗读。
(6)练笔。冰心奶奶用情在读,读出了自己的喜怒哀乐。你也有这样的读书经历吗?请拿起笔写一写。
读书牵动着喜怒哀乐,我也有这样的读书经历:______________________________。
(8)交流小结。用情读,读出了喜怒哀乐,让冰心奶奶收获了快乐——“我永远感到读书是我生命中最大的快乐!”
5.交流第六自然段。(出示原文)
因为看《三国演义》引起了我对章回小说的兴趣,对于那部述说“官迫民反”的《水浒传》尤其欣赏。那部书里着力指写的人物,如林冲、武松、鲁智深,都有极其生动的性格,虽然因为作者要凑成三十六天罡七十二地煞,勉勉强强地凑满了一百零八人的数目,但我觉得比没有人物个性的《荡寇志》要强多了。
(1)交流读书方法。(比较着阅读,板书:对比读)
(2)原本觉得勉勉强强凑满了一百零八人的数目的《水浒传》与《荡志》比,就觉得——尤其欣赏。(板书:尤其欣赏 )
6.找找作者在文中分享的其他读书方法。
预设:听读、读读停停、反复读、隔段时间再读、比较读、挑选读。
7.结合自己的读书经历,说一说:你有没有用过这些读书方法?你自己还有哪些读书的方法?
8.小结:读书的方法有很多,每个人可以根据习惯来选择适合自己的读书方法。
活动五:谈谈读书的好处
1.冰心奶奶一辈子读了很多书,那她认为读书有什么好处呢?在文中找找相关的句子。
2.冰心奶奶给儿童刊物题写的读书建议:读书好,多读书,读好书,你是怎么理解的呢?
3.课堂小结:冰心奶奶从7岁开始读《三国演义》,写下了一部部巨著,直到99岁,她都没有停下手中的书,停下手中的笔。让我们永远怀念她,记住她的话——读书好,多读书,读好书!
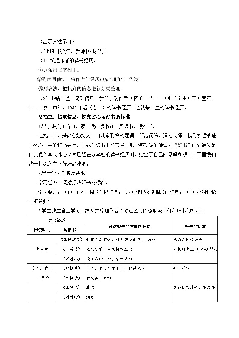
读书经历
对这些书的态度或评价
好书的标准
阅读时间
阅读书目
七岁时
《三国演义》
听得津津有味,对章回小说产生 兴趣
能激发阅读兴趣
《水浒传》
尤其欣赏,人物描写生动
人物形象生动、个性鲜明
《荡寇志》
没有人物个性,索然无味
十二三岁时
《红楼梦》
十二三岁时兴趣不大,觉得厌烦
耐人寻味
中年后
《红楼梦》
尝到其中滋味
1980年后
《西游记》
精彩
故事情节精彩,不烦琐
《封神榜》
烦琐
现代文艺作品
有的满带真情实感、质朴浅显,让人心动神移,不能自已
满带真情实感、质朴浅显
相关教案
这是一份小学语文人教部编版五年级上册忆读书教案,共8页。教案主要包含了激趣导入,简介作者,初步阅读,扫清障碍,再读课文,理清条理,教师小结,整体感知,布置作业等内容,欢迎下载使用。
这是一份语文五年级上册忆读书一等奖教学设计及反思,共4页。教案主要包含了创设情境,自由读文,自学生字,整体感知,品读课文,书写生字,课堂小结,课后作业等内容,欢迎下载使用。
这是一份2021学年第八单元26 忆读书教学设计及反思,共5页。教案主要包含了文本解读,学情分析,学习目标,教学重点, 教学难点, 教学准备,课时安排, 板 书 设 计 等内容,欢迎下载使用。
相关教案 更多
- 1.电子资料成功下载后不支持退换,如发现资料有内容错误问题请联系客服,如若属实,我们会补偿您的损失
- 2.压缩包下载后请先用软件解压,再使用对应软件打开;软件版本较低时请及时更新
- 3.资料下载成功后可在60天以内免费重复下载
免费领取教师福利

