2025年中考化学三轮复习精品讲义知识点总结
展开
这是一份2025年中考化学三轮复习精品讲义知识点总结,共30页。
基本概念:
区别:有没有新的物质生成
1、化学变化:生成了其它物质的变化
2、物理变化:没有生成其它物质的变化
3、物理性质:不需要发生化学变化就表现出来的性质
(如:颜色、状态、密度、气味、熔点、沸点、硬度、水溶性等)
4、化学性质:物质在化学变化中表现出来的性质
(如:可燃性、助燃性、氧化性、还原性、酸碱性、稳定性等)
5、纯净物:由一种物质组成
6、混合物:由两种或两种以上纯净物组成,各物质都保持原来的性质
7、元素:具有相同核电荷数(即质子数)的一类原子的总称
区别:在化学变化中,是否可以再分
8、原子:是在化学变化中的最小粒子,在化学变化中不可再分
9、分子:是保持物质化学性质的最小粒子,在化学变化中可以再分
区别:看化学式是不是只有一种元素符号
如:O2是单质,CO2是化合物
10、单质:由同种元素组成的纯净物
11、化合物:由不同种元素组成的纯净物
12、氧化物:由两种元素组成的化合物中,其中有一种元素是氧元素
13、化学式:用元素符号来表示物质组成的式子
14、相对原子质量:以一种碳原子的质量的1/12作为标准,其它原子的质量跟它比较所得的值
(单位为“1”,省略不写)
某原子的相对原子质量=
相对原子质量 ≈ 质子数 + 中子数 (因为原子的质量主要集中在原子核)
15、相对分子质量:化学式中各原子的相对原子质量的总和
16、离子:带有电荷的原子或原子团
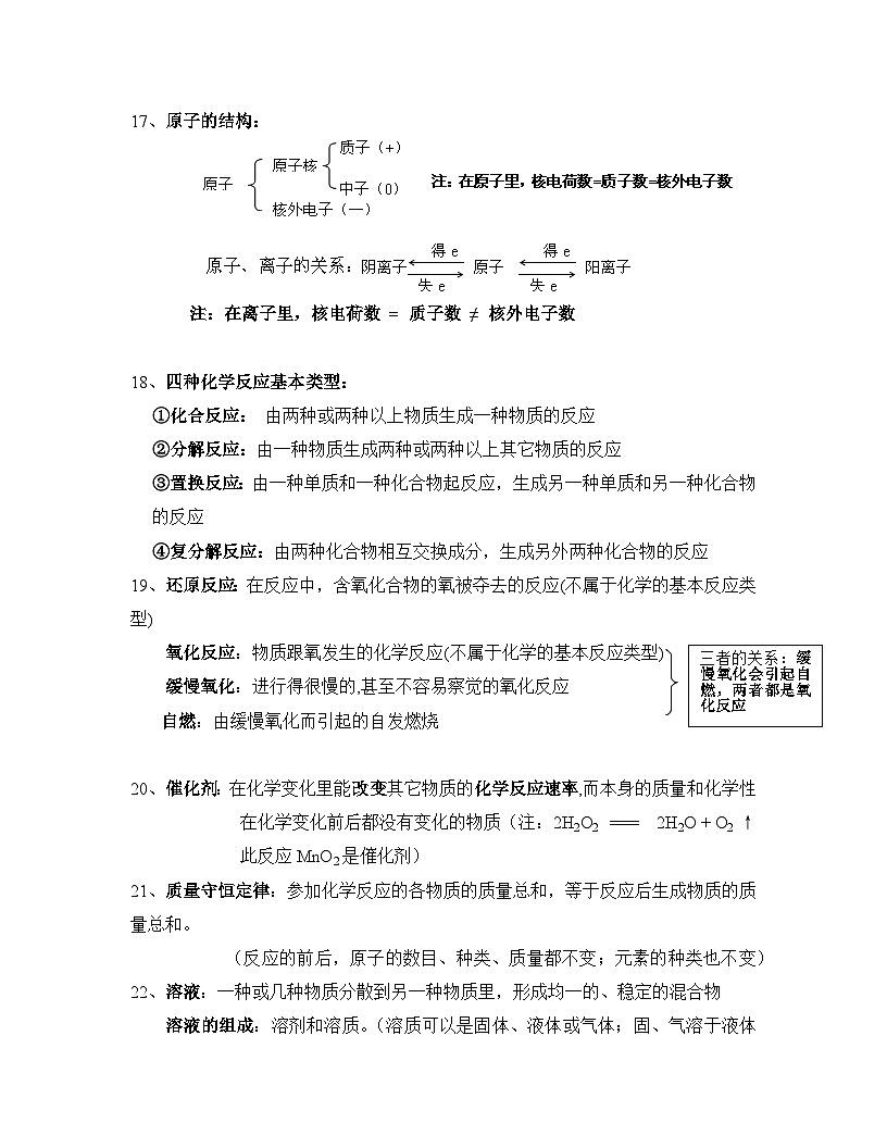
17、原子的结构:
注:在离子里,核电荷数 = 质子数 ≠ 核外电子数
18、四种化学反应基本类型:
①化合反应: 由两种或两种以上物质生成一种物质的反应
②分解反应:由一种物质生成两种或两种以上其它物质的反应
③置换反应:由一种单质和一种化合物起反应,生成另一种单质和另一种化合物的反应
④复分解反应:由两种化合物相互交换成分,生成另外两种化合物的反应
19、还原反应:在反应中,含氧化合物的氧被夺去的反应(不属于化学的基本反应类型)
三者的关系:缓慢氧化会引起自燃,两者都是氧化反应
氧化反应:物质跟氧发生的化学反应(不属于化学的基本反应类型)
缓慢氧化:进行得很慢的,甚至不容易察觉的氧化反应
自燃:由缓慢氧化而引起的自发燃烧
20、催化剂:在化学变化里能改变其它物质的化学反应速率,而本身的质量和化学性在化学变化前后都没有变化的物质(注:2H2O2 === 2H2O + O2 ↑ 此反应MnO2是催化剂)
21、质量守恒定律:参加化学反应的各物质的质量总和,等于反应后生成物质的质量总和。
(反应的前后,原子的数目、种类、质量都不变;元素的种类也不变)
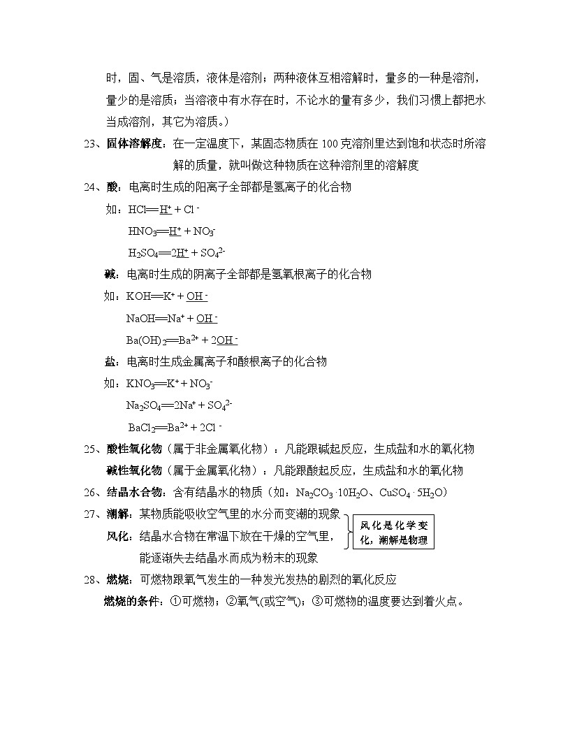
22、溶液:一种或几种物质分散到另一种物质里,形成均一的、稳定的混合物
溶液的组成:溶剂和溶质。(溶质可以是固体、液体或气体;固、气溶于液体时,固、气是溶质,液体是溶剂;两种液体互相溶解时,量多的一种是溶剂,量少的是溶质;当溶液中有水存在时,不论水的量有多少,我们习惯上都把水当成溶剂,其它为溶质。)
23、固体溶解度:在一定温度下,某固态物质在100克溶剂里达到饱和状态时所溶解的质量,就叫做这种物质在这种溶剂里的溶解度
24、酸:电离时生成的阳离子全部都是氢离子的化合物
如:HCl==H+ + Cl -
HNO3==H+ + NO3-
H2SO4==2H+ + SO42-
碱:电离时生成的阴离子全部都是氢氧根离子的化合物
如:KOH==K+ + OH -
NaOH==Na+ + OH -
Ba(OH)2==Ba2+ + 2OH -
盐:电离时生成金属离子和酸根离子的化合物
如:KNO3==K+ + NO3-
Na2SO4==2Na+ + SO42-
BaCl2==Ba2+ + 2Cl -
25、酸性氧化物(属于非金属氧化物):凡能跟碱起反应,生成盐和水的氧化物
碱性氧化物(属于金属氧化物):凡能跟酸起反应,生成盐和水的氧化物
26、结晶水合物:含有结晶水的物质(如:Na2CO3 .10H2O、CuSO4 . 5H2O)
风化是化学变化,潮解是物理变化
27、潮解:某物质能吸收空气里的水分而变潮的现象
风化:结晶水合物在常温下放在干燥的空气里,
能逐渐失去结晶水而成为粉末的现象
28、燃烧:可燃物跟氧气发生的一种发光发热的剧烈的氧化反应
燃烧的条件:①可燃物;②氧气(或空气);③可燃物的温度要达到着火点。
基本知识、理论:
1、空气的成分:氮气占78%, 氧气占21%, 稀有气体占0.94%,
二氧化碳占0.03%,其它气体与杂质占0.03%
2、主要的空气污染物:NO2 、CO、SO2、H2S、NO等物质
3、其它常见气体的化学式:
NH3(氨气)、CO(一氧化碳)、CO2(二氧化碳)、CH4(甲烷)、
SO2(二氧化硫)、SO3(三氧化硫)、NO(一氧化氮)、
NO2(二氧化氮)、H2S(硫化氢)、HCl(氯化氢)
4、常见的酸根或离子:
SO42-(硫酸根)、NO3-(硝酸根)、CO32-(碳酸根)、ClO3-(氯酸)、
MnO4-(高锰酸根)、MnO42-(锰酸根)、PO43-(磷酸根)、Cl-(氯离子)、
HCO3-(碳酸氢根)、HSO4-(硫酸氢根)、HPO42-(磷酸氢根)、
H2PO4-(磷酸二氢根)、OH-(氢氧根)、HS-(硫氢根)、S2-(硫离子)、
NH4+(铵根或铵离子)、K+(钾离子)、Ca2+(钙离子)、Na+(钠离子)、
Mg2+(镁离子)、Al3+(铝离子)、Zn2+(锌离子)、Fe2+(亚铁离子)、
Fe3+(铁离子)、Cu2+(铜离子)、Ag+(银离子)、Ba2+(钡离子)
注意:各酸根或离子所带的电荷数
各元素或原子团的化合价与上面离子的电荷数相对应:课本P80
一价钾钠氢和银,二价钙镁钡和锌;
一二铜汞二三铁,三价铝来四价硅。(氧-2,氯化物中的氯为 -1,氟-1,溴为-1)
(单质中,元素的化合价为0 ;在化合物里,各元素的化合价的代数和为0)
5、化学式和化合价:
读:直接读其元素名称
(稀有气体的可加多个
“气”字或不加也可)
(1)化学式的意义:①宏观意义:a.表示一种物质;
b.表示该物质的元素组成;
②微观意义:a.表示该物质的一个分子;
b.表示该物质的分子构成;
③量的意义:a.表示物质的一个分子中各原子个数比;
b.表示组成物质的各元素质量比。
(2)单质化学式的读写
①直接用元素符号表示的:
直接由原子构成的单质
a.金属单质。如:钾K 铜Cu 银Ag 等;
读:气体单质在其元素
名称后加多个“气”
b.固态非金属。如:碳C 硫S 磷P 等
c.稀有气体。如:氦(气)He 氖(气)Ne 氩(气)Ar等
②多原子构成分子的单质:其分子由几个同种原子构成的就在元素符号右下角写几。
如:每个氧气分子是由2个氧原子构成,则氧气的化学式为O2
双原子分子单质化学式:O2(氧气)、N2(氮气) 、H2(氢气)
F2(氟气)、Cl2(氯气)、Br2(液态溴)
多原子分子单质化学式:臭氧O3等
(3)化合物化学式的读写:先读的后写,后写的先读
①两种元素组成的化合物:读成“某化某”,如:MgO(氧化镁)、NaCl(氯化钠)
②酸根与金属元素组成的化合物:读成“某酸某”,如:KMnO4(高锰酸钾)、K2MnO4(锰酸钾)、MgSO4(硫酸镁)、CaCO3(碳酸钙)
(4)根据化学式判断元素化合价,根据元素化合价写出化合物的化学式:
①判断元素化合价的依据是:化合物中正负化合价代数和为零。
②根据元素化合价写化学式的步骤:
a.按元素化合价正左负右写出元素符号并标出化合价;
b.看元素化合价是否有约数,并约成最简比;
c.交叉对调把已约成最简比的化合价写在元素符号的右下角。
6、课本P73. 要记住这27种元素及符号和名称。
核外电子排布:1-20号元素(要记住元素的名称及原子结构示意图)
排布规律:①每层最多排2n2个电子(n表示层数)
②最外层电子数不超过8个(最外层为第一层不超过2个)
③先排满内层再排外层
注:元素的化学性质取决于最外层电子数
7、书写化学方程式的原则:①以客观事实为依据; ②遵循质量守恒定律
书写化学方程式的步骤:“写”、“配”、“注”“等”。
8、酸碱度的表示方法——PH值
碱性增强
中性
酸性增强
说明:(1)PH值=7,溶液呈中性;PH值7,溶液呈碱性。
(2)PH值越接近0,酸性越强;PH值越接近14,碱性越强;PH值越接近7,溶液的酸、碱性就越弱,越接近中性。
9、金属活动性顺序表:
K、Ca、Na、Mg、Al、Zn、Fe、Sn、Pb、(H)、Cu、Hg、Ag、Pt、Au
金属活动性由强逐渐减弱
(钾、钙、钠、镁、铝、锌、铁、锡、铅、氢、铜、汞、银、铂、金)
说明:(1)越左金属活动性就越强,左边的金属可以从右边金属的盐溶液中置换
出该金属出来
(2)排在氢左边的金属,可以从酸中置换出氢气;排在氢右边的则不能。
(3)钾、钙、钠三种金属比较活泼,它们直接跟溶液中的水发生反应置换出氢气。
10、物质的结构:
11、化学符号的意义及书写:
(1)化学符号的意义:a.元素符号:①表示一种元素;②表示该元素的一个原子。
b.化学式:本知识点的第5点第(1)小点
c.离子符号:表示离子及离子所带的电荷数。
d.化合价符号:表示元素或原子团的化合价。
当符号前面有数字(化合价符号没有数字)时,此时组成符号的意义只表示该种粒子的个数。
符号前有数字时符号所表示的粒子
元素符号:原子
化学式:分子
离子符号:离子
如:5CO2 只表示5个二氧化碳分子
如:4Mg2+ 只表示4个镁离子
如:3S 只表示3个硫原子
(2)化学符号的书写:a.原子的表示方法:用元素符号表示
b.分子的表示方法:用化学式表示
c.离子的表示方法:用离子符号表示
d.化合价的表示方法:用化合价符号表示
注:原子、分子、离子三种粒子个数不只“1”时,只能在符号的前面加,不能在其它地方加。
直接结合
12、原子、分子、离子、元素和物质(纯净物和混合物)间的关系:
13、
14、制取气体常用的发生装置和收集装置:
15、三种气体的实验室制法以及它们的区别:
=16、一些重要常见气体的性质(物理性质和化学性质)
解题技巧和说明
推断题解题技巧:看其颜色,观其状态,察其变化,初代验之,验而得之。
常见物质的颜色:多数气体为无色,多数固体化合物为白色,多数溶液为无色。
一些特殊物质的颜色:
黑色:MnO2、CuO、Fe3O4、C、FeS(硫化亚铁)
蓝色:CuSO4•5H2O、Cu(OH)2、CuCO3、含Cu2+ 溶液、
液态固态O2(淡蓝色)
红色:Cu(亮红色)、Fe2O3(红棕色)、红磷(暗红色)
黄色:硫磺(单质S)、含Fe3+ 的溶液(棕黄色)
绿色:FeSO4•7H2O、含Fe2+ 的溶液(浅绿色)、碱式碳酸铜[Cu2(OH)2CO3]
无色气体:N2、CO2、CO、O2、H2、CH4
有色气体:Cl2(黄绿色)、NO2(红棕色)
有刺激性气味的气体:NH3(此气体可使湿润pH试纸变蓝色)、SO2
有臭鸡蛋气味:H2S
常见一些变化的判断:
白色沉淀且不溶于稀硝酸或酸的物质有:BaSO4、AgCl(就这两种物质)
蓝色沉淀:Cu(OH)2、CuCO3
红褐色沉淀:Fe(OH)3
Fe(OH)2为白色絮状沉淀,但在空气中很快变成灰绿色沉淀,再变成Fe(OH)3红褐色沉淀
④沉淀能溶于酸并且有气体(CO2)放出的:不溶的碳酸盐
⑤沉淀能溶于酸但没气体放出的:不溶的碱
酸和对应的酸性氧化物的联系:
酸性氧化物和酸都可跟碱反应生成盐和水:
CO2 + 2NaOH Na2CO3 + H2O(H2CO3 + 2NaOH == Na2CO3 + 2H2O)
SO2 + 2KOH K2SO3 + H2O
H2SO3 + 2KOH K2SO3 + 2H2O
SO3 + 2NaOH Na2SO4 + H2O
H2SO4 + 2NaOH Na2SO4 + 2H2O
酸性氧化物跟水反应生成对应的酸:(各元素的化合价不变)
CO2 + H20 H2CO3 SO2 + H2O H2SO3
, SO3 + H2O H2SO4 N205 + H2O 2HNO3
(说明这些酸性氧化物气体都能使湿润pH试纸变红色)
碱和对应的碱性氧化物的联系:
碱性氧化物和碱都可跟酸反应生成盐和水:
CuO + 2HCl CuCl2 + H2O Cu(OH)2 + 2HCl CuCl2 + 2H2O
CaO + 2HCl CaCl2 + H2O Ca(OH)2 + 2HCl CaCl2 + 2H2O
②碱性氧化物跟水反应生成对应的碱:(生成的碱一定是可溶于水,否则不能发生此反应)
K2O + H2O 2KOH Na2O +H2O 2NaOH
BaO + H2O Ba(OH)2 CaO + H2O Ca(OH)2
③不溶性碱加热会分解出对应的氧化物和水:
Mg(OH)2 MgO + H2O Cu(OH)2 CuO + H2O
2Fe(OH)3 Fe2O3 + 3H2O 2Al(OH)3 Al2O3 + 3H2O
解实验题:看清题目要求是什么,要做的是什么,这样做的目的是什么。
(一)、实验用到的气体要求是比较纯净,除去常见杂质具体方法:
除水蒸气可用:浓流酸、CaCl2固体、碱石灰、无水CuSO4(并且可以检验杂质中有无水蒸气,有则颜色由白色→蓝色)、生石灰等
除CO2可用:澄清石灰水(可检验出杂质中有无CO2)、NaOH溶液、
KOH溶液、碱石灰等
除HCl气体可用:AgNO3溶液(可检验出杂质中有无HCl)、石灰水、
NaOH溶液、KOH溶液
除气体杂质的原则:用某物质吸收杂质或跟杂质反应,但不能吸收或跟有效成份反应,或者生成新的杂质。
(二)、实验注意的地方:
①防爆炸:点燃可燃性气体(如H2、CO、CH4)或用CO、H2还原CuO、Fe2O3之前,要检验气体纯度。
②防暴沸:稀释浓硫酸时,将浓硫酸倒入水中,不能把水倒入浓硫酸中。
③防中毒:进行有关有毒气体(如:CO、SO2、NO2)的性质实验时,在
通风厨中进行;并要注意尾气的处理:CO点燃烧掉;
SO2、NO2用碱液吸收。
④防倒吸:加热法制取并用排水法收集气体,要注意熄灯顺序。
(三)、常见意外事故的处理:
①酸流到桌上,用NaHCO3冲洗;碱流到桌上,用稀醋酸冲洗。
沾到皮肤或衣物上:
Ⅰ、酸先用水冲洗,再用3 - 5% NaHCO3冲洗;
Ⅱ、碱用水冲洗,再涂上硼酸;
Ⅲ、浓硫酸应先用抹布擦去,再做第Ⅰ步。
(四)、实验室制取三大气体中常见的要除的杂质:
1、制O2要除的杂质:水蒸气(H2O)
2、用盐酸和锌粒制H2要除的杂质:水蒸气(H2O)、氯化氢气体(HCl,盐酸酸雾)(用稀硫酸没此杂质)
3、制CO2要除的杂质:水蒸气(H2O)、氯化氢气体(HCl)
除水蒸气的试剂:浓流酸、CaCl2固体、碱石灰(主要成份是NaOH和CaO)、生石灰、无水CuSO4(并且可以检验杂质中有无水蒸气,有则颜色由白色→蓝色)等
除HCl气体的试剂:AgNO3溶液(并可检验出杂质中有无HCl)、澄清石灰水、NaOH溶液(或固体)、KOH溶液(或固体)
[生石灰、碱石灰也可以跟HCl气体反应]
(五)、常用实验方法来验证混合气体里含有某种气体
1、有CO的验证方法:(先验证混合气体中是否有CO2,有则先除掉)
将混合气体通入灼热的CuO,再将经过灼热的CuO的混合气体通入澄清石灰水。现象:黑色CuO变成红色,且澄清石灰水要变浑浊。
2、有H2的验证方法:(先验证混合气体中是否有水份,有则先除掉)
将混合气体通入灼热的CuO,再将经过灼热的CuO的混合气体通入盛有无水CuSO4中。现象:黑色CuO变成红色,且无水CuSO4变蓝色。
3、有CO2的验证方法:将混合气体通入澄清石灰水。现象:澄清石灰水变浑浊。
(六)、自设计实验
1、 试设计一个实验证明蜡烛中含有碳氢两种元素。
2、试设计一个实验来证明CO2具有不支持燃烧和密度比空气大的性质。
三、解计算题:
计算题的类型有:①有关质量分数(元素和溶质)的计算
②根据化学方程式进行计算
溶质质量
溶液质量
③由①和②两种类型混合在一起计算
(一)、溶液中溶质质量分数的计算 溶质质量分数 = ╳ 100%
某元素相对原子质量╳原子个数
化合物的相对分子质量
(二)、化合物(纯净物)中某元素质量分数的计算
某元素质量分数= ╳ 100%
(三)、混合物中某化合物的质量分数计算
化合物质量
混合物质量
化合物的质量分数= ×100%
(四)、混合物中某元素质量分数的计算
元素质量
混合物质量
某元素质量分数= × 100%
或:某元素质量分数= 化合物的质量分数×该元素在化合物中的质量分数
(五)、解题技巧
1、审题:看清题目的要求,已知什么,求什么,有化学方程式的先写出化学方程式。找出解此题的有关公式。
2、根据化学方程式计算的解题步骤:①设未知量 ②书写出正确的化学方程式
③写出有关物质的相对分子质量、已知量、未知量
④列出比例式,求解 ⑤答。
基础知识提纲
一、应掌握的知识点
分子是保持化学性质的最小微粒。原子是化学变化中的最小微粒。
元素是具有相同核电荷数(即质子数)的同一类原子的总称。
分子和原子的主要区别是在化学反应中,分子可分,原子不可分。
元素的化学性质主要决定于原子的最外层电子数。
在原子中,质子数 = 核电荷数 = 核外电子数。
相对原子质量 = 质子数 + 中子数
镁离子和镁原子具有相同的质子数或核电荷数。
地壳中含量最多的元素是氧元素。最多的金属元素是铝元素。
决定元素的种类是质子数或核电荷数。
空气是由几种单质和几种化合物组成的混合物。
石油、煤、天然气都是混合物。
溶液都是混合物。例如:稀硫酸、食盐水、石灰水等。
氧化物是由两种元素组成的,其中一种是氧元素的化合物。
化学变化的本质特征是有新物质生成。
燃烧、铁生锈、食物变质等都是化学变化。
化学反应的基本类型是化合反应、分解反应、置换反应、复分解反应。
金属活动性顺序表:K Ca Na Mg Al Zn Fe Sn Pb (H)Cu Hg Ag Pt Au
具有还原性的物质是H2、C、CO。其中属于单质的是C、H2。属于化合物的是CO。
燃烧、缓慢氧化、自燃的相同点是都是氧化反应。
在化学反应前后,肯定不变的是原子的种类和数目、元素的种类、反应前后物质的总质量。肯定变化的是物质的种类和分子的种类。
2H2表示两个氢分子;2H表示两个氢原子;2H+表示两个氢离子。
溶液都是均一、稳定的混合物。溶液中各部分的性质相同。溶液不一定是无色的。
溶液在稀释前后保持不变的是溶质的质量。
酸的pH7;如:NaOH、Ca(OH)2、CaO溶于水、Na2O溶于水、Na2CO3
中性溶液pH=7。如:水、NaCl
某原子的原子结构示意图 +12 2 8 2 ,该原子中的质子数为12,核电荷数为12,
核外电子数为12,最外层电子数为2,该原子在化学反应中易失电子,成为阳离子。
可燃物燃烧的两个条件是(1)可燃物与氧气充分接触;(2)温度达到或超过可燃物的着火点。
构成物质的基本微粒是分子、原子、离子。
酸有盐酸HCl、硫酸H2SO4、硝酸HNO3。
碱有氢氧化钠NaOH、氢氧化钙Ca(OH)2等。
化合价口诀:一价氢氯钾钠银,二价氧钙钡镁锌,三铝四硅五价磷;碳二四,铁二三,二四六硫都齐全,铜汞二价最常见。(其他口诀也可)
空气中的污染性气体有一氧化碳CO、二氧化碳CO2、二氧化氮NO2。
氢气在空气中燃烧的产物对空气没有污染。
空气中按体积分数计算,最多的气体是氮气,占78%,其次是氧气,占21%。
可以使带火星的木条燃烧的是氧气O2。
氧气是无色无味的气体,比空气略重,不易溶于水,液态氧和固态氧均为淡蓝色。
硫在氧气中燃烧发出蓝紫色火焰。硫在空气中燃烧发出淡蓝色火焰。
铁丝在氧气中燃烧火星四射,生成黑色固体。在做此实验时,应预先在瓶底放水或细砂,原因是防止熔融的生成物溅落,炸裂瓶底。
磷在氧气中燃烧,呈黄色火焰,生成大量的白烟。烟是固体。
镁在氧气中燃烧发出耀眼的白光,生成白色固体。
实验室制取氧气所用的药品是(1)氯酸钾(白)和二氧化锰(黑)的混合物;其中在反应中二氧化锰做催化剂。 (2)高锰酸钾; (3)过氧化氢
水是由氢元素和氧元素组成的纯净物。
氢气的用途有(1)冶炼金属(还原性);(2)焊接金属(可燃性);(3)探空气球(比空气轻)。
实验室制取氢气所选用的药品是锌和稀硫酸。
实验室制取二氧化碳所选用的药品是石灰石和稀盐酸。
在天然物质中,硬度最大的是金刚石。可用来切割玻璃。
所学物质中为黑色的是木炭C,氧化铜CuO,二氧化锰MnO2,四氧化三铁Fe3O4。
用墨书写的字画常年不褪色,是因为碳在常温下具有稳定性。
二氧化碳能灭火,是因为在一般情况下,不能燃烧也不支持燃烧,比空气重。
向澄清的石灰水中通入二氧化碳生成的沉淀是碳酸钙CaCO3。
煤气中毒实际上就是一氧化碳CO中毒。
为了证明某物质中含有碳酸盐,应滴加稀盐酸。
假酒可导致人失明,甚至死亡,假酒中含有甲醇。
天然气、沼气的主要成分是CH4。
甲烷(CH4)在空气中燃烧有水和二氧化碳生成。
酸可以使紫色石蕊试剂变成红色;不能使无色酚酞变色。
碱可以使紫色石蕊试剂变成蓝色;使无色酚酞变成红色。
浓硫酸敞口放置质量会增加,因为浓硫酸具有吸水性。浓盐酸敞口放置质量会减少,因为浓盐酸具有挥发性。氢氧化钠(NaOH)敞口放置,质量会增加,因为氢氧化钠易吸收空气中的水分而潮解,而且可以和空气中的二氧化碳反应而变质。
用石灰浆(主要成分是氢氧化钙)抹墙,逐渐变硬的原因是由于石灰浆与空气中的二氧化碳反应生成了碳酸钙。
不能用NaOH干燥的是SO2、CO2、HCl。
硫酸铜晶体的俗称是蓝矾或胆矾。固体二氧化碳的俗称是干冰。氢氧化钠的俗称是烧碱、火碱、苛性钠。碳酸钠的俗称是纯碱。氢氧化钙的俗称是熟石灰、消石灰
五种白色沉淀是AgCl、BaSO4、CaCO3、BaCO3、Mg(OH)2;一种蓝色沉淀是
Cu(OH)2;一种红褐色沉淀是Fe(OH)3。其中不溶于水,也不溶于稀硝酸的是AgCl和BaSO4。
可以用酒精灯直接加热的仪器是试管、蒸发皿、燃烧匙。
可以用酒精灯间接加热的仪器是烧杯。
用滴管往试管中滴加液体时,滴管不应伸入试管中。
CO在氧气中燃烧,火焰呈蓝色。
收集气体应用集气瓶;量取一定体积的液体需用量筒;溶解较多固体时应用烧杯;取用粉末状固体药品一般使用药匙;取用块状药品应使用镊子。加热时常用酒精灯。
氧气的收集方法是向上排空气法和排水法。氢气的收集方法是向下排空气法和排水法。二氧化碳的收集方法是向上排空气法。
做氢气还原氧化铜的实验,在进行操作时,应先通氢气,后加热,原因是排净试管中的空气,防止混合气体加热时爆炸。实验结束时,应先停止加热,后停止通氢气,原因是防止灼热的铜再次被氧化。
酒精灯火焰温度最高的是外焰。
最简单的有机物是甲烷。
氧气的验满方法是带火星的木条在集气瓶口复燃。二氧化碳的验满方法是燃着木条在集气瓶口熄灭。
能区别盐酸和硫酸的试剂是氯化钡BaCl2溶液。
能鉴别氢氧化钠溶液、盐酸、水的试剂是石蕊试剂。
在氧气、稀硫酸、熟石灰、干冰四种物质中,可用来金属除锈的是稀硫酸;可用来改良酸性土壤的是熟石灰;可用于潜水、抢救病人的是氧气;可用作人工降雨的是干冰。
76、氢气是一种无色无味的气体,比空气轻,难溶于水。
77、二氧化碳是一种无色无味的气体,比空气重,能溶于水。
78、由饱和溶液到不饱和溶液的方法是升高温度或增加溶剂。
79、由不饱和溶液到饱和溶液的方法是降低温度、增加溶质或减少溶剂。
80、溶解度是指在一定温度下,某种固体物质在100克溶剂中达到饱和状态所溶解的质量。
81、20℃时,食盐的溶解度为36克。就是说在20℃时,100克水中最多可以溶解食盐36克。
82、影响固体溶解度的因素是温度。影响气体溶解度的因素是温度和压强。
83、若要分离溶解度随温度的升高而明显增大的物质,应用冷却热饱和溶液法。
84、配制溶液的步骤是计算、称量或量取、溶解。
85、粗盐提纯的步骤是溶解、过滤、蒸发。
86、浓硫酸在稀释时,应将浓硫酸慢慢注入水中,并不停搅拌。
化学方程式汇总
金属元素
稳定结构:
①最外层8电子②第一层为最外 层2电子
原子的最外层电子数< 4,易失电子,化学性质活泼。
非金属元素
原子的最外层电子数≥ 4,易得电子,化学性质活泼。
稀有气体元素
原子的最外层有8个电子(He有2个),结构稳定,性质稳定。
气体
氧气(O2)
氢气(H2)
二氧化碳(CO2)
药品
高锰酸钾(KMnO4)或双氧水(H2O2)和二氧化锰(MnO2)
[固(+固)]或[固+液]
锌粒(Zn)和盐酸(HCl)或稀硫酸(H2SO4)
[固+液]
石灰石(大理石)(CaCO3)和稀盐酸(HCl)
[固+液]
原理
2KMnO4 == K2MnO4+MnO2
MnO2
+O2↑
或2H2O2==== 2H2O+O2↑
Zn+H2SO4=ZnSO4+H2↑
Zn+2HCl=ZnCl2+H2↑
CaCO3+2HCl=CaCl2+H2O+CO2↑
仪器装置
P36 图2-17(如14的A)
或P111. 图6-10(14的B或C)
P111. 图6-10
(如14的B或C)
P111. 图6-10
(如14的B或C)
检验
用带火星的木条,伸进集气瓶,若木条复燃,是氧气;否则不是氧气
点燃木条,伸入瓶内,木条上的火焰熄灭,瓶口火焰呈淡蓝色,则该气体是氢气
通入澄清的石灰水,看是否变浑浊,若浑浊则是CO2。
收集方法
①排水法(不易溶于水) ②瓶口向上排空气法(密度比空气大)
①排水法(难溶于水) ②瓶口向下排空气法(密度比空气小)
①瓶口向上排空气法
(密度比空气大)
(不能用排水法收集)
验满
(验纯)
用带火星的木条,平放在集气瓶口,若木条复燃,氧气已满,否则没满
用拇指堵住集满氢气的试管口;靠近火焰,移开拇指点火,若“噗”的一声,氢气已纯;若有尖锐的爆鸣声,则氢气不纯
用燃着的木条,平放在集气瓶口,若火焰熄灭,则已满;否则没满
放置
正放
倒放
正放
注意事项
检查装置的气密性
(当用第一种药品制取时以下要注意)
②试管口要略向下倾(防止凝结在试管口的小水珠倒流入试管底部使试管破裂)
③加热时应先使试管均匀受热,再集中在药品部位加热。
④排水法收集完氧气后,先撤导管后撤酒精灯(防止水槽中的水倒流,使试管破裂)
①检查装置的气密性
②长颈漏斗的管口要插入液面下;
③点燃氢气前,一定要检验氢气的纯度(空气中,氢气的体积达到总体积的4%—74.2%点燃会爆炸。)
①检查装置的气密性
②长颈漏斗的管口要插入液面下;
③不能用排水法收集
物质
物理性质
(通常状况下)
化学性质
用途
氧气
(O2)
无色无味的气体,不易溶于水,密度比空气略大
C + OCO2
(发出白光,放出热量)
供呼吸
炼钢
气焊
(注:O2具有助燃性,但不具有可燃性,不能燃烧。)
S + O2SO2
(空气中—淡蓝色火焰;氧气中—紫蓝色火焰)
4P + 5O22P2O5
(产生白烟,生成白色固体P2O5)
3Fe + 2O2Fe3O4 (剧烈燃烧,火星四射,放出大量的热,生成黑色固体)
氢气
(H2)
无色无味的气体,难溶于水,密度比空气小,是最轻的气体。
可燃性:
2H2 + O22H2O
H2 + Cl2 2HCl
1、填充气、飞舰(密度比空气小)
2、合成氨、制盐酸
3、气焊、气割(可燃性)4、提炼金属(还原性)
还原性:
H2 + CuOCu + H2O
3H2 + Fe2O32Fe + 3H2O
二氧化碳(CO2)
无色无味的气体,密度大于空气,能溶于水,固体的CO2叫“干冰”。
CO2 + H2O ==H2CO3(酸性)
(H2CO3 === H2O + CO2↑)(不稳定)
1、用于灭火(应用其不可燃烧,也不支持燃烧的性质)
2、制饮料、化肥和纯碱
CO2 + Ca(OH) 2==CaCO3↓+H2O(鉴别CO2)
CO2 +2NaOH==Na2CO3 + H2O
氧化性:CO2 + C2CO
CaCO3CaO + CO2↑(工业制CO2)
一氧化碳(CO)
无色无味气体,密度比空气略小,难溶于水,有毒气体
①可燃性:2CO + O2 == 2CO2
(火焰呈蓝色,放出大量的热,可作气体燃料)
作燃料
冶炼金属
②还原性:
CO + CuOCu + CO2
3CO + Fe2O32Fe + 3CO2
(跟血液中血红蛋白结合,破坏血液输氧的能力)
实验步骤
实验现象
结论
①将蜡烛点燃,在火焰上方罩一个干燥洁净的烧杯
烧杯内壁有小水珠生成
证明蜡烛有氢元素
②在蜡烛火焰上方罩一个蘸有澄清石灰水的烧杯
澄清石灰水变浑浊
证明蜡烛有碳元素
实验步骤
实验现象
结论
图
把两支蜡烛放到具有阶梯的架上,把此架放在烧杯里(如图),点燃蜡烛,再沿烧杯壁倾倒CO2
阶梯下层的蜡烛先灭,上层的后灭。
证明CO2具有不支持燃烧和密度比空气大的性质
一. 物质与氧气的反应:
(1)单质与氧气的反应:
1. 镁在空气中燃烧:2Mg + O22MgO
2. 铁在氧气中燃烧:3Fe + 2O2Fe3O4
3. 铜在空气中受热:2Cu + O22CuO
4. 铝在空气中燃烧:4Al + 3O22Al2O3
5. 氢气中空气中燃烧:2H2 + O22H2O
6. 红磷在空气中燃烧:4P + 5O22P2O5
7. 硫粉在空气中燃烧: S + O2SO2
8. 碳在氧气中充分燃烧:C + O2CO2
9. 碳在氧气中不充分燃烧:2C + O22CO
(2)化合物与氧气的反应:
10. 一氧化碳在氧气中燃烧:2CO + O22CO2
11. 甲烷在空气中燃烧:CH4 + 2O2CO2 + 2H2O
12. 酒精在空气中燃烧:C2H5OH + 3O22CO2 + 3H2O
二.几个分解反应:
13. 水在直流电的作用下分解:2H2O2H2↑+ O2 ↑
14. 加热碱式碳酸铜:Cu2(OH)2CO32CuO + H2O + CO2↑
15. 加热氯酸钾(有少量的二氧化锰):2KClO3 ==== 2KCl + 3O2 ↑
16. 加热高锰酸钾:2KMnO4K2MnO4 + MnO2 + O2↑
17. 碳酸不稳定而分解:H2CO3 === H2O + CO2↑
18. 高温煅烧石灰石:CaCO3CaO + CO2↑
三.几个氧化还原反应:
19. 氢气还原氧化铜:H2 + CuOCu + H2O
20. 木炭还原氧化铜:C+ 2CuO2Cu + CO2↑
21. 焦炭还原氧化铁:3C+ 2Fe2O34Fe + 3CO2↑
22. 焦炭还原四氧化三铁:2C+ Fe3O43Fe + 2CO2↑
23. 一氧化碳还原氧化铜:CO+ CuO Cu + CO2
24. 一氧化碳还原氧化铁:3CO+ Fe2O32Fe + 3CO2
25. 一氧化碳还原四氧化三铁:4CO+ Fe3O43Fe + 4CO2
四.单质、氧化物、酸、碱、盐的相互关系
(1)金属单质 + 酸 -------- 盐 + 氢气 (置换反应)
26. 锌和稀硫酸Zn + H2SO4 ===ZnSO4 + H2↑
27. 铁和稀硫酸Fe + H2SO4 === FeSO4 + H2↑
28. 镁和稀硫酸Mg + H2SO4 === MgSO4 + H2↑
29. 铝和稀硫酸2Al +3H2SO4 ===Al2(SO4)3 +3H2↑
30. 锌和稀盐酸Zn + 2HCl === ZnCl2 + H2↑
31. 铁和稀盐酸Fe + 2HCl === FeCl2 + H2↑
32. 镁和稀盐酸Mg+ 2HCl === MgCl2 + H2↑
33. 铝和稀盐酸2Al + 6HCl == 2AlCl3 + 3H2↑
(2)金属单质 + 盐(溶液) ------- 另一种金属 + 另一种盐
34. 铁和硫酸铜溶液反应:Fe + CuSO4 === FeSO4 + Cu
35. 锌和硫酸铜溶液反应:Zn + CuSO4 === ZnSO4 + Cu
36. 铜和硝酸汞溶液反应:Cu + Hg(NO3)2 === Cu(NO3)2 + Hg
(3)碱性氧化物 +酸 -------- 盐 + 水
37. 氧化铁和稀盐酸反应:Fe2O3 + 6HCl === 2FeCl3 + 3H2O
38. 氧化铁和稀硫酸反应:Fe2O3 + 3H2SO4 === Fe2(SO4)3 + 3H2O
39. 氧化铜和稀盐酸反应:CuO + 2HCl ==== CuCl2 + H2O
40. 氧化铜和稀硫酸反应:CuO + H2SO4 ==== CuSO4 + H2O
41. 氧化镁和稀硫酸反应:MgO + H2SO4 ==== MgSO4 + H2O
42. 氧化钙和稀盐酸反应:CaO + 2HCl ==== CaCl2 + H2O
(4)酸性氧化物 +碱 -------- 盐 + 水
43.苛性钠暴露在空气中变质:2NaOH + CO2 ==== Na2CO3 + H2O
44.苛性钠吸收二氧化硫气体:2NaOH + SO2 ==== Na2SO3 + H2O
45.苛性钠吸收三氧化硫气体:2NaOH + SO3 ==== Na2SO4 + H2O
46.消石灰放在空气中变质:Ca(OH)2 + CO2 ==== CaCO3 ↓+ H2O
47. 消石灰吸收二氧化硫:Ca(OH)2 + SO2 ==== CaSO3 ↓+ H2O
(5)酸 + 碱 -------- 盐 + 水
48.盐酸和烧碱起反应:HCl + NaOH ==== NaCl +H2O
49. 盐酸和氢氧化钾反应:HCl + KOH ==== KCl +H2O
50.盐酸和氢氧化铜反应:2HCl + Cu(OH)2 ==== CuCl2 + 2H2O
51. 盐酸和氢氧化钙反应:2HCl + Ca(OH)2 ==== CaCl2 + 2H2O
52. 盐酸和氢氧化铁反应:3HCl + Fe(OH)3 ==== FeCl3 + 3H2O
53.氢氧化铝药物治疗胃酸过多:3HCl + Al(OH)3 ==== AlCl3 + 3H2O
54.硫酸和烧碱反应:H2SO4 + 2NaOH ==== Na2SO4 + 2H2O
55.硫酸和氢氧化钾反应:H2SO4 + 2KOH ==== K2SO4 + 2H2O
56.硫酸和氢氧化铜反应:H2SO4 + Cu(OH)2 ==== CuSO4 + 2H2O
57. 硫酸和氢氧化铁反应:3H2SO4 + 2Fe(OH)3==== Fe2(SO4)3 + 6H2O
58. 硝酸和烧碱反应:HNO3+ NaOH ==== NaNO3 +H2O
(6)酸 + 盐 -------- 另一种酸 + 另一种盐
59.大理石与稀盐酸反应:CaCO3 + 2HCl === CaCl2 + H2O + CO2↑
60.碳酸钠与稀盐酸反应: Na2CO3 + 2HCl === 2NaCl + H2O + CO2↑
61.碳酸镁与稀盐酸反应: MgCO3 + 2HCl === MgCl2 + H2O + CO2↑
62.盐酸和硝酸银溶液反应:HCl + AgNO3 === AgCl↓ + HNO3
63.硫酸和碳酸钠反应:Na2CO3 + H2SO4 === Na2SO4 + H2O + CO2↑
64.硫酸和氯化钡溶液反应:H2SO4 + BaCl2 ==== BaSO4 ↓+ 2HCl
(7)碱 + 盐 -------- 另一种碱 + 另一种盐
65.氢氧化钠与硫酸铜:2NaOH + CuSO4 ==== Cu(OH)2↓ + Na2SO4
66.氢氧化钠与氯化铁:3NaOH + FeCl3 ==== Fe(OH)3↓ + 3NaCl
67.氢氧化钠与氯化镁:2NaOH + MgCl2 ==== Mg(OH)2↓ + 2NaCl
68. 氢氧化钠与氯化铜:2NaOH + CuCl2 ==== Cu(OH)2↓ + 2NaCl
69. 氢氧化钙与碳酸钠:Ca(OH)2 + Na2CO3 === CaCO3↓+ 2NaOH
(8)盐 + 盐 ----- 两种新盐
70.氯化钠溶液和硝酸银溶液:NaCl + AgNO3 ==== AgCl↓ + NaNO3
71.硫酸钠和氯化钡:Na2SO4 + BaCl2 ==== BaSO4↓ + 2NaCl
五.其它反应:
72.二氧化碳溶解于水:CO2 + H2O === H2CO3
73.生石灰溶于水:CaO + H2O === Ca(OH)2
74.氧化钠溶于水:Na2O + H2O ==== 2NaOH
75.三氧化硫溶于水:SO3 + H2O ==== H2SO4
76.硫酸铜晶体受热分解:CuSO4·5H2OCuSO4 + 5H2O
77.无水硫酸铜作干燥剂:CuSO4 + 5H2O ==== CuSO4·5H2O
相关学案
这是一份人教版中考化学必背知识点总结,共32页。学案主要包含了重要元素名称及其符号,常见的原子团,元素化合价口诀,常见物质名称与化学式,元素符号周围数字的含义,元素周期表一格显示的信息,常考化学图标分类等内容,欢迎下载使用。
这是一份中考化学公式大全知识点总结,共26页。
这是一份初中化学中考复习知识点总结,共13页。学案主要包含了化学式和化合价,常见物质的颜色的状态,物质的溶解性,化学之最,解题技巧和说明等内容,欢迎下载使用。
- 1.电子资料成功下载后不支持退换,如发现资料有内容错误问题请联系客服,如若属实,我们会补偿您的损失
- 2.压缩包下载后请先用软件解压,再使用对应软件打开;软件版本较低时请及时更新
- 3.资料下载成功后可在60天以内免费重复下载
免费领取教师福利

